Скачать ГОСТ Р МЭК 61142-2001 Обмен данными при считывании показаний счетчиков, тарификации и управлении нагрузкой. Обмен данными по локальной шинеДата актуализации: 01.06.2025 ГОСТ Р МЭК 61142-2001
Обмен данными при считывании показаний счетчиков, тарификации и управлении нагрузкой. Обмен данными по локальной шине
| Обозначение: |  ГОСТ Р МЭК 61142-2001 |
| Статус: | отменён |
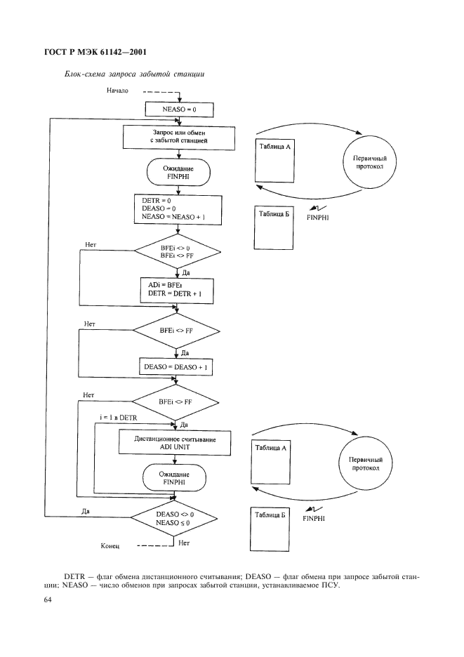
| Название рус.: | Обмен данными при считывании показаний счетчиков, тарификации и управлении нагрузкой. Обмен данными по локальной шине | | Название англ.: | Data exchange for meter reading, tariff and load control. Local bus data exchange | | Дата актуализации текста: | 06.04.2015 | | Дата актуализации описания: | 01.01.2021 | | Дата издания: | 01.02.2007 | | Дата введения: | 01.01.2003 | | Дата окончания срока действия: | 01.01.2013 | | Код ОКП: | 422800 | | Аутентичен стандартам: | IEC 61142(1993) | | На территории РФ пользоваться: | ГОСТ IEC 61142-2011 | | Нормативные ссылки: | ГОСТ 28906-91 | | Область применения: | Настоящий стандарт описывает процедуру обмена данными по локальной шине в случае, когда несколько тарифных устройств, распределенных в пространстве, соединено специальной шиной. Стандарт устанавливает требования, предъявляемые к аппаратным средствам и протоколам для локальных систем. Настоящий стандарт распространяется на системы с локальной шиной. В этих системах портативное программирующе-считывающее устройство соединяется с несколькими тарифными устройствами, так называемыми вторичными или рабочими станциями, через шину, имеющую гибкую структуру | | Список изменений: | №0 от 01.01.2013 (рег. 13.12.2011) «Текстовое изменение; Изменено заглавие» | |
                                                                                                                    
|