Single-sideband modulation radio stations of marine mobile service. Types, basic parameters, technical requirements and methods of measurement

ГОСТ 26897-86

МЕЖГОСУДАРСТВЕННЫЙ СТАНДАРТ

 

РАДИОСТАНЦИИ С ОДНОПОЛОСНОЙ
МОДУЛЯЦИЕЙ МОРСКОЙ ПОДВИЖНОЙ
СЛУЖБЫ

ТИПЫ, ОСНОВНЫЕ ПАРАМЕТРЫ, ТЕХНИЧЕСКИЕ
ТРЕБОВАНИЯ И МЕТОДЫ ИЗМЕРЕНИЙ

 

 

 

ИПК ИЗДАТЕЛЬСТВО СТАНДАРТОВ

Москва

 

МЕЖГОСУДАРСТВЕННЫЙ СТАНДАРТ

РАДИОСТАНЦИИ С ОДНОПОЛОСНОЙ МОДУЛЯЦИЕЙ
МОРСКОЙ ПОДВИЖНОЙ СЛУЖБЫ

Типы, основные параметры, технические требования и методы измерений

Single-sideband modulation radio stations of marine mobile service.

Types, basic parameters, technical requirement and methods of measurement

ГОСТ
26897-86

Постановлением Государственного комитета СССР по стандартам от 29 мая 1986 г. № 1336 срок действия установлен

с 01.07.87

Настоящий стандарт распространяется на радиостанции с однополосной модуляцией, предназначенные для организации радиотелефонной связи в морской подвижной службе на гектометровых и декаметровых волнах в диапазоне частот 1,6 - 30 МГц.

Пояснения терминов, применяемых в настоящем стандарте, приведены в приложении 1.

1. ТИПЫ

1.1. Радиостанции подразделяют на типы в соответствии с табл. 1.

Таблица 1

Тип

Пиковая мощность передатчика, Вт

Основное эксплуатационное назначение

1

От 50 до 150

Главная радиотелефонная станция на судах 2 и 3-й групп, резервная на судах 1-й группы

Береговая радиостанция

2

От 10 до 50

Главная радиотелефонная станция на судах 3-й группы, резервная на судах 2 и 3-й групп

Береговая радиостанция

Примечание. В качестве береговой радиостанции допускается использовать судовую радиостанцию.

1.2. Условное обозначение радиостанции должно состоять из:

регистрационного номера, присвоенного радиостанции в установленном порядке;

буквы Р (первой буквы слова «радиостанция»);

обозначения типа радиостанции в соответствии с табл. 1;

цифры 0 - условного обозначения СЧ и ВЧ диапазонов частот;

обозначения эксплуатационного назначения радиостанции:

С - судовая,

Б - береговая,

СБ - предназначенная для использования в качестве судовой и береговой радиостанции;

А - после первой модернизации,

Б - после второй модернизации и т.д.;

буквы М ( морская подвижная служба).

При записи в НТД и при заказе после условного обозначения указывают:

условное наименование (шифр) радиостанции, присвоенное ей при разработке;

номер технических условий на радиостанцию конкретного типа.

При заказе дополнительно указывают варианты поставки и другие данные, предусмотренные в НТД на радиостанцию конкретного типа.

Пример записи в НТД условного обозначения радиостанции 2-го типа, 2-й модификации после 1-й модернизации, имеющей регистрационный номер 17, шифр «Ангара-РБ», предназначенный для использования в качестве судовой и береговой радиостанции:

17Р20СБ-2А-М «Ангара-РБ» АБ0.000.000 ТУ

2. ОСНОВНЫЕ ПАРАМЕТРЫ

2.1. Основные параметры радиостанций для класса излучения J3E при нормальных климатических условиях должны соответствовать нормам, указанным в табл. 2.

Таблица 2

Наименование параметра

Норма для радиостанции типа

Пункт метода измерения

1

2

1. Пиковая мощность передатчика, Вт

От 50 до 150

От 10 до 50

4.5.1

2. Изменение пиковой мощности передатчика при изменении уровня входного сигнала на 10 дБ, дБ, не более

3

4.5.2

3. Неравномерность амплитудно-частотной модуляционной характеристики (АЧMX) передатчика без предкоррекции, дБ, не более

-6

4.5.3

4. Уровень взаимной модуляции передатчика, дБ, не более

-25

4.5.4

5. Уровень внеполосного излучения передатчика относительно пиковой мощности огибающей, дБ, не более: при разносах частот между частотой нежелательного излучения и присвоенной частотой:

от 1,5 до 4,5 кГц

-31

»   4,5  »   7,5 кГц

-38

»   7,5  и  более

-43

4.5.5

6. Уровень несущей передатчика, дБ, не более

-40

4.5.6

7. Уровень нижней боковой полосы передатчика, дБ, не более

-50

-40

4.5.6

8. Ширина контрольной полосы частот излучения передатчика, Гц, не более при номинальной пиковой мощности:

до 100 Вт

4230

св. 100 Вт

3380

4.5.7

9. Уровень побочных излучений передатчика, дБ, не более,

-43

4.5.8

в том числе, в полосе частот от 405 до 535 кГц, кроме частоты 500 кГц

-60

на частоте 500 кГц

-100

10. Отклонение частоты передатчика и приемника от номинального значения, Гц, не более:

береговых

20 (10)*

20 (10)*

4.5.9

судовых в диапазоне частот 1,6 - 4 МГц

20 (10)*

20 (10)*

4.6.12

св. 4 до 30 МГц

20 (10)*

50 (10)*

11. Чувствительность приемника при отношении сигнал/шум (СИНАД) 12 дБ, 1/2 э.д.с., при номинальном входном сопротивлении 50 Ом, мкВ, не более

1,2

4.6.1

12. Коэффициент нелинейных искажений приемника, %, не более

7

4.6.2

13. Неравномерность амплитудно-частотной характеристики (АЧХ) приемника, дБ, не более

-6

4.6.3

14. Диапазон автоматической регулировки усиления (АРУ) приемника при изменении уровня выходного сигнала на 6 дБ, не менее

70 (80)*

4.6.4

15. Уровень фона приемника, дБ

-40

4.6.5

16. Избирательность приемника по соседнему каналу, дБ, не менее:

при расстройке ±3 кГц:

типа A11

60

4.6.6.1

типа Б11

60

4.6.6.2

при расстройке ±5 кГц:

типа A11

70

типа Б11

64

17. Уровень блокирования приемника при расстройке ±20 кГц, дБ/мкВ, не менее

100

80

4.6.7

18. Избирательность приемника по побочным каналам приема, дБ, не менее, при измерении:

типа А01

70

60

4.6.8.1

типа Б11

64

4.6.8.2

19. Интермодуляционная избирательность приемника, дБ, не менее, при измерении:

типа А02

60 (63)*

50 (60)*

4.6.9.1

типа Б12

60

4.6.9.2

20. Уровень защищенности приемника по цепям питания и управления, дБ, не менее, при измерении:

типа А01

80

4.6.10.1

типа Б11

70

4.6.10.2

21. Уровень излучения гетеродинов приемника, нВт, не более

2

4.6.11

22. Выходная мощность приемника на громкоговоритель, Вт

От 0,5 до 1,0 (от 2 до 3)*

4.6.13

* Нормы указаны для радиостанций, технические задания (ТЗ) на разработку которых утверждены после 01.09.85 г., а в п. 10 - для радиостанций, в которых применяется класс излучений F1B наряду с J3E и (или) цифровой избирательный вызов (ЦИВ).

Примечания:

1. Конкретное номинальное значение пиковой мощности передатчика и допустимые отклонения от нее устанавливают в ТУ на радиостанции конкретного типа для стандартного эквивалента антенны.

В технически обоснованных случаях, указанных в ТУ на радиостанции конкретного типа, допускается устанавливать номинальное значение пиковой мощности до 400 Вт.

2. Нормы неравномерности АЧМХ передатчика и АЧХ приемника по п. 3 и 13 табл. 2 указаны для радиостанций без учета неравномерности АЧХ входного и выходного электроакустического преобразователя. Нормы неравномерности АЧМХ и АЧХ для радиостанций с электроакустическими преобразователями устанавливают в ТУ на радиостанции конкретного типа.

3. В технически обоснованных случаях в ТУ на радиостанции конкретного типа устанавливают нормы на избирательность (уровень блокирования) приемника при расстройках ±3 %, ±10 % и др.

4. Если номинальное входное сопротивление приемника Rвх превышает 50 Ом, то значение чувствительности приемника вычисляют по формуле

где Е¢ - значение чувствительности, указанное в п. 11 табл. 2.

5. Требования к уровню фона по п. 15 табл. 2 и защищенности по цепям питания и управления по п. 20 табл. 2 не устанавливают для радиостанций, питание которых осуществляется от собственных источников постоянного тока.

6. Необходимость установления требований к избирательности приемника по пп. 16, 18 и 19 табл. 2 и защищенности приемника по цепям питания по п. 20 табл. 2 типа Атп и (или) Бтп (т - число полезных сигналов, n - число мешающих сигналов, используемых при измерениях) определяется в ТУ на радиостанции конкретного типа.

(Измененная редакция, Изм. № 1).

2.2. Отклонение отдельных параметров радиостанций от их номинальных значений во время испытаний на теплоустойчивость, холодоустойчивость и после испытания на влагоустойчивость в соответствии с требованиями, установленными в ТУ на радиостанции конкретного типа, не должны превышать значений, приведенных в табл. 3.

Таблица 3

Наименование параметра

Допустимое отклонение от их номинальных значений, дБ

1. Пиковая мощность передатчика

-1,5*

2. Чувствительность приемника

+6

3. Выходная мощность приемника

-3

* Допустимое уменьшение пиковой мощности передатчика относительно ее минимального допустимого значения при нормальных климатических условиях.

Примечания:

1. Верхние пределы допустимого отклонения пиковой мощности передатчика и выходной мощности приемника устанавливают в ТУ на радиостанции конкретного типа.

2. Допустимые отклонения от номинального значения других параметров устанавливают при необходимости в ТУ на радиостанции конкретного типа.

2.3. Отклонение частоты передатчика и приемника от номинального значения в результате воздействия дестабилизирующих факторов в соответствии с требованиями, установленными в ТУ на радиостанции конкретного типа, не должно превышать указанное в п. 10 табл. 2.

3. ТЕХНИЧЕСКИЕ ТРЕБОВАНИЯ

3.1. Общие требования

3.1.1. Радиостанции должны соответствовать требованиям настоящего стандарта, техническим условиям на радиостанции конкретного типа и рабочим чертежам, утвержденным в установленном порядке.

3.1.2. Радиостанции должны быть рассчитаны для передачи и приема излучений J3Е на верхней боковой полосе частот.

Передатчики резервных радиостанций должны обеспечивать передачу радиотелеграфных сигналов тревоги и бедствия на международной частоте бедствия и вызова 500 кГц с параметрами:

пиковая мощность, Вт,................................................. не менее 20

отклонение частоты при воздействии дестабилизирующих факторов, Гц,

не более.......................................................................... 100

класс излучения............................................................. Н2А, Н2В и (или) J2B

частота модуляции, Гц.................................................. 800

Радиостанции должны обеспечивать передачу радиотелефонных сигналов тревоги на международной частоте бедствия и вызова 2182 кГц в классе излучения J3E и (или) Н3Е.

Автоподатчик радиотелеграфных сигналов тревоги и бедствия и автоподатчик радиотелефонных сигналов тревоги должен соответствовать требованиям «Правил по конвенционному оборудованию морских судов» Регистра СССР.

Необходимость применения других классов излучения наряду с указанными устанавливают в ТУ на радиостанции конкретного типа.

3.1.3. Конкретный диапазон частот, число фиксированных рабочих каналов (не менее трех) и (или) шаг сетки частот устанавливают в ТУ на радиостанции конкретного типа.

Если в радиостанциях имеются частоты, на которых чувствительность приемника не соответствует нормам, установленным в п. 11 табл. 2 (пораженные каналы), эти частоты также должны быть указаны в ТУ на радиостанции конкретного типа.

(Измененная редакция, Изм. № 1).

3.1.4. Номинальный диапазон звуковых частот передаваемого информационного сигнала 350 - 2700 Гц.

3.1.5. Номинальное значение ширины полосы пропускания передатчика и приемника должно быть 2,35 кГц.

3.1.6. Радиостанции должны быть рассчитаны для работы в симплексном или дуплексном режиме. В радиостанциях могут быть предусмотрены оба режима.

Радиостанции в симплексном режиме должны обеспечивать работу на одну антенну, общую для приемника и передатчика.

3.1.7. Если в радиостанции предусмотрены выход передатчика и (или) вход приемника для подключения внешних устройств, то номинальное волновое сопротивление выхода (входа) должно быть 50 или 75 Ом, определенным в ТУ на радиостанции конкретного типа.

3.1.8. В радиостанции должны быть предусмотрены устройства, предотвращающие перегрузку высокочастотного тракта передатчика и низкочастотного тракта приемника.

При наличии в передатчике ограничителя или компрессора, а в приемнике - АРУ возможность их выключения указывают в ТУ на радиостанции конкретного типа.

3.1.9. В радиостанциях должен быть предусмотрен модуляционный вход «Линия», в приемниках - низкочастотный выход «Линия» с параметрами подключения:

э.д.с. источника информационного сигнала  В при номинальном внутреннем сопротивлении 600 Ом или (минус 13 ± 2,2) дБ/мВт при номинальном сопротивлении нагрузки 600 Ом;

сопротивление модуляционного входа передатчика и низкочастотного выхода приемника (600 ± 120) Ом;

выходная мощность приемника  мВт или (0 ± 2,2) дБ/мВт при номинальном сопротивлении нагрузки 600 Ом.

Значение чувствительности модуляционного входа передатчика в необходимых случаях устанавливают в ТУ на радиостанции конкретного типа (метод измерения - п. 4.5.10).

3.1.10. Радиостанции должны допускать длительную работу без ограничения времени в режиме приема и дежурного приема.

Радиостанции должны быть рассчитаны для длительной работы при соотношении времени «прием» - «передача» 3:1, при этом допустимая продолжительность непрерывной работы в режиме передачи должна быть не менее 15 мин.

В аварийных условиях радиостанции должны допускать работу в течение 6 ч при соотношении времени «передача» - «прием» 2:1 при непрерывной работе в режиме передачи не менее 15 мин.

Конкретную продолжительность непрерывной работы радиостанций при их испытании в режиме передачи устанавливают в ТУ на радиостанции конкретного типа.

Средняя мощность передатчика при испытаниях радиостанций должна быть равна 0,5 пиковой мощности в режиме излучения класса J3E. При других режимах работы значение средней мощности передатчика при испытаниях устанавливают в ТУ на радиостанции конкретного типа.

3.1.11. Для обеспечения выполнения требований, указанных в п. 2.1 (табл. 2 п. 10) в радиостанциях должна быть предусмотрена возможность неоперативной корректировки частоты возбудителей и гетеродинов при техническом обслуживании радиостанций.

Для устранения асинхронизма в радиолинии допускается применять оперативную подстройку частоты приемника в пределах, указанных в ТУ на радиостанцию конкретного типа.

3.1.12. Обрыв антенны или замыкание ее на корпус не должны нарушать работоспособность передатчика.

3.1.13. Приемник радиостанции должен сохранять свои параметры после воздействия на его вход высокочастотного напряжения 100 В на любой частоте в пределах рабочего диапазона частот, в том числе и на частоте настройки.

3.1.14. В радиостанциях 1 и 2-го типов должна быть предусмотрена ручная или автоматическая регулировка чувствительности приемника так, чтобы обеспечивались нормы интермодуляционной избирательности приемника, установленные в ТУ на радиостанции конкретного типа.

3.1.15. По требованиям к разборчивости речи радиостанции должны соответствовать ГОСТ 16600. Класс качества по разборчивости речи устанавливают в ТУ на радиостанции конкретного типа.

3.2. Требования к конструкции

3.2.1. Радиостанции должны соответствовать требованиям к конструкции, установленным в «Правилах по конвенционному оборудованию морских судов» Регистра СССР.

3.2.2. Масса типового представителя симплексных судовых радиостанций 1-го типа (без антенно-фидерных устройств и соединительных кабелей) с номинальной пиковой мощностью 100 Вт с диапазоном рабочих частот 1,6 - 9 МГц, синтезатором частот с шагом сетки 0,1 кГц, автоматическим согласующим устройством, питанием от сети постоянного тока напряжением 24 В, непосредственным управлением не должна превышать 36 кг.

Масса типового представителя симплексных судовых радиостанций 2-го типа (приемопередатчик без антенно-фидерных устройств и соединительных кабелей) с номинальной пиковой мощностью 10 Вт, с питанием от сети постоянного тока 24 В и непосредственным управлением не должна превышать 15 кг.

Примечание. Значение массы радиостанций, разработанных до 01.01.86 г., и радиостанций с другими или дополнительными функциональными особенностями и назначениями, а также габаритные размеры радиостанций устанавливают в ТУ на радиостанции конкретного типа.

(Измененная редакция, Изм. № 1).

3.3. Требования по устойчивости к внешним воздействиям

Радиостанции должны соответствовать требованиям по устойчивости к механическим и климатическим воздействиям, установленным в «Правилах по конвенционному оборудованию морских судов» Регистра СССР.

3.4. Требования к надежности

Радиостанции должны соответствовать требованиям к надежности, установленным в НТД на радиостанции конкретного типа.

3.5. Требования к электропитанию

3.5.1. Питание радиостанции в зависимости от ее назначения должно осуществляться от следующих первичных источников питания:

сети переменного тока номинальными напряжением 220 В и частотой 50 Гц;

бортовой сети постоянного тока номинальным напряжением 24 В;

аккумуляторов номинальным напряжением 24 В.

3.5.2. Параметры радиостанций должны соответствовать указанным в п. 2.1 (табл. 2) при изменении напряжения питания первичного источника тока на ±10 % и частоты тока на ±5 % относительно их номинальных значений.

3.5.3. Судовые радиостанции должны сохранять работоспособность при снижении напряжения питания на 15 % и повышении его на 25 % относительно номинального, при этом допустимые отклонения основных параметров радиостанций (пиковая мощность передатчика, отклонение частоты передатчика и приемника, чувствительность приемника) от их номинальных значений устанавливают в ТУ на радиостанции конкретного типа.

3.5.1 - 3.5.3. (Измененная редакция, Изм. № 1).

3.5.4. Судовые радиостанции не должны иметь заземления положительной или отрицательной полярности питания.

3.5.5. В радиостанциях, питание которых осуществляется от источников постоянного тока, должна быть предусмотрена защита от повреждения при неправильном включении полярности источника электропитания.

3.5.6. Мощность потребления от первичного источника питания постоянного тока радиостанций 1-го типа, указанного в п. 3.2.2, в режиме передача/прием не должна превышать 320/35 Вт 2-го типа - 250/35 Вт.

Значение мощности потребления радиостанций, разработанных до 01.01.86 г., и радиостанций с другими или дополнительными функциональными особенностями и назначениями устанавливают в ТУ на радиостанции конкретного типа.

(Измененная редакция, Изм. № 1).

3.6. Требования к уровню индустриальных радиопомех

3.6.1. Радиостанции должны соответствовать требованиям «Общесоюзных норм допускаемых индустриальных радиопомех» ГКРЧ СССР для группы 1.3.1 (Нормы 15-78 и 15А-83).

3.7. Требования безопасности

3.7.1. При эксплуатации и проведении измерений параметров радиостанций следует выполнять требования «Правил техники безопасности при эксплуатации электроустановок потребителем», утвержденных Госэнергонадзором, ГОСТ 12.1.030, ГОСТ 12.3.019, а также требования безопасности, изложенные в паспортах и инструкциях по эксплуатации радиостанций и контрольно-измерительных приборов.

3.7.2. В радиостанции должна быть предусмотрена защита обслуживающего персонала от поражения электрическим током при наличии напряжений свыше 42 В переменного тока и 110 В постоянного тока при помощи системы блокировки, ограждения токоведущих частей, предостерегающих надписей заземления корпуса аппаратуры.

(Измененная редакция, Изм. № 1).

3.7.3. (Исключен, Изм. № 1).

3.7.4. В радиостанциях должна быть исключена возможность воспламенения аппаратуры при случайном замыкании в цепях питания и при неправильном включении полярности электропитания.

3.7.5. По уровню шума, создаваемого в помещениях управления и рабочих комнатах, радиостанции должны соответствовать ГОСТ 12.1.003.

3.7.6. Температура наружных поверхностей радиоаппаратуры во время работы при нормальных климатических условиях не должна превышать 318 К (45 °С) в местах постоянного контакта оператора с поверхностью и 333 К (60 °С) в местах случайного прикасания к поверхности.

3.7.7. По требованиям к электромагнитным полям радиочастот на рабочих местах обслуживающего персонала радиостанции должны соответствовать ГОСТ 12.1.006.

3.8. Дополнительные требования

3.8.1. Судовые радиостанции должны соответствовать дополнительным техническим требованиям, установленным в «Правилах по конвенционному оборудованию морских судов» Регистра СССР.

3.8.2. В ТУ на радиостанции, ТЗ на разработку которых утверждены после 01.09.85, должны быть предусмотрены требования ВАКР-ПС-83, обеспечивающие их работу в Глобальной морской системе связи при бедствии и для обеспечения безопасности (ГМССБ).

4. МЕТОДЫ ИЗМЕРЕНИЙ

4.1. Общие положения

4.1.1. Измерения параметров радиостанций согласно п. 2.1 (табл. 2) проводят в нормальных климатических условиях при стандартных испытательных напряжениях электропитания с допустимым отклонением не более ±2 %.

Нормальными климатическими условиями являются:

температура окружающего воздуха от 288 до 308 К (от 15 до 35 °С);

относительная влажность от 45 до 75 %;

атмосферное давление от 0,86 × 105 до 1,06 × 105 Па (от 650 до 800 мм рт.ст.).

В качестве стандартного испытательного напряжения используют:

номинальное напряжение - при питании радиостанций от источника переменного тока;

номинальное напряжение, увеличенное на 10 %, - при питании радиостанций от аккумуляторов, которые заряжаются во время их эксплуатации;

напряжение, установленное в ТУ на радиостанции конкретного типа, - при питании радиостанций от аккумуляторов, которые не заряжаются во время их эксплуатации и от других источников тока.

4.1.2. Измерения параметров радиостанций проводят со всеми блоками (кроме антенных устройств) и вспомогательными устройствами, входящими в комплект радиостанции, или с их эквивалентами.

4.1.3. Параметры радиостанций измеряют без вскрытия кожухов аппаратуры.

4.1.4. При измерении параметров радиостанций используют источник тока, указанный в ТУ на радиостанции конкретного типа.

Напряжение питания измеряют на входе кабеля электропитания.

4.1.5. При измерении параметров радиостанций используют экранированный эквивалент антенны, представляющий собой последовательное соединение активного сопротивления RA и реактивного сопротивления ХА, значения которых устанавливают в ТУ на радиостанции конкретного типа в соответствии с типом примененной антенны (п. 4.2.1 (табл. 4, пп. 17 - 19)).

Требования к параметрам эквивалентов антенн судовых радиостанций должны соответствовать указанным в п. 4.2.1 (табл. 4, п. 18).

4.1.6. При подключении измерительных приборов и вспомогательных устройств в схеме измерений параметров радиостанций следует соблюдать условия согласования в соответствующем диапазоне частот.

Для согласования волновых сопротивлений 50 и 75 Ом используют высокочастотное согласующее переходное устройство (п. 4.2.1 (табл. 4, п. 23)).

Для исключения взаимного влияния между аппаратурой в необходимых случаях принимают меры к ее дополнительному экранированию.

4.1.7. Перед измерением параметров радиостанций согласующее антенное устройство настраивают в соответствии с инструкцией по эксплуатации радиостанции конкретного типа.

4.1.8. При измерении параметров радиостанций регулятор оперативной ручной подстройки частоты, если он предусмотрен, устанавливают в положение, указанное в ТУ или инструкции по эксплуатации на радиостанцию конкретного типа.

4.1.9. Методы измерения параметров радиостанций, приведенные в пп. 4.4 и 4.5, предусмотрены для класса излучения J3E. Особенности методов измерений параметров для других классов излучений указывают в ТУ на эти радиостанции конкретного типа.

4.2. Измерительная аппаратура

4.2.1. Основные характеристики приборов и вспомогательных устройств, предназначенных для измерения параметров радиостанций, должны соответствовать указанным в табл. 4.

Таблица 4

Наименование прибора

Наименование параметра

Значение параметра

1. Высокочастотный генератор сигналов (с непрерывной генерацией)

Диапазон частот, МГц

1,6 - 30

Погрешность установки частоты, не более

1 × 10-6

Кратковременная нестабильность частоты за 15 мин, не более

1 × 10-6

Пределы регулировки выходного напряжения, мкВ

0,5 - 1 × 10-6

Погрешность установки выходного напряжения, дБ, не более

1,5

Уровень паразитной амплитудной модуляции в полосе ±1,5 кГц относительно несущей, дБ, не более

-30

Спектральная плотность шума генератора, дБ/Гц, не более, при расстройке относительно частоты несущей: на ±3 кГц; ±20 кГц; ±10 %

-(Нс + 55)*

Выходное сопротивление, Ом

50

2. Высокочастотный генератор сигналов (с непрерывной генерацией)

Диапазон частот, МГц

0,1 - 300

Погрешность установки частоты, не более

10 × 10-6

Кратковременная нестабильность частоты за 15 мин, не более

10 × 10-6

Пределы регулировки выходного напряжения, мкВ

0,5 - 1 × 10-6

Погрешность установки выходного напряжения, дБ, не более

1,5

Выходное сопротивление, Ом

50

3. Низкочастотный генератор сигналов

Диапазон частот, кГц

0,05 - 20

Погрешность установки частоты, %, не более

1,0

Пределы регулировки выходного напряжения, В

0 - 3 (10)

Погрешность установки выходного напряжения, дБ, не более

0,5

Коэффициент гармоник, %, не более

1

Выходное сопротивление, Ом

50; 600

4. Генератор шумовых сигналов

Диапазон частот, кГц

0,02 - 20

Пределы регулировки выходного напряжения, В

0 - 3

Выходное сопротивление, Ом

50; 600

Неравномерность спектральной плотности шума, дБ, не более

2,2

5. Высокочастотный ваттметр

Диапазон частот, МГц

1,6 - 30

Пределы измерения мощности, Вт

0,5 - 150

Погрешность измерения, %, не более

5

Выходное сопротивление, Ом

50

6. Высокочастотный вольтметр переменного тока

Диапазон частот, МГц

0,1 - 30

Пределы измерения, В

0,1 - 150

Погрешность измерения, %, не более

5

7. Низкочастотный вольтметр переменного тока

Диапазон частот, кГц

0,05 - 20

Пределы измерения, В

0,003 - 10

Погрешность измерения, %, не более

5

8. Измеритель нелинейных искажений

Диапазон частот, кГц

0,05 - 20

Пределы измерения коэффициента нелинейных искажений, %

1 - 50

Погрешность измерения, %, не более

10

Ослабление мощности шума в полосе от 300 до 3000 Гц при включенном режекторном фильтре, дБ, не более

1

9. Высокочастотный электронно-счетный частотомер

Диапазон частот, МГц

1,6 - 30

Погрешность измерения, не более, в диапазоне:

от 1,6 до 9 МГц

2,5 × 10-7

св. 9 до 30 МГц

1,0 × 10-7

Чувствительность, мВ, не более

100

10. Низкочастотный частотомер

Диапазон частот, кГц

0,05 - 20

Погрешность измерений, %, не более

0,2

11. Измерительный приемник (селективный микровольтметр)

Диапазон частот, МГц

0,15 - 300

Пределы измерений, мкВ

1 ¸ 1 × 105

Погрешность измерения напряжения, дБ, не более

2

Погрешность установки частоты, %, не более

1

Полоса пропускания на уровне минус 6 дБ, кГц

2 - 20

Избирательность на частотах измеряемых побочных излучений передатчика, дБ, не менее

-(Н*п - 6)

Входное сопротивление, Ом

50

12. Высокочастотный анализатор спектра

Диапазон частот, МГц

1,6 - 30

Полоса обзора, кГц

3 - 20

Полоса пропускания на уровне минус 3 дБ, Гц

25 - 150

Динамический диапазон, по интермодуляции, дБ, не менее

70

Погрешность измерения отношения амплитуд, дБ, не более

1

Погрешность измерения частотных интервалов, %, не более

5

Время развертки, с

3,0 - 30

Постоянная времени, с

0,002 - 0,05

13. Низкочастотный анализатор спектра (для измерения уровня взаимной модуляции на выходе приемника при измерении диапазона АРУ)

Диапазон частот, кГц

0,02 - 20

Полоса обзора, КГц

0,2 - 5

Полоса пропускания на уровне минус 3 дБ, Гц

25 - 150

Динамический диапазон по интермодуляции, дБ, не менее

40

Погрешность измерения отношения амплитуд, дБ, не более

1

Время развертки, с

3,0 - 30

Постоянная времени, с

0,002 - 0,05

14. Низкочастотный анализатор спектра (для измерения уровня фона приемника)

Диапазон частот, кГц

0,02 - 20

Полоса пропускания на уровне минус 3 дБ, Гц

5 - 10

Динамический диапазон, дБ, не менее

50

Погрешность измерения уровней, дБ, не более

1

15. Стрелочные измерительные приборы (вольтметры, амперметры), не более

Класс точности

1,0

16. Испытательная нагрузка передатчика

Диапазон частот, МГц

0,1 - 300

Входное и выходное сопротивление, Ом

50; 75

Допустимая мощность рассеяния, Вт

1 - 150

Ослабление на выходе нагрузки, дБ

10 - 60

КСВ на входе и выходе нагрузки, не более:

в диапазонах частот:

до 30 МГц

1,1

св. 30 до 300 МГц

1,2

17. Эквивалент антенны передатчика (см. приложение 2)

Диапазон частот, МГц

По ТУ на радиостанцию конкретного типа

Активное сопротивление RA, Ом

То же

Реактивное сопротивление ХА, Ом (емкость СА, пФ; индуктивность LA, мкГн)

То же

Допустимая мощность рассеяния, Вт

1 - 150

18. Эквивалент антенны передатчика для судовых радиостанций (см. приложение 2)

Диапазон частот, МГц

0,1 - 300

Активное сопротивление RА, Ом, в диапазонах частот:

от 1,6 до 3,8 МГц

4; 10

св. 3,8 до 30 МГц

75

Емкость СА, пФ, в диапазонах частот:

от 1,6 до 3,8 МГц

300

св. 3,8 до 30 МГц

Отсутствует

Допустимая мощность рассеяния, Вт

1 - 150

19. Эквивалент антенны приемника (см. приложение 2)

Диапазон частот, МГц

По ТУ на радиостанцию конкретного типа

Активное сопротивление RA, Ом

Реактивное сопротивление ХА, Ом (емкость СА, пФ; индуктивность LA, мкГн)

То же

Коэффициент передачи эквивалента антенны

По формуле (5) приложения 2

Погрешность коэффициента передачи, дБ, не более

0,5

20. Испытательная нагрузка приемника

Диапазон частот, кГц

0,02 - 20

Входное сопротивление, Ом

По ТУ на радиостанцию конкретного типа

Допустимая мощность рассеяния, Вт

21. Коаксиальные фиксированные аттенюаторы

Диапазон частот, МГц

0,1 - 300

Ослабление, дБ

3; 6; 10; 20; 30; 40

Погрешность ослабления, дБ, не более

0,5

Входное и выходное сопротивление, Ом

50

22. Низкочастотное согласующее переходное устройство 1-го типа (см. приложение 2)

Диапазон частот, кГц

0,02 - 20

Входное сопротивление, Ом

По ТУ на радиостанции конкретного типа

Выходное сопротивление, Ом

То же

23. Высокочастотное согласующее переходное устройство (см. приложение 2)

Диапазон частот, МГц

0,1 - 300

Коэффициент передачи

По формуле (5) приложения 2

Погрешность коэффициента передачи, дБ, не более

0,5

24. Низкочастотное согласующее переходное устройство 2-го типа (см. приложение 2)

Диапазон частот, кГц

0,02 - 20

Входное сопротивление, Ом

По ТУ на радиостанции конкретного типа

Выходное сопротивление, Ом

То же

25. Согласующее устройство 1-го типа (см. приложение 2)

Диапазон частот, МГц

0,1 - 300

Коэффициент ослабления

2 (6 дБ)

КСВ на входе каждого вывода при нагрузке двух остальных на сопротивление 50 Ом, не более

1,2

26. Согласующее устройство 2-го типа (см. приложение 2)

Диапазон частот, МГц

0,1 - 300

Коэффициент ослабления

3 (9,54 дБ)

КСВ на входе каждого вывода при нагрузке трех остальных на сопротивление 50 Ом, не более

1,2

27. Высокочастотный режекторный фильтр

Диапазон частот, МГц

0,1 - 300

Диапазон частот режекции, МГц

1,6 - 30

Разность между ослаблениями на частоте режекции и частоте измеряемого побочного излучения, дБ, не менее

-(H*п + Н*с.и - 6)

Входное и выходное сопротивление, Ом

50

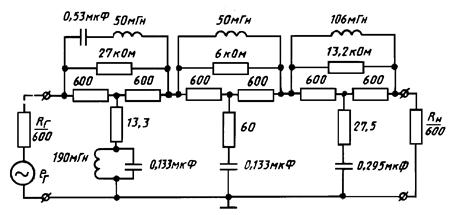
28. Формирующий фильтр (см. приложение 2)

Отклонение АЧХ от кривой, приведенное на черт. 6 приложения 2, дБ, не более

2

29. Фильтр питания (см. приложение 2)

Диапазон частот, МГц

0,1 - 300

* Нс - норма избирательности испытуемого приемника по соседнему каналу и другой заданной расстройке;

Нп - норма уровня побочных излучений испытуемого передатчика, дБ;

Нс.и - норма избирательности измерительного приемника на частоте измеряемого побочного излучения, дБ.

Примечания:

1. Нормы допустимого отклонения частоты генератора сигналов по п. 1 табл. 5 контролируют при помощи внешнего или внутреннего электронного частотомера.

2. Требования по допустимой спектральной плотности шума генератора сигналов по п. 1 табл. 4, избирательности измерительного приемника по п. 11 табл. 4 могут выполняться путем применения внешних фильтров.

3. Вольтметры переменного тока должны измерять среднее квадратическое значение напряжения периодических сигналов произвольной формы. Допускается применять вольтметры переменного тока с другим типом детектора для измерения синусоидальных сигналов при обеспечении необходимой точности измерений.

4. Требуемый диапазон частот измерительных приборов может перекрываться несколькими приборами.

5. Значения параметров, указанные без допуска, являются номинальными значениями.

4.2.2. Для измерения электрических параметров радиостанций допускается использовать измерительную аппаратуру и автоматизированные средства измерений со значениями параметров, отличающимися от указанных в табл. 4 при условии обеспечения необходимой точности измерений параметров радиостанций.

Перечень стандартной измерительной аппаратуры приведен в приложении 3.

4.2.3. Вспомогательные устройства, указанные в п. 4.2.1 (табл. 4 (пп. 16 - 29)), должны соответствовать ГОСТ 8.326.

4.2.4. Для проверки работоспособности радиостанций допускается использовать приборы контроля исправности.

(Введен дополнительно, Изм. № 1).

4.3. Подготовка к измерениям параметров передатчиков

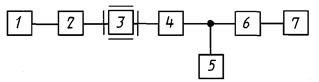
4.3.1. При проведении измерений по пп. 4.5.1 - 4.5.10 модулирующий сигнал от генератора сигналов подают на модуляционный вход передатчика - низкочастотный вход, предназначенный для подключения электроакустического преобразователя (микрофона) или линии.

Если номинальное выходное сопротивление генератора модулирующих сигналов равно номинальному значению модуля полного внутреннего (выходного) сопротивления Zэ источника информационного сигнала (электроакустического преобразователя, линии и др.) на частоте 1000 Гц, то генератор подключают к модуляционному входу непосредственно.

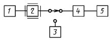
Если это условие не выполняется, модулирующий сигнал подают на модуляционный вход передатчика через низкочастотное согласующее переходное устройство 1-го типа согласно черт. 1.

1 - генератор модулирующего сигнала (сигналов); 2 - низкочастотное согласующее переходное устройство 1-го типа; 3 - передатчик

Черт. 1

Согласующее переходное устройство должно обеспечивать согласование генератора модулирующего сигнала с модуляционным входом передатчика так, чтобы входное сопротивление согласующего устройства было равно выходному сопротивлению генератора, а выходное сопротивление согласующего устройства - сопротивлению Zэ.

За уровень входного сигнала передатчика принимают э.д.с. источника сигнала с внутренним сопротивлением, равным Zэ.

При непосредственном подключении генератора модулирующего сигнала к модуляционному входу передатчика э.д.с. источника определяют как удвоенное показание вольтметра генератора. При использовании согласующего устройства значение э.д.с. измеряют в точке «а» (черт. 1). При необходимости учета неравномерности амплитудно-частотной характеристики источника информационного сигнала в диапазоне звуковых частот при измерении неравномерности АЧХМ передатчика по п. 2 табл. 2 сопротивление Rэ в согласующем устройстве устанавливают частотно-зависимым в соответствии с номинальной амплитудно-частотной характеристикой примененного электроакустического преобразователя.

При подключении к передатчику двух низкочастотных генераторов сигналов последние должны быть развязаны между собой так, чтобы взаимная модуляция между ними не оказывала влияния на результаты измерения. Для этого может быть использовано низкочастотное согласующее переходное устройство 2-го типа (п. 4.2.1 (табл. 4, п. 24)).

Если в передатчике предусмотрен неотсоединяемый электроакустический преобразователь, то модуляцию передатчика осуществляют методом, предусмотренным в ТУ на радиостанцию конкретного типа.

Вместо стандартного генератора (генераторов) низкочастотных сигналов для модуляции передатчика допускается применять нестандартные технологические устройства, обеспечивающие необходимую точность измерений, в которые могут быть включены низкочастотные согласующие переходные устройства.

4.3.2. При измерении параметров передатчика по пп. 4.5.1 - 4.5.10 к выходу передатчика подключают эквивалент антенны согласно п. 4.2.1 (табл. 4, пп. 17 и 18).

Измерение отдельных параметров передатчика допускается проводить при подключении испытательной нагрузки (табл. 4, п. 16) если в передатчике предусмотрена возможность ее подключения. Эти параметры должны быть указаны в ТУ на радиостанции конкретного типа.

Между эквивалентом антенны или испытательной нагрузкой и измерительной аппаратурой, при необходимости, включают аттенюатор с ослаблением, достаточным для нормальной работы измерительной аппаратуры.

4.3.3 Измерение параметров передатчиков, в которых предусмотрены устройства согласно п. 3.1.8, допускается проводить при уровне модуляции передатчика, контролируемом по уровню его выходной мощности, измеряемой согласно п. 4.5.1:

при измерении уровня взаимной модуляции передатчика по п. 4.5.4 и уровня внеполосного спектра по п. 4.5.5 суммарный уровень модулирующих сигналов устанавливают таким, чтобы средняя выходная мощность передатчика была равна 0,5 испытательной выходной мощности;

при измерении выходной мощности передатчика Р1 по п. 4.5.2, уровня несущей и нижней боковой полосы по п. 4.5.6, уровня побочных излучений передатчика по п. 4.5.8 и чувствительности модуляционного входа передатчика по п. 4.5.10 уровень модулирующего сигнала устанавливают таким, чтобы выходная мощность передатчика была равна испытательной выходной мощности;

при измерении ширины контрольной полосы частот излучения передатчика по п. 4.5.7 уровень шумового модулирующего сигнала устанавливают таким, чтобы средняя выходная мощность передатчика была равна 0,25 испытательной выходной мощности.

4.4. Подготовка к измерению параметров приемников

4.4.1. Измерение параметров приемников радиостанций, предназначенных для работы как в симплексном, так и в дуплексном режиме, проводят в симплексном режиме. Измерение отдельных параметров, указанных в ТУ на радиостанции, проводят также в дуплексном режиме.

В п. 4.6 приведены методы измерения параметров приемников радиостанций, работающих в симплексном режиме. Дополнительные особенности методов измерения этих параметров в дуплексном режиме указывают в ТУ на радиостанции конкретного типа.

4.4.2. При измерении параметров приемников по пп. 4.6.1 - 4.6.10, 4.6.12 и 4.6.13 испытательный сигнал (сигналы) подают на антенный вход приемника через эквивалент антенны или непосредственно, если допускается проводить измерения без эквивалента антенны. Параметры приемника, измеряемые без эквивалента антенны, должны быть указаны в ТУ на радиостанции конкретного типа. Уровень сигнала на входе приемника определяют как 1/2 э.д.с. источника сигнала с внутренним сопротивлением, равным его выходному сопротивлению RA (при использовании эквивалента антенны) или 50 (75 Ом) (при проведении измерений без эквивалента антенны).

4.4.3. При проведении измерений по пп. 4.6.1 - 4.6.3, 4.6.5, 4.6.10, 4.6.12 и 4.6.13 с эквивалентом антенны 1/2 э.д.с. входного сигнала приемника определяют как значение калиброванного аттенюатора выходного напряжения генератора сигналов, умноженное на коэффициент передачи эквивалента антенны Кп (табл. 4, п. 19).

При проведении измерений без согласующего антенного устройства генератор сигналов подключают к антенному входу приемника непосредственно, если его номинальное выходное сопротивление равно номинальному входному сопротивлению приемника, или через соответствующее согласующее переходное устройство (табл. 4, п. 23), если это условие не выполняется.

При непосредственном подключении генератора сигналов к приемнику 1/2 э.д.с. сигнала определяют как показание калиброванного аттенюатора выходного напряжения генератора.

4.4.4. При подключении к приемнику двух генераторов сигналов (пп. 4.6.4, 4.6.6 - 4.6.8) используют согласующее устройство 1-го типа (п. 4.2.1 (табл. 4, п. 25)). За уровень сигнала на входе приемника от каждого генератора принимают значение, полученное согласно п. 4.4.3, деленное на коэффициент ослабления согласующего устройства.

4.4.5. При подключении к приемнику трех генераторов сигналов (п. 4.6.9) используют согласующее устройство 2-го типа (п. 4.2.1 (табл. 4, п. 26)). За уровень сигнала на входе приемника от каждого генератора принимают значение, полученное согласно п. 4.4.3, деленное на коэффициент ослабления согласующего устройства.

Примечание. Для обеспечения лучшей развязки между генераторами сигналов (пп. 4.4.4 и 4.4.5) допускается использовать другие типы согласующих устройств, указанные в ТУ на радиостанции конкретного типа.

4.4.6. При измерении параметров приемников по пп. 4.6.1 - 4.6.13 к выходу приемника подключают испытательную нагрузку (табл. 4, п. 20). В необходимых случаях к выходу приемника подключают реальную нагрузку (телефон, громкоговоритель и др.).

Входное сопротивление измерительных приборов, подключаемых к нагрузке приемника, должно быть достаточно велико, чтобы не оказывать заметного влияния на сопротивление этой нагрузки.

4.4.7. Параметры приемников по пп. 4.6.1, 4.6.2, 4.6.4 - 4.6.6, 4.6.8 - 4.6.13 измеряют при включенной АРУ. При измерении параметра по пп. 4.6.3, 4.6.7 АРУ выключают.

Выходную мощность приемника устанавливают при помощи регулятора громкости. При отсутствии его измерения проводят при такой выходной мощности, которая получается при данном уровне испытательного сигнала.

При наличии в приемнике регулятора усиления по высокой (промежуточной) частоте его устанавливают в положение, соответствующее максимальному усилению приемника.

4.4.8. При измерении параметров приемников по пп. 4.6.1, 4.6.3, 4.6.6 - 4.6.10 отношение сигнал/шум выходного сигнала приемника измеряют методом «СИНАД» при помощи измерителя нелинейных искажений без выключения сигнала генератора как отношение

                                                   (2)

где  - среднее квадратическое значение полного напряжения на выходе приемника;

 - среднее квадратическое значение суммарного напряжения шума и нелинейных искажений на выходе приемника;

Uс, Uш, Uи - средние квадратические значения напряжений соответственно первой гармоники полезного сигнала, собственного шума приемника и нелинейных искажений на выходе приемника.

Отношение сигнал/шум, определяемое формулой (2), измеряют в последовательности, принятой при измерении коэффициента нелинейных искажений. Показание прибора, равное 25 %, соответствует отношению сигнал/шум (СИНАД) 12 дБ.

При измерениях частоту испытательного сигнала подстраивают в пределах ±150 Гц относительно стандартной частоты 1000 Гц так, чтобы получилось максимальное отношение сигнал/шум.

4.4.7, 4.4.8. (Измененная редакция, Изм. № 1).

4.4.9. Особенности методов измерения параметров приемников, в которых предусмотрено экспандирование речевых сигналов для приема сигналов передатчика, оборудованного компрессором, указывают в ТУ на радиостанции конкретного типа.

4.4.10. Для уменьшения погрешности измерения избирательности приемника по пп. 4.6.6, 4.6.8.2; 4.6.9 допускается проводить взаимную калибровку генераторов сигналов.

4.5. Измерение параметров передатчика

4.5.1. Для измерения пиковой мощности передатчика аппаратуру подключают согласно черт. 2. На модуляционный вход передатчика подают номинальный модулирующий сигнал. Подстраивают частоту модулирующего сигнала, если это указано в ТУ на радиостанции конкретного типа, в пределах ±150 Гц относительно частоты 1000 Гц так, чтобы выходная мощность в эквиваленте антенны или испытательной нагрузке передатчика была максимальной.

1 - низкочастотный генератор сигналов; 2 - передатчик; 3 - высокочастотный ваттметр; 4 - эквивалент антенны; 5 - высокочастотный вольтметр

Черт. 2

При использовании вольтметра измеряют напряжение на активном сопротивлении эквивалента антенны или испытательной нагрузке. За пиковую мощность Рпик передатчика принимают среднюю мощность, вычисленную в ваттах по формуле

                                                               (3)

где U - выходное напряжение, В;

R - сопротивление эквивалента антенны (RA, Ом) или испытательной нагрузки (50 или 75 Ом).

При использовании термоамперметра измеряют ток, протекающий через сопротивление R, и вычисляют пиковую мощность передатчика в ваттах по формуле

Рпик = I2R,                                                            (4)

где I - ток, А.

При помощи ваттметра с номинальным входным сопротивлением, равным номинальному выходному сопротивлению передатчика, среднюю мощность, соответствующую пиковой мощности, измеряют непосредственно. В этом случае эквивалент антенны или испытательную нагрузку не используют.

Допускается измерять пиковую мощность передатчика двухсигнальным методом. Для этого аппаратуру подключают согласно черт. 3. На модуляционный вход передатчика подают два модулирующих сигнала частотами, указанными в п. 4.5.4. Устанавливают уровни модулирующих сигналов так, чтобы уровни основных составляющих, наблюдаемые на экране анализатора спектра, были одинаковыми, а суммарный средний квадратический уровень входного сигнала был равен 0,707 номинального входного уровня. Измеряют среднюю мощность Рср в нагрузке передатчика одним из методов, описанным выше. Вычисляют пиковую мощность передатчика (в режиме излучения J3E) по формуле

Рпик = 2Рср.                                                                (5)

Допускается измерять пиковую мощность передатчика вольтметром с пиковым детектором при условии обеспечения необходимой точности измерений.

В ТУ на радиостанцию должен быть указан один из рассмотренных методов измерения пиковой мощности передатчика.

(Измененная редакция, Изм. № 1).

4.5.2. Измерение изменения пиковой мощности передатчика

Аппаратуру подключают согласно черт. 2.

На модуляционный вход передатчика подают номинальный модулирующий сигнал и отмечают полученное значение выходной мощности передатчика Р1.

Увеличивают уровень входного сигнала на 10 дБ и снова измеряют выходную мощность передатчика Р2.

Изменение пиковой мощности передатчика Q относительно номинального значения вычисляют в децибелах по формуле

                                                            (6)

Допустимое значение уровня взаимной модуляции передатчика при суммарном среднем квадратическом уровне двухчастотного модулирующего сигнала, превышающем на 10 дБ уровень, равный 0,707 номинального входного уровня, устанавливают в ТУ на радиостанции конкретного типа.

4.5.3. Измерение неравномерности АЧМХ передатчика

Аппаратуру подключают согласно черт. 2.

На модуляционный вход передатчика подают нормальный модулирующий сигнал с уровнем, при котором выходная мощность передатчика равна 0,25 испытательной выходной мощности.

Поддерживая постоянный уровень входного напряжения, изменяют частоту модулирующего сигнала в пределах, указанных в ТУ на радиостанцию конкретного типа, и измеряют напряжение на выходе передатчика, отмечая минимальное (Umin) и максимальное (Umax) значения. Неравномерность АЧМХ передатчика N в децибелах вычисляют по формуле

                                                           (7)

Минимальное и максимальное значения частоты модулирующего сигнала, при которых неравномерность АЧМХ составляет минус 6 дБ, не должна отличаться от частоты 350 Гц более чем на ±100 Гц и от частоты 2700 Гц и более чем на ±300 Гц.

4.5.4. Измерение уровня взаимной модуляции передатчика

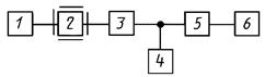
Аппаратуру подключают согласно черт. 3.

1, 2 - низкочастотные генераторы сигналов; 3 - низкочастотное согласующее переходное устройство 2-го типа; 4 - низкочастотный вольтметр; 5 - передатчик; 6 - эквивалент антенны; 7 - высокочастотный вольтметр; 8 - аттенюатор; 9 - анализатор спектра

Черт. 3

Анализатор спектра настраивают так, чтобы можно было наблюдать основные составляющие спектра и составляющие взаимной модуляции 3 и 5-го порядков в полосе пропускания передатчика (черт. 4).

А1, А1¢ - основные составляющие; А3, А3¢, А5, А5¢ - составляющие 3-го, 5-го порядков; fн, fв - нижняя и верхняя граничные частоты полосы пропускания передатчика; fнес - частота подавленной несущей; f1, f2 - частота основных составляющих

Черт. 4

Полосу пропускания анализатора спектра устанавливают от 25 до 50 Гц, постоянную времени последетекторной цепи анализатора спектра - равной минимальному значению.

На модуляционный вход передатчика подают два модулирующих сигнала с частотами F1= 1500 Гц и F2 = 1800 Гц.

Суммарный средний квадратический уровень модулирующих сигналов устанавливают равным 0,707 номинального значения так, чтобы уровни основных составляющих спектра, наблюдаемые на экране анализатора спектра, были одинаковыми.

Уровень взаимной модуляции передатчика определяют как отношение уровня наибольшей составляющей взаимной модуляции нечетного порядка к уровню одной из основных составляющих, выраженное в децибелах.

При наличии в передатчике ограничения (клиппирования) речевых сигналов условия его модуляции устанавливают в ТУ на радиостанции конкретного типа.

Измерение уровня взаимной модуляции передатчика при необходимости совмещают с измерением его пиковой мощности.

4.5.5. Измерение уровня внеполосного излучения передатчика

Аппаратуру подключают согласно черт. 3.

Анализатор спектра настраивают таким образом, чтобы можно было наблюдать составляющие спектра в полосе частот согласно черт. 5.

А1, А1¢ - основные составляющие; А3, А3¢, А5, А5¢ - составляющие 3-го, 5-го порядков; fн, fв - нижняя и верхняя граничные частоты полосы пропускания передатчика; f1, f2 - частота основных составляющих, соответствующие частотам модулирующих сигналов f1 и F2; Nвн - допустимый уровень внеполосного излучения передатчика согласно п. 5 табл. 2; f¢ = fном + 1400 Гц

Черт. 5

Полосу пропускания анализатора спектра устанавливают от 25 до 150 Гц, постоянную времени последетекторной цепи анализатора спектра - равной минимальному значению.

На модуляционный вход передатчика подают два модулирующих сигнала частотами F1 = 470 Гц и F2 = 2550 Гц. Суммарный средний квадратический уровень модулирующих сигналов устанавливают равным 0,707 номинального значения так, чтобы уровни основных составляющих спектра, наблюдаемые на экране анализатора спектра, были одинаковыми.

Измеряют уровни составляющих взаимной модуляции нечетного порядка в децибелах по отношению к суммарному уровню основных составляющих (см. черт. 5).

В соответствии с требованиями п. 2.1 (табл. 2, п. 5) должны соблюдаться условия:

А3, А3¢ £ -31 дБ; А5, А5¢, А7, А7¢ £ -38 дБ; А9, А9¢, ... £ -43 дБ.

4.5.6. Измерение уровня несущей и нижней боковой полосы частот передатчика

Аппаратуру подключают согласно черт. 6.

1 - низкочастотный генератор сигналов; 2 - передатчик; 3 - эквивалент антенны; 4 - высокочастотный вольтметр; 5 - аттенюатор; 6 - анализатор спектра

Черт. 6

Анализатор спектра настраивают таким образом, чтобы можно было наблюдать составляющие спектра в полосе частот ±3 кГц относительно подавленной несущей (черт. 7).

Ан.б - нижняя боковая составляющая; Анес - подавленная несущая; Ав.б - верхняя боковая составляющая; fнес - частота подавленной несущей; F - частота модулирующего сигнала

Черт. 7

Полосу пропускания анализатора спектра устанавливают от 25 до 50 Гц, постоянную времени последетекторной цепи - равной минимальному значению.

На модуляционный вход передатчика подают модулирующий сигнал частотой 1800 Гц с уровнем, равным номинальному значению.

Уровень несущей измеряют при помощи анализатора спектра в децибелах относительно верхней боковой составляющей. Уровень нижней боковой полосы частот измеряют в децибелах как отношение нижней боковой составляющей к верхней.

4.5.7. Измерение ширины контрольной полосы частот излучения передатчика

Аппаратуру подключают согласно черт. 8.

1 - генератор шумовых сигналов; 2 - формирующий фильтр; 3 - передатчик; 4 - эквивалент антенны; 5 - высокочастотный вольтметр; 6 - аттенюатор; 7 - анализатор спектра

Черт. 8

В необходимых случаях между формирующим фильтром и передатчиком включают низкочастотное согласующее переходное устройство 1-го типа.

Полосу рабочих частот генератора шумовых сигналов устанавливают в пределах 20 Гц - 20 кГц.

Измерение ширины полосы частот излучения проводят в полосе пропускания анализатора спектра от 30 до 150 Гц, времени развертки не менее 10 с и постоянной времени последетекторной цепи анализатора спектра 0,05 с.

На модуляционный вход передатчика подают шумовой сигнал со средним квадратическим уровнем, равным 0,47 номинального входного уровня.

Устанавливают нулевой уровень шумового спектра на экране анализатора спектра как наибольшее значение огибающей спектра из числа не менее пяти последовательных реализаций (черт. 9).

Bх - ширина полосы частот излучения на уровне минус 30 дБ

Черт. 9

Ширину контрольной полосы частот излучения передатчика измеряют на уровне минус 30 дБ.

Установку нулевого уровня и измерение ширины контрольной полосы частот излучения проводят при одних и тех же параметрах анализатора спектра (полоса пропускания на уровне минус 3 дБ, время развертки, постоянная времени).

За ширину контрольной полосы частот излучения принимают наибольшее значение из числа не менее пяти последовательных реализаций измеряемого спектра.

Измеренные значения ширины контрольной полосы частот не должны превышать норму, установленную в п. 2.1 (табл. 2, п. 8) более чем на 20 %.

4.5.8. Измерение уровня побочных излучений передатчика

Аппаратуру подключают согласно черт. 10.

1 - низкочастотный генератор сигналов; 2 - передатчик; 3 - эквивалент антенны; 4 - высокочастотный вольтметр; 5 - высокочастотный генератор сигналов; 6 - аттенюатор; 7 - режекторный фильтр; 8 - измерительный приемник

Черт. 10

Измерительный приемник, режекторный фильтр и аттенюатор в необходимых случаях размещают в экранированной камере.

Вместо измерительного приемника допускается использовать высокочастотный анализатор спектра.

Режекторный фильтр не используют, если измерительный приемник удовлетворяет требованиям, установленным в п. 4.2.1 (табл. 4, п. 11).

Измеряют следующие побочные излучения:

излучения на гармониках - излучения на частотах, являющихся целыми кратными частоты верхней боковой составляющей спектра выходного сигнала передатчика;

комбинационные излучения - излучения, которые появляются в результате взаимной модуляции между колебаниями на частоте основного излучения и частотах, формирующих это излучение, и гармониках этих частот;

паразитные излучения - излучения на частотах, не зависящих от частоты основного излучения и частот колебаний, формирующих это излучение.

Измерения проводят в диапазоне частот, указанном в ТУ на радиостанции конкретного типа от наименьшей частоты (не выше 405 кГц) до наибольшей, имеющих место в процессе формирования сигнала передатчика.

При необходимости получения предварительных данных о побочных излучениях передатчика перед началом измерений проверяют соответствующую полосу частот широкополосным (панорамным) анализатором спектра.

Уровни побочных излучений измеряют на сопротивлении нагрузки R (см. п. 4.5.1) методом замещения.

На модуляционный вход передатчика подают номинальный модулирующий сигнал. Отмечают полученное значение выходной мощности передатчика Р.

Режекторный фильтр, если он используется, настраивают так, чтобы подавление составляющей верхней боковой полосы (полезного сигнала) передатчика было максимальным.

Измерительный приемник настраивают на частоты измеряемых побочных излучений и отмечают его показания.

Вместо передатчика к сопротивлению нагрузки R, с учетом согласования с ней, подключают генератор сигналов, который настраивают на частоты побочных излучений и регулируют до получения ранее отмеченных показаний измерительного приемника. В этом случае показание калиброванного аттенюатора генератора сигналов с учетом ослабления, вносимого согласующим переходным устройством, если оно используется, равно уровню соответствующего побочного излучения Uп.

Уровень побочных излучений Ln вычисляют в децибелах по формуле

                                                     (8)

где U - напряжение на сопротивлении R, соответствующее выходной мощности передатчика;

Рп - мощность побочного излучения, вычисляемая по формуле

                                                                 (9)

Измерение уровня побочных излучений передатчика допускается проводить прямым методом с использованием измерительного приемника или анализатора спектра при условии обеспечения необходимой точности измерений.

(Измененная редакция, Изм. № 1).

4.5.9. Измерение отклонения частоты передатчика от номинального значения

Аппаратуру подключают согласно черт. 11.

1 - низкочастотный генератор сигналов; 2 - передатчик; 3 - эквивалент антенны; 4 - аттенюатор; 5 - частотомер

Черт. 11

На вход передатчика подают нормальный модулирующий сигнал уровнем, при котором выходная мощность передатчика равна 0,5 испытательной выходной мощности.

При наличии в передатчике оперативного снижения выходной мощности допускается измерять отклонения частоты передатчика при пониженной выходной мощности и модуляции его номинальным модулирующим сигналом.

Частоту модулирующего сигнала при измерениях поддерживают равной 1000 Гц с необходимой точностью. Измеряют частоту сигнала на выходе передатчика.

Отклонение частоты Df передатчика от номинального значения вычисляют в герцах по формуле

Df = f - fном - 1000,                                                         (10)

где f - измеренная частота выходного сигнала передатчика;

fном - номинальная частота передатчика.

Изменение частоты Df передатчика при воздействии дестабилизирующего фактора вычисляют по формуле

Df = fд - f0,                                                               (11)

где fд - частота выходного сигнала передатчика, измеренная в условиях воздействия дестабилизирующего фактора;

f0 - частота выходного сигнала передатчика, измеренная до воздействия дестабилизирующего фактора при нормальных климатических условиях и испытательном напряжении питания.

Примечание. Если в передатчике предусмотрены классы излучения Al, H3A, Н3Е, то измерение отклонения (изменение частоты) допускается проводить путем непосредственного измерения частоты несущей передатчика.

Отклонение частоты передатчика от номинального значения в результате воздействия основных дестабилизирующих факторов вычисляют по формуле

                                                 (12)

где Df1 - отклонение частоты передатчика от номинального значения при воздействии одного из следующих климатических факторов, имеющих наибольшее числовое значение: повышенной температуры, пониженной температуры и повышенной влажности;

Df2 - изменение частоты передатчика от изменения напряжения питания первичного источника тока;

Df3 - изменение частоты от вибрации;

Df4 - изменение частоты от воздействия ударов.

4.5.10. Измерение чувствительности модуляционного входа передатчика

Аппаратуру подключают согласно черт. 2.

На модуляционный вход передатчика подают номинальный модулирующий сигнал и измеряют его выходную мощность. Уменьшают уровень модулирующего сигнала до значения, при котором выходная мощность передатчика становится на 1 дБ меньше первоначального значения.

Полученное значение уровня модулирующего сигнала определяет чувствительность модуляционного входа передатчика.

4.6. Измерение параметров приемников

4.6.1. Измерение чувствительности приемника

Аппаратуру подключают согласно черт. 12.

1 - высокочастотный генератор сигналов; 2 - эквивалент антенны приемника; 3 - приемник; 4 - испытательная нагрузка приемника; 5 - низкочастотный частотомер; 6 - низкочастотный вольтметр; 7 - измеритель нелинейных искажений

Черт. 12

Органы управления приемника устанавливают согласно п. 4.4.7.

На вход приемника подают нормальный испытательный сигнал и измеряют отношение сигнал/шум (СИНАД) согласно п. 4.4.8. Чувствительность приемника определяют как 1/2 э.д.с. входного сигнала, при котором отношение сигнал/шум равно 12 дБ при испытательной выходной мощности.

Если при данном отношении сигнал/шум выходная мощность приемника устанавливается меньше 0,5 испытательной выходной мощности при полностью введенном регуляторе громкости, то за чувствительность приемника принимают минимальный уровень входного сигнала, при котором выходная мощность приемника равна 0,5 испытательной выходной мощности при полностью введенном регуляторе громкости.

4.6.2. Измерение коэффициента нелинейных искажений приемника

Аппаратуру подключают согласно черт. 12.

Органы управления приемника устанавливают согласно п. 4.4.7.

На вход приемника подают стандартный испытательный сигнал. Устанавливают выходную мощность приемника равной номинальному значению. Коэффициент нелинейных искажений измеряют измерителем нелинейных искажений.

4.6.3. Измерение неравномерности амплитудно-частотной характеристики (АЧХ) приемника

Аппаратуру подключают согласно черт. 12.

Органы управления приемника устанавливают согласно п. 4.4.7.

На вход приемника подают испытательный сигнал с уровнем, превышающим чувствительность приемника, измеренную в соответствии с п. 4.6.1 не меньше чем в три раза так, чтобы приемник работал в линейном режиме при 0,5 испытательной выходной мощности. Поддерживая постоянный уровень входного сигнала, изменяют частоту генератора таким образом, чтобы частота сигнала на выходе приемника изменялась в пределах, указанных в ТУ на радиостанции, и измеряют выходное напряжение приемника, отмечая его минимальное (Umin) и максимальное (Umax) значения.

Неравномерность АЧХ приемника Nпр в децибелах вычисляют по формуле

                                                         (13)

Минимальное и максимальное значения частоты выходного сигнала, при котором неравномерность АЧХ составляет минус 6 дБ, не должны отличаться от частоты 350 Гц более чем на ±100 Гц и от частоты 2700 Гц более чем на ±300 Гц.

Примечание. Метод измерения неравномерности АЧХ приемника, в котором не предусмотрен выключатель АРУ, устанавливают в ТУ на радиостанции конкретного типа.

4.6.4. Измерение диапазона автоматической регулировки усиления приемника

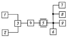
Аппаратуру подключают согласно черт. 13.

1, 2 - высокочастотные генераторы сигналов; 3 - согласующее устройство 1-го типа; 4 - эквивалент антенны приемника; 5 - приемник; 6 - испытательная нагрузка приемника; 7 - низкочастотный частотомер; 8 - низкочастотный вольтметр; 9 - низкочастотный анализатор спектра

Черт. 13

Полосу пропускания анализатора спектра устанавливают от 25 до 50 Гц, постоянную времени последетекторной цепи анализатора спектра - равной минимальному значению.

Анализатор спектра настраивают так, чтобы можно было наблюдать составляющие взаимной модуляции 3 и 5-го порядков в полосе пропускания приемника.

Органы управления приемника устанавливают согласно п. 4.4.7.

На вход приемника подают два испытательных сигнала с частотами, при которых частоты тональных сигналов F1 и F2 на выходе приемника равны соответственно 1500 и 1800 Гц.

Устанавливают уровни сигналов на входе приемника такими, чтобы их суммарный уровень U1 был на 6 дБ больше номинальной чувствительности приемника и основные составляющие спектра, наблюдаемые на экране анализатора спектра, были равными.

Устанавливают среднюю выходную мощность приемника ниже половины испытательной выходной мощности на 6 дБ. Увеличивают суммарный уровень входного сигнала и измеряют уровень взаимной модуляции на выходе приемника как отношение уровня наибольшей составляющей взаимной модуляции к уровню одной из двух основных составляющих, выраженное в децибелах, и измеряют выходную мощность приемника. Определяют значение суммарного уровня сигнала на входе приемника U2, при котором уровень взаимной модуляции на выходе приемника устанавливается равным минус 20 дБ, при этом средняя выходная мощность приемника не должна превышать половину испытательной выходной мощности. Если это условие не выполняется, то уменьшают суммарный уровень входного сигнала до значения U2, при котором выходная мощность приемника становится равной половине испытательной выходной мощности.

Диапазон АРУ определяют как изменение сигнала на выходе приемника и вычисляют в децибелах по формуле

                                                            (14)

(Измененная редакция, Изм. № 1).

4.6.5. Измерение уровня фона приемника

Аппаратуру подключают согласно черт. 14.

1 - высокочастотный генератор сигналов; 2 - эквивалент антенны приемника; 3 - приемник; 4 - испытательная нагрузка приемника; 5 - низкочастотный частотомер; 6 - низкочастотный вольтметр; 7 - низкочастотный анализатор спектра

Черт. 14

Ширину полосы пропускания анализатора спектра устанавливают от 5 до 10 Гц.

Органы управления приемника устанавливают согласно п. 4.4.7.

На вход приемника подают стандартный испытательный сигнал. Устанавливают выходную мощность приемника, равной номинальному значению.

При помощи низкочастотного анализатора спектра измеряют уровни полезного сигнала Uc и соответствующих уровней фона U1, U2, U3, ..., Un с частотами, кратными частоте источника питания.

Уровень фона приемника Lф в децибелах вычисляют по формуле

                                                (15)

При измерениях не учитывают составляющие фона, уровень которых равен или меньше 0,1 уровня наибольшей составляющей фона.

4.6.6. Измерение избирательности приемника по соседнему каналу

4.6.6.1. Метод измерения a11.

Аппаратуру подключают согласно черт. 15.

1 и 2 - высокочастотные генераторы сигналов; 3 - согласующее устройство 1-го типа; 4 - эквивалент антенны приемника; 5 - приемник; 6 - испытательная нагрузка приемника; 7 - низкочастотный частотомер; 8 - низкочастотный вольтметр; 9 - измеритель нелинейных искажений

Черт. 15

Органы управления приемника устанавливают согласно п. 4.4.7.

На вход приемника от одного генератора при отсутствии мешающего сигнала от второго генератора подают нормальный испытательный сигнал и определяют его уровень U1, при котором отношение сигнал/шум на выходе приемника, измеренное согласно п. 4.4.8 при испытательной выходной мощности, равно 12 дБ.

Затем от второго генератора, настроенного на центральную частоту одного из соседних каналов, подают немодулированный мешающий сигнал и увеличивают его уровень до значения U2, при котором отношение сигнал/шум на выходе приемника уменьшается на 6 дБ. Измерение повторяют при настройке генератора сигналов на центральную частоту другого соседнего канала.

Избирательность приемника по соседнему каналу Sc вычисляют в децибелах по формуле

                                                           (16)

Центральные частоты верхнего fв.с и нижнего fн.с соседних каналов вычисляют согласно соотношениям:

fв.с = fном + 4525 Гц; fн.с = fном - 1475 Гц.

4.6.6.2. Избирательность типа Б11.

Аппаратуру подключают согласно черт. 15.

Органы управления приемника устанавливают согласно п. 4.4.7.

На вход приемника от одного генератора, при отсутствии мешающего сигнала от второго генератора, подают нормальный испытательный сигнал и определяют его уровень U1, при котором отношение сигнал/шум на выходе приемника, измеренное согласно п. 4.4.8 при испытательной выходной мощности, равно 12 дБ. Увеличивают уровень входного сигнала на 3 дБ.

Затем от второго генератора, настроенного на центральную частоту одного из соседних каналов, подают немодулированный мешающий сигнал и увеличивают его уровень до значения U2, при котором отношение сигнал/шум на выходе приемника становится равно прежнему значению, т.е. 12 дБ.

Измерение повторяют при настройке генератора сигналов на центральную частоту другого соседнего канала.

Избирательность приемника по соседнему каналу Sc вычисляют по формуле (17).

Центральные частоты верхнего fв.с и нижнего fн.с соседних каналов определяют согласно п. 4.6.6.1.

4.6.7. Измерение уровня блокирования приемника при расстройке на ±20 %

Аппаратуру подключают согласно черт. 15.

Органы управления устанавливают в соответствии с п. 4.4.7, АРУ приемника выключают.

На вход приемника от одного генератора при отсутствии мешающего сигнала от второго генератора подают стандартный испытательный сигнал. При помощи регулятора громкости устанавливают испытательную мощность на выходе приемника.

Затем от второго генератора подают немодулированный сигнал частотой выше центральной частоты полезного канала на заданное значение (20 кГц) и определяют его значение U2, при котором выходная мощность приемника уменьшается на 3 дБ.

Измерение повторяют при установке частоты мешающего сигнала ниже центральной частоты полезного канала на заданное значение (20 кГц).

Уровень блокирования вычисляют в децибелах по отношению к 1 мкВ по формуле

                                                         (17)

где U1 = 1 мкВ.

Если при измерениях частота мешающего сигнала совпадает с частотой побочного канала приема, то частоту мешающего сигнала изменяют выше или ниже в пределах, не превышающих указанных в ТУ на радиостанции конкретного типа, достаточных, чтобы побочный канал не оказывал влияния на результаты измерений.

(Измененная редакция, Изм. № 1).

4.6.8. Измерение избирательности приемника по побочным каналам приема

4.6.8.1. Избирательность типа а01.

Аппаратуру подключают согласно черт. 12.

Органы управления приемника устанавливают согласно п. 4.4.7.

На вход приемника подают нормальный испытательный сигнал и определяют его уровень U1, при котором отношение сигнал/шум на выходе приемника, измеренное согласно п. 4.4.8 при испытательной выходной мощности, равно 12 дБ.

Увеличивают уровень сигнала генератора до значения, необходимого для обнаружения побочных каналов.

Изменяют частоту генератора непрерывно в диапазоне частот, указанном в ТУ на радиостанцию конкретного типа, от наименьшей промежуточной частоты, применяемой в приемнике, до утроенного значения частоты настройки приемника или частоты соответствующего зеркального канала, если она выше утроенной частоты настройки приемника, и находят побочные каналы, в том числе:

каналы на каждой промежуточной частоте fпр;

зеркальные каналы на частотах fзер = fc ± 2fпр;

побочные каналы на частотах fc ± 2fпр/2;

другие возможные побочные каналы на частотах

                                                        (18)

где fc - частота основного канала приема;

fз.г - частота задающего генератора каждого гетеродина приемника;

т = 0, 1, 2 ...; n = 1, 2 ...

Знак плюс в соотношениях fзер = fc ± 2fпр и f ± fпр/2 берется при fг > fc, минус - при fг < fc, где fг - частота гетеродина приемника.

На побочном канале частоту мешающего сигнала устанавливают так, чтобы частота звукового сигнала на выходе приемника была равна частоте, установленной в начале измерения при определении уровня сигнала U1. Определяют уровень мешающего сигнала U2, при котором отношение сигнал/шум на выходе приемника равно 12 дБ.

Избирательность приемника по побочным каналам Sп в децибелах вычисляют по формуле

                                                         (19)

(Измененная редакция, Изм. № 1).

4.6.8.2. Избирательность типа Б11.

Аппаратуру подключают согласно черт. 15.

В необходимых случаях, указанных в ТУ на радиостанции, к эквиваленту антенны или непосредственно к входу приемника с входным сопротивлением 50 (75) Ом подключают аттенюатор с ослаблением не менее 10 дБ для исключения рассогласования в измерительном тракте на частотах измерения.

Органы управления приемника устанавливают согласно п. 4.4.7.

На вход приемника от одного генератора при отсутствии мешающего сигнала от второго генератора подают нормальный испытательный сигнал и определяют его уровень U1, при котором отношение сигнал/шум на выходе приемника, измеренное согласно п. 4.4.8, равно 12 дБ. Увеличивают уровень входного сигнала на 3 дБ. Затем от второго генератора подают немодулированный мешающий сигнал, уровень которого увеличивают до значения, необходимого для обнаружения побочных каналов на частотах согласно п. 4.6.8.1.

На побочном канале частоту генератора подстраивают так, чтобы побочный канал проявлялся в наибольшей степени. Определяют уровень мешающего сигнала U2, при котором отношение сигнал/шум на выходе приемника становится равным прежнему значению, т.е. 12 дБ.

Избирательность по побочным каналам приема вычисляют по формуле (19).

Примечания:

1. Побочные каналы, являющиеся следствием наличия гармоник выходного сигнала генератора, при измерениях не учитывают. При необходимости эти гармоники исключают, используя соответствующие фильтры.

2. Измеренные значения избирательности приемника по побочным каналам приема допускаются ниже нормы, указанной в п. 2.1 (табл. 2, п. 18), не более чем на 10 дБ для двух побочных каналов на любой рабочей частоте.

4.6.9. Измерение интермодуляционной избирательности приемника

4.6.9.1. Избирательность типа А02.

Аппаратуру подключают согласно черт. 15.

Органы управления устанавливают согласно п. 4.4.7.

На вход приемника от одного генератора при отсутствии мешающего сигнала от второго генератора подают нормальный испытательный сигнал и определяют его уровень U1, при котором отношение сигнал/шум на выходе приемника, измеренное согласно п. 4.4.8 при испытательной выходной мощности, равно 12 дБ.

Устанавливают частоту первого генератора равной fном + 7525 Гц и частоту второго генератора fном + 13525 Гц, где fном - номинальная частота настройки приемника.

Увеличивают уровни немодулированных сигналов обоих генераторов до значений, при которых появляется звуковой сигнал на выходе приемника. Подстраивают частоту сигнала от второго генератора до получения частоты звукового сигнала, которая была установлена в начале измерений при определении уровня сигнала U1.

Поддерживая уровни сигналов одинаковыми, регулируют их до такого значения U2, чтобы на выходе приемника было получено отношение сигнал/шум, равное 12 дБ.

Измерения повторяют при установке частоты первого генератора равной fном - 4475 Гц и частоты второго генератора равной fном - 10475 Гц.

Интермодуляционную избирательность приемника Sи вычисляют в децибелах по формуле

                                                           (20)

4.6.9.2. Избирательность типа Б12.

Аппаратуру подключают согласно черт. 16.

1, 2 и 4 - высокочастотные генераторы сигналов; 3 - согласующее устройство 2-го типа; 5 - эквивалент антенны приемника; 6 - приемник; 7 - испытательная нагрузка приемника; 8 - низкочастотный частотомер; 9 - низкочастотный вольтметр; 10 - измеритель нелинейных искажений

Черт. 16

Органы управления приемника устанавливают согласно п. 4.4.7.

На вход приемника от одного генератора (при отсутствии мешающих сигналов от второго и третьего генераторов) подают нормальный испытательный сигнал и определяют его уровень U1, при котором отношение сигнал/шум, измеренное согласно п. 4.4.8, равно 12 дБ. Увеличивают уровень входного сигнала на 3 дБ.

Включают немодулированные сигналы второго и третьего генераторов, частоты которых устанавливают согласно указанным в п. 4.6.9.1. Увеличивают уровни мешающих сигналов, поддерживая их одинаковыми, до значения, при котором проявляется взаимная модуляция. Подстраивают частоту третьего генератора так, чтобы взаимная модуляция проявлялась в наибольшей степени. Определяют уровень сигнала U2 второго (или третьего) генератора, при котором отношение сигнал/шум на выходе приемника снова становится равным 12 дБ.

Интермодуляционную избирательность приемника Sи вычисляют в децибелах по формуле (20).

Примечание. Если взаимная модуляция между генераторами мешающих сигналов оказывает влияние на результаты измерений, то принимают меры для исключения этого влияния, например, путем увеличения развязки между генераторами сигналов.

(Измененная редакция, Изм. № 1).

4.6.10. Измерение защищенности приемника от помех по цепям питания и управления

4.6.10.1. Защищенность типа а01.

Аппаратуру подключают согласно черт. 17.

1 - высокочастотный генератор сигналов; 2 - нагрузка генератора сигналов (50 или 75 Ом); 3 - эквивалент антенны приемника; 4 - приемник; 5 - испытательная нагрузка приемника; 6 - низкочастотный частотомер; 7 - низкочастотный вольтметр; 8 - измеритель нелинейных искажений; 9 - фильтр питания; С - конденсаторы (0,1 мкФ); А - подключение к линии управления; Б и В - подключение к зажимам электропитания радиостанции

Черт. 17

Приборы размещают, заземляют и, при необходимости, экранируют так, чтобы воздействие на вход приемника мешающего сигнала от генератора 1, подключенного к цепи питания и управления, было минимальным.

Органы управления приемника устанавливают согласно п. 4.4.7.

На вход приемника подают нормальный испытательный сигнал и определяют его уровень U1, при котором отношение сигнал/шум на выходе приемника, измеренное согласно п. 4.4.8 при испытательной выходной мощности, равно 12 дБ.

Затем генератор сигналов и эквивалент антенны отключают от приемника и генератор поочередно подключают к каждому проводу цепей питания и управления (в положениях переключателей соответственно А, Б и В). Увеличивают уровень выходного сигнала генератора до значения, необходимого для обнаружения побочных каналов приема.

Изменяют частоту генератора согласно п. 4.6.8.1 и находят побочные каналы приема, исключая канал на частоте настройки приемника.

На побочном канале частоту генератора подстраивают так, чтобы частота звукового сигнала на выходе приемника была равна частоте, установленной в начале измерений при определении уровня сигнала U1.

Определяют уровень выходного сигнала генератора U2, равный показанию его калиброванного аттенюатора, при котором отношение сигнал/шум на выходе приемника равно 12 дБ.

Защищенность приемника от помех по цепям питания и управления Sц вычисляют по формуле

                                                           (21)

4.6.10.2. Защищенность типа Б11.

Аппаратуру подключают согласно черт. 18.

1 и 2 - высокочастотные генераторы сигналов; 3 - нагрузка генератора сигналов (50 или 75 Ом); 4 - эквивалент антенны приемника; 5 - приемник; 6 - испытательная нагрузка приемника; 7 - низкочастотный частотомер; 8 - низкочастотный вольтметр; 9 - измеритель нелинейных искажений; 10 - фильтр питания; С - конденсаторы (0,1 мкФ); А - подключение к линии управления; Б и В - подключение к зажимам электропитания радиостанции

Черт. 18

Приборы располагают, заземляют и, при необходимости, экранируют так, чтобы воздействие мешающего сигнала от генератора 2 на вход приемника было минимальным.

Органы управления приемника устанавливают согласно п. 4.4.7.

На вход приемника от первого генератора сигналов при отсутствии мешающего сигнала от второго генератора подают нормальный испытательный сигнал и определяют его уровень U1 на входе приемника, при котором отношение сигнал/шум на выходе приемника, измеренное согласно п. 4.4.8 при испытательной выходной мощности, равно 12 дБ. Увеличивают уровень входного сигнала на 3 дБ.

Затем от второго генератора подают немодулированный мешающий сигнал, уровень которого увеличивают до значения, необходимого для обнаружения побочных каналов приема. Изменяют частоту генератора согласно п. 4.6.8 и находят побочные каналы приема, исключая канал на частоте настройки приемника.

На побочном канале частоту генератора подстраивают так, чтобы побочный канал проявлялся в наибольшей степени. Определяют уровень мешающего сигнала U2, равный показанию калиброванного аттенюатора выходного напряжения генератора, при котором отношение сигнал/шум на выходе приемника снова становится равным 12 дБ.

Измерения проводят, подключая генератор к каждому проводу питания и управления, в положениях переключателей соответственно А, Б и В.

Защищенность приемника от помех по цепям питания и управления Sц вычисляют в децибелах по формуле (21).

Побочные каналы, являющиеся следствием наличия гармоник выходного сигнала генератора, при измерениях не учитывают. В необходимых случаях эти гармоники исключают, используя соответствующие фильтры.

4.6.11. Измерение уровня излучения гетеродинов приемника

Аппаратуру подключают согласно черт. 19.

1 - приемник; 2 - эквивалент антенны приемника; 3 - измерительный приемник

Черт. 19

Органы управления приемника устанавливают согласно п. 4.4.7.

При помощи измерительного приемника измеряют напряжения в диапазоне частот, указанном в ТУ на радиостанции конкретного типа, от самой низкой частоты гетеродинного преобразователя приемника до частоты не ниже третьей гармоники каждого гетеродина, имеющего наиболее высокую частоту, или до 300 МГц.

Напряжение гетеродина определяют как показание измерительного приемника, деленное на обратный коэффициент передачи эквивалента антенны (п. 4.2.1 (п. 19 табл. 4)).

Уровень излучения гетеродина Рг вычисляют в ваттах по формуле

                                                             (22)

где Uг - напряжение излучения гетеродина, В;

RA - сопротивление эквивалента антенны, Ом.

При проведении измерений без эквивалента антенны измерительный приемник с номинальным входным сопротивлением, равным номинальному входному сопротивлению приемника, подключают ко входу приемника непосредственно. В этом случае в формуле (22) принимают RA = Rвх, где Rвх - входное сопротивление измерительного приемника (50 или 75 Ом).

4.6.10.1, 4.6.10.2, 4.6.11. (Измененная редакция, Изм. № 1).

4.6.12. Измерение отклонения частоты приемника от номинального значения

Аппаратуру подключают согласно черт. 20.

1 - высокочастотный генератор сигналов; 2 - эквивалент антенны приемника; 3 - приемник; 4 - испытательная нагрузка приемника; 5 - низкочастотный частотомер; 6 - низкочастотный вольтметр

Черт. 20

Органы управления приемника устанавливают согласно п. 4.4.6.

На вход приемника подают стандартный испытательный сигнал. Устанавливают выходную мощность приемника равной испытательной выходной мощности. Частоту испытательного сигнала в процессе измерений поддерживают с необходимой точностью. Измеряют частоту F в герцах выходного сигнала приемника.

Отклонение частоты приемника от номинального значения Df вычисляют в герцах по формуле

Df = F - 1000 Гц.                                                         (23)

Изменение частоты Df от воздействия дестабилизирующего фактора вычисляют по формуле

Df = Fд - F0,                                                             (24)

где Fд - частота выходного сигнала приемника, измеренная в условиях воздействия дестабилизирующего фактора;

F0 - частота выходного сигнала приемника, измеренная до воздействия дестабилизирующего фактора при нормальных климатических условиях и испытательном напряжении питания.

Отклонение частоты приемника от номинального значения в результате воздействия дестабилизирующих факторов, указанных в ТУ на радиостанции, вычисляют по формуле

                                            (25)

где Df1 - отклонение частоты приемника от номинального значения от воздействия одного из следующих климатических факторов, имеющих наибольшее числовое значение: повышенной температуры, пониженной температуры и повышенной влажности;

Df2 - изменение частоты приемника при изменении напряжения питания первичного источника тока;

Df3 - изменение частоты приемника при воздействии вибрации;

Df4 - изменение частоты приемника при воздействии ударов.

В приемниках с ручной подстройкой частоты определяют в процессе измерений возможность подстройки частоты до номинального значения.

Если в радиостанции гетеродины приемника используются в качестве возбудителей передатчика, то допускается измерять только отклонения частоты передатчика от номинального значения.

4.6.13. Измерение выходной мощности приемника

Аппаратуру подключают согласно черт. 18.

Органы управления приемника устанавливают согласно п. 4.4.7.

На вход приемника подают стандартный испытательный сигнал. Измеряют выходное напряжение U в вольтах на нагрузке приемника.

Выходную мощность в ваттах вычисляют по формуле

                                                                 (26)

где Rпр - эквивалентное сопротивление нагрузки приемника на частоте 1000 Гц, Ом.

При наличии регулятора громкости проверяют возможность установки номинальной выходной мощности.

Если необходимо, измерение выходной мощности приемника совмещают с измерением коэффициента нелинейных искажений приемника по п. 4.6.2.

ПРИЛОЖЕНИЕ 1

Справочное

ПОЯСНЕНИЯ ТЕРМИНОВ, ПРИМЕНЯЕМЫХ В СТАНДАРТЕ

Термин

Пояснение

Морская подвижная служба

Подвижная служба радиосвязи между береговыми и судовыми радиостанциями или между судовыми радиостанциями, в которой могут также участвовать станции спасательных средств

Береговая радиостанция

Стационарная радиостанция морской подвижной службы

Судовая радиостанция

Подвижная радиостанция морской подвижной службы, предназначенная для установки на борту судна, не являющегося спасательным средством и не закрепленного на одном месте

Дуплексный режим

Режим работы радиостанции, при котором передача и прием возможны одновременно в обоих направлениях на двух разных частотах

Симплексный режим

Режим работы радиостанции, при котором передача и прием возможны попеременно в каждом из двух направлений на одной или на двух разных частотах

Номинальное значение параметра

Значение параметра, установленное в ТУ на радиостанцию конкретного типа

Номинальная частота радиостанции

Частота, установленная в ТУ на радиостанции конкретного типа, совпадающая с номинальным значением подавленной несущей передатчика

Испытательная нагрузка передатчика

Экранированное безындукционное сопротивление номинальным значением 50 (75) Ом

Испытательная нагрузка приемника

Активное сопротивление, равное номинальному значению полного электрического сопротивления электроакустического преобразователя или другого устройства (динамический громкоговоритель, линия и др.) на частоте 1000 Гц

Пиковая мощность передатчика

Средняя мощность в испытательной нагрузке передатчика, соответствующая максимальной амплитуде огибающей выходного сигнала

Испытательная выходная мощность передатчика

Пиковая мощность, соответствующая нижнему допустимому пределу, установленному в ТУ на радиостанцию конкретного типа

Испытательная выходная мощность приемника

Средняя выходная мощность в испытательной нагрузке приемника, равная 0,5 номинальной выходной мощности

Нормальный модулирующий сигнал передатчика

Синусоидальный модулирующий сигнал номинальной частотой, равной 1000 Гц, и коэффициентом нелинейных искажений не более 1 %

Номинальный модулирующий сигнал передатчика

Нормальный модулирующий сигнал с уровнем, равным номинальному значению э.д.с. источника информационного сигнала

Нормальный испытательный сигнал приемника

Синусоидальный сигнал частотой, превышающей номинальную частоту настройки приемника на 1000 Гц

Стандартный испытательный сигнал приемника

Нормальный испытательный сигнал приемника с уровнем, равным 0,5 мВ (1/2 э.д.с)

СИНАД

Метод определения отношения сигнала к шуму, в соответствии с которым определяется отношение полного напряжения, включающего полезный сигнал частотой 1000 Гц, шум и нелинейные искажения к суммарному напряжению шума и нелинейных искажений на выходе приемника при наличии полезного сигнала на его входе

Избирательность приемника

Способность приемника выделять полезный сигнал с заданным уровнем при заданном значении СИНАД на выходе приемника при одновременном действии на его входе немодулированного мешающего (мешающих) сигнала (сигналов) с определенной частотной расстройкой.

Избирательность определяется как отношение допустимого уровня одного мешающего сигнала к уровню полезного сигнала, соответствующему чувствительности приемника, измеренной при значении СИНАД, равным 12 дБ

Избирательность типа А11 по соседнему каналу

Избирательность, в соответствии с которой допустимый уровень мешающего сигнала определяется при условии получения на выходе приемника значения СИНАД, равного 6 дБ, при уровне полезного сигнала, соответствующем чувствительности приемника при действии на его входе мешающего сигнала на частоте соседнего канала

Избирательность типа Б11 по соседнему каналу

Избирательность, в соответствии с которой допустимый уровень мешающего сигнала определяется при условии получения на выходе приемника значения СИНАД, равного 12 дБ, при уровне полезного сигнала, превышающем на 3 дБ уровень, соответствующий чувствительности приемника, при действии на его входе одного мешающего сигнала на частоте соседнего канала

Уровень блокирования приемника

Допустимый уровень мешающего сигнала, при котором уровень сигнала на выходе приемника уменьшается на 3 дБ при уровне полезного сигнала, равном 54 дБ/мкВ (1/2 э.д.с), при действии на входе приемника одного немодулированного мешающего сигнала при заданной частотной расстройке

Избирательность типа Б11 при расстройке ±20 кГц и более

Избирательность, в соответствии с которой допустимый уровень мешающего сигнала определяется при условии получения на выходе приемника значения СИНАД, равного 12 дБ, при уровне полезного сигнала, превышающем на 3 дБ уровень, соответствующий чувствительности приемника, при действии на его входе одного мешающего сигнала при заданной частотной расстройке

Избирательность типа А01 по побочным каналам приема

Избирательность, в соответствии с которой допустимый уровень мешающего сигнала определяется при условии получения на выходе приемника отклика частотой 1000 Гц и значением СИНАД, равным 12 дБ, при действии на входе приемника одного мешающего сигнала на частоте побочного канала приема при отсутствии полезного сигнала

Избирательность типа Б11 по побочным каналам приема

Избирательность, в соответствии с которой допустимый уровень мешающего сигнала определяется при условии получения на выходе приемника значения СИНАД, равного 12 дБ, при уровне полезного сигнала, превышающем на 3 дБ уровень, соответствующий чувствительности приемника, при действии на его входе одного мешающего сигнала на частоте побочного канала приема

Интермодуляционная избирательность типа А02

Избирательность, в соответствии с которой допустимый уровень мешающего сигнала определяется при условии получения на выходе приемника отклика частотой 1000 Гц и значением СИНАД, равным 12 дБ, являющегося результатом взаимной модуляции 3-го порядка в приемнике при действии на его входе двух мешающих сигналов с одинаковыми уровнями с заданными значениями частотных расстроек выше и ниже полосы частот основного канала приема при отсутствии полезного сигнала

Интермодуляционная избирательность типа Б12

Избирательность, в соответствии с которой допустимый уровень мешающего сигнала определяется при условии получения на выходе приемника значения СИНАД, равного 12 дБ, при уровне полезного сигнала, превышающем на 3 дБ уровень, соответствующий чувствительности приемника, при действии на его входе двух мешающих сигналов с одинаковыми уровнями с заданными значениями частотных расстроек выше и ниже полосы частот основного канала приема, при которых в приемнике образуется составляющая взаимной модуляции 3-го порядка в полосе пропускания приемника

Помехозащищенность приемника по цепям питания и управления

Способность приемника принимать полезный сигнал при заданном значении СИНАД на выходе приемника при одновременном действии немодулированного мешающего сигнала в цепях питания и управления. Уровень помехозащищенности определяется как отношение допустимого уровня мешающего сигнала к уровню полезного сигнала, соответствующему чувствительности приемника, измеренной при значении СИНАД, равном 12 дБ

Помехозащищенность типа А01 по цепям питания и управления

Помехозащищенность, в соответствии с которой допустимый уровень мешающего сигнала определяется при условии получения на выходе приемника отклика частотой 1000 Гц и значением СИНАД, равным 12 дБ, при действии в цепи питания (управления) одного мешающего сигнала на частоте побочного канала приема при отсутствии полезного сигнала

Помехозащищенность типа Б11 по цепям питания и управления

Помехозащищенность, в соответствии с которой допустимый уровень мешающего сигнала определяется при условии получения на выходе приемника значения СИНАД, равного 12 дБ, при уровне полезного сигнала, превышающем на 3 дБ уровень, соответствующий чувствительности приемника, при действии в цепи питания (управления) одного мешающего сигнала на частоте побочного канала приема

ПРИЛОЖЕНИЕ 2

Обязательное

СХЕМЫ ВСПОМОГАТЕЛЬНЫХ УСТРОЙСТВ, ПРИМЕНЯЕМЫХ ДЛЯ ИЗМЕРЕНИЯ ПАРАМЕТРОВ РАДИОСТАНЦИЙ

1. Схема эквивалента антенны передатчика

RA, ХА - параметры эквивалента антенны

Черт. 1

2. Схема эквивалента антенны приемника

RA, ХА - параметры эквивалента антенны

Черт. 2

Сопротивления R1, R2 и R3 согласующей схемы эквивалента антенны приемника вычисляют по формулам (2 - 4) при условии Rн = RA между точками а и б на черт. 2.

Эквивалент антенны, изображенный на черт. 2, обеспечивает согласование как со стороны генератора сигналов, так и со стороны приемника радиостанции.

Вместо эквивалента антенны, изображенного на черт. 2, допускается применять эквивалент антенны, аналогичный показанному на черт. 1, с применением отдельного согласующего переходного устройства согласно черт. 3.

3. Схема согласующего переходного устройства 1-го типа

1 - генератор сигналов; 2 - согласующее переходное устройство; 3 - испытуемое устройство (передатчик, приемник); ег - э.д.с. генератора сигналов; Rг - внутреннее сопротивление генератора сигналов; Uг = 1/2 ег (при точном согласовании генератора сигналов с согласующим устройством); Uвх - входное напряжение испытуемого устройства - э.д.с. источника модулирующего сигнала с внутренним сопротивлением R3, Rн - сопротивление нагрузки (входное сопротивление модуляционного входа передатчика, антенного входа приемника); Uн - напряжение на сопротивлении нагрузки

Черт. 3

Сопротивления низкочастотного согласующего переходного устройства 1-го типа для согласования низкочастотного генератора сигналов с модуляционным входом передатчика (см. п. 4.3.1) определяют из следующих условий

                                                             (1)

Сопротивления высокочастотного согласующего переходного устройства для точного согласования волновых сопротивлений вычисляют по формулам:

При Rн < Rг:                                                                                         (2)

При Rн > Rг:                                                                                       (3)

При Rн = Rг:                                                                                                   (4)

Коэффициент передачи согласующего переходного устройства вычисляют по формуле

                                     (5)

Пример согласования генератора, имеющего внутреннее сопротивление Rг = 75 Ом, с нагрузкой Rн = 50 Ом:

R1 = 43,3 Ом; R2 = 86,6 Ом; R3 = 0; Кп = 0,42(-7,5 дБ).

4. Схема низкочастотного согласующего переходного устройства 2-го типа

1, 2 - низкочастотные генераторы сигналов; 3 - низкочастотное согласующее переходное устройство 2-го типа; 4 - передатчик; ег1, ег2 - э.д.с. генераторов сигналов; Rгl, Rг2 - внутреннее (выходное) сопротивление генераторов сигналов; Uвх - входное напряжение передатчика - э.д.с. источника модулирующего сигнала с внутренним сопротивлением R4; Rн - сопротивление модуляционного входа передатчика

Черт. 4

Сопротивления согласующей схемы для согласования низкочастотных генераторов сигналов с модуляционным входом передатчика (см. п. 4.3.1) определяют из условий:

                                                         (6)

Для исключения взаимной модуляции между генераторами выбирают возможно большие значения сопротивления резисторов R2.

5. Схема согласующего устройства 1-го типа

R1 = R2 = R3 = 16,7 Ом для коаксиальных линий с волновым сопротивлением 50 Ом

Черт. 5

6. Схема согласующего устройства 2-го типа

R1 = R2 = R3 = R4 = 25 Ом для коаксиальных линий с волновым сопротивлением 50 Ом

Черт. 6

7. Схема формирующего фильтра

Черт. 7

Амплитудно-частотная характеристика формирующего фильтра

Черт. 8

8. Схема фильтра питания

 

где Rн - сопротивление нагрузки высокочастотного генератора сигналов, Ом; f - наименьшее значение частоты измерений, Гц

Черт. 9

ПРИЛОЖЕНИЕ 2. (Измененная редакция, Изм. № 1).

ПРИЛОЖЕНИЕ 3

Рекомендуемое

ПЕРЕЧЕНЬ ИЗМЕРИТЕЛЬНОЙ АППАРАТУРЫ

Наименование прибора

Пункты табл. 4

Тип прибора

Диапазон частот

Высокочастотный генератор сигналов

1

Г4-139

0,5 - 512 МГц

Г4-93

0,1 - 50 МГц

Высокочастотный генератор сигналов

2

Г4-158

Г3-109

0,01 - 100 МГц

Низкочастотный генератор сигналов

3

Г3-118

20 Гц - 200 кГц

Генератор шумовых сигналов

4

Г2-47

15 Гц - 6,5 МГц

Высокочастотный ваттметр

5

М3-56

М3-62

Высокочастотный вольтметр для измерения сигналов произвольной формы

8

В3-48

10 Гц - 50 МГц

Низкочастотный вольтметр переменного тока для измерения сигналов произвольной формы

8

В3-57

5 Гц - 5 МГц

Измеритель нелинейных искажений

5

С6-8

20 Гц - 200 кГц

С6-1

Высокочастотный электронно-счетный частотомер

7

Ч3-58

0,1 - 300 МГц

Низкочастотный частотомер

6

Ч3-62

10 Гц - 10 МГц

Измерительный приемник (селективный микровольтметр) для измерения уровня побочных излучений

SMV-11

0,01 - 30 МГц

10

SMV-6

0,1 - 30 МГц

11

SMV-8

30 - 1000 МГц

Высокочастотный анализатор спектра

14

С4-74

300 Гц - 300 МГц

Низкочастотный анализатор спектра (для измерения уровня фона приемника и уровня взаимной модуляции на выходе приемника)

12

13

СК4-56

10 Гц - 60 кГц

Стрелочный вольтметр

М2038 (кл. 0,5)

Измерительный комплект

К506 (кл. 0,5)

Испытательная нагрузка с волновым сопротивлением*:

50 Ом

Э9-76/1 (10 Вт)

0 - 4 ГГц

Э9-77/1 (100 Вт)

0 - 3 ГГц

75 Ом

Э9-9А (10 Вт)

0 - 3 ГГц

Э9-4А (100 Вт)

0 - 3 ГГц

Коаксиальные фиксированные аттенюаторы*

Д2-33 ¸ Д2-36;

0 - 5 ГГц

Д2-38 ¸ Д2-40

* Приборы ограниченного применения.

 

ИНФОРМАЦИОННЫЕ ДАННЫЕ

1. УТВЕРЖДЕН И ВВЕДЕН В ДЕЙСТВИЕ Постановлением Государственного комитета СССР по стандартам от 29.05.86 № 1336

2. ВВЕДЕН ВПЕРВЫЕ

3. ССЫЛОЧНЫЕ НОРМАТИВНО-ТЕХНИЧЕСКИЕ ДОКУМЕНТЫ

Обозначение НТД, на который дана ссылка

Номер пункта

ГОСТ 8.326-89

4.2.3

ГОСТ 12.1.003-83

3.7.5

ГОСТ 12.1.006-84

3.7.7

ГОСТ 12.1.030-81

3.7.1

ГОСТ 12.3.019-80

3.7.1

ГОСТ 16600-72

3.1.15

4. Постановлением Госстандарта от 13.07.92 № 676 снято ограничение срока действия

5. ИЗДАНИЕ (март 2001 г.) с Изменением № 1, утвержденным в апреле 1988 г. (ИУС 7-88)

 

СОДЕРЖАНИЕ

1. Типы.. 1

2. Основные параметры.. 2

3. Технические требования. 4

4. Методы измерений. 8

Приложение 1. Пояснения терминов, применяемых в стандарте. 32

Приложение 2. Схемы вспомогательных устройств, применяемых для измерения параметров радиостанций. 34

Приложение 3. Перечень измерительной аппаратуры.. 39