СССР
МИНИСТЕРСТВО ТРАНСПОРТНОГО СТРОИТЕЛЬСТВА
ГЛАВТРАНСПРОЕКТ
СОЮЗДОРПРОЕКТ
"УТВЕРЖДАЮ"
ГЛАВНЫЙ ИНЖЕНЕР СОЮЗДОРПРОЕКТА
В.Р. СИЛКОВ
«_____» ________________ 1984 г.
МЕТОДИЧЕСКИЕ
РЕКОМЕНДАЦИИ
по направленности разработок
системы автоматизированного комплекса
инженерно-гидрометеорологических обоснований
проектов автомобильных дорог
с технолого-методическими
основами отдельных элементов
г. Москва - 1985 г.
«Методические рекомендации» подготовлены в соответствии с необходимостью разработки и дальнейшего совершенствования системы автоматизированного проектирования /САПР-АД/ по разделу инженерно-гидрологического обоснования проектов автомобильных дорог и сооружений на них.
В основу методических рекомендаций положены результаты многолетних научно-исследовательских, проектных и инструктивно-методологических работ, выполняемых начиная с 1966 года в Союздорпроекте по планам ГКНТ, Госстроя СССР и Минтрансстроя. В них также учтены результаты исследований, выполненных и в других организациях по отдельным вопросам.
Настоящие рекомендации предназначены для целенаправленной разработки САПР-АД. Основное их предназначение заключается в формулировании и регламентации технологических и методологических основ всего комплекса инженерно-гидрологических обоснований проектных решений.
Необходимость в разработке специальных методических рекомендаций вызвана разрозненностью ряда вопросов, их различной методологической базой расчетов /иногда дублирующих друг друга и не отвечающих требованиям проектирования/, а также отсутствием полного комплекса решаемых задач гидрологического обоснования в увязке с единой технологией проектно-изыскательских работ.
Методические рекомендации имеют целью восполнить этот пробел и наметить не только конкретные пути дальнейшего развития технологии и методов гидрологических обоснований, по и впервые выработать единую стратегию в разработке автоматизированного комплекса инженерно-гидрологического обоснования проектов дорог.
Методические рекомендации содержат основные генерализированные технологические разделы и схемы автоматизированного комплекса, разработанные впервые в отечественной практике и в увязке с современной нормативно-технической базой, а также с результатами выполненных научно-исследовательских работ по затрагиваемым в них вопросам, что обеспечивает дальнейшую конкретизацию подготовки алгоритмов по существующим методам и предложений по дальнейшей направленности разработки /совершенствования/ этих методов.
Методические рекомендации подготовлены по результатам систематических и многолетних научных исследований и обобщения научных основ, методологии и технологии автоматизированного комплекса гидрометеорологических обоснований проектов дорог, выполненных докт. техн. наук Б.Ф. Перевозниковым в период 1966 - 1983 г.г. Состав автоматизированного комплекса, основные его разделы, методология и технология генерализированных технолого-методологических разделов и схем рассмотрены и одобрены на научно-техническом совете Союздорпроекта 7.02.1983 г. /протокол № 287/ как основополагающие, реализация которых позволит полностью автоматизировать все гидрометеорологические задачи, связанные с обоснованием проектных решений автомобильных дорог и искусственных сооружений на них.
Методические рекомендации разработаны главным специалистом технического отдела, докт. техн. наук Б.Ф. Перевозниковым. Рецензентами отдельных разделов рекомендуемого автоматизированного комплекса были канд. техн. наук С.М. Бликштейн, канд. техн. наук В.Д. Браславский, главный специалист технического отдела В.С. Смирнов и главный специалист отдела мостов Л.М. Хариф. Разделы VIII /рис. 12/ и X /рис. 15/ разработаны с участием Т.Е. Полтарановой, раздел VII /рис. 11/ с участием А.Я. Штерна.
Начальник технического отдела
Союздорпроекта Ротштейн К.М.
Общий состав автоматизированного комплекса инженерно-гидрометеорологических обоснований проектов автомобильных дорог и сооружений на них сформулирован исходя из задач проектирования, а также из целесообразного и научно-обоснованного состава проектных работ и обосновывающих инженерно-гидрометеорологических материалов для принятия проектных решений.
Состав этого комплекса сформулирован на основе обобщения многолетнего опыта проектирования, нашедшего отражение в ряде /1966 - 1982 гг./ инструктивно-методических документов Союздорпроекта по технологии, составу инженерно-гидрометеорологических изысканий автомобильных дорог, а также по вопросам дорожно-мостовой гидравлики и гидрологии. При формулировании этого комплекса основополагающими были использованы и инструктивно-методические разработки ЦНИИС-Главтранспроекта /1972 - 1982 гг./, а также результаты диссертационного исследования Б.Ф. Перевозникова и справочно-методологические документы, разработанные на результатах указанных работ Союздорпроекта, ЦНИИС-Главтранспроекта.
Необходимостью обеспечения планирования и реализации целенаправленных исследований и разработок соответствующих разделов САПР-АД по дорожно-мостовой гидравлике и гидрологии определена задача разработки как автономного специализированного комплекса в составе САПР-АД, так и автономных его частей в составе технологических линий проектирования по отдельным сооружениям. Такая универсальность должна отвечать поэтапным разработкам САПР-АД и в то же время единой специализации инженерно-гидрометеорологических обоснований проектных решений.
Автономность составных частей единого комплекса инженерно-гидрометеорологических обоснований отвечает сложности и специфике отдельных разделов дорожно-мостовой гидравлики и гидрологии и как показывает опыт должна соответствовать автономности разделов проектирования и конструктивных решений по наиболее характерным и основным дорожным сооружениям /водопропускные трубы, мосты, земляное полотно, водоотводные и лотковые сооружения и др./. В каждом случае проектирования могут возникать конкретные задачи расчетов и обоснований, что должно находить отражение в различных сочетаниях составных частей автоматизированного комплекса инженерно-гидрометеорологических обоснований. Эта особенность проектирования была также предусмотрена при формулировании частных комплексов состоящих из отдельных составных частей единого комплекса инженерно-гидрометеорологических обоснований.
Инженерно-гидрометеорологическое обоснование различных дорожных сооружений и конструкций предусматривает необходимость использования различных критериев оценки вероятности превышения разнообразных гидрологических параметров как предусмотренных строительными нормами для некоторых таких параметров, так и ведомственными инструктивно-методическими документами ЦНИИС и Союздорпроекта и нашедших применение в проектировании автомобильных дорог. Для мотодологического обеспечения задач автоматизированного проектирования Союздорпроектом, ЦНИИС, Мосгипротрансом были разработаны частные методы гидрологических расчетов. И те из них, которые получили достаточную научную и экспертную оценку /и были в дальнейшем опробованы и нашли широкое применение при проектировании ряда объектов/ рекомендуются для разработки частных вопросов автоматизированного комплекса инженерно-гидрометеорологических обоснований. Они предусмотрены в рекомендуемых технологических схемах и указаны в последующих разделах «Методических рекомендаций».
Формулирование технолого-методологического комплекса инженерно-гидрометеорологических обоснований на базе разработанных технологий гидрометеорологических работ и методов расчетов предусматривает не только разработку автоматизированного комплекса гидрометеорологических обоснований, но и дальнейшее развитие и совершенствование отдельных инженерно-методологических вопросов.
Глубина и достаточность методологических проработок отдельных вопросов, входящих в автоматизированные комплексы определена действующими инструктивно-методологическими документами, типовыми решениями и опубликованными методическими разработками /ряда авторов/, нашедших практическое применение. По другим отдельным вопросам, которые могли бы решаться в методическом составе этого комплекса исследования проводимые в Союздорпроекте еще не закончены, а по некоторым из них требуется постановка и проведение новых и целенаправленных исследований не только силами Союздорпроекта, но рядом организаций, а также инициативно различными авторами и через аспирантуру вузов.
Как к имеющимся методическим проработкам, вошедшим в обоснование отдельных элементов рекомендуемого комплекса, так и к разрабатываемым вновь предъявляются настоящими рекомендациями следующие два основополагающие требования:
1 - критерием отбора методик для включения их в расчетные технологические разделы /схемы/ является их обоснованность натурными данными и проверка их применимости практикой проектирования и строительства реальных объектов;
2 - направленность и взаимодействие частных методик с другими в технологических связях автоматизированных расчетов, рассматриваемых в комплексе.
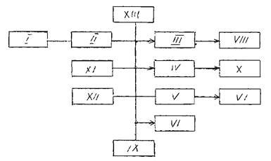
Автоматизированный комплекс инженерно-гидрометеорологических обоснований проектов автомобильных дорог и сооружений рекомендуется в составе следующих 13 технологических разделов /Рис. 1/:
I - формулирование расчетных комплексов обоснования проектов автомобильных дорог и сооружений на них, сбор и систематизация исходных данных для конкретного объекта или решаемых задач.
II - оценка гидрометеорологических условий и воздействий на сооружения автомобильных дорог;
Рис. 1. Состав автоматизированного комплекса гидрометеорологических обоснований проектов автомобильных дорог и сооружений на них.
III - проектирование дородных водопропускных труб;
IV - проектирование водоотвода;
V - расчет гидрологических параметров и отверстий мостов;
VI - расчет гидрометеорологических параметров проектирования земляного полотна;
VII - расчет гидрологических параметров временных и вспомогательных сооружений;
VIII - расчет отверстий и проектирование водопропускных сооружений лоткового типа;
IX - расчет селевого стока и проектирование селепропускных и защитных сооружений;
X - расчет и проектирование косогорных водоотводных сооружений;
XI - расчет гидрологических параметров скоростных треков, автодромов, автоиспытательных сооружений спортивного назначения и других;
XII - расчет гидрологических параметров индивидуальных и специальных дорожных сооружений;
XIII - проектирование водопропускных сооружений на стадии обосновывающих материалов.
Составом автоматизированного комплекса /Рис. 1/ предусматривается полный объем задач, возникаемых в процессе проектирования в различных природных условиях и в зависимости от сложности, капитальности и типов конструкций дорог и сооружений на них. Круг этих задач в целом, представленный в технологическом аспекте /Рис. 2/, может отличаться на каждом объекте, а также при необходимости разработки типовых решений и в других случаях.
Рис. 2. Расчетная технологическая схема всего состава автоматизированного комплекса дорожных сооружений.
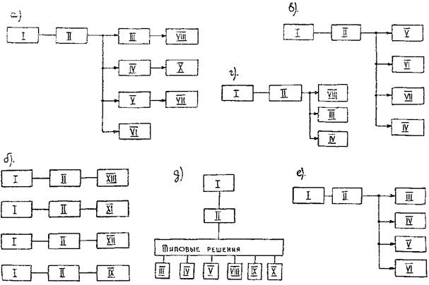
Поэтому и возникает необходимость для обеспечения нужд проектирования на каждом объекте формулирования конкретного расчетного комплекса, состоящего из отдельных технологических разделов всего комплекса. Для наиболее распространенных случаев решаемых задач рекомендуются следующие частные расчетные комплексы /рис. 3/:
Рис. 3. Частные расчетные комплексы для решения отдельных задач проектирования.
а/ - проектирования автомагистралей;
б/ - проектирования селепропускных сооружений /IX/, скоростных треков /XI/, индивидуальных и специальных сооружений /XII/, проектирования водопропускных сооружений на стадии обосновывающих материалов /XIII/;
в/ - проектирования мостовых переходов;
г/ - выбора рационального на объекте типа сооружений;
д/ - разработки типовых решений отдельных дорожных сооружений;
е/ - реконструкций автомобильных дорог.
Рекомендуемые частные комплексы составляют первый раздел автоматизированного комплекса.
В разделе оценки гидрометеорологических условий и воздействий на сооружения автомобильных дорог предусматривается учет следующих видов этих условий и воздействий /Рис. 4/: метеорологические /Рис. 5/, гидрографические /Рис. 6/, химического состава воды /поверхностной, грунтовой/, длительности и частоты подтопления, гидравлики речных потоков /скоростей течения, набега речных потоков, глубин воды, распределения потока между руслом и пойменными участками водотоков и др./, сгонно-нагонные и приливно-отливные явления, паводочные, русловые и береговые переформирования, волновые и ледовые явления, селевые потоки /Рис. 7/, условия и воздействия вызываемые в результате хозяйственной деятельности человека на водосборах /гидротехнические, дорожные и другие сооружения, судоходство и лесосплав и другие/, от других факторов искусственного и естественного регулирования максимального и внутригодового стока и речных потоков.
Влияние рассматриваемых условий и воздействий должно быть решаемо как во внутригодовом и паводочном аспектах, так и в многолетнем плане с определением расчетных характеристик в требуемом для проектирования диапазоне вероятностей превышения /ВП/.
Требуемые значения ВП определены строительными нормами, НИМП-72 /22/, руководством по гидравлическим расчетам малых искусственных сооружений ЦНИИС-Главтранспроекта /30/, другими ведомственными документами ЦНИИС и Союздорпроекта и предусмотрена в технологических схемах во всех разделах комплекса.
Сбор и систематизация исходных данных должны быть обеспечены как с максимальным использованием многолетних наблюдений на метеостанциях и эксплуатируемых сооружениях, так и с учетом эпизодических и краткосрочных наблюдений, производимых в период инженерных изысканий. Определение расчетных данных при наличии многолетних наблюдений рекомендуется с использованием методов математической статистики. В качестве аналитических кривых распределения вероятностей при неизученности законов распределения целесообразны кривые нормального распределения, а также экстраполяция по графическим построениям эмпирических кривых вероятностей.
Эпизодические и краткосрочные наблюдения должны быть использованы для удлинения или восстановления многолетних рядов, а при наличии только эпизодических или краткосрочных наблюдений должны быть обоснованы косвенные методы вероятностной оценки путей инженерного прогноза с учетом возможной погрешности расчетов. Методы этих расчетов должны обосновываться на каждом объекте с учетом объективной информации и обстановки, изученной в период изысканий. Методы расчета уровней высоких вод, дождевых осадков, высот снегового покрова, уровней ледового режима, толщины льда рекомендованы НИМП-72, исследованиями и рекомендациями Союздорпроекта /19/ с использованием усеченных кривых нормального распределения.
По ряду метеорологических факторов перспективным для использования в автоматизированном комплексе следует считать построения схематизированных районирований различных регионов в виде картсхем. Для этой цели целесообразны соответствующие исследования и разработки.
Подраздел оценки метеорологических условий и воздействий на дорожные сооружения /Рис. 5/ рекомендуется в виде технологического состава, представленного набором отдельных технологических направлений расчетов, имеющих самостоятельное методическое обеспечение и значение. Такая систематизация позволяет вести целенаправленные разработки отдельных частей этого подраздела и получение /по реализации этих разработок/ банка расчетных данных, что потребует в дальнейшем углубленных проработок этих отдельных направлений и формулирования такой расчетной информации, которая могла бы быть использована как отчетная и обосновывающая в составе проектных материалов.
Подраздел оценки гидрографических условий проложения дорог в местах пересечений водоемов и водотоков /Рис. 6/ рекомендуется при проектировании мостовых переходов и при необходимости разработки линейно-региональных норм максимального стока. Основные технологические связи и состав этого подраздела разработаны также в виде классификационных построений с учетом как выполненных ранее ряда исследований /И.В. Попов, А.И. Чеботарев, Б.Ф. Снищенко/, так и некоторых дополненных разработками Союздорпроекта /В.С. Смирнов, Б.Ф. Перевозников/ в части инженерно-геологических особенностей строения пойм /Рис. 7/. Виды грунтов в рекомендуемых классификациях и технологических схемах предусмотрены в соответствии с СН 449-72 /45/.
Дальнейшими разработками должна быть достигнута автоматизация исходных данных вместо описательной части в обосновывающих материалах проекта, а также уточнение некоторых позиций этого подраздела.
Подраздел оценки условий селеобразования /Рис. 8/ разработан для обоснования исходных условий проектирования дорожных сооружений в селеносных районах. Он также предусматривает перенос описательной части обосновывающих материалов проекта в автоматизированный режим и разработан применительно к ранее выполненным исследованиям ряда авторов.
Все рекомендуемые подразделы /Рис. 6, Рис. 7, Рис. 8/ разработаны схематизировано и должны подлежать последующему уточнению применительно к инженерной практике проектирования и к тем параметрам, которые используются в схемах расчетах и для обоснования конкретных проектных решений. Остальные подразделы раздела II подлежат в дальнейшем соответствующим разработкам и поэтому в настоящих методических рекомендациях не представлены.
Рис. 4. Технологическая схема раздела II оценки гидрометеорологических условий и воздействия на сооружения автомобильных дорог
Рис. 5. Технологическая схема состава подраздела оценки метеорологических условий и воздействий на дорожные сооружения.
Рис. 6. Техническая схема подраздела гидрографических условий проложения дорог в местах пересечений водотоков.
Рис. 7. Технологическая схема оценки инженерно-геологических особенностей строения пойм или отдельных ее участков.
Расчетная технологическая схема и состав раздела III - «Проектирование дорожных водопропускных труб» /Рис. 9/ известны /23/ в первой очереди САПР-АД как ТЛП-3. Однако, в отличие от ТЛП-3 эта схема более полная и предусматривает учет ряда факторов искусственного и естественного регулирования максимального стока, а также расчеты и проектирование круглых, металлических, овоидальных, прямоугольных труб и малых мостов с размываемыми и неразмываемыми руслами. Методы оценки максимального дождевого стока в этой схеме не обозначены, но настоящими методическими рекомендациями предопределено использование метода СНиП 2.01.14-83, а также метода Союздорпроекта /14/, который получил достаточное теоретическое и практическое обоснование и рекомендован ЦНИИС и Главтранспроектом для проектирования автомобильных дорог. Из всех существующих методов расчета максимального стока метод Союздорпроекта наиболее полно отвечает задачам дорожного строительства и требованиям автоматизированного проектирования для расчетов в любом регионе мира и практически в любом диапазоне водосборных площадей.
В разделе IV - «Проектирование водоотвода» /рис. 10/ предусмотрены схемы организации водоотвода и расчеты их конструктивных схем: с проезжей части дорог; с разделительных полос; от земляного полотна в насыпях и выемках; с поверхностей мостов /путепроводов/, развязок движения, автоиспытательных сооружений, подтопляемых насыпей, при устройстве временных /вспомогательных/ и других специальных и индивидуальных сооружений. Предусматривается расчеты как для конкретных параметров дорог и дорожных водоотводных сооружений, так и для обоснования типовых решений.
Рис. 8. Технологическая схема подраздела оценки условий селеобразования

Рис. 9. Технологическая схема раздела III - проектирования дорожных водопропускных труб
Теория и методика расчета водоотвода с поверхности дорог /проезжей части, разделительных полос/ разработана в Союздорпроекте в 1968 г. Алгоритм этого расчета рекомендуется разрабатывать применительно к методам расчета принятым в рационализаторском предложении Союздорпроекта № 1369 и опубликованным в монографии /28/. Таблицы минимальных расстояний между типовыми водоотводными сооружениями рекомендуется использовать применительно к типовому проекту дорожных одежд 503-11 /43/ и разрабатываемому Союздорпроектом типовому проекту водоотводных сооружений на автомобильных дорогах 503-09-7.84
Алгоритмы гидравлических расчетов водоотводных сооружений рекомендуется разрабатывать с учетом схем расчетов, предусмотренных в типовом проекте /2/, руководстве ЦНИИС-Главтранспроекта /30/, а также в монографии /29/.
При разработке алгоритмов расчета индивидуальной схемы проектирования водоотводных сооружений, предназначенных для обеспечения сбора и очистки сточных вод стекающих с поверхностей и от конструкций дорог рекомендуется использование методических разработок Союздорпроекта /28/, основанных на использовании закрытой ливневой сети и локальных очистных сооружений.
Рис. 10. Технологическая схема раздела IV автоматизированного проектирования водоотвода.
В ряде случаев /засушливые районы, небольшой объем стока и др./ для обеспечения водоотвода предусматриваются испарительные емкости автоматизированный расчет которых должен предусматриваться в разделе IV /Рис. 10/ как специальные или индивидуальные сооружения. Теория расчета предусмотрена в монографии /28/.
Конструктивные элементы водоотводных сооружений рекомендуется рассматривать при разработке автоматизированного расчета применительно к типовым решениям, а при невозможности их использования должны быть заданы индивидуально.
В первой очереди САПР-АД вопросы расчета гидрологических параметров и отверстий мостов рассматривались в технологической линии проектирования, известной как ТЛП-4, взамен этой линии проектирования разработана заново и предлагается более полная технологическая схема раздела V автоматизированного расчета гидрологических параметров и отверстий мостов /Рис. 11/.
В этой схеме расчета предусмотрено определение гидрологических параметров для случаев при наличии многолетних наблюдений и при их недостаточности или отсутствия. Эти направления расчета взаимосвязаны возможностью пополнения исходных данных в створе перехода как данными многолетних наблюдений. Госкомгидромета, так и данными краткосрочных наблюдений, производимых в периоде инженерных изысканий.
Предусмотрены методы передачи наблюдений в створ моста, удлинение или восстановление рядов наблюдений, а также статистические расчеты различных гидрометеорологических характеристик для паводочного и внутригодового периодов. Предложен учет регулирования максимального стока, методы которого рекомендованы методическими указаниями Союздорпроекта /14/ и даны в монографии /26/. Наряду с рассматриваемыми возможен в данной технологической схеме /Рис. 11/ учет и других факторов. Дополнительно этим разделам рекомендуется выполнение различных гидрологических расчетов: частоты затопления пойм, гидрографов, графиков внутригодового распределения стока, высот волнового воздействия и другие. Методы выполнения этих расчетов рассмотрены в методических документах Союздорпроекта /17, 19/, строительных нормах на волновые воздействия, СН 435-62 и справочнике по дорожно-мостовой гидрологии /3/.
На основе параметров, полученных в результате гидрологических расчетов рекомендуются расчеты: возвышение низа пролетных строений /17/, расчетный судоходный уровень воды /НСП 103-52/, а также оценка величин пролетов по: ледотермике, корчеходу, связям территорий и другим специфическим условиям.
При определении общего размыва целесообразно использование метода ЦНИИС-Главтранспроекта и исключение дублирования этих расчетов программой «Гидрам-3», которая не обеспечивает выход конечных результатов расчета из-за методических несовершенств.
Расчеты местного размыва целесообразно предусмотреть в соответствии с новой редакцией ВСН 62-69.
Применение методических рекомендаций Союздорнии в автоматизированном расчете признано не целесообразным так как: они основаны в большинстве исходных данных на материалах ЦНИИС, литературных источников и не содержат объективной критической оценки этих исходных материалов; не имеют достаточного теоретического, экспериментального и натурного обоснования; в них отсутствуют какие-либо существенные отличия; в конечных результатах расчета по сравнению с ВСН 62-69 /и ее новой редакцией 1983 г./; в них периодически вносятся уточняющие коррективы; они не являются официальным нормативным документом Минтрансстроя и по существу дублируют ВСН 62-69. Расчет очертаний и конструкций регуляционных сооружений рекомендуется предусматривать в соответствии с НИИМ-72. Выбор типов укреплений подтопляемых насыпей должен быть предусмотрен в соответствии с типовым альбомом № 750 Мосгипротранса /1/ и ВСН 181-74 /40/.
Методы расчета мостовых переходов через дельты, лиманы, канализированные русла и в других специфических условиях должны решаться индивидуально с использованием рекомендаций НИМП-72 и других известных методик.
Расчет гидрометеорологических параметров земляного полотна предусматривается в разделе VI /Рис. 12/ для неподтопляемых насыпей. Для неподтопляемых насыпей необходимы расчеты высот снегового покрова 5 % ВП, климатических параметров /влажность воздуха, испаряемость, туман, гололед и др./, температурного режима и ветровых воздействий. Эти расчеты могут быть выполнены методами вероятностного анализа многолетних наблюдений либо косвенными методами при отсутствии наблюдений. Применимы методы аналогий и географической интерполяции. Желательно использование непосредственных измерений в периоды полевых работ, производимых при инженерных изысканиях, а также результаты обобщения региональных служб Госкомгидромета. Предполагается использование СНиП II-А.6-72 /37/ и руководство по строительной климатологии /31/. Расчет водоотводных сооружений предусмотрен в виде самостоятельного раздела IV /Рис. 10/.
К подтопляемым отнесены насыпи: у труб, на подходах к мостам, вдоль речных долин, через водохранилища, регуляционных и берегозащитных сооружений, водозащитных и отсечных дамб и в других сложных условиях строительства. Для учета особенностей подтопления необходимы расчеты: возвышения бровок насыпей, подпертого уровня высоких вод /при аккумуляции паводочных вод, переменном подпоре, стеснении речных потоков, прорыве плотин, заторах русел, приливно-отливных, сгонно-нагонных и других природных явлений и последствий хозяйственной деятельности/, русловых деформаций у подошв насыпей /вдоль и поперек потока/, частоты и длительности подтопления, скоростей течения воды и волнового воздействия. Устойчивость насыпей от гидрологических воздействий может быть обеспечена при проектировании оценкой параметров ледовых воздействий при ледоходе /интенсивность и продолжительность ледохода, размеры ледяных полей и толщина льда, уровни ледохода/, также оценкой аналогичных параметров корчехода.
Условия проектирования и работы переливных насыпей по пропуску паводочного и внутригодового стока отличаются от подтопляемых непереливных насыпей и составляют особую проблему. Поэтому расчеты переливных насыпей предусмотрены в специализированном разделе VIII /Рис. 15/.
Рис. 12. Технологическая схема раздела VI автоматизированного расчета гидрометеорологических параметров проектирования земляного полотна
Гидрологические расчеты и обоснования должны быть выполнены для следующих сооружений: котлованов, шпунтовых ограждений, бездонных ящиков, грунтовых перемычек, рабочих мостиков, подкрановых эстакад, подмостей, временных причалов, плашкоутов для копров и кранов, строительных площадок, плавучих опор из барж и пантонов, временных опор мостов, временных дорог /подъездов/ и других сооружений.
В разделе VII /Рис. 13/ классифицированы расчеты гидрометеорологических воздействий и нагрузок на эти сооружения. Предусмотрены расчеты: внутригодового стока, продолжительности и частоты затопления /в паводок, строительный сезон, в течение всего года/, максимального стока, русловых и береговых переформирований, ледовых образований и давления льда, корчехода, ветрового давления, селевого стока, судоходства и лесосплава.
Состав временных и вспомогательных сооружений, гидрологических расчетов /а также гидрологических параметров проектирования/ определен в разделе VII /Рис. 13/ исходя из требований СНиП III-43-75 /36/, ВСН 136-67 /46/ и реального опыта разработок проектов организации строительства и проектов производства работ. Методические основы расчетов гидрологических параметров временных и вспомогательных сооружений определены Методическими указаниями Союздорпроекта /20/ и ЦНИИС /46/, которые и должны быть положены в основу разработки алгоритмов и автоматизированного расчета в этом разделе. Параметры учета судоходства должны определяться с учетом НСП 103-52 или не нормативного документа, заменяющего эти нормы.
Дополнительные требования к составу работ и методам расчета должны определяться внедрением новых типов временных и вспомогательных сооружений, необходимостью учета возникающих факторов хозяйственной деятельности на эти сооружения, а также совершенствованием и изменениями нормативных документов. И в частности, должны быть учтены изменения и дополнения СНиП III-43-75, утвержденные постановлением Госстроя СССР от 31 декабря 1980 г. № 219 /25/. Согласно этим изменениям и дополнениям должны обеспечиваться при строительстве мостов и водопропускных труб предусмотренном проектом охрана окружающей природной среды на территории и акватории, используемых строительными организациями для ведения строительных работ /в том числе: сохранение растительного мира, чистоты вод рек, озер и других водоемов и атмосферного воздуха/. Временные здания и сооружения должны быть /25/ снесены, а оставшиеся после завершения строительства материалы и конструкции убраны до сдачи объекта в эксплуатацию. Если же эти сооружения /здания/ и материалы /конструкции/ могут повлиять на изменения режима протекания и расчетных гидрологических параметров основных сооружений, то по опыту проектных работ Союздорпроекта они должны быть убраны до начала первого паводочного периода сразу же после завершения строительных работ.
Допускается /25/ принимать рабочий уровень води вероятностью превышения до 50 % при соответствующем технико-экономическом обосновании /когда возможный ущерб от затопления меньше полученного эффекта или предусматривается усиление сооружения в период паводка и т.п./; при этом проектом производства работ должны быть разработаны меры по обеспечению пропуска льда и высокой воды. Такое положение определяет необходимость вероятностной оценки рабочих уровней воды с ВП равной 10, 20, 30, 40 и 50 % и обязательного /по опыту Союздорпроекта/ расчета длительности стояния воды при этих уровнях. Особое значение увеличение ВП для рабочих уровней имеет для северных рек /Обь, Иртыш и др./ в условиях короткого летнего периода.
Для проектирования причалов и плавучих опор, предназначенных для перевозки пролетных строений нужно /36/ учитывать наинизший возможный в период перевозки уровень воды вероятностью превышения 10 %. Оценку колебания этого уровня воды рекомендуется по опыту Союздорпроекта производить совместно с расчетом длительности стояния и расчетом календарного времени.
При расчетах рабочих уровней воды необходимо для каждого из них /с различной ВП = 10 - 50 %/ определять суммарную длительность стояния воды и количество перерыва во внепаводочном периоде /Рис. 14/.
В процессе перевозки пролетных строений не допускается /25/ погружение в воду палубы плавучих опор при их максимальном крене или дифференте от расчетных и ветровой нагрузок, а также при действии воды. Запас надводного борта при таких перевозках на площкодтах, образованных из закрытых понтонов и металлических палубных барж /при максимальном крене или дифференте с учетом действия нормативных нагрузок/ должен быть /25/ не менее 0,2 м.
Необходим учет размывов в процессе строительства от влияния временных обустройств /островки, эстакады, шпунтовые ограждения и другие сооружения/, а также расчеты гидрологических параметров и обоснование выбора целесообразного типа укрепления откосов островков и полуостровков. Особое значение приобретает устойчивость временных ограждающих обустройств при строительстве защищаемых постоянных сооружений /устоев и др./ от воздействий речных потоков в паводочный и внутригодовой периоды. Капитальность таких обустройств должна быть оценена индивидуально и в каждом конкретном случае проектирования. В районах муссонного климата с несколькими пиками дождевых паводков в паводочный период рекомендуется в качестве расчетных для определения рабочих уровней рассматривать ВП равные от 10 до 1 % с соответствующими технико-экономическими расчетами затрат ущерба в строительный сезон.
Рис. 13. Технологическая схема раздела VII автоматизированного расчета, гидрологических параметров временных и вспомогательных сооружений.
Рис. 14. Схема гидрографа к определению суммарной длительности стояния воды при рабочем уровне во внепаводочный период:
1 - поднятие уровней воды во внепаводочный период; 2 - рабочий уровень воды, заданный ВП; 3 - гидрограф паводка; Dt1, Dt2, Dt3, Dt4, Dt5 - длительность стояния воды во внепаводочном периоде.
Разработка раздела VIII /Рис. 15/ автоматизированного расчета отверстий и проектирования водопропускных сооружений лоткового типа вызвана необходимостью использования этого типа сооружений на автомобильных дорогах с небольшой интенсивностью движения транспорта как в СССР, так и в зарубежных странах. Теоретические основы такого расчета и обобщение опыта проектирования, строительства и эксплуатации лотковых сооружений впервые в отечественной практике произведено в Союздорпроекте и опубликовано в монографии /27/, которая и рекомендуется в основу методического обоснования и дальнейшего совершенствования технологической схемы раздела VII.
В этом разделе /Рис. 15/ предусматривается обоснование выбора расчетных схем для трех основных типов лотковых сооружений: переливных /с отверстиями и без них/ непереливных /моста-лотки и мосты с укрепленными руслами/, затопляемые мосты и дороги. Конструктивные элементы этих сооружений решаются индивидуально из-за отсутствия типовых. Целесообразно при разработке индивидуальных решений использовать те конструкции, которые были обоснованы и применены Союздорпроектом /27/ и успешно эксплуатируемые на ряде объектов.
Индивидуальными могут быть новые типы автомобилей /автопоездов, тракторов, экскаваторов и других транспортных средств/, и их параметры, что может быть учтено при расчетах устойчивости автотранспорта и других видов транспорта при движении по переливным /затопленным/ лотковым сооружениям в период паводков /половодий/. Теорией расчетов устойчивости автомобилей при движении по затопляемым лотковым сооружениям предусматривается /27/ расчеты против /Рис. 15/: бокового сдвига, опрокидывания, сдвига и опрокидывания по наклонной и криволинейной поверхностям лотковых сооружений.
Условия применения переливных и затопляемых сооружений должны быть обоснованы расчетами продолжительности затопления и перерыва движения транспорта при различном стеснении водного /речного/ потока. Эти расчеты являются основополагающими для: оценки пропускной способности лоткового сооружения /или дороги в целом/; определения основных параметров этих сооружений; выбора рациональных типа и конструкций не только лотковых сооружений, но и регуляционных и укрепительных сооружений; расчета экономической целесообразности и эффективности лотковых сооружений по сравнению с другими типами водопропускных сооружений. Все эти расчеты и составляют /Рис. 15/ технологическую последовательность методического обоснования применения переливных и затопляемых сооружений.
Оптимальные условия применимости непереливных лотковых сооружений могут быть оценены при выполнении последовательных расчетов: максимального стока, гидрографа расчетного паводка, морфометрических /гидрометрических/ характеристик а створе перехода, графиков внутригодового колебания уровней и расходов воды и отверстий сооружений /величин пролетов, русловых деформаций, скоростей течения в сооружении, подпора и набега воды на мостовые опоры, укреплений подмостового русла, регуляционных и других сооружений/. Методические основы этих расчетов разработаны в Союздорпроекте /27/ и проверены опытным проектированием и строительством. Для предгорных рек разработана методика расчетов отверстий мостов и размывов подмостовых русел по перемываемым русловым слоям, которая рекомендуется для автоматизированного расчета.
Рис. 15. Технологическая схема раздела VIII автоматизированного расчета отверстий и проектирования водопропускных сооружений лоткового типа.
Результатами предшествующих исследований ряда авторов созданы предпосылки для разработки инженерной классификации исходных условий очагов и бассейнов селеобразования. Такая полная классификация впервые разработана в Союздорпроекте с 1983 г. Она предполагает конкретизацию формулирования исходных условий селеобразования, их целенаправленный сбор в периоды инженерных изысканий и использование в автоматизированном режиме расчетов и обоснований проектов селепропускных и защитных сооружений.
В соответствии с этой классификацией первоначальным в определении исходных источников формирования селей признана оценка /по Д.Л. Соколовскому/ высотно-зональных условий селеобразования над уровнем моря по следующим трем зонам: I - высокогорные бассейны, расположенные выше 2500 - 3000 м с объемом выносов 1500 - 25000 м3 с 1 кв. км за один сель; 2 - среднегорные бассейны, расположенные на высотах 1000 - 2500 м с объемом выносов 5000 - 15000 м3 с 1 кв. км за один сель; 3 - низкогорные бассейны, расположенные ниже 1000 м с объемом выносов менее 5000 м3 с 1 кв. км за одни сель.
Каждая из этих трех высотных зон селеобразования характеризуется /К. Богданович, 1902 г./ по генезису источников формирования твердой составляющей селей, тремя источниками:
1 - эрозия или выветривание; 2 - моренные отложения; 3 - алювиальные отложения речных террас и накопления наносов /селей/.
Генезис источников водного питания различного типа селей /Е.Г. Коновалов, 1935 г., П.С. Непорожный, 1938 г./ определяется от: 1 - ливней /дождей/; 2 - таяния снега и ледников; 3 - динамических импульсов /образуемых заторами русел, ледниковыми обвалами, снежными лавинами, обвалами и оползнями, прорывами озер и водохранилищ/; совместного действия нескольких источников. Генетические особенности селеобразующих бассейнов характеризуются крутизной склонов /пологая 5 - 15°, средняя 15 - 30°, большая 30°/, крутизной русел /пологая до 5°, средняя 5 - 15°, большая 15°/, водопроницаемостью почво-грунтов /слабая, средняя, сильная/, размываемостью склонов /слабая, средняя, сильная/. Слабой водопроницаемостью обладают глины, тяжелые суглинки, скальные нетрещиноватые породы. Суглинки скальные нетрещиноватые, рыхлообломочный грунт с глинистым заполнителем заполняющий менее 50 % площади бассейна относится к почво-грунтам со средней водопроницаемой способностью. Сильный водопроницаемостью обладают супеси, пески, щебенистые, рыхлообломочные с песчаным заполнителем /более 50 % площади/.
Слабой размываемостью обладают склоны: с крутизной до 15° покрытие растительностью; сложенные твердыми породами; крутые с рыхлыми породами, густым лесом и высокогорными лучами. Склоны с крутизной 15 - 30°, с не сплошным растительным покровом, с участками рыхлого материала /мелкозена, оплывин/ характеризуются средней размываемостью. Склоны с крутизной 15 - 30° и выше, с редкой растительностью или без нее, с преобладанием мелкообломочного материала, с оплывинами на больших участках обладают, как правило, сильной размываемостью.
В рассматриваемой классификации предусмотрена типизация селевых бассейнов по степени эродированности и селеностости, а также по морфологическим особенностям селеобразования /с вершины бассейна, со склонов, из боковых притоков, русловые - первичный, повторный /транзитные/.
По степени связности селевые потоки принято классифицировать на связно-несвязные /грязевые, грязе-каменные, каменно-грязевые/ и несвязные /водно-пылеватые, водно-песчаные, водно-каменные, водно-снежно-каменные/.
Разрушительность воздействий селевых потоков на дорожные сооружения принято оценивать по степени опасности и классифицировать на: слабоопасные, средне-опасные, опасные, исключительно опасные.
На основе полученных по этой классификации исходных данных предусмотрена в разделе IX /Рис. 16/ технологическая схема автоматизированного расчета. В этой технологической схеме классифицировано формулирование исходных условий проектирования для выбора и обоснования одной из расчетных схем проектируемых сооружений: селепропускных, заносимых лотков, селедуков /селеспусков/, мостов, каналов, селенаправляющих, регулирующих, ограждающих, направляющих /шпоры, траверсы/, стабилизирующих, террас, террас-каналов, нагорных и водосбросных канав, подпорных стен, дренажных и других устройств. Конструкция этих сооружений решаются индивидуально из-за отсутствия типовых решений. Конструкции селедуков целесообразно принимать в соответствии с разработками бывшего Тбилисского филиала Союздорпроекта /1973 г./ для повторного их применения некоторые конструктивные схемы и параметры селедуков даны в монографии /27/.
Для обоснования конструкций сооружений по пропуску селей должны быть последовательно выполнены расчеты: физико-механических характеристик содержания твердого материала в селевых потоках; максимальных расходов и объемов селевого стока; русловых гидравлических характеристик селевых потоков; размывов в естественных нестесненных руслах; среднегодового объема твердого стока с селевых бассейнов; отверстий сооружений. Методические основы для выполнения этих расчетов и разработки алгоритмов рекомендованы НИМП-72 /22/, СН 517-80 /5/, Методическими рекомендациями /15/, а также методическими документами Госкомгидромета.
Возвышение низапролетных строений мостов, а также возвышение бортов селедуков над дном /лотком/ необходимо оценивать в соответствии с СН 200-62, Методическими указаниями Союздорпроекта /17/, НИМП-72, а также с учетом кривизны селевых потоков на подходе к сооружениям, высоты отложений твердого стока от предведущих селей и положения сооружения на продольном профиле лога.
Рис. 16. Технологическая схема раздела IX автоматизированного расчета селевого стока и проектирования селепропускных и защитных сооружений
Косогорные сооружения занимают особое место в системе дорожного водоотвода по своему назначению, условиям применения, конструкциям, методам гидравлических расчетов объемам и специфике их выполнения. Этим объясняется необходимость выделения автоматизированного расчета и проектирования косогорных водоотводных сооружений в самостоятельный раздел X. Основное назначение косогорных сооружений состоит в обеспечении сопряжения малых водных потоков, находящихся в разных по высоте уровнях. Такие условия возникают при отводе воды по водоотводным сооружениям к пониженным местам сброса поверхностных вод от дороги.
К косогорным принято относить следующие сооружения: одноступенчатые и многоступенчатые перепады, состоящие из входной части, вертикальной, наклонной или криволинейной стенки падения и начального участка нижнего бьефа за ней /или за водобоем/; многоступенчатые перепады с горизонтальными ступенями, ступенями с обратным или прямым продольными уклонами; водобойные стенки и колодцы; комбинированные гасители водной энергии /одновременно водобойный колодец и водобойная стенка/; многоступенчатые перепады колодезного типа, быстротоки /с водобойными колодцами и стенками на конечных участках/; консольные перепады и сбросы.
Основные элементы конструкций этих сооружений /за исключением консольных перепадов и сбросов/ принято назначать в соответствии с типовыми решениями Союздорпроекта /1983 г./ и с привязкой к конкретным условиям проектирования на косогорах различной длины и крутизны. Конструктивные схемы косогорных сооружений, разработанные с применением типовых конструкций и определением основных геометрических параметров по конкретным условиям местности подлежат соответствующим гидравлическим расчетам основных характеристик водного потока, по которым производится корректировка всей схемы и отдельных размеров элементов конструкций. Методические основы гидравлических расчетов рекомендованы типовым проектом Союздорпроекта /1983 г./ и подробно рассмотрены в пособии /29/ как для типовых конструкций, так и для случаев индивидуального проектирования и не типовых решений.
Конструкции консольных перепадов проектируют, как правило, индивидуально, хотя типовые решения таких сооружений были разработаны в прежние годы. Гидравлические расчеты этих сооружений рекомендуется выполнять по методике, рассматриваемой в пособии /29/.
Для сопряжения водоотводных устройств при небольших перепадах высот на коротких косогорах /или небольших откосах/ находят применение шахтные колодцы /водосливы/, дюкеры и рассеивающие трамплины. Конструктивные особенности шахтных колодцев и дюкеров и их гидравлические расчеты рассмотрены в монографии /28/ и других методических разработках.
Конструкции рассеивающих трамплинов разработаны по результатам исследований Е.К. Купцова /9, 10/ Саратовским филиалом Гипродорнии. Эти конструкции нашли практическое применение на некоторых объектах и могут служить по опыту их эксплуатации аналогами для повторного использования на других объектах. Для этого целесообразно разработать методику определения расстояний между этими сооружениями и разработать несколько типоразмеров конструкций для различных величин расходов воды, пропускаемых этими сооружениями. Задачей дальнейших разработок раздела X является разработка его технологической схемы и алгоритмов расчета.
Состав, технология и методы гидрологических расчетов и обоснований проектов автодромов, скоростных треков и других индивидуальных и специальных сооружений должны определяться в зависимости от конкретных состава и типов конструкций и условий их расположения на местности.
К наиболее сложным сооружениям относятся автодромы, в составе которых предусматривают полный комплекс автоиспытательных дорожных конструкций, предназначенных для исследования и испытаний автомобилей в разных условиях и режиме их работы. Кроме дорог обычной конструкции для различного назначения /скоростные, подъезды, горные, равнинные и другие/, располагаемых в насыпях или выемках, возникает необходимость устройства дорог специального исследовательского назначения /динамометрические, скоростные треки, разворотные петли, дороги с искусственным поливом проезжей части, затопляемые участки дорог и другие/. Выбор расположения всего комплекса сооружений автодрома требует оценки метеорологических и гидрологических условий района строительства с учетом обеспечения минимальной стоимостей строительства и эксплуатации всех сооружений, а также с учетом необходимости обеспечения водопотребления на различные нужды /для ведения испытаний, жилищных, бытовых и других назначений/. Для обеспечения проектирования дорог обычного назначения гидрологическими параметрами необходимы гидрологические расчеты и обоснования, предусматриваемые в разделах III - VII, X автоматизированного комплекса. Для дорог специального назначения необходимы гидрологические расчеты /кроме тех, которые предусмотрены в разделах III - VII, Х/ для обоснования конструктивных особенностей их дорожных сооружений, а также такие расчеты, которые бы обеспечивали их функциональные предназначения. Так, для дорог с принудительным искусственным поливом проезжей части требуется обосновать места и количество дождевальных устройств, объем водопотребления для различной интенсивности и продолжительности, схему и конструкции водоотводных /накопительных/ сооружений. Из-за отсутствия нормативно-инструктивных методов гидрологических расчетов, предназначенных для обоснования проектов дорог и конструкций специального назначения возникает потребность в разработке индивидуальных методов, основанных на теории и опыте эксплуатации уже построенных сооружений. Такие методы были разработаны в Союздорпроекте для некоторых построенных объектов. Однако, усложнение конструкций специальных дорожных сооружений и использование новых их разновидностей может потребовать постановку исследований по разработке новых методов оценки исходных гидрологических параметров проектирования.
Конструктивные решения водоотвода на испытательных автополигонах и треках, а также методы гидрологических расчетов впервые рассмотрены в монографии /28/. Эти решения рекомендуются для формулирования и разработки технологической схемы автоматизированного расчета водоотвода в разделе XI. Формулирование и разработка технологической схемы этого раздела и раздела XII должно быть основано на необходимости выполнения гидрологических расчетов для получения расчетных параметров проектируемых испытательных и других специальных дорожных сооружений. Первоначальным в решении технологического комплекса этих сооружений должно быть формулирование частных комплексов, а затем их подразделов, касающихся отдельных сооружений.
В некоторых случаях возникает необходимость расположения небольших по площади скоростных треков в городских /заводских/ территориях, на участках подтопления /или освоения осушаемых/ и на других неудобных землях. В связи со специфическими условиями расположения таких сооружений необходимо выполнять соответствующие расчеты по гидрологическому обоснованию выбора по оценке устойчивости испытательных сооружений против различных факторов гидрологических воздействий в заданных условиях проектирования. Для сооружений, расположенных в таких условиях, необходимы расчеты русловых деформаций, максимального стока, уровенного режима, частоты и продолжительности затопления, внутригодового стока, ледового режима и другие. Эти расчеты должны выполняться с учетом влияния испытательных дорожных сооружений на режим рек; располагаемые в непосредственной близи другие сооружения и на окружающую среду. Особую проблему составляет необходимость проектных проработок схем и конструкций локальных очистных сооружений.
Разработке технологических схем и методологии расчетов, предусматриваемых разделами XI и XII должны предшествовать дальнейшее обобщение опыта гидрологических обоснований испытательных и специальных дорожных сооружений и завершение соответствующих исследований, начатых в Союздорпроекте.
В технологической схеме раздела XIII /Рис. 17/ проектирования водопропускных сооружений на стадии обосновывающих материалов необходимо предусматривать конкретное формулирование исходных условий и объектов проектирования исходя из возможностей и методов проектно-изыскательских работ на этой стадии. Для принятия обоснованных решений необходима оценка расчетных гидрометеорологических условий /метеорологических, гидрологических, и особо специфических/ непосредственно в заданном районе, используя имеющиеся данные Госкомгидромета, прошлых проектных работ, опыта эксплуатации построенных сооружений. При недостатке /отсутствии/ таких данных рекомендуется использовать материалы гидрометеорологических наблюдений имеющиеся по близлежащим регионам /путем географической интерполяции или методами прямой аналогии. Недопустимым /как показывает многолетний опыт проектирования Союздорпроекта/ является использование косвенных, необоснованных аналогий и аналогий с отдаленными районами. Состав и методы оценки расчетных гидрометеорологических условий и параметров рекомендуется назначать в соответствии с рекомендациями Союздорпроекта /14, 17, 19/, предусмотренных для начальной стадии проектирования. В результате этих работ должен быть получен банк расчетных гидрометеорологических характеристик для разработки отчетных обосновывающих материалов и выполнения гидрологических расчетов.
Гидрологические расчеты необходимо предусматривать для следующих объектов: автомобильных дорог нового направления с комплексом различных типов водопропускных сооружений; титульных мостовых переходов; сооружений индивидуального и специального назначения; реконструируемых различного назначения и вида. В результате гидрологических расчетов должны быть определены количество, типы, отверстия и размеры различных водопропускных сооружений /Рис. 17/ с учетом особых условий регулирования паводочного и внутригодового стока. Эти расчеты рекомендуется выполнять с использованием картографического материала, эталонных участков трассы /для малых сооружений/ морфометрических краткосрочных полевых обследований /как правило, мест пересечений больших водотоков/, по объектам аналогам.
При отсутствии каких-либо материалов и при невозможности полевых обследований на эталонных участках трассы дороги рекомендуется использовать осредненные ориентировочные данные о количестве малых сооружений для различных условий рельефа и климатических зон.
Для выполнения гидрологических расчетов принято использовать приближенные методы, основанные на использовании небольшого числа исходных данных. Такие методы рекомендованы руководством ЦНИИС-Главтранспроекта /30/, НИМП-72 /22/ и рядом методических документов Союздорпроекта. Особое значение для результатов таких расчетов приобретают вопросы точности, которые должны гарантировать правильную оценку конструктивных решений и стоимость строительства.
Рис. 17. Технологическая схема раздела XIII автоматизированного проектирования водопропускных сооружений на стадии обосновывающих материалов.
1. Альбом конструкций креплений откосов земляного полотна железных и автомобильных дорог общей сети Союза СССР /Минтрансстрой СССР, Мосгипротранс - М., 1970 - 197 с.
2. Альбом водоотводных устройств на железных и автомобильных дорогах общей сети Союза ССР / Минтрансстрой, Мосгипротранс - М., 1971 - 219 с.
3. Дорожно-мостовая гидрология: справочник / Б.Ф. Перевозников, С.М. Гликштейн, М.Л. Соколов и др.; Под ред. Б.Ф. Перевозникова - М., Транспорт, 1983 - 199 с.
4. Инструкция по определению расчетных гидрологических характеристик СН 435-72 - Л., Гидрометеоиздат, 1972 - 27 с.
5. Инструкция по проектированию и строительству противолавинных сооружений СН 5П-80-М: Стройиздат, 1980 - 15 с.
6. Инструкция по проектированию вспомогательных сооружений и устройств для строительства мостов /ВСН 136-78/ Минтрансстроя СССР - М: Оргтранострой, 1978 - 300 с.
7. Кондратьев В.Е., Попов И.В., Снищенко Б.Ф. Основы гидроморфологической теории руслового процесса. Л: Гидрометеоиздат, 1982 г., 272 с.
8. Константинов Н.М. Гидрология и гидрометрия - М: Высшая школа, 1980 - 199 с.
9. Купцов Е.К. Рассеивающие трамплины для защиты от размыва отводящих русел труб, автомобильные дороги, 1972 г., № 11, с. 22 - 33.
10. Купцов Е.К. Рассеивающие трамплины. - Автомобильные дороги, 1974, № 1, с. 18 - 19.
11. Львович Ю.М., Мотылев Ю.Л. Укрепление откосов земляного полотна автомобильных дорог. М., Транспорт, 1979, 159 с.
12. Лиштван Л.Л. Об учете распластывания паводочной волны при проектировании малых мостов и труб. - Транспортное строительство, 1960, № 4, с. 43 - 45.
13. Методические рекомендации по гидравлическому расчету селезадерживающих и селепропускных сооружений. Министерство мелиорации и водного хозяйства СССР, ГрузНИИГи М. - Тбилиси, 1978 - 58 с.
14. Методические рекомендации по расчету максимального дождевого стока и его регулированию / Союздорпроект - М., 1980 - 141 с.
15. Методическое руководство по комплексному изучению селей / Министерство геологии СССР, ВСЕГИНГЕО - М., Недра, 1971 - 164 с.
16. Методические указания по расчету общего размыва под мостами / Минтрансстрой, ЦНИИС - М., 1968 - 27 с.
17. Методические указания. Назначение возвышения низа пролетных строений мостов на предгорных реках / Союздорпроект - М., 1975 - 24 с.
18. Методические указания по гидравлическому расчету косогорных труб / ВНИИ трансп. стр-ва М., 1967, 58 с.
19. Методические указания по инженерно-гидрометеорологическим изысканиям автомобильных дорог / Союздорпроект - М., 1974 - 278 с.
20. Методические указания. Определение рабочих уровней и расходов воды для обоснования проектов организации строительства мостов / Союздорпроект - М., 1976 - 78 с.
21. Муромов В.С., Лившиц М.Х. Косогорные водопропускные трубы. М: Транспорт 1975 - 144 с.
22. Наставление по изысканиям и проектированию железнодорожных и автодорожных мостовых переходов через водотоки / Минтрансстрой СССР - М, Транспорт, 1972 - 279 с.
23. Наумов Б.М. Автоматизированное проектирование оптимальных водопропускных труб - Автомобильные дороги, 1980, № 10, с. 22.
24. Нормы проектирования подмостовых габаритов на судоходных реках и основные требования к расположению мостов. НСП 103-52. - М.: Гос. изд-во лит. по стр-ву и архит. 1952 - 20 с.
25. Об изменении и дополнении главы СНиП III-43-75 «Мосты и трубы». Постановление Госстроя СССР № 219 от 31 декабря 1980 г. М: ЦНИИС, 1981, 16 с.
26. Перевозников Б.Ф. Расчеты максимального стока при проектировании, дорожных сооружений - М., Транспорт, 1975 - 304 с.
27. Перевозников Б.Ф. Водопропускные сооружения лоткового типа. - М: Транспорт, 1978,- 204 с.
28. Перевозников Б.Ф. Водоотвод с автомобильных дорог. -М: Транспорт, 1982 - 190 с.
29. Примеры гидравлических расчетов / А.И. Богомолов, Н.М. Константинов, В.А. Александров, Н.А. Петров, М: Транспорт, 1977, 526 с.
30. Руководство по гидравлическим расчетам малых искусственных сооружений / Минтрансстрой СССР - М: Транспорт, 1974, 396 с.
31. Руководство по строительной климатологии / Науч. исслед. ин-т строит. физики Госстроя СССР - М., Стройиздат, 1977 - 328 с.
32. Руководство по определению расчетных гидрологических характеристик. Л: Гидрометеоиздат, 1973, - 112 с.
33. Соколовский Д.Л. Речной сток. Л: Гидрометеоиздат, 1968 - 538 с.
34. Строительные нормы и правила. Ч. II, разд. Д, п. 5. Автомобильные дороги. Нормы проектирования /СНиП II-Д.5-72/, М: Стройиздат, 1973, 110 с.
35. Строительные нормы и правила. Ч. II, разд. Д п.7. Мосты и трубы. Нормы проектирования / СНиП II-Д.7-62/. М, Стройиздат, 1964, 64 с.
36. Строительные нормы и правила. Ч. III, п. 43. Правила производства и приемки работ. Мосты и трубы / СНиП III-43-75/, М: Стройиздат, 1976, 110 с.
37. Строительные нормы и правила. Ч. II, раздел А, п. 6. Строительная климатология и геофизика / СНиП II-А.6-72/, М.: Стройиздат, 1973, 320 с.
38. Строительные нормы и правила. Ч. II, п. 57. Нормы проектирования. Нагрузка и воздействия на гидротехнические сооружения / волновые, ледовые и от судов; СНиП II-57-75/, М: Стройиздат, 1976, 41 с.
39. Технические указания по расчету местного размыва у опор мостов, струенаправляющих дамб и траверсов /ВСН 62-69/ Минтрансстрой СССР, М., 1970, 40 с.
40. Технические указания по применению сборных решетчатых конструкций для укрепления конусов и откосов земляного полотна /ВСН 181-74/ Минтрансстрой СССР, М., 1974, 51 с.
41. Технические условия проектирования железнодорожных, автодорожных и городских мостов и труб. СН 200-62 - М., Трансжелдориздат, 1962 - 328 с.
42. Типовые проекты сооружений на автомобильных дорогах. Вып. 15. Конструкции укреплений земляного полотна с примерами проектирования. М., Автотрансиздат, 1955, 64 с.
43. Типовые проектные решения. Дорожные одежды автомобильных дорог общей сети Союза ССР. Серии 503-11. Союздорпроект, М., 1976, 120 с.
44. Определение расчетных гидрологических характеристик. СНиП 2.01.14-83 М., Госстройиздат, 1983 - 197 с.
45. Указания по проектированию земляного полотна железных и автомобильных дорог. СН 449-72 / Госстрой СССР М., Стройиздат, 1973 - 46 с.
46. Указания по проектированию вспомогательных сооружений и устройств для строительства мостов ВСН 136-67 / Минтрансстрой, ЦНИИС М., 1968, 358 с.
47. Указания по расчету снеголавинных нагрузок при проектировании сооружений. ВСН 02-73 / Главгидрометеослужба. М: Гидрометеоиздат, 1973, 20 р.
48. Флейшман С.М. Сели - Л.: Гидрометеоиздат, 1978 - 311 с.
49. Чеботарев А.И. Общая гидрология /воды суши/ Изд. 2-е перер. и доп. Л: Гидрометеоиздат, 1975 - 544 с.
50. Штерн А.М. Особенности гидравлико-гидрологического обеспечения проектов с учетом охраны окружающей среды. Автомобильные дороги, 1980, № 11, с. 23 - 24.
СОДЕРЖАНИЕ