Global navigation satellite system. Road accident emergency response system. Compliance test methods of in-vehicle emergency call system/device for electromagnetic compatibility, environmental and mechanical resistance requirements

ФЕДЕРАЛЬНОЕ АГЕНТСТВО
ПО ТЕХНИЧЕСКОМУ РЕГУЛИРОВАНИЮ И МЕТРОЛОГИИ

НАЦИОНАЛЬНЫЙ
СТАНДАРТ
РОССИЙСКОЙ
ФЕДЕРАЦИИ

ГОСТ Р
54618-
2011

Глобальная навигационная спутниковая система

СИСТЕМА ЭКСТРЕННОГО РЕАГИРОВАНИЯ
ПРИ АВАРИЯХ

Методы испытаний автомобильной системы/устройства вызова
экстренных оперативных служб на соответствие
требованиям по электромагнитной совместимости,
стойкости к климатическим и механическим
воздействиям

(Измененная редакция, Изм. № 1)

Москва

Стандартинформ

2012

Предисловие

Цели и принципы стандартизации в Российской Федерации установлены Федеральным законом от 27 декабря 2002 г. № 184-ФЗ «О техническом регулировании», а правила применения национальных стандартов Российской Федерации - ГОСТ Р 1.0-2012 «Стандартизация в Российской Федерации. Основные положения»

(Измененная редакция, Изм. № 1).

Сведения о стандарте

1 РАЗРАБОТАН Открытым акционерным обществом «Навигационно-информационные системы» (ОАО «НИС») и Некоммерческим партнерством «Содействие развитию и использованию навигационных технологий»

(Измененная редакция, Изм. № 1).

2 ВНЕСЕН Техническим комитетом по стандартизации ТК 363 «Радионавигация»

3 УТВЕРЖДЕН И ВВЕДЕН В ДЕЙСТВИЕ Приказом Федерального агентства по техническому регулированию и метрологии от 8 декабря 2011 г. № 753-ст

4 В настоящем стандарте учтены основные нормативные положения следующего международного документа:

Правила ЕЭКООН № 10 «Единообразные предписания, касающиеся официального утверждения транспортных средств в отношении электромагнитной совместимости»

5 ВВЕДЕН ВПЕРВЫЕ

Информация об изменениях к настоящему стандарту публикуется в ежегодно издаваемом информационном указателе «Национальные стандарты», а текст изменений и поправок - в ежемесячно издаваемых информационных указателях «Национальные стандарты». В случае пересмотра, замены (отмены) настоящего стандарта соответствующее уведомление будет опубликовано в ежемесячно издаваемом информационном указателе «Национальные стандарты». Соответствующая информация, уведомление и тексты размещаются также в информационной системе общего пользования - на официальном сайте Федерального агентства по техническому регулированию и метрологии в сети Интернет

Содержание

1 Область применения. 3

2 Нормативные ссылки. 3

3 Термины, определения, обозначения и сокращения. 4

4 Общие положения. 6

5 Методы испытаний автомобильной системы/устройства вызова экстренных оперативных служб на соответствие требованиям по электромагнитной совместимости. 8

6 Методы испытаний автомобильной системы/устройства вызова экстренных оперативных служб на соответствие требованиям по стойкости к климатическим воздействиям.. 14

7 Методы испытаний автомобильной системы/устройства вызова экстренных оперативных служб на соответствие требованиям по стойкости к механическим воздействиям.. 21

Приложение А (обязательное) Структурные схемы стендов и соединений для испытаний автомобильной  системы/устройства вызова экстренных оперативных служб. 27

Библиография. 31

(Измененная редакция, Изм. № 1).

Введение

Система экстренного реагирования при авариях «ЭРА-ГЛОНАСС» предназначена для снижения тяжести последствий дорожно-транспортных происшествий и при иных чрезвычайных ситуациях на дорогах Российской Федерации посредством уменьшения времени реагирования экстренных оперативных служб.

Автомобильная система/устройство вызова экстренных оперативных служб - ключевые структурные элементы системы «ЭРА-ГЛОНАСС», предназначенные для формирования и передачи минимально необходимого набора данных о транспортном средстве при дорожно-транспортном происшествии и обеспечения двусторонней голосовой связи с экстренными оперативными службами.

Настоящий стандарт входит в комплекс стандартов «Глобальная навигационная спутниковая система. Система экстренного реагирования при авариях».

Основные положения настоящего стандарта взаимоувязаны со следующими стандартами вышеуказанного комплекса стандартов:

ГОСТ Р 55530-2013 «Глобальная навигационная спутниковая система. Система экстренного реагирования при авариях. Методы функционального тестирования автомобильной системы вызова экстренных оперативных служб и протоколов передачи данных»;

ГОСТ Р 55532-2013 «Глобальная навигационная спутниковая система. Система экстренного реагирования при авариях. Методы испытаний автомобильной системы вызова экстренных оперативных служб на соответствие требованиям по определению момента аварии».

Настоящий стандарт наряду с вышеуказанными стандартами комплекса стандартов по системе экстренного реагирования при авариях «ЭРА-ГЛОНАСС» разработаны с целью создания доказательной базы для выполнения требований технического регламента Таможенного союза «О безопасности колесных транспортных средств» в части оснащения транспортных средств устройствами и системами вызова экстренных оперативных служб.

(Новая редакция, Изм. № 1).

ГОСТ Р 54618-2011

НАЦИОНАЛЬНЫЙ СТАНДАРТ РОССИЙСКОЙ ФЕДЕРАЦИИ

Глобальная навигационная спутниковая система

СИСТЕМА ЭКСТРЕННОГО РЕАГИРОВАНИЯ ПРИ АВАРИЯХ

Методы испытаний автомобильной системы/устройства вызова экстренных
оперативных служб на соответствие требованиям по электромагнитной
совместимости, стойкости к климатическим и механическим воздействиям

Global navigation satellite system. Road accident emergency response system.
Compliance test methods of in-vehicle emergency call system/device for electromagnetic
compatibility, environmental and mechanical resistance requirements

(Измененная редакция, Изм. № 1).

Дата введения - 2012-09-01

1 Область применения

Настоящий стандарт распространяется на автомобильные системы/устройства вызова экстренных оперативных служб, функционирующие на основе применения глобальной навигационной спутниковой системы Российской Федерации (ГЛОНАСС) и являющиеся структурными элементами системы экстренного реагирования при авариях «ЭРА-ГЛОНАСС».

Настоящий стандарт устанавливает методы испытаний автомобильных систем/устройств вызова экстренных оперативных служб на соответствие требованиям по электромагнитной совместимости, стойкости к климатическим и механическим воздействиям, установленным в ГОСТ Р 54620, для целей оценки (подтверждения) соответствия требованиям технического регламента [3].

(Новая редакция, Изм. № 1).

2 Нормативные ссылки

В настоящем стандарте использованы нормативные ссылки на следующие стандарты:

ГОСТ Р 8.568-97 Государственная система обеспечения единства измерений. Аттестация испытательного оборудования. Основные положения

ГОСТ Р 50397-92 Совместимость технических средств электромагнитная. Термины и определения

ГОСТ Р 50607-93 Совместимость технических средств электромагнитная. Электрооборудование автомобилей. Помехи от электростатических разрядов. Требования и методы испытаний

ГОСТ Р 51319-99 Совместимость технических средств электромагнитная. Приборы для измерения индустриальных радиопомех. Технические требования и методы испытаний

ГОСТ Р 52230-2004 Электрооборудование автотракторное. Общие технические условия

ГОСТ Р 52928-2010 Система спутниковая навигационная глобальная. Термины и определения

ГОСТ Р 54620-2011 Глобальная навигационная спутниковая система. Система экстренного реагирования при авариях. Автомобильная система вызова экстренных оперативных служб. Общие технические требования

ГОСТ Р 55530-2013 Глобальная навигационная спутниковая система. Система экстренного реагирования при авариях. Методы функционального тестирования автомобильной системы вызова экстренных оперативных служб и протоколов передачи данных

ГОСТ Р 55532-2013 Глобальная навигационная спутниковая система. Система экстренного реагирования при авариях. Методы испытаний автомобильной системы вызова экстренных оперативных служб на соответствие требованиям по определению момента аварии

ГОСТ 9.311-87 Единая система защиты от коррозии и старения. Покрытия металлические и неметаллические неорганические. Метод оценки коррозионных поражений

ГОСТ 12.1.030-81 Система стандартов безопасности труда. Электробезопасность. Защитное заземление. Зануление

ГОСТ 12.3.019-80 Система стандартов безопасности труда. Испытания и измерения электрические. Общие требования безопасности

ГОСТ 14254-96 (МЭК 529-89) Степени защиты, обеспечиваемые оболочками (код IP)

ГОСТ 16019-2001 Аппаратура сухопутной подвижной радиосвязи. Требования по стойкости к воздействию механических и климатических факторов и методы испытаний

ГОСТ 28751-90 (ИСО 7637/1, 2) Электрооборудование автомобилей. Электромагнитная совместимость. Кондуктивные помехи по цепям питания. Требования и методы испытаний

ГОСТ 29157-91 Совместимость технических средств электромагнитная. Электрооборудование автомобилей. Помехи в контрольных и сигнальных бортовых цепях. Требования и методы испытаний

ГОСТ 30429-96 Совместимость технических средств электромагнитная. Радиопомехи индустриальные от оборудования и аппаратуры, устанавливаемых совместно со служебными радиоприемными устройствами гражданского назначения. Нормы и методы испытаний

ГОСТ 30630.0.0-99 Методы испытаний на стойкость к внешним воздействующим факторам машин, приборов и других технических изделий. Общие требования

(Измененная редакция, Изм. № 1).

Примечание - При пользовании настоящим стандартом целесообразно проверить действие ссылочных стандартов в информационной системе общего пользования - на официальном сайте Федерального агентства по техническому регулированию и метрологии в сети Интернет или по ежегодно издаваемому информационному указателю «Национальные стандарты», который опубликован по состоянию на 1 января текущего года, и по соответствующим ежемесячно издаваемым информационным указателям, опубликованным в текущем году. Если ссылочный стандарт заменен (изменен), то при пользовании настоящим стандартом следует руководствоваться заменяющим (измененным) стандартом. Если ссылочный стандарт отменен без замены, то положение, в котором дана ссылка на него, применяется в части, не затрагивающей эту ссылку.

3 Термины, определения, обозначения и сокращения

3.1 В настоящем стандарте применены термины по ГОСТ Р 50397, ГОСТ Р 52928, а также следующие термины с соответствующими определениями:

3.1.1 автомобильная система/устройство вызова экстренных оперативных служб; (АС): Система или устройство, устанавливаемые на колесном транспортном средстве соответствующей категории и предназначенные для определения координат, скорости и направления движения транспортного средства при помощи сигналов глобальной навигационной спутниковой системы ГЛОНАСС совместно с другой действующей ГНСС, передачи сообщения о транспортном средстве при дорожно-транспортном и ином происшествиях в автоматическом (система) или ручном (устройство) режиме и двустороннюю голосовую связь с экстренными оперативными службами по сетям подвижной радиотелефонной связи.

Примечания

1 Автомобильная система вызова экстренных оперативных служб предназначена для оснащения транспортных средств категории М1, входящих в область применения Правил ЕЭК ООН [4], [5], и N1, входящих в область применения Правил ЕЭК ООН [5].

2 Автомобильное устройство вызова экстренных оперативных служб предназначено для оснащения транспортных средств категории М1, не входящих в область применения Правил ЕЭК ООН [4], [5], и N1, не входящих в область применения Правил ЕЭК ООН [5], а также транспортных средств категорий М2, М3, N2 и N3.

3 Сроки оснащения транспортных средств системами/устройствами вызова экстренных оперативных служб устанавливаются в [3].

4 Автомобильная система вызова экстренных оперативных служб позволяет осуществлять передачу сообщения о транспортном средстве при дорожно-транспортном и ином происшествиях также и в ручном режиме.

5 Автомобильное устройство вызова экстренных оперативных служб может осуществлять передачу сообщения о транспортном средстве при дорожно-транспортном и ином происшествиях также и в автоматическом режиме. Типы аварий транспортного средства, определяемых автоматически, и сроки реализации устройством функции автоматической передачи сообщения о транспортном средстве устанавливаются в [3].

(Новая редакция, Изм. № 1).

3.1.2 кондуктивная индустриальная радиопомеха: Электромагнитная помеха, энергия которой передается через один или несколько проводников.

3.1.3 прочность аппаратуры: Способность аппаратуры сохранять свои параметры в пределах установленных допусков после воздействия климатических (механических) факторов.

3.1.4 система экстренного реагирования при авариях; система «ЭРА-ГЛОНАСС»: Федеральная государственная территориально распределенная автоматизированная информационная система, обеспечивающая оперативное получение с использованием сигналов глобальной навигационной спутниковой системы ГЛОНАСС совместно с другой действующей ГНСС информации о дорожно-транспортных происшествиях и при иных чрезвычайных ситуациях на автомобильных дорогах Российской Федерации, обработку, хранение и передачу этой информации экстренным оперативным службам, а также доступ к указанной информации заинтересованных государственных органов, органов местного самоуправления, должностных лиц, юридических и физических лиц.

Примечание - Аналогом системы «ЭРА-ГЛОНАСС» является разрабатываемая общеевропейская система eCall, с которой система «ЭРА-ГЛОНАСС» гармонизирована по основным функциональным свойствам (использование тонального модема как основного механизма передачи данных; унифицированные состав и формат обязательных данных, передаваемых в составе минимального набора данных о дорожно-транспортном происшествии, единообразные правила установления и завершения двустороннего голосового соединения с лицами, находящимися в кабине транспортного средства и др.).

(Новая редакция, Изм. № 1).

3.1.5 степень жесткости испытаний (на помехоустойчивость): Условный номер, установленный нормативными документами по испытаниям технических средств на помехоустойчивость, отражающий интенсивность воздействующей на объект испытаний помехи с регламентированными для каждой степени жесткости параметрами.

3.1.6 стойкость аппаратуры: Способность аппаратуры сохранять свои параметры в пределах установленных допусков во время и после воздействия климатических (механических) факторов.

3.1.7 устойчивость аппаратуры: Способность аппаратуры сохранять свои параметры в пределах установленных допусков во время воздействия климатических (механических) факторов.

3.2 В настоящем стандарте использованы следующие обозначения и сокращения:

АС - автомобильная система/устройство вызова экстренных оперативных служб;

АУ - автомобильное устройство вызова экстренных оперативных служб;

ДТП - дорожно-транспортное происшествие;

МНД - минимальный набор данных;

ГНСС - глобальная навигационная спутниковая система;

ОС - операционная система;

ПЭВМ - персональная электронно-вычислительная машина;

РМП - рабочее место проверки;

ТС - транспортное средство;

ЭД - эксплуатационная документация;

CAN -Controller Area Network (стандарт промышленной сети, ориентированный на объединение в единую сеть различных исполнительных устройств и датчиков, включая и средства автомобильной автоматики);

USB - Universal Serial Bus (универсальная последовательная проводная шина).

(Измененная редакция, Изм. № 1).

4 Общие положения

4.1 Объектом испытаний является автомобильная система вызова экстренных оперативных служб (далее - система).

Число испытуемых образцов АС должно быть не менее 3 шт. Испытаниям (проверкам) в объеме, указанном в разделах 5 - 7, подвергается каждый из образцов АС, представленных на испытания.

4.2 Условия проведения испытаний

Испытания АС на электромагнитную совместимость и при воздействии механических факторов проводят в нормальных климатических условиях в соответствии с ГОСТ Р 52230 (подпункт 4.2):

- температура воздуха - (25 ± 10) °С;

- относительная влажность воздуха - от 45 % до 80 %;

- атмосферное давление - от 84,0 до 106,7 кПа (от 630 до 800 мм рт. ст.).

Испытания АС при воздействии климатических факторов проводят в климатических условиях, характеризуемых величинами параметров этих факторов, указанными в соответствующих пунктах методик испытаний, приведенными в разделе 6.

Составные части АС, находящиеся в неодинаковых условиях эксплуатации, испытывают раздельно в соответствии с условиями эксплуатации, установленными для каждой из них. Допускается испытывать АС в полном комплекте по наиболее жестким нормам испытательных режимов.

Техническое обслуживание АС в процессе испытаний не проводится.

4.3 Требования по безопасности при проведении испытаний

При измерении параметров АС в процессе испытаний должны выполняться требования ГОСТ 12.1.030, ГОСТ 12.3.019, а также требования безопасности, изложенные в [2] и эксплуатационных документах на используемые при испытаниях средства измерений и испытательное оборудование.

Включение средств измерений и испытательного оборудования разрешается производить только при подключенном к ним внешнем заземлении. Подсоединение зажимов защитного заземления к контуру заземления должно быть проведено ранее других соединений, а отсоединение - после всех отсоединений.

Подключение и отключение кабелей, устройств и средств измерений к испытуемой АС разрешается производить только при выключенном напряжении питания всех приборов, входящих в состав испытательной установки, и отключенной от цепей питания испытуемой системе.

4.4 Используемое при испытаниях испытательное оборудование должно быть аттестовано по ГОСТ Р 8.568.

Используемые при испытаниях средства измерений должны иметь утвержденный тип и быть поверены на момент проведения испытаний.

4.5 Проверка работоспособности АС при проведении испытаний должна осуществляться с использованием специальной диагностической программы (далее - программа тестирования АС).

4.5.1 Программа тестирования АС разрабатывается производителем АС и поставляется по отдельному требованию.

4.5.2 Программа тестирования АС должна обладать следующими функциональными возможностями:

- возможность выбора диагностических тестов пользователем;

- возможность выполнения тестов (последовательности тестов, запуск и остановка тестов, установки параметров диагностирования АС и др.) в ручном и автоматическом режиме;

- возможность определения числа циклов автоматического тестирования от 1 до 10000;

- вывод результатов тестирования в краткой форме (все тесты выполнены успешно, обнаружена ошибка при выполнении тестов) на экран ЭВМ и в текстовый файл (формат представления информации в текстовом файле определяется производителем АС);

- вывод результатов тестирования в подробной форме (результат тестирования и дополнительная информация, определяемая производителем АС, для каждого выполненного теста) на экран ЭВМ и в текстовый файл (формат представления информации в текстовом файле определяется производителем АС);

- проведение тестирования АС в соответствии с требованиями, установленными в ГОСТ Р 54620 (подраздел 7.6);

- возможность формирования файла (массива) данных, содержащих результаты тестирования, для передачи этих данных по сетям подвижной радиотелефонной связи в соответствии с требованиями ГОСТ Р 54620 (пункты 7.6.13 и 7.6.14);

- возможность получения информации о версиях аппаратной платформы и программного обеспечения всех компонент АС, включая версии аппаратных платформ и программного обеспечения приемника ГНСС, GSM/UMTS модема, тонального модема, управляющего процессора;

- возможность считывания и очистки содержимого внутренней памяти АС;

- возможность считывания и установки параметров настройки АС;

- возможность обновления программного обеспечения всех компонент АС;

- обязательное наличие процедуры тестирования, предусматривающей нажатие кнопки «Экстренный вызов» при проверке срабатывания АС в ручном режиме, как для устройств, так и для систем вызова экстренных оперативных служб.

(Измененная редакция, Изм. № 1).

4.5.3 Если для обеспечения работы программы тестирования с испытуемой АС требуется использование каких-либо преобразователей электрических сигналов (например, преобразователь сигналов USB-CAN), то данные преобразователи должны поставляться производителем АС в комплекте с программой тестирования.

4.6 Комплектность предъявляемой на испытания АС, устанавливаемой в конфигурации штатного оборудования (на конвейере производителя транспортного средства), определяется производителем транспортного средства.

Комплектность АС, устанавливаемой в конфигурации дополнительного оборудования (в сервисных/установочных центрах либо на площадке дилера - производителя автотранспортного средства после выпуска/изготовления автотранспортного средства), определяется производителем системы в соответствии с требованиями ГОСТ Р 54620 (разделы 5 и 21).

4.7 Отчетность по результатам испытаний

По результатам испытаний (проверки) АС оформляют протокол испытаний и измерений, в котором указывают:

- наименование испытательной лаборатории (центра), местонахождение, телефон, факс и адрес электронной почты;

- идентификационные параметры испытуемого образца;

- условия проведения испытаний;

- информацию об используемой методике проведения испытаний и измерений в соответствии с настоящим стандартом;

- используемое испытательное оборудование и средства измерений;

- перечень разделов (подразделов, пунктов и подпунктов) ГОСТ Р 54620 и других нормативных документов, содержащих требования, соответствие которым устанавливается, и результаты оценки соответствия в отношении каждого отдельного требования;

- заключение о соответствии испытуемого образца системы установленным требованиям;

- должность, фамилия и подпись лица, проводившего испытания и измерения;

- должность, фамилия и подпись руководителя испытательной лаборатории (центра), заверенная печатью испытательной лаборатории (центра);

- дата проведения испытаний и измерений, дата оформления и регистрационный номер протокола.

5 Методы испытаний автомобильной системы/устройства вызова экстренных оперативных служб на соответствие требованиям по электромагнитной совместимости

(Измененная редакция, Изм. № 1).

5.1 Объем и условия проведения испытаний

5.1.1 Перечень и последовательность испытаний (проверок) АС на соответствие требованиям по электромагнитной совместимости, установленным в [3], [4] и ГОСТ Р 54620 (подраздел 13.4), указаны в таблице 1.

(Измененная редакция, Изм. № 1).

Таблица 1

Наименование испытаний (проверок)

Номер подраздела,
рисунка

Проверка комплектности ЭД

5.2.1

Проверка комплектности АС

5.2.2

Проверка работоспособности АС при номинальном напряжении питания

5.2.3, рисунок А.1

Проверка работоспособности АС при изменении напряжения питания

5.2.4, рисунок А.2

Проверка работоспособности АС при воздействии напряжения питания обратной полярности

5.2.5, рисунок А.2

Проверка обеспечения АС защиты внешних электрических цепей от короткого замыкания на полюсы источника напряжения питания

5.2.6, рисунок А.2

Проверка устойчивости АС к воздействию кондуктивных помех по цепям питания

5.2.7, рисунок А.3

Проверка степени эмиссии в бортовую сеть собственных помех, создаваемых АС

5.2.8, рисунок А.4

Проверка устойчивости АС к помехам в контрольных и сигнальных цепях

5.2.9, рисунок А.3

Проверка устойчивости АС к воздействию помех от электростатического разряда

5.2.10, рисунок А.2

Проверка выполнения требований по напряжению радиопомех на разъемах питания АС

5.2.11, рисунок А.5

Проверка выполнения требований к напряженности электромагнитного поля, создаваемого АС

5.2.12, рисунок А.5

Проверка устойчивости АС к воздействию электромагнитного излучения в диапазоне частот от 20 до 2000 МГц

5.2.13, рисунок А.6

Примечания

1 Допускается изменение последовательности испытаний (проверок), указанных в таблице 1.

2 Проверки комплектности АС и поставляемой с ней ЭД, а также работоспособности АС при номинальном напряжении питания, а также при изменении параметров напряжения питания рекомендуется проводить в начале испытаний.

5.1.2 Испытания проводят при климатических условиях, указанных в 4.2.

5.1.3 Для проведения испытаний применяются испытательное и вспомогательное оборудование, а также средства измерений, указанные в таблице 2.

Таблица 2

Наименование оборудования

Требуемые технические характеристики приборов
и оборудования

Испытательный генератор импульсных помех в бортовой сети автотранспортных средств

Формирование импульсов кондуктивных помех по ГОСТ 28751

Эквивалент бортовой сети

По ГОСТ 28751

Соединительный зажим (емкостные клещи)

По ГОСТ 29157

V-образный эквивалент сети

По ГОСТ Р 51319

Осциллограф

Полоса до 100 МГц, погрешность 3 %

Источник питания

Выходное напряжение от 0 до 30 В, максимальный ток нагрузки 10 А

ПЭВМ

Внешний интерфейс - USB 2.0; ОС - Windows 2000/ХР

Система для испытаний технических средств на устойчивость к электростатическому разряду

Диапазон напряжений электростатического разряда 0 - 15 кВ

Система для испытаний технических средств на устойчивость к электромагнитному излучению

Диапазон частот 20 - 2000 МГц

Система для измерения электромагнитного поля излучения индустриальных радиопомех

Диапазон частот 0,009 - 1000 МГц

5.2 Порядок проведения испытаний на электромагнитную совместимость

5.2.1 Проверка комплектности эксплуатационной документации

Для проверки комплектности ЭД, поставляемой с АС, необходимо убедиться в том, что представленная на испытания документация соответствует требованиям ГОСТ Р 54620.

Автомобильная система, исполненная в конфигурации дополнительного оборудования, считается выдержавшей проверку, если состав представленного на испытания комплекта документов соответствует требованиям ГОСТ Р 54620 (подраздел 21.2), а его оформление - требованиям ГОСТ Р 54620 (раздел 22).

Автомобильная система, исполненная в конфигурации штатного оборудования, считается выдержавшей проверку, если состав представленного на испытания комплекта документов соответствует установленному производителем транспортного средства.

5.2.2 Проверка комплектности АС

Проверку комплектности АС производят посредством сравнения с комплектностью, установленной в ГОСТ Р 54620.

Автомобильная система, исполненная в конфигурации дополнительного оборудования, считается выдержавшей проверку, если комплект поставки системы соответствует требованиям ГОСТ Р 54620 (подраздел 21.1), а на органах управления АС нанесены логотипы, установленные ГОСТ Р 54620 (раздел 22).

Автомобильная система, исполненная в конфигурации штатного оборудования, считается выдержавшей проверку, если комплект поставки АС соответствует установленному производителем транспортного средства.

5.2.3 Проверка работоспособности АС при номинальном напряжении питания

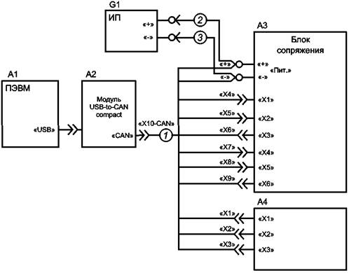
5.2.3.1 Для проверки работоспособности АС необходимо подготовить рабочее место проверки с использованием схемы подключения, указанной на рисунке А.1 (приложение А):

- на ПЭВМ установить программу тестирования (см. 4.5) для проверки работоспособности АС (если этого не было сделано ранее);

- установить для источника питания G1 выходное напряжение (12,0 ± 0,1) В или (24,0 ± 0,1) В в зависимости от используемой на транспортном средстве системы электропитания;

- подключить к АС необходимые устройства согласно схемам соединений, указанным на рисунках А.2 - А.6, в зависимости от вида проводимых испытаний. Все подключаемые устройства должны быть выключены;

- включить ПЭВМ и дождаться окончания загрузки операционной системы;

- на ПЭВМ запустить программу тестирования;

- включить источник питания G1 и питание подключенных устройств, при этом индикаторы состояния в основном диалоговом окне программы тестирования должны сообщить о взаимодействии блока сопряжения и подключенного образца АС с ПЭВМ. В случае индикации ошибки необходимо выключить источники питания, проверить правильность подключения устройств;

- убедиться в успешном исходе процедуры самодиагностики АС в соответствии с ГОСТ Р 54620 (пункт 6.17).

5.2.3.2 Проверка работоспособности АС заключается в последовательном автоматизированном выполнении тестов, выбранных в основном диалоговом окне программы тестирования.

Для выполнения проверки необходимо:

- на вкладке «Тесты» программы тестирования выбрать для выполнения все тесты (например, нажать кнопку «Выбрать все»);

- убедиться в том, что режим «Выполнить циклически» выключен;

- нажать кнопку запуска выбранных тестов «Пуск»;

- контролировать процесс выполнения автоматических тестов.

Примечание - Тест проверки срабатывания АС в ручном режиме для инициации экстренного вызова должен предусматривать нажатие кнопки «Экстренный вызов».

Подпункты 5.2.3.1, 5.2.3.2 (Измененная редакция, Изм. № 1).

5.2.3.3 Проверяемая АС считается работоспособной и признается выдержавшей испытания, если во время выполнения проверки программа тестирования не выдает сообщений об ошибках тестирования.

5.2.4 Проверка работоспособности АС при изменении напряжения питания (минимальном и максимальном напряжении питания по ГОСТ Р 52230)

5.2.4.1 Подготовить РМП согласно требованиям 5.2.3.1, используя схему соединений рисунка А.2.

5.2.4.2 Для источника питания G1 установить номинальное напряжение. Выполнить проверки согласно 5.2.3.2.

5.2.4.3 Установить минимальное выходное напряжение источника питания. Выполнить проверки согласно 5.2.3.2.

5.2.4.4 Установить максимальное выходное напряжение источника питания. Выполнить проверки согласно 5.2.3.2.

5.2.4.5 Испытуемая АС считается выдержавшей испытания, если при выполнении проверок согласно 5.2.3.2 и 5.2.3.3 проверки работоспособности выполнены успешно.

5.2.5 Проверка работоспособности АС после воздействия напряжения питания обратной полярности по ГОСТ Р 52230

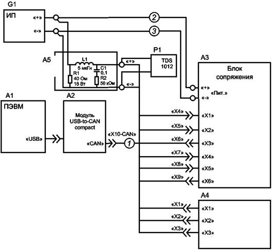
5.2.5.1 Для проверки работоспособности АС после воздействия напряжения питания обратной полярности необходимо подготовить РМП согласно 5.2.3.1, используя схемы соединений рисунка А.2.

5.2.5.2 Выключить источник питания G1.

5.2.5.3 Отключить кабели 2 и 3 от источника питания.

5.2.5.4 Клемму «+» кабеля 1 подключить к отрицательной клемме источника питания G1, клемму «-» кабеля 1 - к положительной клемме источника питания G1.

5.2.5.5 Включить источник питания G1 на время не менее 5 мин.

5.2.5.6 Выключить источник питания G1.

5.2.5.7 Провести проверку АС согласно 5.2.1, используя схему рисунка 1.

5.2.5.8 Испытуемая АС считается выдержавшей проверку, если после воздействия напряжения питания обратной полярности проверки работоспособности выполнены успешно.

5.2.6 Проверка обеспечения АС защиты внешних электрических цепей от короткого замыкания на полюсы источника напряжения питания по ГОСТ Р 52230

5.2.6.1 Подготовить стенд проверки согласно 5.2.3.1.

5.2.6.2 Отсоединить соединитель Х1 кабеля 1 от модуля А.2 (см. рисунок А.2).

5.2.6.3 С помощью перемычки или любым другим приемлемым способом обеспечить поочередное кратковременное (не более 3 с) замыкание каждого контакта соединителя Х1 кабеля 1 на контакты «+» и «-» источника постоянного тока A3.

5.2.6.4 С помощью перемычки или любым другим приемлемым способом обеспечить поочередное кратковременное (не более 3 с) замыкание контактов 1 - 7 соединителя «ДАТ» на полюсы «+» и «-» источника постоянного тока A3.

5.2.6.5 Соединитель Х1 кабеля 1 подключить к модулю А2 и выполнить проверку работоспособности АС.

5.2.6.6 Испытуемая АС считается выдержавшей испытания, если после поочередного замыкания каждого контакта соединителей АС на полюсы источника питания проверка работоспособности АС была проведена успешно.

5.2.7 Проверка устойчивости АС к воздействию кондуктивных помех по цепям питания

5.2.7.1 Проверку устойчивости АС к кондуктивным помехам в бортовой сети проводят по методике, приведенной в ГОСТ 28751 (раздел 3).

5.2.7.2 Проверку проводят с использованием испытательного генератора импульсных помех в бортовой сети автотранспортных средств типа ИГА 12-24.1.

Примечание - Для проверки устойчивости АС к кондуктивным помехам в бортовой сети может использоваться аппаратура других типов, обеспечивающая формирование испытательных импульсов 1, 2, 2а, 3а, 3b, 4, 5, 6, 7 в соответствии с ГОСТ 28751.

5.2.7.3 Подготовить РМП согласно 5.2.3.1, используя схему на рисунке А.3.

5.2.7.4 Подвергнуть АС воздействию испытательных импульсов.

5.2.7.5 Число импульсов и продолжительность испытаний следующие:

- для каждого испытательного импульса 1 и 2 - не менее 5000 имп.; интервал между импульсами - 0,5 с;

- для каждого испытательного импульса 3а и 3b - не менее 1 ч; интервал между импульсами - 0,1 с;

- для каждого испытательного импульса 4, 5, 6, 7 - не менее одного импульса; интервал между импульсами - 1 мин.

5.2.7.6 Параметры для испытательных импульсов должны соответствовать степени жесткости IV согласно ГОСТ 28751 для бортовых сетей 12 (24) В.

5.2.7.7 Во время воздействия испытательных импульсов необходимо периодически проверять работоспособность АС как это указано в 5.2.3.2.

5.2.7.8 Во время и после воздействия испытательных импульсов в окне «Отчет» программы тестирования не должны отображаться сообщения об ошибках, что соответствует функциональному классу А по ГОСТ 28751.

5.2.7.9 Испытуемый образец АС считается выдержавшим проверку, если он удовлетворяет требованиям ГОСТ 28751 по степени жесткости IV функционального класса А при воздействии испытательных импульсов 1, 2, 2а, 3а, 3b, 4, 5, 6, 7.

5.2.8 Проверка степени эмиссии в бортовую сеть собственных помех АС

5.2.8.1 Проверку эмиссии собственных помех АС в бортовую сеть автотранспортного средства проводят по методике, приведенной в ГОСТ 28751 (раздел 3).

5.2.8.2 Подготовить РМП согласно 5.2.3.1, используя схему рисунка А.4.

5.2.8.3 При проведении проверки АС согласно 5.2.3.2 контролировать осциллографом напряжение помех, создаваемых АС в бортовой сети. Уровни напряжений помех всех видов по ГОСТ 28751, создаваемых АС для бортовых сетей с напряжением 12 (24) В, не должны превышать следующих значений:

- пиковое значение напряжения для помех вида 1 - минус 15 (35) В;

- пиковое значение напряжения для помех вида 2 - 15 (15) В;

- пиковое значение напряжения для помех вида 3 - от минус 15 (25) до 15 (25) В.

Указанные значения напряжения помех соответствуют степени эмиссии I по ГОСТ 28751.

5.2.8.4 Испытуемый образец АС считается выдержавшим проверку, если уровни напряжений помех всех видов, создаваемых АС, не превышают значений, указанных в 5.2.8.3.

5.2.9 Проверка устойчивости АС к помехам в контрольных и сигнальных цепях

Проверку устойчивости АС к помехам в контрольных и сигнальных цепях проводят по методике, приведенной в ГОСТ 29157 (раздел 2).

Испытания проводят с использованием испытательного генератора импульсных помех в бортовой сети автотранспортных средств ИГА 12-24.1.

Примечание - Для проверки устойчивости АС к помехам в контрольных и сигнальных цепях может использоваться аппаратура других типов, обеспечивающая формирование испытательных импульсов в соответствии с требованиями ГОСТ 29157.

Подготовить РМП согласно 5.2.3.1, используя схему рисунка А.3.

Подключить генератор импульсных помех к соединительному зажиму (емкостным клещам), как указано в ГОСТ 29157.

Разместить жгуты проводов, соединяющие АС со стендом отладки и контроля и дискретными входами в соединительный зажим (емкостные клещи), согласно ГОСТ 29157 (раздел 2). На конце жгута проводов с дискретными входами подключить нагрузку или ее эквивалент.

Подвергнуть АС воздействию испытательных импульсов 1, 2, 3а, 3б. Параметры испытательных импульсов должны соответствовать степени жесткости IV согласно ГОСТ 28751 для бортовых сетей 12 (24) В.

Во время воздействия испытательных импульсов необходимо периодически проверять работоспособность согласно 5.2.3.2.

Во время воздействия всех испытательных импульсов в окне «Отчет» программы тестирования не должны отображаться сообщения об ошибках, что соответствует функциональному классу А и требованиям по степени жесткости IV согласно ГОСТ 29157.

Испытуемый образец АС считается выдержавшим проверку, если он удовлетворяет требованиям 5.2.3.2.

5.2.10 Проверка устойчивости АС к воздействию помех от электростатического разряда

5.2.10.1 Проверка устойчивости к помехам от электростатического разряда проводится по методике, приведенной в ГОСТ Р 50607 (раздел 5).

5.2.10.2 Испытания проводят с использованием испытательного генератора электростатического разряда с характеристиками, соответствующими требованиям ГОСТ Р 50607.

5.2.10.3 Испытуемый образец АС должен быть устойчивым к воздействию испытательных импульсов от электростатического разряда степени жесткости IV со следующими значениями испытательного напряжения:

- контактный разряд - ± 4; ± 6; ± 7 кВ;

- воздушный разряд - ± 4; ± 8; ± 14; ± 15 кВ.

5.2.10.4 Минимальное число разрядов для каждого напряжения - 3, минимальный временной интервал между разрядами - 5 с.

5.2.10.5 Для проведения испытаний АС поместить в центр плоскости заземления. Проверку проводить с использованием изоляционной подставки, на которую помещают испытуемый образец АС.

5.2.10.6 Подготовить РМП согласно 5.2.3.1, используя схему соединений на рисунке А.2.

5.2.10.7 В программе тестирования установить признак «Выполнять циклически».

5.2.10.8 Нажать кнопку запуска выбранных тестов «Пуск» (при этом название кнопки изменится на «Стоп»).

5.2.10.9 Произвести проверку устойчивости АС к воздействию контактного разряда следующим образом:

- разрядный наконечник испытательного генератора ввести в прямой контакт с корпусом АС;

- каждую точку разряда (выбираются три произвольных точки в разных частях корпуса АС) необходимо испытать на всех уровнях напряжений, указанных в 5.2.10.3 для контактного разряда.

5.2.10.10 Провести проверку устойчивости АС к воздействию воздушного разряда следующим образом:

- разрядный наконечник установить перпендикулярно (допускается отклонение ±15°) к участку разряда;

- разрядный наконечник медленно (со скоростью не более 5 мм/с) двигать по направлению к разрядной точке АС до появления первого разряда;

- каждую точку разряда необходимо испытать на всех уровнях напряжений, указанных в 5.2.9.3 для воздушного разряда.

Примечание - Если разряд не происходит, необходимо продолжать продвигать разрядный наконечник до контакта с точкой разряда. Если и в этом случае нет разряда, необходимо прекратить проверку на данных уровнях и при данном расположении наконечника.

5.2.10.11 Испытуемый образец АС считается выдержавшим проверку, если после воздействия испытательных разрядов проверки работоспособности согласно 5.2.3.2 выполнялись успешно.

5.2.11 Проверка выполнения требований к напряжению радиопомех, создаваемых АС

Измерение напряжения радиопомех от АС необходимо проводить согласно ГОСТ 30429. Подготовить РМП согласно 5.2.3.1, используя схему соединений на рисунке А.5. При этом РМП должно быть расположено в экранированном помещении, а приборы - согласно рекомендациям ГОСТ 30429 (раздел 3).

Напряжение радиопомех измеряется в диапазоне частот (0,009 - 100) МГц только на зажимах цепей питания АС.

При измерениях необходимо использовать эквивалент сети A3 типа 5 по ГОСТ Р 51319.

Испытуемый образец АС считается выдержавшим проверку, если напряжение радиопомех от АС не превышает норм, установленных ГОСТ 30429 (раздел 2) для группы устройств 1.1.1.

5.2.12 Проверка выполнения требований к напряженности электромагнитного поля, создаваемого АС

Измерение напряженности электромагнитного поля, создаваемого АС, необходимо проводить в диапазоне частот 30 - 1000 МГц согласно [1, подразделы 6.5, 6.7].

Подготовить РМП согласно 5.2.3.1, используя схему соединения на рисунке А.5. При этом РМП должно быть расположено в безэховом экранированном помещении или на открытой аттестованной площадке, а приборы и оборудование - согласно [1].

При измерениях необходимо использовать эквивалент сети A3 типа 5 по ГОСТ Р 51319.

Испытуемый образец АС считается выдержавшим проверку, если уровень напряженности электромагнитного поля от АС не превышают норм, установленных в [1] для широкополосных и узкополосных помех от электрических/электронных сборочных узлов.

5.2.13 Проверка устойчивости АС к воздействию электромагнитного излучения

5.2.13.1 Испытание проводят в соответствии с одним из выбранных методов испытаний в соответствии с [1, подраздел 6.7 и приложение 9].

5.2.13.2 Подготовить РМП согласно 5.2.3.1, используя схемы соединений на рисунке А.5, и провести проверку работоспособности АС по 5.2.3.2 и выбранной методике согласно [1].

5.2.13.3 На вкладке «Тесты» программы тестирования включить режим «Выполнить циклически».

5.2.13.4 Нажать кнопку запуска выбранных тестов «Пуск».

5.2.13.5 Подвергнуть АС воздействию электромагнитного излучения во включенном состоянии, изменяя частоту излучения в направлении от нижней частоты 20 МГц до верхней 2000 МГц.

Для учета времени реагирования АС на воздействующий фактор продолжительность испытания на каждой дискретной частоте должна быть не менее 2 с.

5.2.13.6 Испытуемый образец АС считается выдержавшим проверку, если во время проведения испытаний по 5.2.13.5 все тесты выполнялись без ошибок.

6 Методы испытаний автомобильной системы/устройства вызова экстренных оперативных служб на соответствие требованиям по стойкости к климатическим воздействиям

(Измененная редакция, Изм. № 1).

6.1 Объем и условия проведения испытаний

6.1.1 Испытания АС на соответствие требованиям по стойкости к климатическим воздействиям включают в себя испытания на устойчивость и прочность к воздействию климатических факторов.

6.1.2 Перечень и последовательность испытаний АС на соответствие требованиям по стойкости к климатическим воздействиям, установленным в [3 (приложение 10, пункт 118)] и ГОСТ Р 54620 (подраздел 13.2), указаны в таблице 3.

(Измененная редакция, Изм. № 1).

Таблица 3

Наименование испытаний (проверок)

Номер подраздела,
рисунка

Проверка комплектности ЭД

5.2.1

Проверка комплектности АС

5.2.2

Проверка маркировки АС

6.2.1

Испытание на воздействие пониженной температуры окружающей среды

6.2.2, рисунок А.2

Испытание на воздействие повышенной температуры окружающей среды

6.2.3, рисунок А.2

Испытание на прочность при изменении температуры окружающей среды

6.2.4, рисунок А.2

Испытание на воздействие влажности при повышенной температуре в постоянном режиме

6.2.5, рисунок А.2

Испытания на воздействие пыли для оценки степени защиты по ГОСТ 14254

6.2.6, рисунок А.2

Испытания на воздействие воды для оценки степени защиты по ГОСТ 14254

6.2.7, рисунок А.2

Примечания

1 Допускается изменение последовательности испытаний (проверок), указанных в таблице 3.

2 Проверка маркировки АС на соответствие установленным требованиям производится после каждого вида испытаний, указанных в таблице 3.

6.1.3 Состав испытательного и вспомогательного оборудования, используемого при проведении испытаний, указан в таблице 4.

Таблица 4

Наименование оборудования

Требуемые характеристики оборудования

Камера влаги

Температура - от 25 °С до 40 °С; относительная влажность - от 80 % до 95 %

Камера тепла*

Температура - до 90 °С; точность поддержания температуры в полезном объеме камеры не должна быть более 3 °С

Камера холода*

Температура - от плюс 5 °С до минус 70 °С; точность поддержания температуры в полезном объеме камеры не должна быть более 3 °С

Камера пыли

По ГОСТ 14254 (раздел 13, рисунок 2)

Емкость для получения капель воды

По ГОСТ 14254 (раздел 14, рисунок 3)

Резервуар с водой

По ГОСТ 14254 (раздел 14, таблица 8)

Стенд отладки и контроля АС

Рисунок А.1

* Допускается использование двухсекционных камер тепла и холода, обеспечивающих указанные пределы повышенной и пониженной температуры с требуемой точностью поддержания температуры.

6.1.4 Испытательное оборудование должно обеспечивать возможность управления (включение/выключение, изменение режимов работы и др.) и снятия показаний с испытуемой АС при воздействии соответствующих климатических факторов, если такие операции предусмотрены методикой испытаний.

6.2 Порядок проведения испытаний

6.2.1 Проверка маркировки АС

Проверка маркировки АС проводится после проведения каждого вида испытаний системы на воздействие климатических факторов из числа указанных в таблице 3.

Испытуемый образец АС считается выдержавшим проверку, если после проведения каждого вида испытаний, указанного в таблице 3, его маркировка соответствует требованиям ГОСТ Р 54620 (раздел 19).

6.2.2 Испытания на воздействие пониженной температуры окружающей среды

6.2.2.1 Проверка устойчивости АС к воздействию пониженной рабочей температуры окружающей среды минус 40 °С

Собрать схему для проверки работоспособности АС, приведенную на рисунке А.2.

Поместить АС в камеру холода.

Включить АС и провести проверку работоспособности системы согласно методике проверки, приведенной в 5.2.3.

Выключить источник питания АС.

Довести температуру в камере холода до минус 40 °С.

Включить источник питания АС и провести проверку работоспособности системы согласно методике проверки, приведенной в 5.2.3.

Выдержать АС во включенном состоянии в течение 3 ч, периодически (через каждый час) проверяя работоспособность испытуемой системы.

После проведения последней проверки работоспособности АС (по истечении трех часов) выключить питание.

Повысить температуру в камере холода до нормальной (см. 4.2) и выдержать АС в выключенном состоянии в течение 1 ч при этой температуре.

Включить источник питания АС и выполнить проверку работоспособности согласно методике проверки, приведенной в 5.2.3.

Извлечь испытуемый образец АС из камеры холода и провести внешний осмотр.

АС считается выдержавшей испытание на устойчивость при пониженной рабочей температуре окружающей среды минус 40 °С, если отсутствуют механические дефекты корпуса (корпусов составных частей) АС, разъемов и соединительных кабелей, а также во время и после проведения испытания проверки работоспособности АС завершены успешно.

6.2.2.2 Проверка прочности АС к воздействию пониженной рабочей температуры окружающей среды минус 40 °С

Собрать схему для проверки работоспособности АС, приведенную на рисунке А.2.

Поместить АС в камеру холода.

Включить АС и провести проверку работоспособности системы согласно методике проверки, приведенной в 5.2.3.

Выключить источник питания АС.

Довести температуру в камере холода до минус 40 °С и выдержать АС в выключенном состоянии в течение 3 ч.

Повысить температуру в камере холода до нормальной (см. 4.2), открыть камеру и выдержать испытуемый образец АС при нормальной температуре в течение 1 ч.

Включить источник питания АС и выполнить проверку работоспособности согласно методике проверки, приведенной в 5.2.3.

Извлечь испытуемый образец АС из камеры холода и провести внешний осмотр.

АС считается выдержавшей испытание на прочность при пониженной температуре, если отсутствуют механические дефекты корпуса (корпусов составных частей) АС, разъемов и соединительных кабелей, а также проверка работоспособности АС после проведения испытаний завершена успешно.

6.2.2.2а При обеспечении питания АС от резервной батареи испытания АС по 6.2.2.1 и 6.2.2.2 следует проводить при пониженной рабочей температуре окружающей среды минус 20 °С, а также зафиксировать минимальную рабочую температуру окружающей среды, при которой обеспечивается работоспособность АС согласно методике проверки, приведенной в 5.2.3.

(Введен дополнительно, Изм. № 1).

6.2.2.3 АС считается выдержавшей испытания на воздействие пониженной температуры окружающей среды, если испытания по 6.2.2.1 и 6.2.2.2 завершены успешно.

6.2.3 Испытания на воздействие повышенной температуры окружающей среды

6.2.3.1 Проверка устойчивости АС к воздействию повышенной рабочей температуры окружающей среды 85 °С

Собрать схему для проверки работоспособности АС, приведенную на рисунке А.2.

Поместить АС в камеру тепла.

Включить АС и провести проверку работоспособности системы согласно методике проверки, приведенной в 5.2.3.

Выключить источник питания АС.

Довести температуру в камере тепла до 85 °С.

Включить источник питания АС и провести проверку работоспособности системы согласно методике проверки, приведенной в 5.2.3.

Выдержать АС во включенном состоянии в течение 3 ч, периодически (через каждый час) проверяя работоспособность испытуемой системы.

После проведения последней проверки работоспособности АС (по истечении трех часов) выключить питание.

Понизить температуру в камере тепла до нормальной (см. 4.2) и выдержать АС в выключенном состоянии в течение 1 ч при этой температуре.

Включить источник питания АС и выполнить проверку работоспособности согласно методике проверки, приведенной в 5.2.3.

Извлечь испытуемый образец АС из камеры тепла и провести внешний осмотр.

АС считается выдержавшей испытание на устойчивость при повышенной рабочей температуре окружающей среды 85 °С, если отсутствуют механические дефекты корпуса (корпусов составных частей) АС, разъемов и соединительных кабелей, а также во время и после проведения испытания проверки работоспособности АС завершены успешно.

6.2.3.2 Проверка прочности АС к воздействию повышенной рабочей температуры окружающей среды 85 °С

Собрать схему для проверки работоспособности АС, приведенную на рисунке А.2.

Поместить АС в камеру тепла.

Включить АС и провести проверку работоспособности системы согласно методике проверки, приведенной в 5.2.3.

Выключить источник питания АС.

Довести температуру в камере тепла до 85 °С и выдержать АС в выключенном состоянии в течение 3 ч.

Понизить температуру в камере тепла до 50 °С, выдержать АС в течение 2 ч.

Включить источник питания АС. Выполнить проверку работоспособности испытуемого образца АС согласно методике проверки, приведенной в 5.2.3.

Выключить источник питания АС.

Понизить температуру в камере тепла до нормальной (см. 4.2), открыть камеру, выдержать АС при нормальной температуре в течение 1 ч.

Включить источник питания. Выполнить проверку работоспособности АС согласно методике проверки, приведенной в 5.2.3.

Вынуть АС из камеры тепла и провести внешний осмотр.

АС считается выдержавшей испытание на прочность при повышенной рабочей температуре окружающей среды 85 °С, если отсутствуют механические дефекты корпуса (корпусов составных частей) АС, разъемов и соединительных кабелей, а также если испытания проверки работоспособности АС завершены успешно.

6.2.3.3 АС считается выдержавшей испытания на воздействие повышенной температуры окружающей среды, если испытания по 6.2.3.1 и 6.2.3.2 завершены успешно.

6.2.4 Испытание на прочность при изменении температуры окружающей среды

6.2.4.1 При испытаниях осуществляется проверка прочности АС к воздействию циклического изменения температуры окружающей среды в диапазоне рабочих температур, установленных ГОСТ Р 54620 (подраздел 13.2):

- от максимальной пониженной - минус 40 °С;

- до максимальной повышенной - плюс 85 °С.

6.2.4.2 Испытания на циклическое воздействие смены температур проводят в двухсекционных климатических камерах или в камерах термоциклирования, состоящих из секции (камеры) холода и секции (камеры) тепла, а также устройства перемещения испытуемого изделия из одной секции в другую.

Примечание - Допускается проведение испытаний с использованием раздельных камер тепла и холода, однако время перемещения испытуемого изделия из одной климатической камеры в другую не должно превышать 5 мин.

6.2.4.3 При проведении испытаний применяют три цикла смены температур. Каждый цикл состоит из двух этапов. Сначала испытуемый образец АС помещают в климатическую секцию (камеру) холода, а затем в климатическую секцию (камеру) тепла. В каждой климатической камере испытуемый образец АС выдерживается в течение трех часов при максимальной рабочей температуре для соответствующей секции (камеры), указанной в 6.2.4.1.

Время выдержки в камере отсчитывается с момента достижения в камере требуемой температуры воздуха после загрузки испытуемого образца.

Время перемещения испытуемого образца АС из одной климатической секции (камеры) в другую не должно превышать 5 мин.

6.2.4.4 Перед проведением испытаний необходимо:

- собрать схему для проверки работоспособности АС, приведенную на рисунке А.2;

- включить АС и провести проверку работоспособности системы согласно методике проверки, приведенной в 5.2.3.

6.2.4.5 Проверка прочности АС к воздействию изменения температуры окружающей среды

Установить в секциях (камерах) параметры окружающей среды, указанные в 4.2, соответствующие нормальным условиям проведения испытаний.

Поместить АС в выключенном состоянии в секцию (камеру) холода.

Температуру в секции (камере) понизить до минус 40 °С и выдержать в течение 3 ч.

Переместить испытуемый образец АС в секцию (камеру) тепла.

Температуру в секции (камере) повысить до плюс 85 °С и выдержать АС в течение 3 ч.

Переместить испытуемый образец АС в секцию (камеру) холода.

Примечание - Рекомендуемая скорость изменения температуры должна быть не менее:

- 1 °С/мин - в диапазоне от нормальной температуры, указанной в 4.2, до минус 40 °С;

- 2 °С/мин - в диапазоне от нормальной температуры, указанной в 4.2, до 85 °С.

6.2.4.6 Процедуру испытаний по 6.2.4.5 повторить три раза.

6.2.4.7 После проведения трех циклов испытаний по 6.2.4.5 и 6.2.4.6 выдержать испытуемый образец АС при нормальных условиях, указанных в 4.2, в течение 2 ч.

6.2.4.8 Извлечь АС из камеры. Провести внешний осмотр и выполнить проверку работоспособности согласно методике проверки, приведенной в 5.2.3.

6.2.4.9 АС считается выдержавшей испытание на прочность при циклическом изменении температуры, если отсутствуют механические дефекты корпуса (корпусов составных частей) АС, разъемов и соединительных кабелей, а результаты проверки работоспособности АС завершены успешно.

6.2.5 Испытание на воздействие влажности при повышенной температуре в постоянном режиме

6.2.5.1 При испытаниях осуществляется проверка соответствия АС требованиям по устойчивости и прочности к воздействию влажности воздуха при повышенной температуре окружающей среды, установленных ГОСТ Р 54620 (подраздел 13.2):

- относительная влажность воздуха - 95 %;

- температура окружающей среды - 40 °С;

- длительность воздействия - 144 ч.

6.2.5.2 Проверка устойчивости и прочности АС к воздействию влажности воздуха при повышенной температуре окружающей среды

Поместить АС в камеру влаги.

Провести проверку работоспособности АС, используя схемы соединений (см. рисунок А.2), согласно методике проверки, приведенной в 5.2.3. Выключить источник питания АС. Температуру в камере влаги повысить до 40 °С при относительной влажности воздуха 95 %.

Выдержка испытуемого образца АС в указанных условиях изделия должна составить 144 ч.

Периодически АС включают для проверки работоспособности согласно методике проверки, приведенной в 5.2.3.

В конце последнего цикла испытаний по достижении установленного времени выдержки включить источник питания АС и выполнить проверку работоспособности согласно методике проверки, установленной в ЭД на изделие, после чего выключить источник питания.

АС извлечь из камеры влаги, и после выдержки в течение не менее 2 ч в нормальных климатических условиях, указанных в 4.2, проверить работоспособность испытуемого образца согласно методике проверки, приведенной в 5.2.3.

6.2.5.3 Провести оценку коррозионных поражений деталей изделия по ГОСТ 9.311.

6.2.5.4 Испытуемый образец АС считается выдержавшим испытание, если оценочный балл по ГОСТ 9.311 не ниже 8, а все проводимые при испытаниях проверки работоспособности АС завершены успешно.

6.2.6 Испытания на воздействие пыли для оценки степени защиты по ГОСТ 14254

6.2.6.1 Испытание на воздействие пыли проводят для проверки установленных в ГОСТ Р 54620 (подраздел 13.2.3) требований к степени защиты АС от проникновения посторонних предметов, характеризуемой первой цифрой кода IP по ГОСТ 14254:

- IP 52 - для всех составных частей АС, изготовленных в корпусном исполнении;

- IP 67 - только для датчиков автоматической идентификации дорожно-транспортных происшествий, исполненных в качестве самостоятельной составной части, входящей в состав АС в конфигурации дополнительного оборудования для транспортных средств категории М1.

6.2.6.2 Состав используемого при проведении испытаний оборудования, его характеристики и основные условия испытаний для проверки указанных в 6.2.7.1 степеней защиты АС - в соответствии с ГОСТ 14254 (подраздел 14.2 и таблица 8).

6.2.6.3 Перед проведением испытаний провести внешний осмотр всех составных частей (блоков) АС и выполнить проверку работоспособности АС согласно методике проверки, приведенной в 5.2.3.

6.2.6.4 Разместить АС в выключенном состоянии в камере пыли таким образом, чтобы расстояние от блоков до стенок камеры, а также до соседних блоков (если одновременно испытываются несколько блоков) было не менее 10 см.

6.2.6.5 Испытания проводят по ГОСТ 14254 (подраздел 13.4) без понижения давления внутри испытуемых составных частей АС по сравнению с окружающей средой (оболочки категории 2 по ГОСТ 14254) в среде абразивной непроводящей пыли при следующих условиях:

- температура воздуха (35 ± 2) °С;

- относительная влажность воздуха не более 60 %;

- концентрация пыли в воздухе (1,4 ± 1) г/м3 (или в количестве 0,1 % полезного объема камеры);

- скорость циркуляции воздуха от 10 до 15 м/с.

6.2.6.6 По завершении испытаний выдержать АС в камере в течение 1 ч для оседания пыли без циркуляции воздуха, после чего вынуть АС из камеры, удалить остатки пыли, произвести внешний осмотр. Лакокрасочное покрытие АС не должно иметь повреждений.

Провести проверку работоспособности АС согласно методике проверки, приведенной в 5.2.3.

6.2.6.7 Оценка результатов испытаний для блоков АС со степенью защиты IP 52 по ГОСТ 14254. Блоки (составные части) АС считаются выдержавшими испытания, если:

- после проведения испытания не обнаружено повреждений лакокрасочного покрытия;

- после вскрытия испытуемых блоков АС на внутренних поверхностях корпусов и печатных платах пыль присутствует в незначительных количествах в виде пылевого налета;

- все проверки работоспособности АС, проведенные в соответствии с 6.2.6.6, завершены успешно.

6.2.6.8 Оценка результатов испытаний для блоков АС со степенью защиты IP 67 по ГОСТ 14254. Блоки (составные части) АС считаются выдержавшими испытания, если:

- после проведения испытания не обнаружено повреждений лакокрасочного покрытия;

- после вскрытия испытуемых блоков АС на внутренних поверхностях корпусов и печатных платах не обнаружено следов проникновения пыли;

- все проверки работоспособности АС, проведенные в соответствии с 6.2.6.5, завершены успешно.

6.2.7 Испытания на воздействие воды для оценки степени защиты по ГОСТ 14254

6.2.7.1 Испытание на воздействие воды проводят для проверки установленных в ГОСТ Р 54620 (подраздел 13.2.3) требований к степени защиты АС от проникновения посторонних предметов, характеризуемой второй цифрой кода IP по ГОСТ 14254:

- IP 52 - для всех составных частей АС, изготовленных в корпусном исполнении;

- IP 67 - только для датчиков автоматической идентификации дорожно-транспортных происшествий, исполненных в качестве самостоятельной составной части, входящей в состав АС в конфигурации дополнительного оборудования для транспортных средств категории М1.

6.2.7.2 Состав используемого при проведении испытаний оборудования, его характеристики и основные условия испытаний для проверки указанных в 6.2.7.1 степеней защиты АС - в соответствии с ГОСТ 14254 (подраздел 14.2 и таблица 8).

6.2.7.3 Перед проведением испытаний провести внешний осмотр всех составных частей (блоков) АС и выполнить проверку работоспособности АС согласно методике проверки, приведенной в 5.2.3.

6.2.7.4 Проверка АС на воздействие воды осуществляется в выключенном состоянии.

6.2.7.5 Испытания на воздействие воды для проверки степени защиты АС проводят:

- для составных частей АС, имеющих код степени защиты IP 52, - по ГОСТ 14254 (подраздел 14.2.2);

- для составных частей АС, имеющих код степени защиты IP 67, - по ГОСТ 14254 (подраздел 14.2.7).

6.2.7.6 После испытаний провести проверку работоспособности АС согласно методике, приведенной в 5.2.3, после чего вскрыть испытуемые блоки АС и проверить на проникновение воды внутрь.

Примечание - Во время испытаний может частично конденсироваться влага, содержащаяся внутри оболочки испытуемых блоков АС. Накапливающийся конденсат не следует путать с водой, просачивающейся внутрь оболочки извне во время испытаний.

6.2.7.7 Блоки (составные части) АС считаются выдержавшими испытания, если проникшее внутрь оболочки количество воды извне не привело к нарушению работоспособности АС.

Примечание - При наличии в конструкции отдельных блоков (составных частей) АС сливных отверстий, предусмотренных производителем и отраженных в ЭД, необходимо убедиться путем осмотра, что проникающая вода не накапливается внутри и может свободно уходить через указанные отверстия без нарушения работоспособности указанных блоков (составных частей) АС.

7 Методы испытаний автомобильной системы/устройства вызова экстренных оперативных служб на соответствие требованиям по стойкости к механическим воздействиям

(Измененная редакция, Изм. № 1).

7.1 Объем и условия проведения испытаний

7.1.1 Испытания АС на соответствие требованиям по стойкости к механическим воздействиям включают в себя испытания на устойчивость и прочность к воздействию соответствующих механических факторов.

7.1.2 Перечень и последовательность испытаний автомобильной системы/устройства вызова экстренных оперативных служб на соответствие требованиям по стойкости к механическим воздействиям, установленным в [3 (приложение 10, пункт 118)] и ГОСТ Р 54620 (пункт 13.3.1), указаны в таблице 5.

Таблица 5

Наименование проверок

Номер подраздела,
рисунка

Проверка комплектности ЭД

5.2.1

Проверка комплектности АС

5.2.2

Проверка маркировки АС

7.2.1

Проверка устойчивости АС к воздействию синусоидальной вибрации

7.2.2, рисунок А.2

Проверка прочности АС к воздействию синусоидальной вибрации

7.2.3, рисунок А.2

Проверка устойчивости АС к воздействию механических ударов многократного действия

7.2.4, рисунок А.2

Проверка прочности АС к воздействию механических ударов многократного действия

7.2.5, рисунок А.2

Проверка устойчивости автомобильной системы вызова экстренных оперативных служб к воздействию одиночных механических ударов*

7.2.6, рисунок А.2

Проверка прочности АС к воздействию механических ударов при транспортировании

7.2.7, рисунок А.2

Проверка стойкости автомобильного устройства вызова экстренных оперативных служб к воздействию перегрузок, возникающих при лобовом столкновении транспортного средства

7.2.8

Примечания

1 Допускается изменение последовательности испытаний (проверок), указанных в таблице 5.

2 Проверка маркировки АС на соответствие установленным требованиям производится после каждого вида испытаний, указанных в таблице 5.

* Испытания проводятся для автомобильных систем вызова экстренных оперативных служб, исполненных в конфигурации дополнительного оборудования.

(Измененная редакция, Изм. № 1).

7.1.3 Испытания проводят при климатических условиях, указанных в 4.2.

7.1.4 Состав испытательного и вспомогательного оборудования, используемого при проведении испытаний, указан в таблице 6.

Таблица 6

Наименование оборудования

Требуемые технические данные приборов и оборудования

Вибрационный стенд

Диапазон частот - от 10 до 100 Гц;

максимальная амплитуда виброускорения - не менее 98 м/с2 (10g);

точность по амплитуде виброускорения - не более ±2 м/с2 (0,2g)

Ударная установка многократного действия

Длительность ударного импульса - не менее 5 мс;

число ударов в минуту - от 40 до 80;

пиковое ударное ускорение - от 49 м/с2 (5 g) до 250 м/с2 (25 g)

Ударная установка

Одиночные удары; пиковое ударное ускорение - до 100g

Стенд отладки и контроля АС

Рисунок А.1

Примечание - Состав и технические характеристики испытательного оборудования для проведения испытаний по проверке стойкости автомобильного устройства вызова экстренных оперативных служб к воздействию перегрузок, возникающих при лобовом столкновении транспортного средства (см. 7.2.8) - в соответствии с ГОСТ Р 55530 (пункт 5.4.2) и Правилами ЕЭК ООН [5 (раздел 6)].

(Измененная редакция, Изм. № 1).

7.1.5 Установка испытуемых образцов АС на платформе ударной установки (вибростенда) должна осуществляться в соответствии с указаниями, приведенными в документации на вибростенд и в руководстве по монтажу и настройке АС, с учетом требований ГОСТ 30630.0.0 (раздел 5).

Крепление АС на платформе ударной установки (вибростенда) должно осуществляться, как правило, с использованием входящих в комплект поставки АС механизмов крепления. При этом способы крепления АС на платформе указанного испытательного оборудования не должны приводить к усилению крепления по сравнению с установкой АС на транспортном средстве.

Примечание - При наличии технической возможности для крепления АС на платформе ударной установки (вибростенда) рекомендуется использовать монтажную плату по ГОСТ Р 55532 (пункт 3.1.7 и таблица 3).

(Новая редакция, Изм. № 1).

7.2 Порядок проведения испытаний

7.2.1 Проверка маркировки АС

Проверка маркировки АС проводится после проведения каждого вида испытаний системы на воздействие механических факторов из числа указанных в таблице 5.

Испытуемый образец АС считается выдержавшим проверку, если после проведения каждого вида испытаний, указанного в таблице 5, его маркировка соответствует требованиям ГОСТ Р 54620 (раздел 19).

7.2.2 Проверка устойчивости АС к воздействию синусоидальной вибрации

7.2.2.1 Испытание проводят в трех взаимно перпендикулярных положениях.

7.2.2.2 Провести внешний осмотр и закрепить испытуемый образец АС на платформе вибростенда в одном из трех взаимно перпендикулярных положений.

7.2.2.3 Используя схемы соединений (см. рисунок А.2), провести проверку работоспособности системы согласно методике проверки, приведенной в 5.2.3.

Подвергнуть АС во включенном состоянии воздействию вибрации со следующими значениями воздействующих факторов:

- диапазон частот, Гц - от 10 до 70;

- амплитуда ускорения, м/с2 - 39,2 (4 g).

- длительность воздействия, мин - 30.

Плавно изменять частоту вибрации в заданном диапазоне для обнаружения резонансов конструкции.

В течение испытания периодически проводить проверку работоспособности АС согласно методике проверки, приведенной в 5.2.3.

(Измененная редакция, Изм. № 1).

АС должна быть работоспособной и не должны отображаться сообщения об ошибках.

7.2.2.4 По истечении установленного времени испытаний провести проверку работоспособности АС согласно методике проверки, приведенной в 5.2.3.

Выключить питание АС.

7.2.2.5 Изменить положение АС на вибростенде и повторить действия по 7.2.2.3 и 7.2.2.4 для двух других взаимно перпендикулярных положений.

7.2.2.6 АС считается выдержавшей испытание на устойчивость при воздействии синусоидальной вибрации, если отсутствуют механические дефекты корпуса (корпусов составных частей) АС, разъемов и соединительных кабелей, а также во время и после проведения испытания проверки работоспособности АС завершены успешно.

7.2.3 Проверка прочности АС к воздействию синусоидальной вибрации

7.2.3.1 Испытание проводят в трех взаимно перпендикулярных положениях.

7.2.3.2 Провести внешний осмотр и закрепить испытуемый образец АС на платформе вибростенда в одном из трех взаимно перпендикулярных положений.

7.2.3.3 Используя схемы соединений (см. рисунок А.2), провести проверку работоспособности системы согласно методике проверки, приведенной в 5.2.3.

7.2.3.4 Проверку вибропрочности АС проводят при выключенном источнике питания и следующих значениях воздействующих факторов:

- диапазон частот, Гц - от 10 до 70;

- амплитуда ускорения, м/с2 - 39,2 (4 g);

- длительность воздействия, мин - 160.

В процессе испытаний периодически изменять частоту колебаний от верхней до нижней границы частотного диапазона.

(Измененная редакция, Изм. № 1).

7.2.3.5 Снять АС с вибростенда, провести внешний осмотр и выполнить проверку работоспособности согласно методике проверки, приведенной в 5.2.3.

7.2.3.6 Изменить положение АС на вибростенде и повторить действия по 7.2.3.4 и 7.2.2.5 для двух других взаимно перпендикулярных положений.

7.2.3.7 АС считается выдержавшей испытание на прочность при воздействии синусоидальной вибрации, если отсутствуют механические дефекты корпуса (корпусов составных частей) АС, разъемов и соединительных кабелей, а проверка работоспособности АС по завершении испытаний закончена успешно.

7.2.4 Проверка устойчивости АС к воздействию механических ударов многократного действия

7.2.4.1 Проверку устойчивости АС к воздействию механических ударов многократного действия проводят во включенном состоянии.

АС подвергают воздействию ударов в каждом из трех взаимно перпендикулярных положений при следующих значениях воздействующих факторов:

- пиковое ударное ускорение - 98 м/с2 (10g);

- частота повторения удара - не более 80 ударов/мин;

- длительность удара - от 5 до 15 мс (предпочтительно - 10 мс);

- число ударов по каждому направлению - 333 (при общем числе ударов 1000).

7.2.4.2 Провести внешний осмотр и закрепить АС в приспособлении на платформе ударной механической установки в одном из положений.

7.2.4.3 Используя схемы соединений (см. рисунок А.2), провести проверку работоспособности АС согласно методике проверки, приведенной в 5.2.3.

7.2.4.4 Подвергнуть АС воздействию механических ударов с параметрами, указанными в 7.2.4.1.

7.2.4.5 В течение испытания периодически проводить проверку согласно методике проверки, приведенной в 5.2.3.

АС должна быть работоспособной и не должны отображаться сообщения об ошибках.

7.2.4.6 По завершении испытаний провести проверку работоспособности согласно методике проверки, приведенной в 5.2.3.

Выключить питание АС.

7.2.4.7 Изменить положение АС на ударной механической установке и повторить действия по 7.2.4.3 - 7.2.4.5 для двух других взаимно перпендикулярных положений.

7.2.4.8 Снять АС с ударной механической установки, провести внешний осмотр и выполнить проверку работоспособности согласно методике проверки, приведенной в 5.2.3.

7.2.4.9 АС считается выдержавшей проверку на устойчивость к воздействию механических ударов многократного действия, если после проведения испытаний не обнаружено механических повреждений, нарушений лакокрасочного покрытия, ослабления крепления составных частей АС и все тесты по проверке работоспособности завершены успешно.

7.2.5 Проверка прочности АС к воздействию механических ударов многократного действия

7.2.5.1 Испытание проводят в трех взаимно перпендикулярных положениях АС.

7.2.5.2 Провести внешний осмотр и закрепить испытуемый образец АС на платформе ударной механической установки в одном из трех взаимно перпендикулярных положений.

7.2.5.3 Используя схемы соединений (см. рисунок А.2), провести проверку работоспособности системы согласно методике проверки, приведенной в 5.2.3.

7.2.5.4 Проверку прочности АС к воздействию механических ударов многократного действия проводят в выключенном состоянии при следующих значениях воздействующих факторов:

- пиковое ударное ускорение - 98 м/с2 (10g);

- частота повторения удара - не более 80 ударов/мин;

- длительность удара - от 5 до 15 мс (предпочтительно - 10 мс);

- число ударов по каждому направлению - 3333 (при общем числе ударов 10000).

7.2.5.5 Снять АС с ударной механической установки, провести внешний осмотр и выполнить проверку работоспособности согласно методике проверки, приведенной в 5.2.3.

7.2.5.6 Изменить положение АС на ударной механической установке и повторить действия по 7.2.5.3 - 7.2.5.5 для двух других взаимно перпендикулярных положений.

7.2.5.7 АС считается выдержавшей проверку на устойчивость к воздействию механических ударов многократного действия, если после проведения испытаний не обнаружено механических повреждений, нарушений лакокрасочного покрытия, ослабления крепления составных частей АС и все тесты по проверке работоспособности завершены успешно.

7.2.6 Проверка устойчивости АС к воздействию одиночных механических ударов с ускорением 75g

7.2.6.1 Провести внешний осмотр и закрепить АС на платформе ударной механической установки в специальном приспособлении, имитирующем реальные условия крепления на транспортном средстве.

7.2.6.2 Используя схемы соединений (см. рисунок А.2), провести проверку работоспособности АС согласно методике проверки, приведенной в 5.2.3.

7.2.6.3 Подвергнуть АС во включенном состоянии воздействию трех механических одиночных ударов с пиковым ударным ускорением 735 м/с2 (75g) и длительностью ударного ускорения от 1 до 5 мс (предпочтительно - 3 мс).

7.2.6.4 Снять АС с ударной механической установки, провести внешний осмотр крепления и выполнить проверку работоспособности согласно методике проверки датчиков ускорения.

7.2.6.5 АС считается выдержавшей испытания на устойчивость к воздействию механических ударов одиночного действия с ускорением 75g, если после проведения проверки не обнаружено механических повреждений, ослабления крепления составных частей АС и все тесты проверки работоспособности завершены успешно.

7.2.7 Проверка прочности АС к воздействию механических ударов при транспортировании

7.2.7.1 Испытания проводятся с целью проверки соответствия АС требованиям ГОСТ Р 54620 (пункт 13.3.1, таблица 12) и ГОСТ 16019 (таблица 2, пункт 8) на прочность к воздействию механических ударов при транспортировании в упаковке.

7.2.7.2 Испытание проводят для каждого из трех взаимно перпендикулярных положений АС.

7.2.7.3 Провести внешний осмотр и закрепить АС в упаковке на платформе ударной механической установки.

Подвергнуть АС воздействию механических ударов в каждом из трех взаимно перпендикулярных положений с пиковым ударным ускорением 250 м/с2 (25g) и длительностью ударного ускорения от 5 до 10 мс (предпочтительно - 6 мс). Число ударов в каждом из положений - 4000, частота повторения ударов - не более 80 ударов в минуту.

7.2.7.4 Снять АС в упаковке с платформы ударной механической установки и провести осмотр упаковочной тары. Упаковка не должна иметь повреждений.

7.2.7.5 Извлечь из упаковки и провести внешний осмотр АС. Корпуса и внешние соединители АС не должны иметь повреждений.

7.2.7.6 Провести проверку работоспособности АС согласно методике проверки, приведенной в 5.2.3.

7.2.7.7 АС считается выдержавшей испытание по проверке прочности к воздействию механических ударов при транспортировании, если после проведения испытания упаковочный ящик (упаковочная тара) и АС не имеют механических повреждений, а проверка работоспособности системы завершена успешно.

7.2.8 Проверка стойкости автомобильного устройства вызова экстренных оперативных служб к воздействию перегрузок, возникающих при столкновении транспортного средства

7.2.8.1 Испытания проводят с целью проверки соответствия АУ требованиям, установленным в техническом регламенте [3 (приложение 10, пункт 118)] и ГОСТ Р 54620 (пункт 13.3.2а), по сохранению работоспособности устройства и его крепления на транспортном средстве при перегрузках, возникающих при столкновении транспортного средства и определяемых в соответствии с Правилами ЕЭК ООН [5].

В ходе указанных испытаний осуществляются также проверки соответствия транспортного средства в отношении установки АУ требованиям [3 (приложение 3, пункт 16)] и требованиям [3 (приложение 10, пункт 118)] в части требований, связанных с функционированием устройства после ДТП.

7.2.8.2 Испытания АУ проводят в порядке, изложенном в Правилах ЕЭК ООН [5 (раздел 6)] при следующих условиях:

а) метод испытаний - стендовые испытания с имитацией ударного воздействия, возникающего при столкновении транспортного средства в соответствии с [5 (приложение 7, пункт 1)];

б) характеристики ударного воздействия:

1) направление воздействия - горизонтальное продольное;

2) профиль ускорений - в соответствии с [5 (добавление к приложению 9)];

в) средства испытаний - испытательная тележка с закрепленным на ней в соответствии с требованиями [5 (приложение 7, пункт 1)] кузовом ТС.

Примечание - Испытательная тележка в соответствии с Правилами ЕЭК ООН [6 (пункт 2.16)] представляет собой испытательное оборудование, которое изготавливают и используют для воспроизведения динамики ДТП в случае лобового столкновения;

г) средства измерений характеристик ударного воздействия - в соответствии с требованиями [5 (приложение 7, пункт 1)];

д) должно быть обеспечено наличие электропитания на кузове ТС, соответствующего номинальному значению напряжения ТС, для оснащения которого предназначено АУ;

е) срабатывание АУ после ударного воздействия должно инициироваться посредством нажатия кнопки «Экстренный вызов».

7.2.8.3 Перед проведением стендовых испытаний по 7.2.8.4 - 7.2.8.15 должны быть успешно проведены процедуры проверок по 5.2.1 и 5.2.2.

7.2.8.4 Провести внешний осмотр и закрепить АУ на кузове ТС (см. 7.2.8.2, перечисление в) с учетом требований 7.1.5.

7.2.8.5 Собрать схему испытаний АУ, используя схему соединений составных частей АУ, приведенную в ГОСТ Р 55530 (приложение А).

7.2.8.6 После подачи питания и «включения зажигания» убедиться в успешном исходе процедуры самодиагностики АУ в соответствии с ГОСТ Р 54620 (пункт 6.17).

Примечание - Требования и объем процедуры самодиагностики АУ установлены в ГОСТ Р 54620 (подраздел 7.6).

7.2.8.7 Перевести АУ в режим тестирования в соответствии с указаниями, приведенными в эксплуатационных документах на испытуемое устройство, и осуществить проверку работоспособности АУ в соответствии с ГОСТ Р 55530 (подраздел 6.9).

7.2.8.8 В соответствии с указаниями, приведенными в эксплуатационных документах на АУ, убедиться, что после завершения процедуры проверки работоспособности испытуемое устройство находится в режиме «ЭРА» (см. ГОСТ Р 54620 (раздел 7)).

7.2.8.9 Включить и настроить на воспроизведение звуковой программы имитатор аудиосистемы ТС, входящей в состав стенда, описание которого приведено в ГОСТ Р 55530 (приложение А).

Примечание - В зависимости от имеющейся технической возможности воспроизведение звуковой программы может быть осуществлено при помощи радио или с оптического носителя информации для хранения аудиозаписей в цифровом виде.

7.2.8.10 Проверить, что на стороне эмулятора системы «ЭРА-ГЛОНАСС» настроен интерфейс для просмотра результатов принимаемых данных о ДТП.

7.2.8.11 С использованием испытательной тележки подвергнуть АУ, закрепленное на кузове ТС, воздействию одного механического удара с параметрами согласно 7.2.8.2, перечисление б).

Примечание - При испытаниях АУ должно находиться во включенном состоянии.

7.2.8.12 Провести внешний осмотр всех установленных на кузове ТС составных частей АУ и устройств их крепления на предмет наличия механических повреждений, нарушения (ослабления) креплений.

Результаты проверки отразить в протоколе испытаний.

7.2.8.13 Инициировать экстренный вызов нажатием кнопки «Экстренный вызов» и используя методики, приведенные в ГОСТ Р 55530 (пункты 6.19 и 6.20), провести проверку работоспособности АУ после ДТП в части оценки возможности передачи МНД и обеспечения двусторонней голосовой связи.

7.2.8.14 При проведении проверок в соответствии с 7.2.8.13 удостовериться в следующем:

а) при совершении экстренного вызова штатно установленные в ТС звуковоспроизводящие устройства отключаются;

б) при осуществлении передачи МНД в режиме «Экстренный вызов» АУ произвело оповещение, предназначенное для лиц, находящихся в салоне (кабине) ТС, о передаче МНД посредством использования оптического индикатора состояния АС и воспроизведения соответствующего звукового сигнала или голосовой подсказки согласно требованиям ГОСТ Р 54620 (подпункт 7.5.3.6);

в) после передачи МНД перед подключением голосового канала АУ произвело оповещение, предназначенное для лиц, находящихся в салоне (кабине) ТС, об осуществлении подключения голосового канала посредством воспроизведения соответствующего звукового сигнала или голосовой подсказки согласно требованиям ГОСТ Р 54620 (подпункт 7.5.3.7);

г) после осуществления подключения голосового канала АУ произвело оповещение, предназначенное для лиц, находящихся в салоне (кабине) ТС, о подключении голосового канала посредством использования оптического индикатора состояния АС согласно требованиям ГОСТ Р 54620 (подпункт 7.5.3.8);

д) при осуществлении дозвона, инициированного с использованием интерфейса пользователя эмулятора системы «ЭРА-ГЛОНАСС» (в рамках соединения, установленного при ручном срабатывании испытуемого устройства), АУ произвело оповещение, предназначенное для лиц, находящихся в салоне (кабине) ТС, об осуществлении дозвона посредством использования оптического индикатора состояния АУ и воспроизведения соответствующего звукового сигнала или голосовой подсказки согласно требованиям ГОСТ Р 54620 (подпункт 7.5.3.5).

7.2.8.15 После получения подтверждения согласно 7.2.8.14, перечисление г), одному из испытателей занять место в салоне ТС и осуществить двустороннюю голосовую связь с другим испытателем, находящимся у эмулятора системы «ЭРА-ГЛОНАСС» и имитирующим действия оператора экстренной оперативной службы, в целях проверки соответствия ТС (в отношении установки АУ) и АУ требованиям технического регламента [3 (приложение 3, пункт 16 и приложение 10, пункт 118)].

7.2.8.16 Зафиксировать результаты испытаний по 7.2.8.4 - 7.2.8.15 в протоколе испытаний.

7.2.8.17 Автомобильное устройство вызова экстренных оперативных служб считается выдержавшим испытания на стойкость к воздействию перегрузок, возникающих при столкновении транспортного средства, если после проведения проверки не обнаружено механических повреждений АУ, ослабления (разрушения) крепления составных частей АУ к кузову ТС и все тесты по проверке работоспособности завершены успешно.

7.2.8.18 Испытания АУ на соответствие требованиям, указанным в 7.2.8.1, рекомендуется совмещать с испытаниями ТС на соответствие требованиям Правил ЕЭК ООН [5] при проведении одобрения типа соответствующей категории ТС, на которое предназначена установка АУ, согласно [3].

Примечание - Решение по возможности совмещения испытаний должно быть согласовано с производителем ТС и органом по сертификации, проводящим работы по одобрению типа ТС.

7.2.8.19 В случае совмещения испытаний, как это указано в 7.2.8.18, и при условии, что изготовителем ТС в соответствии с [5 (пункт 6.3.5)] будет принято решение о проведении испытаний ТС на соответствие требованиям Правил ЕЭК ООН [5] методом натурных испытаний (столкновение всего транспортного средства в снаряженном состоянии с неподвижным препятствием), изложенным в [5 (приложение 7, пункт 2)], соответствие АУ требованиям, приведенным в 7.2.8.1, может быть подтверждено в ходе указанных натурных испытаний ТС.

7.2.8.20 Процедуры проверок при проведении натурных испытаний, указанных в 7.2.8.19, осуществляются в соответствии с 7.2.8.4 - 7.2.8.15.

7.2.8.21 Метод испытаний АУ (стендовые испытания, натурные испытания) отражается в протоколе испытаний.

Пункт 7.2.8 (Введен дополнительно, Изм. № 1).

Приложение А
(обязательное)

Структурные схемы стендов и соединений для испытаний автомобильной
системы/устройства вызова экстренных оперативных служб

(Измененная редакция, Изм. № 1).

(Измененная редакция, Изм. № 1).

Маг - магнитола АТС; Мик - микрофон; Дин - динамик; БИП - блок интерфейса пользователя;
БДА - блок датчика аварии; АГ - антенна ГЛОНАСС; AG
- антенна GSM; БП - блок питания (12/24 В);
БС - блок сопряжения; ПЭВМ - тестовый компьютер; 1 - кабель питания; 2 - цепь зажигания

Рисунок А.1 - Общая схема подключения АС

А1 - ПЭВМ; А2 - модуль USB-to-CAN; A3 - блок сопряжения; А4 - испытуемая AC;
G1 - источник питания; 1 - кабель;
2, 3 - провод ML-4G

Рисунок А.2 - Схема соединений при проверке работоспособности АС

А1 - ПЭВМ; А2 - модуль USB-to-CAN; A3 - блок сопряжения; А4 - испытуемая AC;
G1 - источник питания; G2 - испытательный генератор импульсных помех в бортовой сети
автотранспортных средств; 1 - кабель; 2, 3 - провод ML-4G

Рисунок А.3 - Схема соединений для испытания АС на устойчивость к кондуктивным
помехам по цепям питания

А1 - ПЭВМ; А2 - модуль USB-to-CAN; A3 - блок сопряжения; А4 - испытуемая AC;
A5 - эквивалент бортовой сети; G1 - источник питания; L1 - катушка индуктивности с воздушным
сердечником, рассчитанная на ток до 5А; Р1 - осциллограф;
1 - кабель; 2, 3 - провод ML-4G

Рисунок А.4 - Схема соединений при проверке уровня собственных помех АС
по цепям питания

А1 - ПЭВМ; А2 - модуль USB-to-CAN; A3 - V - образный эквивалент сети по ГОСТ Р 51319;
А4 - блок сопряжения; А5 - испытуемая АС;
G1 - источник питания; 1 - кабель; 2, 3 - провод ML-4G

Рисунок А.5 - Схема соединений для измерения напряжения и напряженности
радиопомех от АС

А1 - ПЭВМ; А2 - модуль USB-to-CAN; A3 - блок сопряжения; А4 - испытуемая AC;
G1 - источник питания; 1 - кабель CAN-OUT
; 2 - кабель CAN-IN; 3 - кабель

Рисунок А.6 - Схема соединений при проверке устойчивости АС к воздействию
электромагнитного излучения

Библиография

[1]

Правила ЕЭК ООН № 10

Единообразные предписания, касающиеся официального утверждения транспортных средств в отношении электромагнитной совместимости

[2]

Межотраслевые правила по охране труда (правила безопасности) при эксплуатации электроустановок [ПОТ Р М-016-2001 (РД 153-34.0-03.150-00)], утвержденные постановлением Минтруда РФ от 05.01.2001 г. № 3 и приказом Минэнерго РФ от 27.12.2002 г. № 163

[3]

Технический регламент Таможенного союза о безопасности колесных транспортных средств (ТР ТС 018/2011), утвержденный Решением Комиссии Таможенного союза от 9 декабря 2011 г. № 877 (в ред. Решения Совета Евразийской экономической комиссии от 30.01.2013 № 6)

[4]

Правила ЕЭК ООН
№ 10-03

Единообразные предписания, касающиеся официального утверждения транспортных средств в отношении электромагнитной совместимости

[5]

Правила ЕЭК ООН
№17

Единообразные предписания, касающиеся официального утверждения транспортных средств в отношении прочности сидений, их креплений и подголовников

[6]

Правила ЕЭК ООН
№ 80

Единообразные предписания, касающиеся официального утверждения сидений крупногабаритных пассажирских транспортных средств и официального утверждения этих транспортных средств в отношении прочности сидений и их креплений

[7]

Правила ЕЭК ООН
№94-01

Единообразные предписания, касающиеся официального утверждения пассажирских транспортных средств в отношении защиты водителя и пассажиров при фронтальном столкновении, включая дополнения 1 - 3

[8]

Правила ЕЭК ООН
№ 95-02

Единообразные предписания, касающиеся официального утверждения пассажирских транспортных средств в отношении защиты водителя и пассажиров в случае бокового столкновения, включая дополнение 1

(Измененная редакция, Изм. № 1).

 

 

Ключевые слова: автомобильная система/устройство вызова экстренных оперативных служб, испытания, климатические воздействия, методы испытаний, механические воздействия, условия проведения испытаний, электромагнитная совместимость

(Измененная редакция, Изм. № 1).