Приказ Министерства природных ресурсов и экологии РФ и
Министерства транспорта РФ от 27 апреля 2009 г. № 117/66
"Об утверждении Административного регламента исполнения Федеральным агентством водных ресурсов, Федеральной службой по экологическому, технологическому и атомному надзору и Федеральной службой по надзору в сфере транспорта государственной функции по государственной регистрации гидротехнических сооружений и ведению Российского регистра гидротехнических сооружений"
(в редакции, актуальной с 20 мая 2011 г.,
с изменениями и дополнениями, внесенными в текст,
согласно приказу Минприроды РФ и Минтранса РФ от 02.03.2011 г. № 135/66)
В соответствии с Постановлением Правительства Российской Федерации от 11 ноября 2005 г. № 679 "О порядке разработки и утверждения административных регламентов исполнения государственных функций (предоставления государственных услуг)" (Собрание законодательства Российской Федерации, 2005, № 47, ст. 4933; 2007, № 50, ст. 6285; 2008, № 18, ст. 2063) приказываем:
1. Утвердить прилагаемый Административный регламент исполнения Федеральным агентством водных ресурсов, Федеральной службой по экологическому, технологическому и атомному надзору и Федеральной службой по надзору в сфере транспорта государственной функции по государственной регистрации гидротехнических сооружений и ведению Российского регистра гидротехнических сооружений.
2. Признать утратившей силу Инструкцию о ведении Российского регистра гидротехнических сооружений, утвержденную Министерством природных ресурсов Российской Федерации 12 июля 1999 г. № 144, Министерством топлива и энергетики Российской Федерации 12 июля 1999 г. № К-3357, Министерством транспорта Российской Федерации 12 июля 1999 г. № К-14/367-ис, Федеральным горным и промышленным надзором России 12 июля 1999 г. № 01/229а (зарегистрировано Минюстом России 5 августа 1999 года, регистрационный № 1858).
|
Министр природных ресурсов и экологии Российской Федерации |
Ю.П. Трутнев |
|
|
|
|
Министр транспорта Российской Федерации |
И.Е. Левитин |
|
|
|
|
Зарегистрировано в Минюсте РФ 8 июля 2009 г. |
|
|
Регистрационный № 14276 |
|
Приложение
Административный регламент исполнения Федеральным агентством водных ресурсов, Федеральной службой по экологическому, технологическому и атомному надзору и Федеральной службой по надзору в сфере транспорта государственной функции по государственной регистрации гидротехнических сооружений и ведению Российского регистра гидротехнических сооружений
1. Административный регламент исполнения Росводресурсами, Ростехнадзором и Ространснадзором государственной функции по государственной регистрации гидротехнических сооружений и ведению Российского регистра гидротехнических сооружений (далее - Регламент) описывает выполнение государственной функции по государственной регистрации гидротехнических сооружений и ведению Российского регистра гидротехнических сооружений, включая предоставление информации о гидротехнических сооружениях из Российского регистра гидротехнических сооружений (далее - Регистр).
Схема процедур выполнения Регламента приведена в приложении к Регламенту (см. приложение 1).
2. Государственную функцию по государственной регистрации гидротехнических сооружений и ведению Регистра (далее - государственная функция) исполняют:
Федеральное агентство водных ресурсов (далее - Росводресурсы) в части:
1) государственной регистрации и учета гидротехнических сооружений в Регистре;
2) предоставления информации о гидротехнических сооружениях из Регистра;
3) предоставления доступа к сведениям базы данных Регистра.
Федеральная служба по экологическому, технологическому и атомному надзору (далее - Ростехнадзор) и Федеральная служба по надзору в сфере транспорта (далее - Ространснадзор) (далее - органы государственного контроля и надзора) - в части формирования и направления в Росводресурсы информационных данных о поднадзорных гидротехнических сооружениях.
3. Исполнение государственной функции по государственной регистрации гидротехнических сооружений и ведению Российского регистра гидротехнических сооружений, включая предоставление информации о гидротехнических сооружениях из Российского регистра гидротехнических сооружений, осуществляется в соответствии с:
1) Конституцией Российской Федерации (Собрание законодательства Российской Федерации, 1996, № 3, ст. 152; № 7, ст. 676; 2001, № 24, ст. 2421; 2003, № 30, ст. 3051; 2004, № 13, ст. 1110; 2005, № 42, ст. 4212; 2006, № 29, ст. 3119; 2007, № 1, ст. 1; № 30, ст. 3745; 2009, № 4, ст. 445);
2) Водным кодексом Российской Федерации от 3 июня 2006 г. № 74-ФЗ (Собрание законодательства Российской Федерации, 2006, № 23, ст. 2381; № 50, ст. 5279; 2007, № 26, ст. 3075; 2008, № 29 (ч. I), ст. 3418, № 30 (ч. II), ст. 3616);
3) Федеральным законом от 26 декабря 2008 г. № 294-ФЗ "О защите прав юридических лиц и индивидуальных предпринимателей при осуществлении государственного контроля (надзора) и муниципального контроля" (Собрание законодательства Российской Федерации, 2008, № 52 (ч. I), ст. 6249);
4) Федеральным законом от 21 июля 1997 г. № 117-ФЗ "О безопасности гидротехнических сооружений" (Собрание законодательства Российской Федерации, 1997, № 30, ст. 3589; 2001, № 1 (ч. I), ст. 2; № 53 (ч. I) ст. 5030; 2002, № 52 (ч. I) ст. 5132; 2003, № 2, ст. 167; № 52 (ч. I), ст. 5038; 2004, № 35, ст. 3607; 2005, № 19, ст. 1752; 2006, № 52, (ч. I) ст. 5498; 2008, № 29 (ч. 1), ст. 3418; 2009, № 1, ст. 17);
5) Федеральным законом от 27 июля 2006 г. № 149-ФЗ "Об информации, информационных технологиях и о защите информации" (Собрание законодательства Российской Федерации, 2006, № 31 (ч. I), ст. 3448);
6) Федеральным законом от 2 мая 2006 г. № 59-ФЗ "О порядке рассмотрения обращений граждан Российской Федерации" (Собрание законодательства Российской Федерации, 2006, № 19, ст. 2060);
7) Законом Российской Федерации от 21 июля 1993 г. № 5485-1 "О государственной тайне" (Собрание законодательства Российской Федерации, 1997, № 41, ст. 4673; 2003, № 27 (ч. I) ст. 2700; № 46 (ч. II) ст. 4449; 2004, № 27 ст. 2711; № 35 ст. 3607, 2007, № 49, ст. 6055; № 49, ст. 6079);
8) Указом Президента Российской Федерации от 6 марта 1997 г. № 188 "Об утверждении перечня сведений конфиденциального характера" (Собрание законодательства Российской Федерации, 1997, № 10, ст. 1127; 2005, № 39, ст. 3925);
9) постановлением Правительства Российской Федерации от 29 мая 2008 г. № 404 "О Министерстве природных ресурсов и экологии Российской Федерации" (Собрание законодательства Российской Федерации, 2008, № 22, ст. 2581; № 42, ст. 4825; № 46, ст. 5337; 2009, № 3, ст. 378; № 6, ст. 738);
10) постановлением Правительства Российской Федерации от 16 июня 2004 г. № 282 "Об утверждении Положения о Федеральном агентстве водных ресурсов" (Собрание законодательства Российской Федерации, 2004, № 25, ст. 2564; 2006, № 24, ст. 2607, № 52 (ч. III), ст. 5598; 2008, № 22, ст. 2581; № 42, ст. 4825; № 46, ст. 5337; 2009, № 6, ст. 738);
11) постановлением Правительства Российской Федерации от 30 июля 2004 г. № 401 "О Федеральной службе по экологическому, технологическому и атомному надзору" (Собрание законодательства Российской Федерации, 2004, № 32, ст. 3348; 2006, № 5, ст. 544, № 23, ст. 2527; № 52 (ч. III), ст. 5587; 2008, № 22, ст. 2581; № 46, ст. 5337; 2009, № 6, ст. 738);
12) постановлением Правительства Российской Федерации от 30 июля 2004 г. № 398 "Об утверждении Положения о Федеральной службе по надзору в сфере транспорта" (Собрание законодательства Российской Федерации, 2004, № 32, ст. 3345; 2006, № 15, ст. 1612; № 41, ст. 4256; № 52 (ч. III), ст. 5587; 2007, № 52, ст. 6472; 2008 № 26, ст. 3063; № 31, ст. 3743; № 46, ст. 5337; № 46, ст. 5349; 2009, № 6, ст. 738; № 13, ст. 1558);
13) постановлением Правительства Российской Федерации от 20 мая 1998 г. № 466 "О возложении функций государственного надзора за безопасностью судоходных гидротехнических сооружений на Министерство транспорта Российской Федерации" (Собрание законодательства Российской Федерации, 1998, № 21, ст. 2241);
14) постановлением Правительства Российской Федерации от 23 мая 1998 г. № 490 "О порядке формирования и ведения Российского регистра гидротехнических сооружений" (с изменениями от 18 апреля 2005 г.) (Собрание законодательства Российской Федерации, 1998, № 22, ст. 2462; 2005, № 17, ст. 1567);
15) постановлением Правительства Российской Федерации от 15 июня 2009 г. № 478 "О единой системе информационно-справочной поддержки граждан и организаций по вопросам взаимодействия с органами исполнительной власти и органами местного самоуправления с использованием информационно-телекоммуникационной сети Интернет" (Собрание законодательства Российской Федерации 2009, № 25, ст. 3061; 2010, № 26, ст. 3352).
Описание результатов исполнения государственной функции, а также указание на юридические факты, которыми заканчивается исполнение государственной функции
4. Конечным результатом государственной регистрации и учета гидротехнических сооружений в Регистре является присвоение идентификационного кода гидротехническим сооружениям.
5. Конечным результатом предоставления информации о гидротехнических сооружениях из Регистра является предоставление заявителю выписки из Регистра, содержащей запрашиваемую информацию о гидротехнических сооружениях, либо направление заявителю мотивированного отказа в предоставлении указанной выписки.
6. Конечным результатом предоставления доступа к сведениям базы данных Регистра является предоставление заявителю логина и пароля для получения доступа к сведениям базы данных Регистра либо направление заявителю мотивированного отказа в предоставлении указанного логина и пароля.
7. Конечным результатом информационного обеспечения о гидротехнических сооружениях из Регистра является ежегодное издание материалов Регистра.
8. Для исполнения государственной функции Росводресурсы обеспечивают:
1) разработку и сопровождение системы управления базой данных Регистра;
2) обслуживание системы архивирования и хранения информации базы данных Регистра;
3) защиту информации базы данных Регистра от несанкционированного доступа.
9. Объектами государственной регистрации являются гидротехнические сооружения или комплексы гидротехнических сооружений, подлежащие в соответствии с Федеральным законом от 21 июля 1997 г. № 117-ФЗ "О безопасности гидротехнических сооружений"* декларированию безопасности, а также гидротехнические сооружения или комплексы гидротехнических сооружений, которые находились в эксплуатации при вступлении в силу указанного Федерального закона и повреждения которых могут привести к возникновению чрезвычайных ситуаций.
____________
* Собрание законодательства Российской Федерации, 1997, № 30, ст. 3589; 2001, № 1 (ч. I), ст. 2; № 53 (ч. I), ст. 5030; 2002, № 52 (ч. I), ст. 5132; 2003, № 2, ст. 167; № 52 (ч. I), ст. 5038; 2004, № 35, ст. 3607; 2005, № 19, ст. 1752; 2006, № 52 (ч. I), ст. 5498.
10. Органы государственного контроля и надзора могут привлекать для сбора и обработки информационных данных о поднадзорных гидротехнических сооружениях подведомственные им организации.
11. Росводресурсы могут привлекать для обеспечения технических процедур ведения Регистра подведомственные им организации.
12. Регистр представляет собой единую систему учета, регистрации, хранения и предоставления информации о гидротехнических сооружениях Российской Федерации.
13. Регистр формируется и ведется в целях:
1) государственной регистрации и учета гидротехнических сооружений различного назначения, независимо от форм собственности и ведомственной принадлежности;
2) сбора, обработки, хранения и распространения информации о количественных и качественных показателях состояния гидротехнических сооружений, условиях их эксплуатации и соответствии этих показателей и условий критериям безопасности гидротехнических сооружений;
3) создания информационной основы для разработки и осуществления мероприятий по обеспечению безопасности гидротехнических сооружений и предупреждению чрезвычайных ситуаций;
4) информационного обеспечения государственного управления, контроля и надзора в области безопасности гидротехнических сооружений.
Описание заявителей, а также физических и юридических лиц, имеющих право в соответствии с законодательством Российской Федерации либо в силу наделения их заявителями в порядке, установленном законодательством Российской Федерации, полномочиями выступать от их имени при взаимодействии с соответствующими органами исполнительной власти, органами местного самоуправления и организациями при исполнении государственной функции
14. Гидротехнические сооружения, которые находились в эксплуатации на момент вступления в силу Федерального закона от 21 июля 1997 г. № 117-ФЗ "О безопасности гидротехнических сооружений" вносятся в Регистр на основании заявления собственника или эксплуатирующей организации с приложением необходимых информационных данных о гидротехнических сооружениях.
15. Информация о гидротехнических сооружениях из Регистра представляется физическому, юридическому лицу или индивидуальному предпринимателю (далее - заявитель) в порядке, установленном настоящим Регламентом.
Порядок информирования о правилах предоставления информации о гидротехнических сооружениях из Регистра
16. Информация о гидротехнических сооружениях из Регистра предоставляется в форме выписок из Регистра, предоставления доступа к сведениям базы данных Регистра и посредством издания материалов Регистра.
Для получения информации о гидротехнических сооружениях из Регистра в электронном виде заявителю необходимо воспользоваться федеральной государственной информационной системой "Единый портал государственных и муниципальных услуг (функций)" (далее - единый портал) или официальным сайтом Росводресурсов.".
17. Сведения о порядке предоставления информации о гидротехнических сооружениях из Регистра сообщаются заявителю непосредственно при его явке в Росводресурсы, а также по телефону, электронной почте и посредством размещения указанных сведений на официальном сайте Росводресурсов.
18. На официальном сайте Росводресурсов, а также на стендах, расположенных в здании Росводресурсов, размещаются следующие сведения:
1) часы приема заявителей;
2) адрес Росводресурсов и номер кабинета для приема заявителей;
3) адрес официального сайта Росводресурсов;
4) номер телефона и адреса электронной почты уполномоченного структурного подразделения Росводресурсов;
5) порядок предоставления выписок из Регистра (в текстовом или графическом виде);
6) порядок предоставления доступа к сведениям базы данных Регистра (в текстовом или графическом виде);
7) распределение информации, содержащейся в Регистре, по категориям заявителей, которым указанная информация может представляться;
8) информация о бесплатности предоставления выписки из Регистра;
9) образец заполнения заявления на предоставление выписки из Регистра;
19. Для получения выписки из Регистра и/или доступа к сведениям базы данных Регистра заявитель должен обратиться с соответствующим заявлением в Росводресурсы.
20. Образец указанного заявления приведен в приложении к Регламенту (см. приложение 2).
21. В бумажном виде образец указанного заявления можно получить в уполномоченном структурном подразделении Росводресурсов, а в электронном - на едином портале или на официальном сайте Росводресурсов.
22. Предоставление выписок из Регистра и/или доступа к сведениям базы данных Регистра осуществляет уполномоченное структурное подразделение Росводресурсов.
Почтовый адрес Росводресурсов: 117292, Москва, ул. Кедрова, 8, корп. 1.
Адрес официального сайта Росводресурсов: http://voda.mnr.gov.ru.
Адрес электронной почты: water@mnr.gov.ru.
Телефоны для справок о предоставлении выписок из Регистра: (495) 125-21-22, (495) 125-56-65, (495) 719-00-88.
Факс для справок о предоставлении выписок из Регистра: (495) 124-58-29.
Общий справочный телефон: (495) 719-01-11.
23. Часы приема заявителей устанавливаются в рабочие дни по следующему графику:
|
Дни недели |
Часы приема |
|
Понедельник |
09.00 - 12.00, 14.00 - 17.30 |
|
Вторник |
09.00 - 12.00, 14.00 - 17.30 |
|
Среда |
09.00 - 12.00, 14.00 - 17.30 |
|
Четверг |
09.00 - 12.00, 14.00 - 17.30 |
|
Пятница |
09.00 - 12.00, 14.00 - 16.15 |
24. Консультирование заявителей по процедуре предоставления информации о гидротехнических сооружениях из Регистра проводится в часы приема.
25. Обеспечиваются личные консультации, консультации по телефону или по электронной почте и письменные консультации.
26. Все консультации являются безвозмездными.
27. Должностное лицо Росводресурсов, уполномоченное оказывать консультации, обязано приводить ссылки на нормативные правовые акты, содержащие положения, сообщаемые или разъясняемые заявителям.
28. При осуществлении личного консультирования, консультирования по телефону и электронной почте заявителю предоставляется информация о:
1) входящем номере, под которым зарегистрировано в системе делопроизводства заявление о предоставлении выписки из Регистра;
2) принятом решении по конкретному заявлению о предоставлении выписки из Регистра или по конкретной заявке на предоставление доступа к базе данных Регистра;
3) нормативных правовых актах, регламентирующих процедуру предоставления информации о гидротехнических сооружениях из Регистра;
4) месте размещения на официальном сайте Росводресурсов справочных материалов по процедуре предоставления информации о гидротехнических сооружениях из Регистра.
29. Консультации предоставляются по выбору заявителя при личном обращении, посредством Интернет-сайта, телефона или электронной почты или письменном обращении.
30. Определение времени проведения личной консультации по записи (по телефону) является приоритетным способом организации личного консультирования.
31. Должностное лицо, осуществляющее личное консультирование, должно быть обеспечено личной идентификационной карточкой и/или настольной табличкой.
32. В случае, если для подготовки ответа требуется продолжительное время, должностное лицо, осуществляющее личное консультирование, может предложить заявителю обратиться за необходимой информацией в форме письменной консультации либо назначить другое удобное для заявителя время для личного консультирования.
33. Консультации общего характера (о местонахождении, графике работы, требуемых документах) могут предоставляться с использованием средств автоинформирования. При автоинформировании обеспечивается круглосуточное предоставление справочной информации.
34. Должностное лицо, осуществляющее консультирование по телефону, сняв трубку, должно представиться обратившемуся, назвав фамилию, имя, отчество, а также свою должность.
35. При невозможности должностного лица, осуществляющего консультирование по телефону, предоставить запрашиваемую информацию, указанное должностное лицо должно предложить заявителю обратиться за необходимой информацией в форме письменной консультации,
36. Консультирование по электронной почте осуществляется в режиме вопросов- ответов. Срок рассмотрения и подготовки ответа составляет не более пятнадцати календарных дней с момента поступления на адрес электронной почты Росводресурсов обращения по электронной почте.
37. Консультирование по письменным обращениям осуществляется в форме письменных ответов на письменные обращения заявителей.
38. Ответственность за организацию подготовки ответа по каждому письменному обращению по вопросам ведения Регистра возлагается на начальника уполномоченного структурного подразделения Росводресурсов.
39. Ответы на письменные обращения должны содержать разъяснения по поставленным вопросам, фамилию, инициалы и номер телефона исполнителя.
40. Ответ на письменное обращение подписывается руководителем (заместителем руководителя) Росводресурсов.
41. Ответ направляется заявителю по почте письмом с уведомлением о вручении по адресу, указанному в письменном обращении заявителя.
42. Срок направления указанного ответа составляет тридцать календарных дней с момента регистрации в Росводресурсах письменного обращения заявителя.
Сроки исполнения государственной функции
43. Срок направления органами государственного контроля и надзора в Росводресурсы информационных данных о поднадзорных гидротехнических сооружениях, подлежащих декларированию безопасности**, составляет шестьдесят календарных дней с момента утверждения декларации безопасности.
____________
** В соответствии с Федеральным законом от 21 июля 1997 г. № 117-ФЗ "О безопасности гидротехнических сооружений"
44. Срок рассмотрения в территориальном органе государственного контроля и надзора информационных данных о поднадзорных гидротехнических сооружениях, которые находились в эксплуатации при вступлении в силу Федерального закона от 21 июля 1997 г. № 117-ФЗ "О безопасности гидротехнических сооружений" и повреждения которых могут привести к возникновению чрезвычайных ситуаций, а также информационных данных о бесхозяйных гидротехнических сооружениях составляет тридцать календарных дней с момента регистрации указанных информационных данных в территориальном органе соответствующего органа государственного контроля и надзора.
45. Срок направления органом государственного контроля и надзора в Росводресурсы указанных информационных данных составляет тридцать календарных дней с момента завершения их рассмотрения.
46. Срок внесения и уточнения информационных данных о гидротехнических сооружениях в Регистре составляет тридцать календарных дней с момента регистрации полученных информационных данных о гидротехнических сооружениях в Росводресурсах.
47. Прием заявлений о выдаче выписки из Регистра осуществляется в часы приема заявлений в Росводресурсах.
48. Максимальный срок приема одного заявления составляет 15 минут.
49. Срок принятия решения о предоставлении выписки из Регистра либо об отказе в предоставлении указанной выписки составляет пятнадцать календарных дней с момента регистрации соответствующего заявления в Росводресурсах.
50. Максимальный срок принятия решения о предоставлении выписки из Регистра в случаях обращения органов государственного контроля и надзора составляет три рабочих дня, а в случаях чрезвычайных ситуаций, происшедших на гидротехнических сооружениях, - в течение одного рабочего дня с момента регистрации соответствующего заявления в Росводресурсах.
51. Выдача выписки из Регистра осуществляется в часы приема заявлений в Росводресурсах.
В случае, если подано заявление в электронной форме и способ предоставления информации определен подпунктом "в" абзаца третьего пункта 74 Административного регламента, заявителю предоставляется выписка из Регистра в виде электронного документа, подписанного электронной цифровой подписью уполномоченного лица, который направляется заявителю на электронную почту.
52. Максимальный срок выдачи выписки из Регистра составляет 10 минут.
53. Срок принятия решения о предоставлении логина и пароля для получения доступа к сведениям базы данных Регистра либо об отказе в предоставлении указанного логина и пароля составляет семь календарных дней с момента поступления соответствующей заявки в Росводресурсы.
54. Срок принятия решения о предоставлении логина и пароля для получения доступа к сведениям базы данных Регистра в случаях обращения органов государственного контроля и надзора составляет три рабочих дня с момента регистрации соответствующей заявки в Росводресурсах, а в случаях чрезвычайных ситуаций, произошедших на гидротехнических сооружениях, - в течение одного часа.
Перечень оснований для отказа в предоставлении информации о гидротехнических сооружениях из Регистра
55. Мотивированный отказ в предоставлении информации о гидротехнических сооружениях из Регистра направляется заявителю в следующих случаях:
56. Если заявление о предоставлении выписки из Регистра оформлено не в соответствии с требованиями Регламента.
57. Если запрашиваемая информация:
1) отсутствует в Регистре;
2) содержит сведения, составляющие государственную или иную охраняемую федеральным законом тайну, и для которых установлен особый порядок предоставления;
3) содержит сведения, не предоставляемые для категории заявителей, к которой относится заявитель.
58. Мотивированный отказ в предоставлении доступа к сведениям базы данных Регистра направляется заявителю в следующих случаях:
59. Если сведения, указанные в заявке на предоставление доступа к сведениям базы данных Регистра, оказались недостоверны.
60. Если категория заявителей не соответствует запрошенному доступу к сведениям базы данных Регистра, установленному для данной категории заявителей.
Требования к местам исполнения государственной функции
61. Помещения для работы с гражданами предпочтительно размещать на нижних этажах зданий.
62. Вход в здание должен быть оборудован удобной лестницей с поручнями, а также пандусами для беспрепятственного передвижения инвалидных колясок (при строительстве новых зданий).
63. В зданиях (строениях) уполномоченных структурных подразделений Росводресурсов и органов государственного контроля и надзора оборудуются сектора для информирования, ожидания и приема граждан. В новых зданиях (строениях) для организации зала приема граждан необходимо выделить просторное помещение, в котором оборудуется сектор для ожидания и информирования граждан и сектор для приема заявителей, оборудованный в виде киосков (окон).
64. В случае переоборудования существующего здания (строения) при отсутствии необходимых просторных помещений оборудуется операционный зал "кабинетного" типа, в котором выделяется сектор для ожидания и сектор для информирования заинтересованных лиц, а также кабинеты для приема граждан.
65. Под сектор ожидания приема отводится просторное помещение, площадь которого должна определяться в зависимости от количества обращений заявителей.
66. Габаритные размеры, очертания и свойства сектора ожидания определяются с учетом необходимости создания оптимальных условий для работы сотрудников уполномоченных структурных подразделений Росводресурсов и органов государственного контроля и надзора, а также для комфортного обслуживания заявителей.
67. Сектор ожидания должен быть оснащен столами, стульями, кресельными секциями, телефоном, компьютером с возможностью печати и выхода в Интернет, а также необходимыми информационными документами на стендах.
68. Места для заполнения документов оборудуются столами (стойками), скамьями (банкетками) и обеспечиваются образцами заполнения документов, бланками заявлений и канцелярскими принадлежностями.
69. В секторе ожидания должно быть естественное и искусственное освещение, окна должны быть оборудованы регулируемыми устройствами типа жалюзи, занавесей, внешних козырьков и др.; помещение оснащается оборудованием для поддержания температуры, влажности и скорости движения воздуха в соответствии с действующими санитарными нормами микроклимата производственных помещений.
70. Помещение для ожидания и приема граждан должно соответствовать комфортным условиям для заявителей и оптимальным условиям работы специалистов.
Другие положения, характеризующие требования к предоставлению информации о гидротехнических сооружениях из Регистра
71. Предоставление выписок из Регистра осуществляется на безвозмездной основе.
72. Для получения выписки из Регистра без личного присутствия, заявитель направляет на имя руководителя (заместителя руководителя) Росводресурсов соответствующее заявление по почте или направляет соответствующее заявление в электронной форме путем заполнения образца заявления, размещенного на едином портале или на официальном сайте Росводресурсов в сети Интернет в разделе "Оказание государственных услуг в электронном виде" (далее - заявление в электронной форме).
73. Рассмотрение заявления о предоставлении выписки из Регистра, полученного по почте или в электронной форме, осуществляется в том же порядке, что и рассмотрение заявлений, полученных лично от заявителей.
74. Срок рассмотрения заявления о предоставлении выписки из Регистра, полученного по почте, отсчитывается от момента регистрации указанного заявления в Росводресурсах, а датой направления ответа заявителю считается дата отправки соответствующего письма.
В случае подачи заявителем заявления в электронной форме посредством использования средств электронной передачи данных датой приема заявления считается дата регистрации заявления в информационной системе, обеспечивающей представление сведений о гидротехнических сооружениях из Регистра. О приеме заявления в электронной форме заявителю направляется уведомление посредством использования средств электронной передачи данных в трехдневный срок с момента приема заявления.
В заявлении, направленном в электронной форме, указывается один из следующих способов предоставления сведений, внесенных в автоматическую информационную систему Регистра гидротехнических сооружений (далее - АИС РГС):
а) предоставление сведений, внесенных в АИС РГС, в виде бумажного документа, который заявитель получает непосредственно при личном обращении;
б) предоставление сведений, внесенных в АИС РГС, в виде бумажного документа, который заявителю направляется посредством почтового отправления;
в) предоставление сведений, внесенных в АИС РГС, в виде электронного образа документа, который направляется заявителю посредством электронной почты.
При этом при выборе способов получения информации из АИС РГС, указанных в подпунктах "а" и "б", заявитель должен представить оригинал заявления лично или по почте в адрес Росводресурсов. В этом случае заявителю посредством использования средств электронной передачи данных направляется уведомление о необходимости представить оригинал заявления лично или по почте. Указанное уведомление должно быть направлено в трехдневный срок с момента регистрации заявления.
75. Направление выписки из Регистра осуществляется по почте.
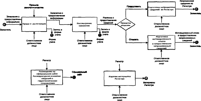
76. Основная информация о гидротехнических сооружениях размещается на официальном сайте Росводресурсов, а также предоставляется неограниченному кругу лиц посредством ежегодного издания материалов Регистра.
77. Основной информацией о гидротехнических сооружениях считается следующая:
1) код гидротехнического сооружения;
2) наименование гидротехнического сооружения;
3) наименование собственника или эксплуатирующей организации гидротехнического сооружения;
4) наименование субъекта Российской Федерации, на территории которого находится гидротехническое сооружение;
5) наименование федерального органа исполнительной власти, уполномоченного осуществлять контроль и надзор за безопасностью гидротехнического сооружения;
6) перечень сооружений, зарегистрированных в составе гидротехнического сооружения.
78. Доступ к основной информации о гидротехнических сооружениях через Интернет предоставляется всем заявителям без ограничения и регистрации.
79. Размещение основной информации о гидротехнических сооружениях на официальном сайте Росводресурсов осуществляется в течение пяти рабочих дней с момента внесения их в Регистр.
80. Ежегодное издание материалов Регистра за предшествующий год осуществляется во втором квартале текущего года.
81. Ответственность за размещение основной информации о гидротехнических сооружениях на официальном сайте Росводресурсов и за издание материалов Регистра возлагается на начальника уполномоченного структурного подразделения Росводресурсов.
82. Расширенный доступ через Интернет к сведениям базы данных Регистра предоставляется на безвозмездной основе в зависимости от категории заявителей на основании соответствующей заявки, представляемой в Росводресурсы лично заявителем или направляемой по почте.
83. Объем расширенного доступа к сведениям базы данных Регистра для отдельных категорий заявителей представлен в приложении 3 к Регламенту.
84. Логин и пароль для получения доступа к сведениям базы данных Регистра сообщается лично заявителю или направляется по указанному заявителем электронному адресу.
Описание последовательности действий при осуществлении государственной функции
85. При исполнении государственной функции выполняются следующие административные процедуры.
86. Формирование и представление в Росводресурсы информационных данных о поднадзорных гидротехнических сооружениях:
1) прием и регистрация информационных данных, в т.ч. в составе декларации безопасности в форме приложения 4, о поднадзорных гидротехнических сооружениях;
2) рассмотрение информационных данных о поднадзорных гидротехнических сооружениях в органе государственного контроля и надзора и его территориальном органе на полноту и непротиворечивость;
3) представление в Росводресурсы информационных данных о поднадзорных гидротехнических сооружениях.
87. Государственная регистрация и учет Росводресурсами гидротехнических сооружений в Регистре:
1) прием и регистрация информационных данных о гидротехнических сооружениях;
2) проверка полноты и непротиворечивости информационных данных о гидротехнических сооружениях;
3) присвоение идентификационного кода гидротехническим сооружениям;
4) внесение новой и уточнение содержащейся информации в Регистре;
5) уведомление органов государственного контроля и надзора о внесении новой и уточнении содержащейся информации в Регистре.
88. Предоставление Росводресурсами выписок из Регистра:
1) прием и регистрация заявлений о предоставлении выписок из Регистра;
2) рассмотрение заявлений о предоставлении выписок из Регистра;
3) предоставление выписок из Регистра или направление мотивированного отказа в предоставлении указанных выписок.
89. Предоставление Росводресурсами доступа к сведениям базы данных Реестра:
1) прием и регистрация заявок на предоставление доступа к сведениям базы данных Регистра;
2) рассмотрение заявок на предоставление доступа к сведениям базы данных Регистра;
3) предоставление доступа к сведениям базы данных Регистра или направление мотивированного отказа в предоставлении указанного доступа.
Прием и регистрация информационных данных о поднадзорных гидротехнических сооружениях в органе государственного контроля и надзора или его территориальном органе
90. Основанием для начала действия является факт поступления в орган государственного контроля и надзора или его территориальный орган информационных данных о поднадзорных гидротехнических сооружениях.
91. Информационные данные о поднадзорных гидротехнических сооружениях, подлежащих декларированию безопасности:
1) проверяются территориальным органом органа государственного контроля и надзора на полноту и непротиворечивость информационных данных об этих гидротехнических сооружениях;
2) представляются территориальным органом в соответствующий орган государственного контроля и надзора в срок не более тридцати календарных дней с момента регистрации информационных данных о поднадзорных гидротехнических сооружениях в территориальном органе органа государственного контроля и надзора;
3) представляются органом государственного контроля и надзора в Росводресурсы проверенные территориальным органом органа государственного контроля и надзора на полноту и непротиворечивость в срок не более тридцати календарных дней с момента регистрации информационных данных о поднадзорных гидротехнических сооружениях в органе государственного контроля и надзора.
Указанные информационные данные представляются с сопроводительным письмом за подписью руководителя (заместителя руководителя) данного территориального органа на имя руководителя (заместителя руководителя) органа государственного контроля и надзора.
92. Информационные данные о поднадзорных гидротехнических сооружениях, которые находились в эксплуатации при вступлении в силу Федерального закона от 21 июля 1997 г. № 117-ФЗ "О безопасности гидротехнических сооружений" и повреждения которых могут привести к возникновению чрезвычайных ситуаций:
1) формируются и представляются собственником гидротехнического сооружения или эксплуатирующей организацией в территориальный орган соответствующего органа государственного контроля и надзора с заявлением (далее - заявление собственника или эксплуатирующей организации), подписанным собственником или руководителем эксплуатирующей организации, на имя руководителя (заместителя руководителя) территориального органа соответствующего органа государственного контроля и надзора;
2) рассматриваются на полноту и непротиворечивость в территориальном органе соответствующего органа государственного контроля и надзора;
3) представляются территориальным органом в соответствующий орган государственного контроля и надзора в срок не более тридцати календарных дней с момента регистрации заявления собственника или эксплуатирующей организации и проверки на полноту и непротиворечивость информационных данных о поднадзорных гидротехнических сооружениях с сопроводительным письмом за подписью руководителя (заместителя руководителя) данного территориального органа на имя руководителя (заместителя руководителя) органа государственного контроля и надзора.
93. Информационные данные о бесхозяйных гидротехнических сооружениях:
1) формируются и представляются органами исполнительной власти субъектов Российской Федерации, на территории которых расположены такие сооружения в территориальный орган соответствующего органа государственного контроля и надзора с сопроводительным письмом за подписью руководителя (заместителя руководителя), предоставляющего указанные информационные данные органа исполнительной власти субъекта Российской Федерации, на имя руководителя (заместителя руководителя) территориального органа соответствующего органа государственного контроля и надзора;
2) рассматриваются на полноту и непротиворечивость в территориальном органе соответствующего органа государственного контроля и надзора;
3) представляются территориальным органом органа государственного контроля и надзора в соответствующий орган государственного контроля и надзора в срок не более тридцати календарных дней с момента регистрации заявления собственника или эксплуатирующей организации и проверки на полноту и непротиворечивость информационных данных о поднадзорных гидротехнических сооружениях с сопроводительным письмом за подписью руководителя (заместителя руководителя) данного территориального органа на имя руководителя (заместителя руководителя) органа государственного контроля и надзора.
94. Информационные данные о каждом гидротехническом сооружении (комплексе гидротехнических сооружений) представляются в составе и объеме, установленном в приложении 4 к Регистру.
95. Должностное лицо, ответственное за прием информационных данных, указанных в пункте 90 Регламента, регистрирует поступившие в орган государственного контроля и надзора или его территориальный орган информационные данные о гидротехнических сооружениях в соответствии с Инструкцией по делопроизводству в установленном порядке.
96. Должностное лицо, ответственное за прием информационных данных, указанных в пункте 90 Регламента, передает поступившие и зарегистрированные в органе государственного контроля и надзора или его территориальном органе информационные данные о гидротехнических сооружениях в уполномоченное структурное подразделение органа государственного контроля и надзора или его территориального органа, соответственно (далее - уполномоченное структурное подразделение органа государственного контроля и надзора).
97. Срок административного действия по приему и регистрации в органе государственного контроля и надзора или его территориальном органе информационных данных о гидротехнических сооружениях составляет один рабочий день.
Рассмотрение информационных данных о поднадзорных гидротехнических сооружениях в органе государственного контроля и надзора или его территориальном органе
98. Основанием для начала действия является факт поступления в уполномоченное структурное подразделение органа государственного контроля и надзора или его территориальный орган информационных данных о гидротехнических сооружениях, зарегистрированных должностным лицом органа государственного контроля и надзора или его территориального органа, ответственным за прием информационных данных.
99. Должностное лицо, ответственное за рассмотрение информационных данных о поднадзорных гидротехнических сооружениях в уполномоченном структурном подразделении органа государственного контроля и надзора, вносит в форму учета рассмотрения информационных данных о поднадзорных гидротехнических сооружениях запись о приеме предоставленных информационных данных о гидротехнических сооружениях:
1) порядковый номер записи;
2) дату приема;
3) наименование информационных данных о гидротехнических сооружениях;
4) общее количество листов предоставленных информационных данных о гидротехнических сооружениях в печатном виде;
5) наименование территориального органа государственного контроля и надзора, собственника или эксплуатирующей организации либо органа исполнительной власти субъекта Российской Федерации, предоставившего информационные данные;
6) свои фамилию и инициалы.
100. Должностное лицо, ответственное за рассмотрение информационных данных о поднадзорных гидротехнических сооружениях в уполномоченном структурном подразделении органа государственного контроля и надзора, проверяет полноту и непротиворечивость информационных данных о гидротехнических сооружениях.
101. В случае, если информационные данные о гидротехнических сооружениях соответствуют требованиям полноты и непротиворечивости, должностное лицо, ответственное за рассмотрение информационных данных о поднадзорных гидротехнических сооружениях в уполномоченном структурном подразделении органа государственного контроля и надзора, в отношении указанных информационных данных:
1) вносит соответствующую запись в форму учета рассмотрения информационных данных о поднадзорных гидротехнических сооружениях (образец формы учета см. приложение 2);
2) передает информационные данные о поднадзорных гидротехнических сооружениях должностному лицу, ответственному за направление в Росводресурсы, - в случае рассмотрения информационных данных о поднадзорных гидротехнических сооружениях в органе государственного контроля и надзора;
3) передает информационные данные о поднадзорных гидротехнических сооружениях должностному лицу, ответственному за направление в орган государственного контроля и надзора, - в случае рассмотрения информационных данных о поднадзорных гидротехнических сооружениях в территориальном органе органа государственного контроля и надзора.
102. В случае, если информационные данные о гидротехнических сооружениях не соответствуют требованиям полноты и непротиворечивости, должностное лицо, ответственное за рассмотрение информационных данных о поднадзорных гидротехнических сооружениях в уполномоченном структурном подразделении органа государственного контроля и надзора, в отношении указанных информационных данных:
1) вносит соответствующую запись в форму учета рассмотрения информационных данных о поднадзорных гидротехнических сооружениях (образец формы учета см. приложение 2);
2) подготавливает и подписывает у руководителя (заместителя руководителя) органа государственного контроля и надзора или его территориального органа либо у должностного лица, на то уполномоченного, запрос дополнений к предоставленным информационным данным о гидротехнических сооружениях;
3) снимает копию с запроса дополнений к предоставленным информационным данным о гидротехнических сооружениях;
4) направляет указанный запрос заявителю (собственнику гидротехнического сооружения или эксплуатирующей организации либо в орган исполнительной власти субъекта Российской Федерации).
При этом срок рассмотрения информационных данных о поднадзорных гидротехнических сооружениях приостанавливается на период с даты направления запроса до поступления в соответствующий орган государственного контроля и надзора или его территориальный орган запрашиваемых дополнений к предоставленным информационным данным о гидротехнических сооружениях.
103. Должностное лицо, ответственное за рассмотрение информационных данных о поднадзорных гидротехнических сооружениях в уполномоченном структурном подразделении органа государственного контроля и надзора, обеспечивает хранение копии запроса дополнений к предоставленным информационным данным о гидротехнических сооружениях в течение пяти лет с момента направления оригинала указанного письма собственнику гидротехнического сооружения или эксплуатирующей организации либо в орган исполнительной власти субъекта Российской Федерации.
104. Если по истечении трех месяцев с момента регистрации поступивших информационных данных о гидротехнических сооружениях в соответствующем органе государственного контроля и надзора или его территориальном органе запрашиваемые дополнения к предоставленным информационным данным о гидротехнических сооружениях не поступили в соответствующий орган государственного контроля и надзора или его территориальный орган, должностное лицо, ответственное за рассмотрение информационных данных о поднадзорных гидротехнических сооружениях в уполномоченном структурном подразделении органа государственного контроля и надзора:
1) вносит соответствующую запись в форму учета рассмотрения информационных данных о поднадзорных гидротехнических сооружениях (образец формы учета см. приложение 2);
2) формирует возвращаемый комплект материалов;
3) подготавливает и подписывает у руководителя (заместителя руководителя) органа государственного контроля и надзора или его территориального органа либо у должностного лица на то уполномоченного, уведомление о прекращении рассмотрения вопроса о государственной регистрации гидротехнического сооружения;
4) снимает копию с уведомления о прекращении рассмотрения вопроса о государственной регистрации гидротехнического сооружения;
5) направляет указанный комплект материалов с уведомлением о прекращении рассмотрения вопроса о государственной регистрации гидротехнического сооружения собственнику гидротехнического сооружения или эксплуатирующей организации либо в орган исполнительной власти субъекта Российской Федерации.
В возвращаемый комплект материалов входят все материалы, поступившие в соответствующий орган государственного контроля и надзора или его территориальный орган от собственника гидротехнического сооружения или эксплуатирующей организации либо органа исполнительной власти субъекта Российской Федерации.
105. Должностное лицо, ответственное за рассмотрение информационных данных о поднадзорных гидротехнических сооружениях в уполномоченном структурном подразделении органа государственного контроля и надзора, обеспечивает хранение копии уведомления о прекращении рассмотрения вопроса о государственной регистрации гидротехнического сооружения в течение пяти лет с момента направления оригинала указанного уведомления собственнику гидротехнического сооружения или эксплуатирующей организации либо в орган исполнительной власти субъекта Российской Федерации.
106. Максимальный срок административного действия по рассмотрению информационных данных о поднадзорных гидротехнических сооружениях в органе государственного контроля и надзора или его территориальном органе составляет тридцать календарных дней.
Представление в Росводресурсы информационных данных о поднадзорных гидротехнических сооружениях
107. Основанием для начала действия является факт:
1) утверждения декларации безопасности гидротехнического сооружения непосредственно органом государственного контроля и надзора;
2) поступления информационных данных о поднадзорных гидротехнических сооружениях в случае, указанном в пункте 91 Регламента, должностному лицу, ответственному за направление в Росводресурсы информационных данных о поднадзорных гидротехнических сооружениях в уполномоченном структурном подразделении органа государственного контроля и надзора, от должностного лица, ответственного за прием информационных данных, указанных в пункте 90 Регламента;
3) поступления проверенных на полноту и непротиворечивость информационных данных о поднадзорных гидротехнических сооружениях в случаях, указанных в пунктах 92 и 93 Регламента, должностному лицу, ответственному за направление в Росводресурсы информационных данных о поднадзорных гидротехнических сооружениях в уполномоченном структурном подразделении органа государственного контроля и надзора, от должностного лица, ответственного за рассмотрение информационных данных о поднадзорных гидротехнических сооружениях в уполномоченном структурном подразделении органа государственного контроля и надзора.
108. Должностное лицо, ответственное за направление в Росводресурсы информационных данных о поднадзорных гидротехнических сооружениях в уполномоченном структурном подразделении органа государственного контроля и надзора:
1) формирует в формате MS Excel или, при наличии терминала доступа к базе данных Регистра, в виде специальной таблицы информационные данные по каждому поднадзорному гидротехническому сооружению или комплексу гидротехнических сооружений на основании утвержденной декларации безопасности гидротехнического сооружения или на основании проверенных на полноту и непротиворечивость информационных данных о гидротехническом сооружении, прилагаемых к заявлению собственника или эксплуатирующей организации;
2) записывает полученные информационные данные на бумажный и электронный носители;
3) направляет полученные информационные данные на бумажном и электронном носителях с сопроводительным письмом за подписью руководителя (заместителя руководителя) либо должностного лица, на то уполномоченного, соответствующего органа, государственного контроля и надзора в Росводресурсы;
4) вносит соответствующую запись в форму учета рассмотрения информационных данных о поднадзорных гидротехнических сооружениях (образец формы учета см. приложение 2).
109. Максимальный срок представления в Росводресурсы информационных данных о поднадзорном гидротехническом сооружении составляет тридцать календарных дней.
Прием и регистрация информационных данных о поднадзорных гидротехнических сооружениях в Росводресурсах
110. Основанием для начала действия является факт поступления в Росводресурсы информационных данных о поднадзорных гидротехнических сооружениях от органов государственного контроля и надзора в печатном виде с копией на электронном носителе и сопроводительным письмом.
111. Информационные данные о гидротехнических сооружениях представляются по каждому гидротехническому сооружению или комплексу гидротехнических сооружений в составе и объеме, установленном приложением 4 к Регистру.
112. Должностное лицо, ответственное за прием информационных данных, проставляет в правой нижней части лицевой стороны первой страницы предоставленных информационных данных о гидротехнических сооружениях или на соответствующем сопроводительном письме регистрационный штамп.
113. Регистрационный штамп содержит наименование Росводресурсов, дату и входящий регистрационный номер.
114. Должностное лицо, ответственное за прием информационных данных, указанных в пункте 110 Регламента, передает поступившие и зарегистрированные в Росводресурсах информационные данные о гидротехнических сооружениях в уполномоченное структурное подразделение Росводресурсов.
115. Срок административного действия по приему и регистрация в Росводресурсах информационных данных о гидротехнических сооружениях составляет один рабочий день.
Проверка полноты и непротиворечивости информационных данных о поднадзорных гидротехнических сооружениях в Росводресурсах
116. Основанием для начала действия является факт поступления должностному лицу, ответственному за проверку полноты и непротиворечивости информационных данных о гидротехнических сооружениях в уполномоченном структурном подразделении Росводресурсов, информационных данных о гидротехнических сооружениях от должностного лица, ответственного за прием информационных данных, указанных в пункте 110 Регламента.
117. Должностное лицо, ответственное за проверку полноты и непротиворечивости информационных данных о гидротехнических сооружениях в уполномоченном структурном подразделении Росводресурсов, вносит в форму учета информационных данных о гидротехнических сооружениях запись о приеме информационных данных о гидротехнических сооружениях:
1) порядковый номер записи;
2) дату приема;
3) наименование информационных данных о гидротехнических сооружениях;
4) общее количество листов предоставленных информационных данных о гидротехнических сооружениях в печатном виде;
5) дату утверждения декларации безопасности гидротехнического сооружения;
6) наименование предоставившего органа государственного контроля и надзора, реквизиты собственника, наименование эксплуатирующей организации или органа исполнительной власти субъекта Российской Федерации;
7) свои фамилию и инициалы.
В случае, если предоставлены информационные данные о нескольких гидротехнических сооружениях, то в указанную форму учета вносятся несколько записей по количеству гидротехнических сооружений.
118. Должностное лицо, ответственное за проверку полноты и непротиворечивости информационных данных о гидротехнических сооружениях в уполномоченном структурном подразделении Росводресурсов, проверяет полноту и непротиворечивость информационных данных о гидротехнических сооружениях, их соответствие составу и объему сведений, установленных приложением 4 к Регистру.
119. В случае, если информационные данные о гидротехнических сооружениях не соответствуют требованиям полноты и непротиворечивости, должностное лицо, ответственное за проверку полноты и непротиворечивости информационных данных о гидротехнических сооружениях в уполномоченном структурном подразделении Росводресурсов, в отношении указанных информационных данных:
1) вносит соответствующую запись в форму учета информационных данных о гидротехнических сооружениях (образец формы учета см. приложение 2);
2) подготавливает письмо с запросом дополнений к предоставленным информационным данным о гидротехнических сооружениях;
3) обеспечивает направление указанного письма за подписью руководителя (заместителя руководителя) Росводресурсов в соответствующий орган государственного контроля и надзора.
120. В случае, если информационные данные о гидротехнических сооружениях соответствуют требованиям полноты и непротиворечивости, должностное лицо, ответственное за проверку полноты и непротиворечивости информационных данных о гидротехнических сооружениях в уполномоченном структурном подразделении Росводресурсов, в отношении указанных информационных данных:
1) вносит соответствующую запись в форму учета информационных данных о гидротехнических сооружениях (образец формы учета см. приложение 2);
2) передает информационные данные должностному лицу, ответственному за присвоение идентификационного кода гидротехническим сооружениям в уполномоченном структурном подразделении Росводресурсов.
121. Максимальный срок административного действия по проверке полноты и непротиворечивости информационных данных о гидротехнических сооружениях составляет не более десяти календарных дней.
Присвоение идентификационного кода гидротехническим сооружениям
122. Основанием для начала действия является факт поступления должностному лицу, ответственному за присвоение идентификационного кода гидротехническим сооружениям в уполномоченном структурном подразделении Росводресурсов, проверенных на полноту и непротиворечивость информационных данных о гидротехнических сооружениях от должностного лица, ответственного за рассмотрение информационных данных о поднадзорных гидротехнических сооружениях в уполномоченном структурном подразделении Росводресурсов.
123. Должностное лицо, ответственное за присвоение идентификационного кода гидротехническим сооружениям в уполномоченном структурном подразделении Росводресурсов:
1) присваивает гидротехническому сооружению идентификационный код в соответствии с приложением 5 к Регистру;
2) вносит соответствующую запись в форму учета информационных данных о гидротехнических сооружениях;
3) передает присвоенный гидротехническому сооружению идентификационный код и информационные данные о гидротехнических сооружениях должностному лицу, ответственному за внесение новой и уточнение содержащейся информации в Регистре в уполномоченном структурном подразделении Росводресурсов.
124. Максимальный срок административного действия по присвоению идентификационного кода гидротехническим сооружениям составляет пять календарных дней.
Внесение новой и уточнение содержащейся информации в Регистре
125. Основанием для начала действия является факт поступления должностному лицу, ответственному за внесение новой и уточнение содержащейся информации в Регистре в уполномоченном структурном подразделении Росводресурсов, информационных данных о гидротехнических сооружениях, соответствующим требованиям полноты и непротиворечивости.
126. Должностное лицо, ответственное за внесение новой и уточнение содержащейся информации в Регистре в уполномоченном структурном подразделении Росводресурсов:
1) вносит соответствующую запись в форму учета информационных данных о гидротехнических сооружениях (образец формы учета см. приложение 2);
2) вносит новую и уточняет имеющуюся информацию в Регистре.
127. Максимальный срок административного действия по внесению новой и уточнению содержащейся информации в Регистре составляет десять календарных дней.
Уведомление органов государственного контроля и надзора о внесении новой и уточнении содержащейся информации в Регистре
128. Основанием для начала действия является факт внесения новой и уточнения содержащейся информации в Регистре.
129. Должностное лицо, ответственное за внесение новой и уточнение содержащейся информации в Регистре в уполномоченном структурном подразделении Росводресурсов:
1) подготавливает уведомление о внесении новой и уточнении содержащейся информации в Регистре (образец уведомления см. приложение 2);
2) обеспечивает рассылку указанного письма за подписью руководителя (заместителя руководителя) Росводресурсов в соответствующий орган государственного контроля и надзора либо в орган исполнительной власти субъекта Российской Федерации;
3) вносит соответствующую запись в форму учета информационных данных о гидротехнических сооружениях (образец формы учета см. приложение 2).
130. Максимальный срок административного действия по уведомлению соответствующего органа государственного контроля и надзора либо органа исполнительной власти субъекта Российской Федерации о внесении новой и уточнению содержащейся информации в Регистре составляет пять календарных дней.
Прием и регистрация в Росводресурсах заявлений о предоставлении выписок из Регистра
131. Основанием для начала действия является факт поступления в Росводресурсы заявления о предоставлении выписки из Регистра.
132. Должностное лицо, ответственное в Росводресурсах за прием и регистрацию заявлений о предоставлении выписок из Регистра, определяет категорию заявителя, к которой относится заявитель.
133. Должностное лицо, ответственное в Росводресурсах за прием и регистрацию заявлений о предоставлении выписок из Регистра, проверяет правильность заполнения заявления о предоставлении выписки из Регистра.
134. Заявление о предоставлении выписки из Регистра должно быть заполнено по образцу, приведенному в приложении к Регламенту (см. приложение 2).
135. При отсутствии у заявителя заполненного заявления о предоставлении выписки из Регистра или неправильном его заполнении должностное лицо, ответственное за прием и регистрацию заявлений о предоставлении выписок из Регистра, помогает заявителю собственноручно написать заявление.
В случае, если заявление подано в электронной форме, должностное лицо Росводресурсов, ответственное за прием документов в электронном виде, отмечает в информационной системе, обеспечивающей представление сведений о гидротехнических сооружениях из Регистра, что заявление отклонено и направляет на электронный адрес заявителя сообщение, что заявление не принято, с указанием причины его отклонения.
136. Должностное лицо, ответственное в Росводресурсах за прием и регистрацию заявлений о предоставлении выписки из Регистра, оформляет расписку о приеме заявления о предоставлении выписки из Регистра в двух экземплярах. В расписке указываются:
1) дата представления заявления о предоставлении выписки из Регистра;
2) порядковый номер записи в форме учета предоставления выписок из Регистра;
3) максимальный срок рассмотрения представленного заявления;
4) фамилия и инициалы должностного лица, принявшего заявление о предоставлении выписки из Регистра и сделавшего соответствующую запись в форме учета предоставления выписок из Регистра;
5) телефон, фамилия и инициалы должностного лица, у которого заявитель может узнать о стадии рассмотрения принятого заявления и времени, оставшемся до ее завершения.
137. Должностное лицо, ответственное в Росводресурсах за прием и регистрацию заявлений о предоставлении выписки из Регистра, передает заявителю первый экземпляр расписки о приеме заявления о предоставлении выписки из Регистра, а второй экземпляр расписки помещает к представленному заявителем заявлению.
138. Первый экземпляр расписки о приеме заявления о предоставлении выписки из Регистра передается заявителю лично или направляется по указанному заявителем почтовому адресу.
139. Должностное лицо, ответственное в Росводресурсах за прием и регистрацию заявлений о предоставлении выписки из Регистра, передает заявление о предоставлении выписки из Регистра и второй экземпляр расписки в уполномоченное структурное подразделение Росводресурсов.
140. Срок административного действия по приему и регистрации заявлений о предоставлении Росводресурсами выписок из Регистра составляет один рабочий день.
Рассмотрение Росводресурсами заявлений о предоставлении выписок из Регистра
141. Основанием для начала действия является факт поступления должностному лицу, ответственному за рассмотрение заявлений о предоставлении выписок из Регистра в уполномоченном структурном подразделении Росводресурсов, заявления о предоставлении выписки из Регистра и второго экземпляра расписки.
Основанием для начала действия после поступления заявления в электронном виде является факт его регистрации в электронной таблице учета предоставления сведений и копий документов из Регистра в информационной системе, обеспечивающей представление сведений о гидротехнических сооружениях из Регистра, содержащих сведения, включенные в Регистр. Статус своего заявления заявитель может отслеживать в разделе "Мои заявки" информационной системы, обеспечивающей представление сведений о гидротехнических сооружениях из Регистра.
142. Должностное лицо, ответственное за рассмотрение заявлений о предоставлении выписок из Регистра в уполномоченном структурном подразделении Росводресурсов, вносит в форму учета предоставления выписок из Регистра:
1) порядковый номер записи;
2) дату и время приема;
3) число листов в заявлении о предоставлении выписки из Регистра;
4) сведения о заявителе;
5) свои фамилию и инициалы.
Регистрирует заявление в электронном виде в информационной системе, обеспечивающей представление сведений о гидротехнических сооружениях из Регистра.
143. Должностное лицо, ответственное за рассмотрение заявлений о предоставлении выписок из Регистра в уполномоченном структурном подразделении Росводресурсов, при рассмотрении заявления осуществляет проверку на наличие оснований для отказа в предоставлении выписки из Регистра в соответствии с пунктом 55 Регламента.
144. В случае наличия оснований для отказа в предоставлении выписки из Регистра в соответствии с пунктом 55 Регламента должностное лицо, ответственное за рассмотрение заявлений о предоставлении выписок из Регистра в уполномоченном структурном подразделении Росводресурсов:
1) вносит соответствующую запись в форму учета предоставления выписок из Регистра (образец формы учета см. приложение 2);
2) подготавливает мотивированный отказ в предоставлении выписки из Регистра (см. приложение 2).
145. В случае отсутствия оснований для отказа в предоставлении выписки из Регистра в соответствии с пунктом 55 Регламента должностное лицо, ответственное за рассмотрение заявлений о предоставлении выписок из Регистра в уполномоченном структурном подразделении Росводресурсов:
1) вносит соответствующую запись в форму учета предоставления выписок из Регистра (образец формы учета см. приложение 2);
2) подготавливает выписку из Регистра.
Датой регистрации гидротехнического сооружения в Регистре считается дата присвоения ему идентификационного кода.
146. Должностное лицо, ответственное за рассмотрение заявлений о предоставлении выписок из Регистра в уполномоченном структурном подразделении Росводресурсов:
1) вносит соответствующую запись в форму учета предоставления выписок из Регистра (образец формы учета см. приложение 2);
2) передает заявление о предоставлении выписки из Реестра, второй экземпляр расписки и подготовленную выписку из Регистра либо мотивированный отказ в предоставлении указанной выписки должностному лицу, ответственному за предоставление выписок из Регистра или направление мотивированного отказа в предоставлении указанных выписок.
147. Максимальный срок административного действия по рассмотрению заявлений о предоставлении выписок из Регистра составляет четырнадцать календарных дней.
Предоставление выписок из Регистра или направление мотивированного отказа в предоставлении указанных выписок
148. Основанием для начала действия является факт поступления должностному лицу, ответственному за предоставление выписок из Регистра или направление мотивированного отказа в предоставлении указанных выписок в уполномоченном структурном подразделении Росводресурсов, заявления о предоставлении выписки из Регистра, второго экземпляра расписки и подготовленной выписки из Регистра либо мотивированного отказа в предоставлении указанной выписки.
149. Должностное лицо, ответственное за предоставление выписок из Регистра или направление мотивированного отказа в предоставлении указанных выписок в уполномоченном структурном подразделении Росводресурсов, доводит до сведения заявителя принятое решение о предоставлении выписки из Регистра.
150. В случае поступления должностному лицу, ответственному за предоставление выписок из Регистра или направление мотивированного отказа в предоставлении указанных выписок в уполномоченном структурном подразделении Росводресурсов, заявления о предоставлении выписки из Регистра, второго экземпляра расписки и мотивированного отказа в предоставлении выписки из Регистра указанное должностное лицо:
1) направляет предоставленный мотивированный отказ заявителю.
2) вносит соответствующую запись в форму учета предоставления выписок из Регистра (образец формы учета см. приложение 2);
Указанный мотивированный отказ передается заявителю лично или направляется по указанному заявителем почтовому адресу.
151. В случае поступления должностному лицу, ответственному за предоставление выписок из Регистра или направление мотивированного отказа в предоставлении указанных выписок в уполномоченном структурном подразделении Росводресурсов, заявления о предоставлении выписки из Регистра, второго экземпляра расписки и подготовленной выписки из Регистра указанное должностное лицо:
1) направляет предоставленную выписку заявителю;
2) вносит соответствующую запись в форму учета предоставления выписок из Регистра (образец формы учета см. приложение 2).
Указанная выписка передается заявителю лично в соответствии с требованиями пункта 51 Регламента или направляется по указанному заявителем почтовому адресу.
152. Максимальный срок административного действия Росводресурсов по предоставлению выписок из Регистра или направлению мотивированного отказа в предоставлении указанных выписок составляет один рабочий день.
Прием и регистрация в Росводресурсах заявок на предоставление доступа к сведениям базы данных Регистра
153. Основанием для начала действия является факт поступления в Росводресурсы заявки на предоставление доступа к сведениям базы данных Регистра в письменном виде.
Образец указанной заявки приведен в приложении к Регламенту (см. приложение 2).
154. Должностное лицо в Росводресурсах, ответственное за прием и регистрацию заявок на предоставление доступа к сведениям базы данных Регистра, определяет категорию заявителя, к которой относится заявитель.
155. Должностное лицо, ответственное в Росводресурсах за прием и регистрацию заявок на предоставление доступа к сведениям базы данных Регистра, передает заявку на предоставление доступа к сведениям базы данных Регистра в уполномоченное структурное подразделение Росводресурсов.
156. Максимальный срок административного действия Росводресурсов по приему и регистрации заявок на предоставление доступа к сведениям базы данных Регистра составляет один рабочий день.
Рассмотрение Росводресурсами заявок на предоставление доступа к сведениям базы данных Регистра
157. Основанием для начала действия является факт поступления должностному лицу, ответственному за рассмотрение заявок на предоставление доступа к сведениям базы данных Регистра в уполномоченном структурном подразделении Росводресурсов, заявки на предоставление доступа к сведениям базы данных Регистра.
158. Должностное лицо, ответственное за рассмотрение заявок на предоставление доступа к сведениям базы данных Регистра в уполномоченном структурном подразделении Росводресурсов, вносит в форму учета предоставления доступа к сведениям базы данных Регистра:
1) порядковый номер записи;
2) дату и время приема;
3) категорию заявителя;
4) сведения о заявителе;
5) свои фамилию и инициалы.
159. Должностное лицо, ответственное за рассмотрение заявок на предоставление доступа к сведениям базы данных Регистра в уполномоченном структурном подразделении Росводресурсов, проверяет:
1) достоверность сведений, указанных в заявке на предоставление доступа к сведениям базы данных Регистра;
2) соответствие категории заявителя запрошенному доступу к сведениям базы данных Регистра, установленному для данной категории заявителей.
160. В случае недостоверности сведений, указанных в заявке на предоставление доступа к сведениям базы данных Регистра, или несоответствия категории заявителя запрошенному доступу к сведениям базы данных Регистра, установленному для данной категории заявителей, должностное лицо, ответственное за рассмотрение заявок на предоставление доступа к сведениям базы данных Регистра в уполномоченном структурном подразделении Росводресурсов:
1) вносит соответствующую запись в форму учета предоставления доступа к сведениям базы данных Регистра (образец формы учета см. приложение 2);
2) подготавливает мотивированный отказ в предоставлении доступа к сведениям базы данных Регистра (образец см. приложение 2).
161. В случае достоверности сведений, указанных в заявке на предоставление доступа к сведениям базы данных Регистра, и соответствия категории заявителя запрошенному доступу к сведениям базы данных Регистра, установленному для данной категории заявителей, должностное лицо, ответственное за рассмотрение заявок на предоставление доступа к сведениям базы данных Регистра в уполномоченном структурном подразделении Росводресурсов:
1) вносит соответствующую запись в форму учета предоставления доступа к сведениям базы данных Регистра (образец формы учета см. приложение 2);
2) подготавливает решение о предоставлении логина и пароля для доступа к сведениям базы данных Регистра (образец см. приложение 2).
162. Должностное лицо, ответственное за рассмотрение заявок на предоставление доступа к сведениям базы данных Регистра в уполномоченном структурном подразделении Росводресурсов:
1) вносит соответствующую запись в форму учета предоставления доступа к сведениям базы данных Регистра (образец формы учета см. приложение 2);
2) передает заявку на предоставление доступа к сведениям базы данных Регистра и подготовленное решение о предоставлении логина и пароля для доступа к сведениям базы данных Регистра либо мотивированный отказ в предоставлении доступа к сведениям базы данных Регистра должностному лицу, ответственному за предоставление доступа к сведениям базы данных Регистра или направление мотивированного отказа в предоставлении указанного доступа в уполномоченном структурном подразделении Росводресурсов.
163. Максимальный срок административного действия по рассмотрению заявок на предоставление доступа к сведениям базы данных Регистра составляет четыре календарных дня.
Предоставление Росводресурсами доступа к сведениям базы данных Регистра или направление мотивированного отказа в предоставлении указанного доступа
164. Основанием для начала действия является факт поступления должностному лицу, ответственному за предоставление доступа к сведениям базы данных Регистра или направление мотивированного отказа в предоставлении указанного доступа в уполномоченном структурном подразделении Росводресурсов, заявки на предоставление доступа к сведениям базы данных Регистра и подготовленного решения о предоставлении логина и пароля для доступа к сведениям базы данных Регистра либо мотивированный отказ в предоставлении доступа к сведениям базы данных Регистра.
165. В случае поступления должностному лицу, ответственному за предоставление доступа к сведениям базы данных Регистра или направление мотивированного отказа в предоставлении указанного доступа в уполномоченном структурном подразделении Росводресурсов, заявки на предоставление доступа к сведениям базы данных Регистра и мотивированный отказ в предоставлении доступа к сведениям базы данных Регистра указанное должностное лицо:
1) направляет предоставленный мотивированный отказ заявителю;
2) вносит соответствующую запись в форму учета предоставления доступа к сведениям в базе данных Регистра (образец формы учета см. приложение 2).
Указанный мотивированный отказ передается заявителю лично или направляется по указанному заявителем электронному или почтовому адресу.
166. В случае поступления должностному лицу, ответственному за предоставление доступа к сведениям базы данных Регистра или направление мотивированного отказа в предоставлении указанного доступа в уполномоченном структурном подразделении Росводресурсов, заявки на предоставление доступа к сведениям базы данных Регистра и подготовленного решения о предоставлении логина и пароля для доступа к сведениям базы данных Регистра указанное должностное лицо:
1) направляет логин и пароль заявителю;
2) вносит соответствующую запись в форму учета предоставления доступа к сведениям в базе данных Регистра (образец формы учета см. приложение 2).
Указанные логин и пароль передаются заявителю лично или направляются по указанному заявителем электронному адресу.
167. Максимальный срок административного действия по предоставлению доступа к сведениям базы данных Регистра или направлению мотивированного отказа в предоставлении указанного доступа составляет два календарных дня.
Порядок осуществления текущего контроля за соблюдением и исполнением ответственными должностными лицами положений Административного регламента и иных нормативных правовых актов, устанавливающих требования к исполнению государственной функции, а также принятием решений ответственными лицами
168. Начальник уполномоченного структурного подразделения органа государственного контроля и надзора обеспечивает ведение формы учета рассмотрения информационных данных о поднадзорных гидротехнических сооружениях.
169. В форме учета рассмотрения информационных данных о поднадзорных гидротехнических сооружениях фиксируются:
1) порядковый номер записи;
2) входящий номер информационных данных о гидротехнических сооружениях.
В случае утверждения декларации безопасности органом государственного контроля и надзора или его территориальным органом ставится прочерк "-";
3) дата приема информационных данных о гидротехнических сооружениях.
В случае утверждения декларации безопасности органом государственного контроля и надзора или его территориальным органом ставится дата утверждения декларации безопасности гидротехнического сооружения.
В случае аварии или отказа гидротехнического сооружения ставится дата указанного события. При составлении акта обследования состояния гидротехнического сооружения ставится дата его проведения.
4) наименование информационных данных о гидротехнических сооружениях;
5) общее количество листов предоставленных информационных данных о гидротехнических сооружениях в печатном виде;
6) наименование собственника или эксплуатирующей организации либо органа исполнительной власти субъекта Российской Федерации, предоставивших информационные данные о гидротехническом сооружении;
7) фамилии и инициалы должностных лиц, ответственных за рассмотрение информационных данных о гидротехнических сооружениях и направление в Росводресурсы информационных данных о поднадзорных гидротехнических сооружениях;
8) отметка о соответствии информационных данных о гидротехнических сооружениях требованиям полноты и непротиворечивости;
9) дата направления запроса дополнений к предоставленным информационным данным о гидротехнических сооружениях - при наличии;
10) дата получения запрашиваемых дополнений к предоставленным информационным данным о гидротехнических сооружениях - при наличии;
11) дата возвращения комплекта материалов собственнику или эксплуатирующей организации либо органу исполнительной власти субъекта Российской Федерации - при наличии;
12) дата направления в Росводресурсы информационных данных о гидротехнических сооружениях.
170. Уполномоченное структурное подразделение Росводресурсов обеспечивает ведение формы учета информации о гидротехнических сооружениях, формы учета предоставления доступа к сведениям базы данных Регистра, а также формы учета предоставлении выписок из Регистра.
171. В форме учета информации о гидротехнических сооружениях фиксируются:
1) порядковый номер записи;
2) входящий номер информационных данных о гидротехнических сооружениях;
3) дата приема информационных данных о гидротехнических сооружениях;
4) общее количество листов предоставленных информационных данных о гидротехнических сооружениях в печатном виде;
5) наименование органа государственного контроля и надзора, предоставивших информационные данные о гидротехнических сооружениях;
6) фамилия и инициалы должностных лиц, ответственных за рассмотрение информационных данных о поднадзорных гидротехнических сооружениях на полноту и непротиворечивость, присвоение идентификационного кода гидротехническим сооружениям, внесение новой и уточнение содержащейся информации в Регистре и за уведомление органов государственного контроля и надзора о внесении новой и уточнение содержащейся информации в Регистре и уведомление органов государственного контроля и надзора о внесении новой и уточнении содержащейся информации в Регистре;
7) отметка о соответствии информационных данных о гидротехнических сооружениях требованиям полноты и непротиворечивости;
8) дата направления запроса дополнений к предоставленным информационным данным о гидротехнических сооружениях - при наличии;
9) дата получения запрашиваемых дополнений к предоставленным информационным данным о гидротехнических сооружениях - при наличии;
10) дата внесения информационных данных о гидротехнических сооружениях в Регистр;
11) дата уведомления органов государственного контроля и надзора о внесении новой и уточнение содержащейся информации в Регистре.
172. В форме учета предоставления доступа к сведениям базы данных Реестра фиксируются:
1) порядковый номер записи;
2) входящий номер заявки на предоставление доступа к сведениям базы данных Регистра;
3) дата приема заявки на предоставление доступа к сведениям базы данных Регистра;
4) фамилия и инициалы заявителя или представителя заявителя;
5) наименование организации или органа государственной власти, направившего заявку на предоставление доступа к сведениям базы данных Регистра;
6) фамилия и инициалы должностных лиц, ответственных за рассмотрение заявок на предоставление доступа к сведениям базы данных Регистра и предоставление доступа к сведениям базы данных Регистра;
7) категория заявителя;
8) тип запрошенного доступа к сведениям базы данных Регистра;
9) дата предоставления доступа к сведениям базы данных Регистра или направления мотивированного отказа в предоставлении указанного доступа;
10) тип предоставленного доступа к сведениям базы данных Регистра.
173. В форме учета предоставлении выписок из Регистра фиксируются:
1) порядковый номер записи;
2) входящий номер заявления на предоставление выписки из Регистра;
3) дата приема заявления на предоставление выписки из Регистра;
4) фамилия и инициалы заявителя или представителя заявителя;
5) наименование организации или органа государственной власти, направившего заявление на предоставление выписки из Регистра;
6) фамилия и инициалы должностных лиц, ответственных за рассмотрение заявлений о предоставлении выписок из Регистра и предоставление выписок из Регистра;
7) категория заявителя;
8) отметка о возможности предоставления запрошенной информации о гидротехнических сооружениях из Регистра для данной категории заявителя;
9) дата предоставления выписки из Регистра или направления мотивированного отказа в предоставлении указанной выписки.
Порядок и периодичность осуществления плановых и внеплановых проверок полноты и качества исполнения государственной функции, в том числе порядок и формы контроля за полнотой и качеством исполнения государственной функции
174. Уполномоченное структурное подразделение органа государственного контроля и надзора обеспечивает подготовку ежегодных отчетов "О состоянии поднадзорных гидротехнических сооружений" по состоянию на 1 января текущего года, а также представление данного отчета не позднее 20 апреля текущего года руководителю органа государственного контроля и надзора.
175. Начальник уполномоченного структурного подразделения Росводресурсов обеспечивает подготовку следующих отчетов:
176. Ежеквартально - отчетов "О предоставлении доступа к сведениям базы данных Регистра" и "О предоставлении информации, содержащейся в Регистре". Отчеты готовятся на основании сведений, содержащихся в соответствующих формах учета. Отчеты предоставляются руководителю Росводресурсов, а также публикуется на официальном сайте Росводресурсов не позднее 15 числа месяца, следующего за отчетным кварталом.
177. Ежегодно - сводных отчетов "О поступлении информации о состоянии гидротехнических сооружений от органов государственного контроля и надзора", "О предоставлении доступа к сведениям базы данных Регистра" и "О предоставлении информации, содержащейся в Регистре". Сводные отчеты готовятся на основании сведений, содержащихся в соответствующих ежеквартальных отчетах и формах учета. Сводные отчеты предоставляются за подписью руководителя Росводресурсов в Министерство природных ресурсов и экологии Российской Федерации (далее - Минприроды России) не позднее 31 января года, следующего за отчетным.
Ответственность руководителей федерального органа исполнительной власти и иных должностных лиц за решения и действия (бездействие), принимаемые (осуществляемые) в ходе исполнения государственной функции
178. На руководителя уполномоченного структурного подразделения органа государственного контроля и надзора возлагается ответственность за исполнение административной процедуры по формированию и направлению в Росводресурсы информационных данных о поднадзорных гидротехнических сооружениях.
179. На руководителя уполномоченного структурного подразделения Росводресурсов возлагается ответственность за организацию работы Росводресурсов по исполнению следующих административных процедур:
1) государственной регистрации и учета гидротехнических сооружений в Регистре;
2) предоставления информации о гидротехнических сооружениях из Регистра;
3) предоставления доступа к сведениям базы данных Регистра.
180. Заявитель вправе письменно почтовым или факсимильным отправлением обратиться в соответствующий орган государственного контроля и надзора, Росводресурсы, Минприроды России или Министерство транспорта Российской Федерации (далее - Минтранс России) для обжалования действия (бездействия) и решений, осуществляемых (принятых) в ходе исполнения государственной функции на основании Регламента, в том числе решения об отказе в предоставлении сведений из Регистра заявителю.
181. Также заявитель вправе обжаловать действия (бездействия) и решений, осуществляемых (принятых) в ходе исполнения государственной функции на основании Регламента, в судебном порядке в районном (городском) суде.
182. Требования к письменному обращению:
183. Заявитель в своем письменном обращении в обязательном порядке указывает либо наименование государственного органа или органа местного самоуправления, в которые направляет письменное обращение, либо фамилию, имя, отчество соответствующего должностного лица, либо должность соответствующего лица, а также свои фамилию, имя, отчество (последнее - при наличии), почтовый адрес, по которому должны быть направлены ответ, уведомление о переадресации обращения, излагает суть предложения, заявления или жалобы, ставит личную подпись и дату.
184. В случае необходимости в подтверждение своих доводов гражданин прилагает к письменному обращению документы и материалы либо их копии.
185. Обращение, поступившее в государственный орган, орган местного самоуправления или должностному лицу по информационным системам общего пользования, подлежит рассмотрению в порядке, установленном Федеральным законом от 02.05.2006 № 59-ФЗ "О порядке рассмотрения обращений граждан Российской Федерации".
186. Орган государственного контроля и надзора, Росводресурсы либо Минприроды России или Минтранс России:
1) обеспечивают объективное, всестороннее и своевременное рассмотрение обращения, в случае необходимости - с участием заявителя, направившего обращение;
2) запрашивают необходимые для рассмотрения обращения документы и материалы в других государственных органах, органах местного самоуправления и у иных должностных лиц, за исключением судов, органов дознания и органов предварительного следствия;
3) дают письменный ответ по существу поставленных в обращении вопросов;
4) уведомляют заявителя о направлении его обращения на рассмотрение в другой государственный орган, орган местного самоуправления в соответствии с их компетенцией.
187. Ответ на обращение подписывается руководителем (заместителем руководителя) органа государственного контроля и надзора, Росводресурсов, Минприроды России или Минтранса России.
188. Ответ на обращение, поступившее в орган государственного контроля и надзора, Росводресурсы, Минприроды России или Минтранс России по информационным системам общего пользования, направляется по почтовому адресу, указанному в обращении.
189. В случае, если в письменном обращении не указаны фамилия гражданина, направившего обращение, и почтовый адрес, по которому должен быть направлен ответ, ответ на обращение не дается. Если в указанном обращении содержатся сведения о подготавливаемом, совершаемом или совершенном противоправном деянии, а также о лице, его подготавливающем, совершающем или совершившем, обращение подлежит направлению в государственный орган в соответствии с его компетенцией.
190. Обращение, в котором обжалуется судебное решение, возвращается гражданину, направившему обращение, с разъяснением порядка обжалования данного судебного решения.
191. Государственный орган, орган местного самоуправления или должностное лицо при получении письменного обращения, в котором содержатся нецензурные либо оскорбительные выражения, угрозы жизни, здоровью и имуществу должностного лица, а также членов его семьи, вправе оставить обращение без ответа по существу поставленных в нем вопросов и сообщить гражданину, направившему обращение, о недопустимости злоупотребления правом.
192. В случае, если текст письменного обращения не поддается прочтению, ответ на обращение не дается, и оно не подлежит направлению на рассмотрение в государственный орган, орган местного самоуправления или должностному лицу в соответствии с их компетенцией, о чем сообщается заявителю, направившему обращение, если почтовый адрес поддается прочтению.
193. В случае, если в письменном обращении заявителя содержится вопрос, на который ему многократно давались письменные ответы по существу в связи с ранее направляемыми обращениями, и при этом в обращении не приводятся новые доводы или обстоятельства, руководитель органа государственного контроля и надзора, Росводресурсов, Минприроды России или Минтранса России либо их заместитель вправе принять решение о безосновательности очередного обращения и прекращении переписки с заявителем по данному вопросу при условии, что указанное обращение и ранее направляемые обращения направлялись в орган государственного контроля и надзора, Росводресурсы или Минприроды России. О данном решении уведомляется заявитель, направивший обращение.
194. В случае, если ответ по существу поставленного в обращении вопроса не может быть дан без разглашения сведений, составляющих государственную или иную охраняемую федеральным законом тайну, гражданину, направившему обращение, сообщается о невозможности дать ответ по существу поставленного в нем вопроса в связи с недопустимостью разглашения указанных сведений.
195. В случае, если причины, по которым ответ по существу поставленных в обращении вопросов не мог быть дан, в последующем были устранены, гражданин вправе вновь направить обращение в соответствующий государственный орган, орган местного самоуправления или соответствующему должностному лицу.
196. Сроки рассмотрения обращения (письменного или поступившего по информационным системам общего пользования):
1) обращение (письменное или поступившее по информационным системам общего пользования), поступившее в орган государственного контроля и надзора, Росводресурсы, Минприроды России или Минтранс России в соответствии с их компетенцией, рассматривается в течение тридцати дней со дня регистрации письменного обращения.
2) в случаях, если для подготовки ответа на обращение необходимо запрашивать дополнительную информацию в других исполнительных органах государственной власти, руководители органа государственного контроля и надзора, Росводресурсов, Минприроды России или Минтранса России либо их заместитель, вправе продлить срок рассмотрения обращения не более чем на тридцать дней, уведомив о продлении срока его рассмотрения заявителя, направившего обращение.
к административному
регламенту исполнения
Росводресурсами, Ростехнадзором и Ространснадзором
государственной функции по государственной
регистрации гидротехнических сооружений и ведению
Российского регистра гидротехнических сооружений
Схема процедур выполнения административного регламента
Схема процедур при рассмотрении и направлении в Росводресурсы информационных данных о поднадзорных гидротехнических сооружениях

Схема процедур при внесении и уточнении данных о гидротехнических сооружениях в Регистре

Схема процедур при предоставлении выписок из Регистра

Схема процедур при предоставлении доступа к сведениям базы данных Регистра

к административному
регламенту исполнения
Росводресурсами, Ростехнадзором и Ространснадзором
государственной функции по государственной
регистрации гидротехнических сооружений и ведению
Российского регистра гидротехнических сооружений
Образцы документов, необходимых при выполнении процедур административного регламента
Образец заявления собственника или эксплуатирующей организации
|
Заявление для собственника или эксплуатирующей организации |
||||||
|
|
Кому ____________________________ |
|||||
|
Вх. № ___________ |
_________________________________ |
|||||
|
|
Куда ____________________________ |
|||||
|
1. ___________________________________________________________________ |
||||||
|
(полное наименование юридического лица, паспортные данные для физического лица) |
||||||
|
в лице: _________________________________________________________________ |
||||||
|
(фамилия, имя отчество должностного лица со стороны заявителя) |
||||||
|
действующего на основании: ______________________________________________ |
||||||
|
(реквизиты документа, подтверждающего полномочия должностного лица со стороны заявителя) |
||||||
|
просит зарегистрировать гидротехническое сооружение |
||||||
|
_______________________________________________________________________, |
||||||
|
(наименование гидротехнического сооружения) |
||||||
|
находящееся ____________________________________________________________. |
||||||
|
(описание местоположения гидротехнического сооружения, наименование водного объекта) |
||||||
|
2. Контактные телефоны: |
_________________________, |
|||||
|
|
_________________________, |
|||||
|
|
_________________________. |
|||||
|
3. Почтовый адрес: _________, |
_________________________________________ |
|||||
|
(индекс) |
(ненужное зачеркнуть) (наименование области, |
|||||
|
________________________________________________________________________. |
||||||
|
города, поселка, села, название улицы, дом №, корпус №, кв. № ) |
||||||
|
4. Адреса электронной почты: |
___________@____.___, |
|||||
|
|
___________@____.___, |
|||||
|
|
___________@____.___. |
|||||
|
Приложение: |
||||||
|
Информационные данные о гидротехническом сооружении - на ____ п. л. |
||||||
|
|
|
М.П. |
||||
|
"__" __________ 20__ г. |
_________________________ |
___________________ |
||||
|
(дата) |
(должность - для юридического лица) |
(подпись) |
||||
Образец формы учета рассмотрения информационных данных о поднадзорных гидротехнических сооружений
Общая часть:
|
№ |
Входящий номер |
Дата приема |
Наименование |
Общее кол-во листов |
Собственник |
Ответственный за рассмотрение |
Отметка о полноте |
Ответственный за направление |
Направление в Росводресурсы или орган государственного контроля и надзора |
|
1 |
2 |
3 |
4 |
5 |
6 |
7 |
8 |
9 |
10 |
|
1. |
|
|
|
|
|
|
|
|
|
Часть "Запрос дополнений к предоставленным информационным данным о гидротехнических сооружениях":
|
Запрос дополнений к предоставленным информационным данным о гидротехнических сооружениях: |
||||
|
11 |
12 |
13 |
14 |
15 |
|
№ |
№ запроса дополнений |
Запрос дополнений |
Получение дополнений |
Возвращение комплекта |
|
1 |
1 |
|
|
|
|
- |
2 |
|
|
|
Правила заполнения формы:
Одна запись соответствует одному пакету информационных данных о гидротехнических сооружениях.
Заполнение граф учетной формы осуществляется последовательно по мере выполнения операции:
1. Графа 1 "№" - указывается порядковый номер информационных данных о гидротехнических сооружениях, начиная с 1.
2. Графа 2 "входящий номер" - указывается входящий номер, который должен соответствовать номеру, под которым информационные данные о гидротехнических сооружениях зарегистрирован в регистрационно-контрольной форме как входящий.
В случае если декларацию безопасности гидротехнического сооружения утвердил орган государственного надзора или его территориальный орган в графе 2 проставляется прочерк "-".
3. Графа 3 "дата приема" - проставляется дата, указанная в регистрационном штампе.
4. Графа 4 "наименование" - указывается наименование информационных данных о гидротехнических сооружениях.
5. Графа 5 "общее кол-во листов" - указывается общее количество листов предоставленных информационных данных о гидротехнических сооружениях в печатном виде.
6. Графа 6 "собственник" - указывается наименование собственника или эксплуатирующей организации либо органа исполнительной власти субъекта Российской Федерации, предоставивших информационные данные о гидротехническом сооружении.
7. Графа 7 "ответственный за рассмотрение" - указывается фамилия и инициалы должностного лица, ответственного за рассмотрение информационных данных о гидротехнических сооружениях.
8. Графа 8 "отметка о полноте" - в случае если информационные данные о гидротехнических сооружениях соответствуют требованиям полноты и достоверности, проставляется "соответствует", иначе - "не соответствует".
9. Графа 9 "ответственный за направление" - указывается фамилия и инициалы должностного лица, ответственного за направление в Росводресурсы информационных данных о поднадзорных гидротехнических сооружениях.
10. Графа 10 "направление в Росводресурсы или орган государственного контроля и надзора" - в случае направления органом государственного контроля и надзора информационных данных о поднадзорных гидротехнических сооружениях в Росводресурсы, указывается дата направления в Росводресурсы информационных данных о гидротехнических сооружениях по состоянию на 1 января текущего года; в случае направления территориальным органом органа государственного контроля и надзора информационных данных о поднадзорных гидротехнических сооружениях в орган государственного контроля и надзора, указывается дата направления в орган государственного контроля и надзора информационных данных о гидротехнических сооружениях по состоянию на 1 января текущего года.
11. Графа 11 "№" - дублируется номер из графы 1.
При направлении нескольких запросов дополнений к предоставленным информационным данным о гидротехнических сооружениях в графе 11, начиная со второй строки, проставляется прочерк "-".
12. Графа 12 "№ запроса дополнений" - указывается порядковый номер запроса дополнений к предоставленным информационным данным о гидротехнических сооружениях, начиная с 1.
13. Графа 13 "запрос дополнений" - указывается дата запроса дополнений к предоставленным информационным данным о гидротехнических сооружениях - при наличии.
14. Графа 14 "получение дополнений" - указывается дата получения запрашиваемых дополнений к предоставленным информационным данным о гидротехнических сооружениях - при наличии.
15. Графа 15 "возвращение комплекта" - указывается дата возвращения комплекта материалов собственнику или эксплуатирующей организации либо органу исполнительной власти субъекта Российской Федерации - в случае, указанном в пункте 104 Регламента.
Образец письма с запросом дополнений к предоставленным информационным данным о гидротехнических сооружениях
|
Письмо |
|||
|
с запросом дополнений к предоставленным информационным данным о гидротехнических сооружениях |
|||
|
На бланке органа государственного контроля и надзора или его территориального органа |
_______________________________ |
||
|
_______________________________ |
|||
|
_______________________________ |
|||
|
Исх. № __________ |
(фамилия, имя отчество заявителя/ представителя заявителя) |
||
|
Рассмотрев предоставленные информационные данные о гидротехнических сооружениях (заявление от "__" _________ 20__ г. № __________________) прошу дополнить и предоставить скорректированные данные в отношении следующих гидротехнических сооружений: |
|||
|
1. ____________________________________________________________________ |
|||
|
________________________________________________________________________ |
|||
|
________________________________________________________________________ |
|||
|
________________________________________________________________________. |
|||
|
2. ____________________________________________________________________ |
|||
|
________________________________________________________________________ |
|||
|
________________________________________________________________________ |
|||
|
________________________________________________________________________. |
|||
|
3. ____________________________________________________________________ |
|||
|
________________________________________________________________________ |
|||
|
________________________________________________________________________ |
|||
|
________________________________________________________________________. |
|||
|
4. ____________________________________________________________________ |
|||
|
________________________________________________________________________ |
|||
|
________________________________________________________________________ |
|||
|
________________________________________________________________________. |
|||
|
5. ____________________________________________________________________ |
|||
|
________________________________________________________________________ |
|||
|
________________________________________________________________________ |
|||
|
________________________________________________________________________. |
|||
|
|
|
М.П. |
|
|
"___" _________ 20___ г. |
___________________________ |
______________ |
|
|
(дата) |
(уполномоченное должностное лицо) |
(подпись) |
|
Образец уведомления о прекращении рассмотрения вопроса о государственной регистрации гидротехнического сооружения
|
Уведомление |
||||
|
о прекращении рассмотрения вопроса о государственной регистрации гидротехнического сооружения |
||||
|
На бланке органа государственного контроля и надзора или его территориального органа |
__________________________________ |
|||
|
__________________________________ |
||||
|
__________________________________ |
||||
|
Исх. № _________ |
(фамилия, имя отчество заявителя/ представителя заявителя) |
|||
|
Прекращено рассмотрение вопроса о государственной регистрации гидротехнического сооружения, информационные данные по которому представлены в _______________________________________________________________________ |
||||
|
(наименование органа государственного контроля и надзора или его территориального органа) |
||||
|
вх. № _________ от "__" ____________ 20__ г. в связи с тем, что дополнения к представленным информационным данным, запрошенные от "__" __________ 20__ г. исх. № ________________, не представлены в трехмесячный срок. |
||||
|
Основанием для отказа является: _________________________________________ |
||||
|
(тип нормативного правового акта) |
||||
|
от "___" _________________ № _____ "_______________________________________ |
||||
|
(дата и номер нормативного правового акта) |
(указывается нормативный правовой акт, |
|||
|
________________________________________________________________________" |
||||
|
устанавливающий государственную или иную охраняемую федеральным законом тайну и/или особый порядок предоставления на сведения, содержащиеся в запрашиваемых материалах) |
||||
|
|
|
М.П. |
||
|
"__" ________ 20__ г. |
________________________________ |
_______________ |
||
|
(дата) |
(уполномоченное должностное лицо) |
(подпись) |
||
Образец формы учета информационных данных о гидротехнических сооружениях
Общая часть:
|
№ |
Входящий номер |
Дата приема |
Общее кол-во листов |
Дата утверждения декларации безопасности |
Поставщик |
Отметка о полноте |
Присвоение кода ГТС |
Внесение в Регистр |
Уведомление |
|
1 |
2 |
3 |
4 |
5 |
б |
7 |
8 |
9 |
10 |
|
1. |
|
|
|
|
|
|
|
|
|
Часть "Ответственные исполнители":
|
Запрос дополнений к предоставленным информационным данным о гидротехнических сооружениях: |
||||
|
11 |
12 |
13 |
14 |
15 |
|
№ |
Присвоение кода ГТС |
Проверка полноты |
Внесение в Регистр |
Уведомление |
|
1 |
|
|
|
|
Часть "Запрос дополнений и изменений к предоставленным информационным данным о гидротехнических сооружениях":
|
Запрос дополнений к предоставленным информационным данным о гидротехнических сооружениях: |
||||
|
16 |
17 |
18 |
19 |
20 |
|
№ |
№ запроса |
Тип запроса |
Дата направления |
Дата получения |
|
1 |
1 |
|
|
|
|
- |
2 |
|
|
|
Правила заполнения формы:
Одна запись соответствует одному пакету информационных данных о гидротехнических сооружениях.
Заполнение граф учетной формы осуществляется последовательно по мере выполнения операции:
1. Графа 1 "№" - указывается порядковый номер информационных данных о гидротехнических сооружениях, начиная с 1.
2. Графа 2 "входящий номер" - указывается входящий номер, который должен соответствовать номеру, под которым документ с информационными данными о гидротехнических сооружениях зарегистрирован в регистрационно-контрольной форме как входящий.
3. Графа 3 "дата приема" - указывается дата приема информационных данных о гидротехнических сооружениях от органов государственного контроля и надзора.
4. Графа 4 "общее кол-во листов" - указывается общее количество листов предоставленных информационных данных о гидротехнических сооружениях в печатном виде.
5. Графа 5 "дата утверждения декларации безопасности" - указывается дата утверждения декларации безопасности гидротехнического сооружения.
6. Графа 6 "поставщик" - указывается наименование органа государственного контроля и надзора или его территориального органа, предоставивших информационные данные о гидротехнических сооружениях.
7. Графа 7 "отметка о полноте" - в случае если информационные данные о гидротехнических сооружениях соответствуют требованиям полноты и непротиворечивости, проставляется "соответствует", иначе - "не соответствует".
8. Графа 8 "присвоение кода ГТС" - указывается дата присвоение идентификационного кода гидротехническому сооружению.
9. Графа 9 "внесение в Регистр" - указывается дата завершения внесения информационных данных в Регистр.
10. Графа 10 "уведомление" - указывается дата рассылки по органам государственного контроля и надзора уведомления о внесении новой и уточнение содержащейся информации в Регистре.
11. Графа 11 "№" - дублируется номер из графы 1.
12. Графа 12 "присвоение кода ГТС" - указываются фамилия и инициалы должностного лица, ответственного за присвоение идентификационного кода гидротехническому сооружению.
13. Графа 13 "проверка полноты" - указываются фамилия и инициалы должностного лица, ответственного за проверку полноты и непротиворечивости информационных данных о гидротехнических сооружениях.
14. Графа 14 "внесение в Регистр" - указываются фамилия и инициалы должностного лица, ответственного за внесение новой и уточнение содержащейся информации в Регистре.
15. Графа 15 "уведомление" - указываются фамилия и инициалы должностного лица, ответственного за уведомление органов государственного контроля и надзора о внесении новой и уточнение содержащейся информации в Регистре.
16. Графа 16 "№" - дублируется номер из графы 1.
При направлении нескольких запросов дополнений к предоставленным информационным данным о гидротехнических сооружениях в графе 16, начиная со второй строки, проставляется прочерк "-".
17. Графа 17 "№ запроса" - указывается порядковый номер запроса дополнений и изменений к предоставленным информационным данным о гидротехнических сооружениях, начиная с 1.
18. Графа 18 "тип запроса" - в случае запроса дополнений к предоставленным информационным данным о гидротехнических сооружениях указывается "дополнения", в случае запроса приведения идентификационного кода гидротехнических сооружений в соответствие правилам кодирования гидротехнических сооружений - "изменение кода ГТС".
19. Графа 19 "дата направления" - указывается дата направления запроса дополнений и изменений в предоставленных информационных данных о гидротехнических сооружениях.
20. Графа 20 "дата получения" - указывается дата получения запроса дополнений и изменений в предоставленных информационных данных о гидротехнических сооружениях.
Образец письма с запросом дополнений к предоставленным информационным данным о гидротехнических сооружениях
|
Письмо |
|||
|
с запросом дополнений к предоставленным информационным данным о гидротехнических сооружениях |
|||
|
На бланке Росводресурсов |
|
||
|
|
Кому ________________________________ |
||
|
Исх. № ______ |
_____________________________________ |
||
|
|
Куда ________________________________ |
||
|
в Росводресурсы в отношении следующих гидротехнических сооружений: |
|||
|
1. ____________________________________________________________________ |
|||
|
________________________________________________________________________ |
|||
|
________________________________________________________________________ |
|||
|
________________________________________________________________________. |
|||
|
2. ____________________________________________________________________ |
|||
|
________________________________________________________________________ |
|||
|
________________________________________________________________________ |
|||
|
________________________________________________________________________. |
|||
|
3. ____________________________________________________________________ |
|||
|
________________________________________________________________________ |
|||
|
________________________________________________________________________ |
|||
|
________________________________________________________________________. |
|||
|
4. ____________________________________________________________________ |
|||
|
________________________________________________________________________ |
|||
|
________________________________________________________________________ |
|||
|
________________________________________________________________________. |
|||
|
5. ____________________________________________________________________ |
|||
|
________________________________________________________________________ |
|||
|
________________________________________________________________________ |
|||
|
|
|
М.П. |
|
|
"__" ________ 20__ г. |
_____________________________ |
___________ |
|
|
(дата) |
(руководитель (заместитель руководителя) Росводресурсов) |
(подпись) |
|
Образец уведомления о внесении новой и уточнения содержащейся информации в Регистре
|
Уведомление |
|||
|
о внесении новой и уточнении содержащейся информации в российском регистре гидротехнических сооружений |
|||
|
На бланке Росводресурсов |
|
||
|
|
Кому _______________________________ |
||
|
Исх. № ______ |
____________________________________ |
||
|
|
Куда _______________________________ |
||
|
Росводресурсы уведомляет Ростехнадзор и Ространснадзор о том, что в Российский регистр гидротехнических сооружений внесены информационные данные о гидротехнических сооружениях, предоставленные: |
|||
|
1. Ростехнадзором - письмо от "__" ______________ 20__ г. № _________________ гидротехническим сооружениям присвоены следующие регистрационные коды: |
|||
|
1.1. ___________________________________________________________________. |
|||
|
1.2. ___________________________________________________________________. |
|||
|
1.3. ___________________________________________________________________. |
|||
|
1.4. ___________________________________________________________________. |
|||
|
1.5. ___________________________________________________________________. |
|||
|
2. Ространснадзором - письмо от "__" __________ 20__ г. № ___________________ гидротехническим сооружениям присвоены следующие регистрационные коды: |
|||
|
2.1. ___________________________________________________________________. |
|||
|
2.2. ___________________________________________________________________. |
|||
|
2.3. ___________________________________________________________________. |
|||
|
2.4. ___________________________________________________________________. |
|||
|
2.5. ___________________________________________________________________. |
|||
|
|
|
М.П. |
|
|
"__" ________ 20__ г. |
_____________________________ |
___________ |
|
|
(дата) |
(руководитель (заместитель руководителя) Росводресурсов) |
(подпись) |
|
Образец заявления о предоставлении выписки из Регистра
|
Заявление |
|||||||||||
|
о представлении выписки из российского регистра гидротехнических сооружений |
|||||||||||
|
(лицевая сторона) |
|||||||||||
|
|
Кому ______________________________ |
||||||||||
|
Исх. № ______ |
____________________________________ |
||||||||||
|
|
Куда _______________________________ |
||||||||||
|
1. ____________________________________________________________________ |
|||||||||||
|
(полное наименование юридического лица, паспортные данные для физического лица) |
|||||||||||
|
________________________________________________________________________ |
|||||||||||
|
в лице: _________________________________________________________________ |
|||||||||||
|
(фамилия, имя отчество должностного лица со стороны заявителя) |
|||||||||||
|
действующего на основании: ______________________________________________ |
|||||||||||
|
(реквизиты документа, подтверждающего полномочия должностного лица со стороны заявителя) |
|||||||||||
|
просит предоставить выписку из Российского регистра гидротехнических сооружений, содержащую информацию о гидротехнических сооружениях согласно перечню. |
|||||||||||
|
□ |
на бумажном, |
□ |
электронном носителе. |
||||||||
|
(нужное выбрать) |
|||||||||||
|
2. Контактные телефоны: |
_________________________, |
||||||||||
|
|
_________________________, |
||||||||||
|
|
_________________________. |
||||||||||
|
3. Почтовый адрес: ________, |
________________________________________ |
||||||||||
|
(индекс) |
(ненужное зачеркнуть) (наименование области, |
||||||||||
|
_______________________________________________________________________. |
|||||||||||
|
города, поселка, села, название улицы, дом №, корпус №, кв. № ) |
|||||||||||
|
4. Адреса электронной почты: |
___________@____.___, |
||||||||||
|
|
___________@____.___, |
||||||||||
|
|
___________@____.___. |
||||||||||
|
5. Прошу передать ответ: |
|||||||||||
|
□ |
|
- непосредственно |
|||||||||
|
□ |
|
- выслать на указанный почтовый адрес |
|||||||||
|
□ |
|
- выслать на указанный электронный адрес |
|||||||||
|
|
|
М.П. |
|||||||||
|
"__" __________ 20__ г. |
_________________________ |
_________________ |
|||||||||
|
(дата) |
(должность - для юридического лица) |
(подпись) |
|||||||||
|
(оборотная сторона) |
||
|
Перечень запрашиваемой информации о гидротехнических сооружениях |
||
|
№ |
Идентификационные признаки ГТС* |
Пункты информационных данных о ГТС** |
|
1) |
|
|
|
2) |
|
|
|
3) |
|
|
|
4) |
|
|
|
5) |
|
|
|
6) |
|
|
|
7) |
|
|
|
8) |
|
|
|
9) |
|
|
|
10) |
|
|
|
11) |
|
|
|
12) |
|
|
|
13) |
|
|
|
14) |
|
|
|
_____________ * Указываются известные заявителю идентификационные признаки гидротехнического сооружения: название, код, местоположение, собственник или эксплуатирующая организация. ** Согласно приложению № 4 к Регламенту с указанием раздела, таблицы и пункта таблицы |
||
Образец формы учета предоставления выписок из Регистра
|
№ |
Входящий номер |
Дата приема |
ФИО заявителя |
Орган/ организация |
ФИО ДЛ - рассмотрение |
ФИО ДЛ - предоставление |
Категория заявителя |
Принятое решение |
Дата предоставления |
|
1 |
2 |
3 |
4 |
5 |
6 |
7 |
8 |
9 |
10 |
|
1. |
|
|
|
|
|
|
|
|
|
Правила заполнения формы:
Одна запись соответствует одному заявлению о предоставлении выписки из Регистра.
Заполнение граф учетной формы осуществляется последовательно по мере выполнения операции:
1. Графа 1 "№" - указывается порядковый номер заявления о предоставлении выписки из Регистра, начиная с 1.
2. Графа 2 "входящий номер" - указывается входящий номер, который должен соответствовать номеру, под которым заявление о предоставлении выписки из Регистра зарегистрирован в регистрационно-контрольной форме как входящий.
3. Графа 3 "дата приема" - указывается дата приема заявление на предоставление выписки из Регистра.
4. Графа 4 "ФИО заявителя" - указываются фамилия и инициалы заявителя, или представителя заявителя.
5. Графа 5 "орган/организация" - указывается наименование организации или органа государственной власти, направившего заявление на предоставление выписки из Регистра.
В случае обращения физического лица в данной графе проставляется прочерк "-".
6. Графа 6 "ФИО ДЛ-рассмотрение" - указываются фамилия и инициалы должностного лица, ответственного за рассмотрение заявления на предоставление выписки из Регистра.
7. Графа 7 "ФИО ДЛ-предоставление" - указываются фамилия и инициалы должностного лица, ответственного за предоставление выписки из Регистра.
8. Графа 8 "категория заявителя" - указывается категория заявителя, к которой относится заявитель.
9. Графа 9 "принятое решение" - в случае если запрошенные сведения могут предоставляться категории заявителей, к которой относится заявитель, проставляется "предоставить", иначе - "отказать".
10. Графа 10 "дата предоставления" - указывается дата предоставления выписки из Регистра или направления мотивированного отказа в предоставлении указанной выписки.
Образец выписки из Российского регистра гидротехнических сооружений
|
Выписка |
||
|
из российского регистра гидротехнических сооружений |
||
|
На бланке Росводресурсов |
__________________________________ |
|
|
__________________________________ |
||
|
__________________________________ |
||
|
|
(фамилия, имя отчество заявителя/ представителя заявителя) |
|
|
От "__" __________________ 20__ г. |
Исх. № _________________________ |
|
|
Настоящая выписка из Российского регистра гидротехнических сооружений |
||
|
________________________________________________________________________ |
||
|
(наименование и класс гидротехнического сооружения |
||
|
________________________________________________________________________ |
||
|
комплекса гидротехнических сооружений) |
||
|
Выдана: ______________________________________________________________ |
||
|
(наименование и адрес собственника гидротехнического сооружения |
||
|
________________________________________________________________________ |
||
|
или эксплуатирующей организации) |
||
|
Гидротехническое сооружение включено в раздел "__" Российского регистра гидротехнических сооружений, и ему присвоен следующий регистрационный код: |
||
|
_____ _____ ______ ______ ______ ______ _______ _______ _______ |
||
|
Основание для включения в Российский регистр гидротехнических сооружений: |
||
|
1. Декларация безопасности гидротехнического сооружения, утвержденная и зарегистрированная: |
||
|
________________________________________________________________________ |
||
|
(наименование подразделения органа государственного контроля и надзора, |
||
|
________________________________________________________________________ |
||
|
утвердившего и зарегистрировавшего декларацию безопасности) |
||
|
2. Заявление собственника гидротехнического сооружения или эксплуатирующей организации (для первичной регистрации на период до представления декларации безопасности): |
||
|
_______________________________________________________________________ |
||
|
(номер и дата заявления собственника или эксплуатирующей организации) |
||
|
_________________________ |
__________________________________________ |
|
|
(наименование должности) |
(подпись и Ф.И.О. лица, уполномоченного подписывать справку) |
|
|
М.П. |
|
|
Образец мотивированного отказа в предоставлении выписки из Регистра
|
Мотивированный отказ |
|||||
|
в представлении выписки из российского регистра гидротехнических сооружений |
|||||
|
На бланке Росводресурсов |
__________________________________ |
||||
|
__________________________________ |
|||||
|
__________________________________ |
|||||
|
Исх. № ___________ |
(фамилия, имя отчество заявителя/ представителя заявителя) |
||||
|
Отказать в предоставлении выписки из Российского регистра гидротехнических сооружений по заявлению вх. № ______ в связи с: |
|||||
|
□ |
|
заявление о предоставлении выписок из Российского регистра гидротехнических сооружений заполнено не по форме; |
|||
|
□ |
|
отсутствием запрашиваемой информации в Российском регистре гидротехнических сооружений; |
|||
|
□ |
|
запрошены материалы, в которых содержатся сведений, отнесенные за рамки предоставляемых для категории заявителей, к которой относится заявитель; |
|||
|
□ |
|
запрошены материалы, в которых содержатся сведения, составляющие государственную или иную охраняемую федеральным законом тайну, и для которых установлен особый порядок предоставления. |
|||
|
Основанием для отказа является: _________________________________________ |
|||||
|
(тип нормативного правового акта) |
|||||
|
от "__" _____________№ ____ "_____________________________________________ |
|||||
|
(дата и номер нормативного правового акта) |
|||||
|
_______________________________________________________________________". |
|||||
|
(указывается нормативный правовой акт, устанавливающий государственную или иную охраняемую федеральным законом тайну и/или особый порядок предоставления на сведения, содержащиеся в запрашиваемых материалах) |
|||||
|
|
|
М.П. |
|||
|
"__" ________ 20__ г. |
_____________________________ |
___________ |
|||
|
(дата) |
(руководитель (заместитель руководителя) Росводресурсов) |
(подпись) |
|||
Образец заявки на предоставление доступа к сведениям базы данных Российского регистра гидротехнических сооружений
|
Заявка |
||
|
на предоставление доступа к сведениям базы данных российского регистра гидротехнических сооружений |
||
|
От "__" _______________ 20___ г. |
Вх. № ______________________ |
|
|
Login |
||
|
Pass |
||
|
Ф.И.О. |
||
|
Телефон |
||
|
|
||
|
Адрес |
||
|
Организация |
||
|
Собственник или эксплуатирующая организация (если да, то вводим код гидротехнического сооружения) |
|
|
|
Контроль и Надзор |
нет |
|
|
Округ |
нет |
|
|
Область |
нет |
|
|
БВУ |
нет |
|
|
Тип доступа |
Временный, 1 мес. |
|
Образец формы учета предоставления доступа к сведениям в базе данных Регистра
|
№ |
Входящий номер |
Дата приема |
ФИО заявителя |
Орган/ организация |
ФИО ДЛ - рассмотрение |
ФИО ДЛ - предоставление |
Категория заявителя |
Тип запрошенного доступа |
Дата предоставления |
Тип предоставленного доступа |
|
1 |
2 |
3 |
4 |
5 |
6 |
7 |
8 |
9 |
10 |
11 |
|
1. |
|
|
|
|
|
|
|
|
|
|
Правила заполнения формы:
Одна запись соответствует одной заявки на предоставления доступа к сведениям базы данных Регистра.
Заполнение граф учетной формы осуществляется последовательно по мере выполнения операции:
1. Графа 1 "№" - указывается порядковый номер заявки на предоставление доступа к сведениям базы данных Регистра, начиная с 1.
2. Графа 2 "входящий номер" - указывается входящий номер, который должен соответствовать номеру, под которым заявка на предоставление доступа к сведениям базы данных Регистра зарегистрирован в регистрационно-контрольной форме как входящий.
3. Графа 3 "дата приема" - указывается дата приема заявки на предоставление доступа к сведениям базы данных Регистра.
4. Графа 4 "ФИО заявителя" - указываются фамилия и инициалы заявителя, или представителя заявителя.
5. Графа 5 "орган/организация" - указывается наименование организации или органа государственной власти, направившего заявку на предоставление доступа к сведениям базы данных Регистра.
В случае обращения физического лица в данной графе проставляется прочерк "-".
6. Графа 6 "ФИО ДЛ-рассмотрение" - указываются фамилия и инициалы должностного лица, ответственного за рассмотрение заявок на предоставление доступа к сведениям базы данных Регистра.
7. Графа 7 "ФИО ДЛ-предоставление" - указываются фамилия и инициалы должностного лица, ответственного за предоставление доступа к сведениям базы данных Регистра.
8. Графа 8 "категория заявителя" - указывается категория заявителя, к которой относится заявитель.
9. Графа 9 "тип запрошенного доступа" - указывается тип запрошенного заявителем доступа к сведениям базы данных Регистра.
10. Графа 10 "дата предоставления" - указывается дата предоставления доступа к сведениям базы данных Регистра или направления мотивированного отказа в предоставлении указанного доступа.
11. Графа 11 "тип предоставленного доступа" - указывается тип предоставленного доступа к сведениям базы данных Регистра.
Образец решения о предоставлении логина и пароля для доступа к сведениям базы данных Регистра
|
Решение |
||||
|
о предоставлении логина и пароля для доступа к сведениям базы данных Регистра |
||||
|
|
______________________________ |
|||
|
Исх. № _______________________ |
______________________________ |
|||
|
|
______________________________ |
|||
|
|
(фамилия, имя отчество заявителя / представителя заявителя) |
|||
|
Предоставить логин и пароль для доступа к сведениям базы данных Регистра по заявке вх. № ______. |
||||
|
Login |
||||
|
Pass |
||||
|
Ф.И.О. |
||||
|
Телефон |
||||
|
|
||||
|
Адрес |
||||
|
Организация |
||||
|
Собственник или эксплуатирующая организация (если да, то вводим код гидротехнического сооружения) |
|
|||
|
Контроль и надзор |
нет |
|||
|
Округ |
нет |
|||
|
Область |
нет |
|||
|
БВУ |
нет |
|||
|
Тип доступа |
Временный, 1 мес. |
|||
|
|
|
М.П. |
||
|
"__" ________ 20__ г. |
_____________________________ |
___________ |
||
|
(дата) |
(руководитель (заместитель руководителя) Росводресурсов) |
(подпись) |
||
Образец мотивированного отказа в предоставлении доступа к сведениям базы данных Регистра
|
Мотивированный отказ |
|||||
|
в предоставлении доступа к сведениям базы данных регистра |
|||||
|
На бланке Росводресурсов |
_________________________________ |
||||
|
_________________________________ |
|||||
|
_________________________________ |
|||||
|
Исх. № ___________ |
(фамилия, имя отчество заявителя/ представителя заявителя) |
||||
|
Отказать в предоставлении доступа к сведениям базы данных Российского регистра гидротехнических сооружений по заявке вх. № ______в связи с: |
|||||
|
□ |
|
заявка на предоставление доступа содержит недостоверные сведения; |
|||
|
□ |
|
запрошенный доступ не соответствует категории заявителя. |
|||
|
|
|
М.П. |
|||
|
"__" ________ 20__ г. |
_____________________________ |
___________ |
|||
|
(дата) |
(руководитель (заместитель руководителя) Росводресурсов) |
(подпись) |
|||
к административному
регламенту исполнения
Росводресурсами, Ростехнадзором и Ространснадзором
государственной функции по государственной
регистрации гидротехнических сооружений и ведению
Российского регистра гидротехнических сооружений
Расширенный доступ к сведениям базы данных Регистра
|
№ |
Категория заявителя |
Доступ к сведениям базы данных Регистра |
|
1. |
Собственники, балансодержатели гидротехнических сооружений и организации, эксплуатирующие гидротехнические сооружения, включенные в Регистр. |
Полный доступ по гидротехническим сооружениям, находящимся соответственно в собственности, на балансе или в эксплуатации. |
|
2. |
Территориальные органы органов государственного контроля и надзора за безопасностью гидротехнических сооружений. |
Полный доступ по поднадзорным гидротехническим сооружениям в зоне деятельности. |
|
3. |
Территориальные органы Росводресурсов. Территориальные органы МЧС. |
Полный доступ по гидротехническим сооружениям в зоне деятельности. |
|
4. |
Органы государственной власти субъектов Российской Федерации. |
Полный доступ по гидротехническим сооружениям на территории субъекта Российской Федерации. |
|
5. |
Федеральные органы исполнительной власти Российской Федерации. |
Полный доступ. |
|
6. |
Научные, образовательные учреждения и другие организации и заинтересованные лица |
Ограниченный доступ*. |
|
_____________ * Доступ к информационным данным о гидротехнических сооружениях не предоставляется по п.п. 7, 8, 9, 10, 11, 15, 19 таблицы 1 приложения № 4 к Регламенту. |
||
к административному
регламенту исполнения
Росводресурсами, Ростехнадзором и Ространснадзором
государственной функции по государственной
регистрации гидротехнических сооружений и ведению
Российского регистра гидротехнических сооружений
Состав и образцы форм представления сведений, вносимых в российский Регистр гидротехнических сооружений
Общие характеристики ГТС (комплексов ГТС)
Таблица 1
|
№ п/п |
Наименование информационных сведений |
Содержание информационных сведений |
|
1. |
Наименование сооружения |
|
|
2. |
Назначение сооружения |
Таблица 1.1 |
|
3. |
Код водного объекта |
|
|
4. |
Название водного объекта |
|
|
5. |
Код водохозяйственного участка |
Таблица 1.2 |
|
6. |
Местоположение сооружения |
|
|
6.1. |
Широта основной точки (градусы, минуты, секунды) |
|
|
6.2. |
Долгота основной точки (градусы, минуты, секунды) |
|
|
6.3. |
Широта вспомогательной точки (градусы, минуты, секунды) |
|
|
6.4. |
Долгота вспомогательной (градусы, минуты, секунды) |
|
|
6.5. |
Код административно-территориального образования (указывается в соответствии с общероссийским классификатором административно территориальных образований (ОКАТО) |
|
|
6.6. |
Кадастровый номер земельного участка |
|
|
7. |
Собственник |
|
|
7.1 |
Форма собственности (указывается в соответствии с общероссийским классификатором форм собственности (ОКФС) |
|
|
7.2. |
Организационно-правовая форма (указывается в соответствии с общероссийским классификатором организационно-правовых форм хозяйствующих субъектов - ОКОПФ). |
|
|
7.3. |
Наименование |
|
|
7.4. |
ИНН |
|
|
7.5. |
Код ОКАТО |
|
|
7.6. |
Юридический адрес (улица, дом, корпус) |
|
|
7.7. |
Телефон |
|
|
7.8. |
Адрес электронной почты |
|
|
8 |
Эксплуатирующая организация |
|
|
8.1. |
Форма собственности (указывается в соответствии с общероссийским классификатором форм собственности (ОКФС) |
|
|
8.2. |
Наименование ведомства, к которому относится эксплуатирующая организация, (если эксплуатирующая организация государственная организация или организация с государственным участием) |
|
|
8.3. |
Организационно-правовая форма (указывается в соответствии с общероссийским классификатором организационно-правовых форм хозяйствующих субъектов - ОКОПФ). |
|
|
8.4. |
Наименование |
|
|
8.5. |
ИНН |
|
|
8.6. |
Код ОКВЭД |
|
|
8.7. |
Код ОКОПО |
|
|
8.8. |
Код ОКАТО |
|
|
8.9. |
Юридический адрес (улица, дом, корпус) |
|
|
8.10. |
Телефон |
|
|
8.11. |
Адрес электронной почты |
|
|
8.12. |
Численность службы эксплуатации ГТС: |
|
|
8.12.1. |
- всего |
|
|
8.12.2. |
- в т.ч. лиц, имеющих специальное образование в области эксплуатации ГТС |
|
|
8.13. |
Условия и правовое основание передачи сооружения в распоряжение эксплуатирующей организации |
|
|
8.13.1. |
Условие: (аренда, передача в хозяйственное ведение или оперативное управление) |
|
|
8.13.2. |
Основание: (договор или иной правовой документ) |
|
|
8.13.2.1. |
Номер документа |
|
|
8.13.2.2. |
Дата документа (день, месяц, год - дд.мм.гггг) |
|
|
8.13.2.3. |
Наименование организации, утвердившей данный документ |
|
|
9. |
Балансовая стоимость ГТС (комплекса ГТС) на год включения в Регистр, млн. руб. |
|
|
10. |
Остаточная стоимость ГТС (комплекса ГТС) по балансу на год включения в Регистр, млн. руб. |
|
|
11. |
Процент износа, % |
|
|
12. |
Жизненный цикл сооружения на момент регистрации |
|
|
12.1. |
Начало строительства (год - гггг) |
|
|
12.2. |
Завершение строительства (последней завершенной очереди: день, месяц, год - дд.мм.гггг) |
|
|
12.3. |
Консервация/ликвидация (день, месяц, год - дд.мм.гггг) |
|
|
12.4. |
Начало ввода в эксплуатацию (день, месяц, год - дд.мм.гггг) |
|
|
12.5. |
Ввод в постоянную эксплуатацию (день, месяц, год - дд.мм.гггг) |
|
|
13. |
Организация - генпроектировщик или ее правопреемник |
|
|
13.1. |
Наименование |
|
|
13.2. |
ИНН |
|
|
13.3. |
Код ОКАТО |
|
|
13.4. |
Юридический адрес (улица, дом, корпус) |
|
|
13.5. |
Телефон |
|
|
14. |
Строительная организация-генподрядчик или ее правопреемник |
|
|
14.1. |
Наименование |
|
|
14.2. |
ИНН |
|
|
14.3. |
Код ОКАТО |
|
|
14.4. |
Юридический адрес (улица, дом, корпус) |
|
|
14.5. |
Телефон |
|
|
15. |
Нормативная документация по эксплуатации ГТС, используемая эксплуатирующей организацией: |
|
|
15.1. |
- отраслевые или иные общие правила эксплуатации ГТС |
|
|
15.2. |
- инструкция по эксплуатации ГТС |
|
|
15.3. |
- критерии безопасности ГТС |
|
|
15.4. |
- проектная и исполнительная документация |
|
|
15.5. |
- акт приемки ГТС в эксплуатацию |
|
|
15.6. |
- планы мероприятий по предупреждению, локализации и ликвидации последствий чрезвычайных ситуаций в результате аварий ГТС |
|
|
15.7. |
- акт обследования ГТС (год проведения последнего обследования) |
|
|
15.8. |
- планы мероприятий по обеспечению и повышению безопасности эксплуатации ГТС |
|
|
15.9. |
- другие |
|
|
16. |
Максимальный возможный размер территории, на которой могут иметь место последствия аварии ГТС, км2 |
|
|
17. |
Наличие на указанной в п. 14. территории населенных пунктов, промышленных, сельскохозяйственных и иных предприятий и организаций, исторических и культурных памятников и иных объектов, которым может быть нанесен вред (численность населения, количество организаций и иных объектов, с указанием особо крупных и имеющих опасные виды производственной деятельности) |
|
|
18. |
Наличие действующей системы оповещения населения об угрозе ЧС в результате аварии ГТС |
|
|
19. |
Финансовое обеспечение гражданской ответственности за вред, причиненный аварией гидротехнического сооружения: |
|
|
19.1. |
- величина финансового обеспечения гражданской ответственности за вред, причиненный аварией гидротехнического сооружения, тыс. руб. |
|
|
19.2. |
- наличие действующего договора страхования (год заключения) |
|
|
19.3. |
- страховщик (организационно-правовая форма, наименование, ИНН, юридический адрес, факс, телефон, код электронной почты) |
|
|
19.4. |
- размер страховой суммы |
|
|
19.5. |
- размер страхового тарифа |
|
|
20. |
Расчетные сейсмические нагрузки |
|
|
21. |
Аварии или аварийные ситуации, имевшие место за период эксплуатации, потребовавшие срочного выполнения работ по их предотвращению и локализации, а также работ по восстановлению ГТС (наименование ГТС, даты и причины событий) |
|
|
22. |
Декларация безопасности |
|
|
22.1. |
Регистрационный номер декларации безопасности |
|
|
22.2. |
Должность лица утвердившего декларацию безопасности |
|
|
22.3. |
ФИО лица утвердившего декларацию безопасности |
|
|
22.4. |
Дата утверждения декларации безопасности (день, месяц, год - дд.мм.гггг) |
|
|
22.5. |
Срок действия декларации (лет) |
|
|
23 |
Заявление о регистрации |
|
|
23.1. |
Регистрационный номер заявления |
|
|
23.2. |
Дата приема заявления (день, месяц, год - дд.мм.гггг) |
|
|
23.3. |
ФИО лица принявшего заявление |
|
|
23.4. |
Должность лица принявшего заявление |
|
|
23.5. |
Дата регистрации в органе надзора (день, месяц, год - дд.мм.гггг) |
|
Назначение гидроузлов/комплексов ГТС/ГТС
|
Энергетика |
|
Транспорт |
|
Сельское хозяйство |
|
Водоснабжение |
|
Промышленность |
|
Защита от негативного воздействия вод |
|
Комплексное |
Правила заполнения Таблицы 1 "Общие характеристики ГТС, (комплексов ГТС)"
1. Наименование гидротехнического сооружения.
Необходимо ввести полное наименование гидротехнического сооружения или комплекса ГТС (гидроузла). Возможно использование только общепринятых сокращений.
2. Назначение гидротехнического сооружения - указывается в соответствии с таблицей 1.1.
3. Код водного объекта - код водного объекта, представляющий собой 9-тизначную группу цифр, в которой первая цифра - вид водного объекта, вторая и третья - условный номер бассейна моря или крупного региона, соответствующий номеру тома справочника "Гидрологическая изученность", в котором приведены сведения о данном водотоке, четвертая цифра - условный номер бассейна главной реки, соответствующий номеру выпуска указанного справочника, с пятого по девятый знак - порядковый номер водотока в таблице 2 (4) "Гидрологической изученности". В случае, если одна и та же река помещена в нескольких выпусках, принимается номер выпуска, в котором приведен исток реки. Коды водных объектов назначены в соответствии с "Временной инструкцией по шифровке водных объектов при Государственном учете вод и их использовании по единой для Союза ССР системе и ведении Государственного водного кадастра" и дополнительным указаниям Росгидромета.
4. Название водного объекта - заполняется в соответствии с пунктом 3.
5. Код водохозяйственного участка - заполняется на основе водохозяйственного районирования территории Российской Федерации (выделения, документирования и утверждения количества водохозяйственных участков и их границ), осуществляемого Федеральным агентством водных ресурсов в соответствии с пунктом 3 постановления Правительства Российской Федерации от 30 ноября 2006 г. № 728 "О гидрографическом и водохозяйственном районировании территории Российской Федерации и утверждении границ бассейновых округов" (Собрание законодательства Российской Федерации, 2006, № 49 (часть II), ст. 5225; 2009, № 18 (часть II), ст. 2248) и Методикой водохозяйственного районирования территории Российской Федерации, утвержденной приказом Министерства природных ресурсов Российской Федерации от 25 апреля 2007 г. № 111 "Об утверждении методики водохозяйственного районирования территории Российской Федерации" (Зарегистрирован Министерством юстиции Российской Федерации 25 июня 2007 г., регистрационный № 9682).
6. Местоположение гидротехнического сооружения.
Указывается следующая информация:
6.1. - 6.2. координаты основной точки широта и долгота (градусы, минуты, секунды) для напорных сооружений основная точка берется справа по направлению напора;
6.3. - 6.4. для линейных сооружений протяженностью свыше 300 метров указываются координаты вспомогательной точки (градусы, минуты, секунды для противоположной точки);
6.5. код по ОКАТО территории, на которой расположен комплекс ГТС (ГТС);
6.6. кадастровый номер земельного участка.
7. Собственник ГТС.
Собственником ГТС в соответствии с Федеральным законом "О безопасности гидротехнических сооружений" является Российская Федерация, субъект Российской Федерации, муниципальное образование, физическое лицо или юридическое лицо независимо от его организационно-правовой формы, имеющие права владения, пользования и распоряжения гидротехническим сооружением.
Указываются следующие данные о собственнике ГТС:
Форма собственности*. Например, государственная (федеральная или субъектов Российской Федерации), муниципальная, частная;
Организационно-правовая форма** (ООО, ЗАО, ГУП и т.д.);
Наименование;
ИНН;
ОКАТО***;
Юридический адрес (улица, дом, корпус);
Телефон;
Адрес электронной почты.
_____________
* Указывается в соответствии с Общероссийским классификатором форм собственности.
** Организационно-правовая форма указывается в соответствии с Общероссийским классификатором организационно-правовых форм хозяйствующих субъектов.
*** В адресе названия регионов, районов, городов и населенных пунктов должны быть представлены в соответствии с Общероссийским классификатором объектов административно-территориального деления.
8. Эксплуатирующая организация.
Эксплуатирующей организацией в соответствии с Федеральным законом о безопасности гидротехнических сооружений является государственное или муниципальное унитарное предприятие, либо организация любой другой организационно-правовой формы, на балансе которой находится гидротехническое сооружение.
Указываются следующие данные по эксплуатирующей ГТС организации:
8.1. Форма собственности (указывается в соответствии с ОКФС). Например, государственная (федеральная или субъектов федерации), муниципальная, частная;
8.2. Наименование ведомства, к которому относится эксплуатирующая организация, (если эксплуатирующая организация государственная организация или организация с государственным участием);
8.3. Организационно-правовая форма (указывается в соответствии с ОКОПФ). Например: ООО, ЗАО, ГУП и т.д.;
8.6. ОКВЭД - по общероссийскому классификатору видов экономической деятельности (ОКВЭД, обозначение ОК 029-2001);
8.7. ОКОПО - по общероссийскому классификатору предприятий и организаций (ОКПО, обозначение ОК 007-93). Код ОКОПО присваивается при регистрации предприятий и организаций;
8.9. Юридический адрес (улица, дом, корпус);
8.11. Адрес электронной почты;
8.12. Фактические данные о штате сотрудников по эксплуатации ГТС на момент представления заявления:
8.12.1. Приводятся фактические данные о штате сотрудников по эксплуатации ГТС на момент представления заявления или декларации безопасности.
8.12.2. Количество сотрудников, которые получили высшее, средне-техническое образование, а также прошли курсы повышения квалификации по программе безопасности гидротехнических сооружений.
8.13. Условия и правовое основание передачи ГТС в распоряжение эксплуатирующей организации.
8.13.1. Условие: (аренда, передача в хозяйственное ведение или оперативное управление);
8.13.2. Основанием передачи ГТС договор или иной правовой документ, по которому приводятся следующие данные:
8.13.2.1. Номер документа;
8.13.2.2. Дата документа (день, месяц, год - дд.мм.гггг);
8.13.2.3. Наименование организации, утвердившей данный документ;
9. Балансовая стоимость - стоимость основных фондов, определенная балансовым методом по данным бухгалтерского учета о наличии и движении основных фондов.
10. Остаточная стоимость ГТС (комплекса ГТС) по балансу на год включения в Регистр.
Остаточная стоимость - первоначальная стоимость основных фондов за вычетом износа, увеличенная на сумму затрат на капитальный ремонт.
При определении остаточной стоимости следует исходить из того, что срок эксплуатации ГТС зависит от класса капитальности. При отсутствии проекта и вышеупомянутых стоимостных характеристик ГТС оценка балансовой и остаточной стоимости производится следующим образом:
Для приближенного определения объемов ГТС (бетон, земля, металлоконструкции) выполняются их обмеры. Стоимостные характеристики рассчитываются путем умножения объемов на районные расценки материалов и работ. Таким образом, определяется балансовая стоимость ГТС.
Комиссионно, с участием органов надзора, определяется процент износа ГТС и остаточная стоимость. Дальнейшие расчеты по оценке балансовой и остаточной стоимости выполняются в соответствии с установленными стоимостными показателями.
Остаточная стоимость ГТС указывается в млн. рублей.
11. Процент износа на год включения в Регистр, Процент износа определяется в соответствии с временным периодом эксплуатации.
12. Жизненный цикл сооружения на момент регистрации.
12.1 Начало строительства (год - гггг).
Принимается дата документа о начале строительства ГТС.
12.2. Завершение строительства (последней завершенной очереди: день, месяц, год - дд.мм.гггг).
12.3. Консервация/ликвидация (день, месяц, год - дд.мм.гггг) дата акта о консервации/ликвидации.
12.4. Начало ввода в эксплуатацию (день, месяц, год - дд.мм.гггг).
Указывается дата акта приемочной комиссии о готовности ГТС.
12.5. Ввод в постоянную эксплуатацию (день, месяц, год - дд.мм.гггг).
Указывается дата акта приемочной комиссии о готовности к постоянной эксплуатации ГТС.
13. Организация - генпроектировщик или ее правопреемник.
Заполняется аналогично п.п. 8.4, 8.5, 8.8 - 8.10.
14. Строительная организация - генподрядчик или ее правопреемник.
Заполняется аналогично п.п. 8.4, 8.5, 8.8 - 8.10.
15. Нормативная документация по эксплуатации ГТС, используемая эксплуатирующей организацией.
В данном пункте указываются данные о соответствующих документах.
15.1. Отраслевые или иные общие правила эксплуатации ГТС. Указать отраслевые и иные общие правила эксплуатации ГТС, касающиеся специфики его эксплуатации.
15.2. Инструкция по эксплуатации ГТС. Указать следующие имеющиеся документы:
правила, регламентирующие порядок эксплуатации сооружений;
правила использования водных ресурсов;
местные производственные инструкции;
должностные инструкции.
15.3. Критерии безопасности. Критерии безопасности ГТС - предельные значения количественных и качественных показателей состояния гидротехнического сооружения и условий его эксплуатации, соответствующие допустимому уровню риска аварии ГТС и утвержденные в установленном порядке федеральными органами исполнительной власти, осуществляющими государственный надзор за безопасностью гидротехнических сооружений.
В данном пункте Сведений указываются данные о документе, в котором перечисляются основные параметры и признаки, оценочные показатели, по которым на данное время характеризуют и определяют состояние ГТС и комплекса ГТС в целом.
Состояние сооружения (комплекса ГТС) оценивается путем сравнения фактического (полученного в результате измерений и визуальных наблюдений) значения параметров и признаков с предельно допустимыми, назначенными проектом или уточненными (определенными) при обследовании сооружения.
Если определенные значения параметров, характеризующие состояние ГТС (комплекса ГТС) не превосходят или равны предельно допустимым, можно сделать вывод о его соответствии нормативным требованиям.
Критерии безопасности для каждого сооружения и предельно допустимые значения параметров его состояния (при отличии от проектных) следует утвердить в органах надзора за безопасностью ГТС в соответствии с их реальным состоянием.
15.4. Проектная и исполнительная документация. Указать документ, об утверждении проекта ГТС. Далее указать место хранения рабочей и исполнительной документации ГТС.
15.5. Акт приемки ГТС в эксплуатацию. Указать номер документа, дату и наименование организации утвердившей Акт приемки ГТС в эксплуатацию.
15.6. Планы мероприятий по предупреждению, локализации и ликвидации последствий чрезвычайных ситуаций в результате аварий ГТС. В соответствии с оценочным расчетом определяется возможный размер территории, на которой могут иметь место последствия аварий. Составляется примерный план мероприятий по предупреждению, локализации и ликвидации последствий аварий ГТС.
15.7. Акт обследования ГТС. Указываются реквизиты акта последнего обследования ГТС.
15.8. Планы мероприятий по обеспечению и повышению безопасности эксплуатации ГТС. В данном пункте следует указать документ последнего обследования, проведенного органом государственного надзора. В комментариях указать ход соблюдения сроков и выполнение рекомендуемых органом государственного надзора мероприятий по безопасности ГТС.
16. Максимально возможный размер территории, на которой могут иметь место последствия аварии ГТС.
Возможный размер территории, на которую оказывают воздействие последствия аварии. Размер территории должен быть указан в квадратных километрах.
17. Наличие на указанной в п. 14. территории населенных пунктов, промышленных, сельскохозяйственных и иных предприятий и организаций, исторических и культурных памятников и иных объектов, которым может быть нанесен вред (численность населения, количество организаций, и иных объектов, с указанием особо крупных и имеющих опасные виды производственной деятельности).
Указывается общая численность населения, перечисляются предприятия, организации и иные объекты, которым может быть нанесен вред.
18. Наличие действующей системы оповещения населения об угрозе ЧС в результате аварии ГТС.
Необходимо выбрать значение "есть" или "нет" для системы оповещения населения об угрозе чрезвычайной ситуации.
Далее дается краткая характеристика системы оповещения населения об угрозе ЧС.
19. Финансовое обеспечение гражданской ответственности за вред, причиненный аварией гидротехнического сооружения.
19.1. Величина финансового обеспечения гражданской ответственности за вред, причиненный аварией гидротехнического сооружения определяется исходя из оцененного в рублях размера максимального вреда, который может быть причинен жизни, здоровью физических лиц, имуществу физических и юридических лиц в результате аварии гидротехнического сооружения.
19.2. Наличие действующего договора страхования (год заключения). Необходимо выбрать значение "есть" или "нет" по наличию действующего договора страхования. Ниже указывается год заключения договора страхования.
19.3. Страховщик (организационно-правовая форма, наименование, ИНН, юридический адрес, факс, телефон, код электронной почты).
19.4. Размер страховой суммы.
19.5. Размер страхового тарифа в рублях.
20. Расчетные сейсмические нагрузки.
Сейсмичность указывается в баллах в соответствии с проектными данными о ГТС, приводимыми в паспорте ГТС. Если район сейсмичный, то приводятся соответствующие данные из СНиП II-7-81.
21. Аварии или аварийные ситуации, имевшие место за период эксплуатации, потребовавшие срочного выполнения работ по их предотвращению и локализации, а также работ по восстановлению ГТС (даты и причины событий).
Информация данного пункта вводится в таблицу. Каждая строка таблицы содержит сведения об одной аварии.
По аварии или аварийной ситуации необходимо представить следующие сведения:
Реквизиты документа, содержащего информацию об аварии или аварийной ситуации.
Дата аварии. Дата указывается в формате дд.мм.гггг (число, месяц и год).
Краткое описание причины аварии.
22. Декларация безопасности.
В соответствии с ФЗ "О безопасности гидротехнических сооружений" декларация безопасности определяется как документ, в котором обосновывается безопасность гидротехнического сооружения и определяются меры по обеспечению безопасности гидротехнического сооружения с учетом его класса.
Декларация безопасности содержит сведения о ГТС для регистрации ГТС в Регистре.
22.1. Регистрационный номер декларации безопасности обязателен для ввода.
22.2. Должность лица утвердившего декларацию безопасности.
22.3. ФИО лица утвердившего декларацию безопасности.
22.4. Дата утверждения декларации безопасности (день, месяц, год - дд.мм.гггг).
22.5. Срок действия декларации (лет).
23. Заявление о регистрации.
Гидротехнические сооружения, которые находились в эксплуатации на дату вступления в силу Федерального закона "О безопасности гидротехнических сооружений" вносятся в Регистр в безусловном порядке без одновременного представления декларации безопасности ГТС на основании заявления собственника или эксплуатирующей организации.
23.1. Регистрационный номер заявления.
23.2. Дата приема заявления (день, месяц, год - дд.мм.гггг).
23.3. ФИО лица принявшего заявление.
23.4. Должность лица принявшего заявление.
23.5. Дата регистрации в органе надзора (день, месяц, год - дд.мм.гггг).
Технические характеристики ГТС
Для каждого ГТС заполняется отдельная таблица в соответствии с классификацией приведенной в Таблице 2.
Классификация по видам и типам ГТС
|
Вид сооружения |
Тип сооружения |
||
|
1 |
Водоподпорные и водонапорные ГТС |
01 |
Плотины водохранилищ низконапорные (Н ≤ 10 м) |
|
02 |
Плотины водохранилищ средненапорные (10 м < Н ≤ 40 м) |
||
|
03 |
Плотины водохранилищ высоконапорные (Н > 40 м) |
||
|
04 |
Дамбы водозащитные (Н ≤ 3 м) |
||
|
05 |
Дамбы водозащитные (Н > 3 м) |
||
|
06 |
Перегораживающие сооружение |
||
|
07 |
Шлюзы-регуляторы |
||
|
08 |
Вододелители |
||
|
2 |
Водосбросные и водопропускные ГТС, (в том числе сопрягающие) |
01 |
Открытые водосбросы |
|
02 |
Шахтные водосбросы |
||
|
03 |
Туннельные водосбросы |
||
|
04 |
Траншейные водосбросы |
||
|
05 |
Сифонные водосбросы |
||
|
06 |
Водоспуски, донные водовыпуски |
||
|
3 |
Водозаборные ГТС |
01 |
Поверхностные водозаборы |
|
02 |
Глубинные водозаборы |
||
|
4 |
Водопроводящие ГТС |
01 |
Водоводы |
|
02 |
Акведуки |
||
|
03 |
Туннели |
||
|
04 |
Лотки |
||
|
05 |
Каналы |
||
|
06 |
Дюкеры |
||
|
5 |
Регуляционные и выправительные ГТС |
01 |
Берегоукрепительные и дноукрепительные сооружения |
|
02 |
Струенаправляющие и отклоняющие дамбы |
||
|
6 |
ГТС специального назначения |
01 |
Сооружения, ограждающие хранилища жидких отходов |
|
02 |
Котлованные сооружения для хранения жидких отходов |
||
|
03 |
Здания ГЭС |
||
|
04 |
Насосные станции |
||
|
05 |
Судопропускные сооружения |
||
|
06 |
Лесосплавные сооружения |
||
|
07 |
Рыбопропускные сооружения |
||
|
08 |
Отстойники |
||
Вид 1. Водоподпорные и водонапорные ГТС
Таблица 2.1.
Тип 1 - 3. Плотины водохранилищ
|
№ п/п |
Наименование технических характеристик и сведений по ГТС |
Ед. изм. |
Значение |
|
1 |
Наименование ГТС |
|
|
|
2 |
Классификация ГТС по материалу строительства |
код |
Таблица 2.1.1 |
|
|
Габариты |
|
|
|
3 |
Максимальная высота |
м |
|
|
4 |
Длина по гребню |
м |
|
|
5 |
Ширина по гребню |
м |
|
|
6 |
Максимальная ширина по основанию |
м |
|
|
7 |
Отметка* гребня |
м |
|
|
8 |
Нормальный уровень верхнего бьефа (НПУ) |
м |
|
|
9 |
Форсированный уровень верхнего бьефа (ФПУ) |
м |
|
|
|
Мощность |
|
|
|
10 |
Класс ГТС |
|
Таблица 3 |
|
11 |
Тип основания |
код |
Таблица 4 |
|
12 |
Максимальный напор на ГТС |
м |
|
|
13 |
Длина напорного фронта ГТС |
м |
|
|
14 |
Среднемноголетний сток в створе ГТС |
млн. м3/год |
|
|
15 |
Площадь водохранилища |
млн. м2 |
|
|
16 |
Полный объем водохранилища |
млн. м3 |
|
|
17 |
Полезный объем водохранилища |
млн. м3 |
|
|
18 |
Количество используемых технических средств контроля состояния ГТС, в том числе: |
шт. |
- |
|
18.1 |
- марок, реперов и других устройств для наблюдений за деформациями ГТС и оснований геодезическими методами |
шт. |
|
|
18.2 |
- пьезометров, расходомеров и иных устройств для наблюдений за фильтрацией |
шт. |
|
|
18.3 |
- дистанционной КИА (допущенной Госстандартом России к применению на ГТС) |
шт. |
|
|
18.4 |
- специальных средств измерения для обследований ГТС |
шт. |
|
|
18.5 |
- компьютерных систем мониторинга ГТС |
шт. |
|
|
19 |
Качественная характеристика уровня безопасности |
код |
Таблица 5 |
|
20 |
Дополнительные сведения по качественной характеристике уровня безопасности ГТС |
текст |
** |
|
_____________ * Отметка (здесь - проектная отметка) - высота точки относительно исходного уровня, заданная проектом, вычисляемая по Балтийской системе координат. Примечание. Балтийская система (БС). По постановлению Правительства Российской Федерации № 568 от 28 июля 2000 г. до завершения организационно-технических мероприятий, необходимых для перехода к использованию системы геодезических координат 1995 года (СК-95), используется единая система геодезических координат, введенная постановлением Совета Министров СССР от 7 апреля 1946 г. № 760. По этой системе за начало координат принято Пулково, а за исходный уровень высот - Балтийское море (Кронштадтский футшток). ** В случае пониженного, неудовлетворительного или опасного уровня безопасности ГТС в данном поле указываются причины принятия приведенной качественной характеристики уровня безопасности ГТС. |
|||
Классификация ГТС по материалу строительства
|
код |
Наименование |
|
1 |
Плотины из местных материалов |
|
2 |
Плотины бетонные и железобетонные |
|
3 |
Плотины деревянные |
Таблица 2.2.
Тип 4, 5. Дамбы водозащитные
|
№ п/п |
Наименование технических характеристик и сведений по ГТС |
Ед. изм. |
Значение |
|
1 |
Наименование ГТС |
|
|
|
|
Габариты |
|
|
|
2 |
Максимальная высота |
м |
|
|
3 |
Длина |
м |
|
|
4 |
Максимальная ширина по основанию |
м |
|
|
5 |
Ширина по гребню |
м |
|
|
6 |
Отметка* гребня |
м |
|
|
|
Мощность |
|
|
|
7 |
Класс ГТС |
|
Таблица 3 |
|
8 |
Максимальный напор на ГТС |
м |
|
|
9 |
Количество используемых технических средств контроля состояния ГТС, в том числе: |
шт. |
|
|
9.1 |
- марок, реперов и других устройств для наблюдений за деформациями ГТС и оснований геодезическими методами |
шт. |
|
|
9.2 |
- пьезометров, расходомеров и иных устройств для наблюдений за фильтрацией |
шт. |
|
|
9.3 |
- дистанционной КИА (допущенной Госстандартом России к применению на ГТС) |
шт. |
|
|
9.4 |
- специальных средств измерения для обследований ГТС |
шт. |
|
|
9.5 |
- компьютерных систем мониторинга ГТС |
шт. |
|
|
10 |
Качественная характеристика уровня безопасности |
код |
Таблица 5 |
|
11 |
Дополнительные сведения по качественной характеристике уровня безопасности ГТС |
текст |
** |
|
_____________ * Отметка (здесь - проектная отметка) - высота точки относительно исходного уровня, заданная проектом, вычисляемая по Балтийской системе координат. Примечание. Балтийская система (БС). По постановлению Правительства Российской Федерации № 568 от 28 июля 2000 г. до завершения организационно-технических мероприятий, необходимых для перехода к использованию системы геодезических координат 1995 года (СК-95), используется единая система геодезических координат, введенная постановлением Совета Министров СССР от 7 апреля 1946 г. № 760. По этой системе за начало координат принято Пулково, а за исходный уровень высот - Балтийское море (Кронштадтский футшток). ** В случае пониженного, неудовлетворительного или опасного уровня безопасности ГТС в данном поле указываются причины принятия приведенной качественной характеристики уровня безопасности ГТС. |
|||
Таблица 2.3.
Тип 6 - 8. Перегораживающие сооружения, шлюзы-регуляторы, вододелители
|
№ п/п |
Наименование технических характеристик и сведений по ГТС |
Ед. изм. |
Значение |
|
1 |
Наименование ГТС |
|
|
|
2 |
Классификация ГТС по типу основного затвора |
код |
Таблица 2.4.5 |
|
|
Габариты |
|
|
|
3 |
Максимальная высота |
м |
|
|
4 |
Длина |
м |
|
|
5 |
Суммарная ширина пролетов для пропуска воды |
м |
|
|
6 |
Отметка* порога сооружения |
м |
|
|
7 |
Отметка* верха сооружения |
м |
|
|
|
Мощность |
|
|
|
8 |
Класс ГТС |
|
Таблица 3 |
|
9 |
Количество пролетов для пропуска воды |
шт. |
|
|
10 |
Количество основных затворов |
шт. |
|
|
11 |
Максимальный напор на ГТС |
м |
|
|
12 |
Качественная характеристика уровня безопасности |
код |
Таблица 5 |
|
13 |
Дополнительные сведения по качественной характеристике уровня безопасности ГТС |
текст |
** |
|
_____________ * Отметка (здесь - проектная отметка) - высота точки относительно исходного уровня, заданная проектом, вычисляемая по Балтийской системе координат. Примечание. Балтийская система (БС). По постановлению Правительства Российской Федерации № 568 от 28 июля 2000 г. до завершения организационно-технических мероприятий, необходимых для перехода к использованию системы геодезических координат 1995 года (СК-95), используется единая система геодезических координат, введенная постановлением Совета Министров СССР от 7 апреля 1946 г. № 760. По этой системе за начало координат принято Пулково, а за исходный уровень высот - Балтийское море (Кронштадтский футшток). ** В случае пониженного, неудовлетворительного или опасного уровня безопасности ГТС в данном поле указываются причины принятия приведенной качественной характеристики уровня безопасности ГТС. |
|||
Вид 2. Водосбросные и водопропускные ГТС
Таблица 2.4.
Тип 1. Открытые водосбросы
|
№ п/п |
Наименование технических характеристик и сведений по ГТС |
Ед. изм. |
Значение |
|
1 |
Наименование ГТС |
|
|
|
2 |
Классификация ГТС по расположению в узле сооружений |
код |
Таблица 2.4.1 |
|
3 |
Классификация ГТС по типу оборудования водосливной части |
код |
Таблица 2.4.2 |
|
4 |
Классификация ГТС по конструкции головной части |
код |
Таблица 2.4.3 |
|
5 |
Классификация ГТС по конструкции водоотводящего устройства |
код |
Таблица 2.4.4 |
|
6 |
Классификация ГТС по типу основного затвора |
код |
Таблица 2.4.5 |
|
|
Габариты |
|
|
|
7 |
Суммарная ширина пролетов для пропуска воды |
м |
|
|
8 |
Отметка* порога водосброса |
м |
|
|
9 |
Отметка* верха водосброса |
м |
|
|
10 |
Нормальный уровень верхнего бьефа (НПУ) |
м |
|
|
11 |
Форсированный уровень верхнего бьефа (ФПУ) |
м |
|
|
|
Мощность |
|
|
|
12 |
Класс сооружения |
|
Таблица 3 |
|
13 |
Количество пролетов для пропуска воды |
шт. |
|
|
14 |
Количество основных затворов |
шт. |
|
|
15 |
Максимальный проектный расход при НПУ |
м3/с |
|
|
16 |
Максимальный проектный расход при ФПУ |
м3/с |
|
|
17 |
Фактический максимальный расход при наличии ограничений проектной водопропускной способности при НПУ |
м3/с |
|
|
18 |
Фактический максимальный расход при наличии ограничений проектной водопропускной способности при ФПУ |
м3/с |
|
|
19 |
Причины ограничения водопропускной способности |
текст |
|
|
20 |
Качественная характеристика уровня безопасности |
код |
Таблица 5 |
|
21 |
Дополнительные сведения по качественной характеристике уровня безопасности ГТС |
текст |
** |
|
_____________ * Отметка (здесь - проектная отметка) - высота точки относительно исходного уровня, заданная проектом, вычисляемая по Балтийской системе координат. Примечание. Балтийская система (БС). По постановлению Правительства Российской Федерации № 568 от 28 июля 2000 г. до завершения организационно-технических мероприятий, необходимых для перехода к использованию системы геодезических координат 1995 года (СК-95), используется единая система геодезических координат, введенная постановлением Совета Министров СССР от 7 апреля 1946 г. № 760. По этой системе за начало координат принято Пулково, а за исходный уровень высот - Балтийское море (Кронштадтский футшток). ** В случае пониженного, неудовлетворительного или опасного уровня безопасности ГТС в данном поле указываются причины принятия приведенной качественной характеристики уровня безопасности ГТС. |
|||
Классификация ГТС по расположению в узле сооружений
|
код |
Наименование |
|
1 |
Водосбросы в теле плотины |
|
2 |
Водосбросы вне тела плотины (береговые) |
Классификация ГТС по типу оборудования водосливной части
|
код |
Наименование |
|
1 |
Водосбросы управляемые (с затворами) |
|
2 |
Водосбросы автоматического действия |
Классификация ГТС по конструкции головной части
|
код |
Наименование |
|
1 |
Водослив практического профиля |
|
2 |
Водослив с широким порогом |
Классификация ГТС по конструкции водоотводящего устройства
|
код |
Наименование |
|
1 |
Водосбросы с быстротоками |
|
2 |
Водосбросы со ступенчатыми перепадами |
Классификация ГТС по типу основного затвора
|
код |
Тип затвора |
|
1 |
Плоский |
|
2 |
Сегментный |
|
3 |
Вальцовый |
|
4 |
Секторный |
|
5 |
Клапанный |
|
6 |
Откатной |
|
7 |
Затвор другого типа |
Таблица 2.5.
Тип 2. Шахтные водосбросы
|
№ п/п |
Наименование технических характеристик и сведений по ГТС |
Ед. изм. |
Значение |
|
1 |
Наименование ГТС |
|
|
|
2 |
Классификация ГТС по типу оборудования водосливной части |
код |
Таблица 2.4.2 |
|
3 |
Классификация ГТС по типу основного затвора |
код |
Таблица 2.4.5 |
|
|
Габариты |
|
|
|
4 |
Размеры в свету водоприемного отверстия входного оголовка шахты (ширина, высота (В×Н) или диаметр (D) |
м |
|
|
5 |
Длина водоводов |
м |
|
|
6 |
Размеры в свету поперечного сечения водоводов для пропуска воды (ширина, высота (В×Н) или диаметр (D) |
м |
|
|
7 |
Отметка* порога входного оголовка шахты |
м |
|
|
8 |
Нормальный уровень верхнего бьефа (НПУ) |
м |
|
|
9 |
Форсированный уровень верхнего бьефа (ФПУ) |
м |
|
|
|
Мощность |
|
|
|
10 |
Класс сооружения |
|
Таблица 3 |
|
11 |
Количество водоприемных отверстий входного оголовка |
шт. |
|
|
12 |
Количество основных затворов |
шт. |
|
|
13 |
Количество ниток водоводов |
шт. |
|
|
14 |
Максимальный проектный расход при НПУ |
м3/с |
|
|
15 |
Максимальный проектный расход при ФПУ |
м3/с |
|
|
16 |
Фактический максимальный расход при наличии ограничений проектной водопропускной способности при НПУ |
м3/c |
|
|
17 |
Фактический максимальный расход при наличии ограничений проектной водопропускной способности при ФПУ |
м3/с |
|
|
18 |
Причины ограничения водопропускной способности |
текст |
|
|
19 |
Качественная характеристика уровня безопасности |
код |
Таблица 5 |
|
20 |
Дополнительные сведения по качественной характеристике уровня безопасности ГТС |
текст |
** |
|
_____________ * Отметка (здесь - проектная отметка) - высота точки относительно исходного уровня, заданная проектом, вычисляемая по Балтийской системе координат. Примечание. Балтийская система (БС). По постановлению Правительства Российской Федерации № 568 от 28 июля 2000 г. до завершения организационно-технических мероприятий, необходимых для перехода к использованию системы геодезических координат 1995 года (СК-95), используется единая система геодезических координат, введенная постановлением Совета Министров СССР от 7 апреля 1946 г. № 760. По этой системе за начало координат принято Пулково, а за исходный уровень высот - Балтийское море (Кронштадтский футшток). ** В случае пониженного, неудовлетворительного или опасного уровня безопасности ГТС в данном поле указываются причины принятия приведенной качественной характеристики уровня безопасности ГТС. |
|||
Таблица 2.6.
Тип 3. Туннельные водосбросы
|
№ п/п |
Наименование технических характеристик и сведений по ГТС |
Ед. изм. |
Значение |
|
1 |
Наименование ГТС |
|
|
|
2 |
Классификация ГТС по высотному расположению водоприемника |
код |
Таблица 2.6.1 |
|
3 |
Классификация ГТС по типу основного затвора в случае поверхностного водоприемника |
код |
Таблица 2.4.5 |
|
4 |
Классификация ГТС по типу основного затвора в случае глубинного водоприемника |
код |
Таблица 2.6.2 |
|
|
Габариты |
|
|
|
5 |
Размеры в свету водоприемных отверстий входного оголовка (ширина, высота (В×Н) |
м |
|
|
6 |
Длина водоводов |
м |
|
|
7 |
Размеры в свету поперечного сечения водоводов для пропуска воды (ширина, высота (В×Н) или диаметр (D) |
м |
|
|
8 |
Отметка* порога входного оголовка |
м |
|
|
9 |
Нормальный уровень верхнего бьефа (НПУ) |
м |
|
|
10 |
Форсированный уровень верхнего бьефа (ФПУ) |
м |
|
|
|
Мощность |
|
|
|
11 |
Класс сооружения |
|
Таблица 3 |
|
12 |
Количество водоприемных отверстий входного оголовка |
шт. |
|
|
13 |
Количество основных затворов |
шт. |
|
|
14 |
Количество ниток водоводов |
шт. |
|
|
15 |
Максимальный проектный расход при НПУ |
м3/с |
|
|
16 |
Максимальный проектный расход при ФПУ |
м3/с |
|
|
17 |
Фактический максимальный расход при наличии ограничений проектной водопропускной способности при НПУ |
м3/с |
|
|
18 |
Фактический максимальный расход при наличии ограничений проектной водопропускной способности при ФПУ |
м3/с |
|
|
19 |
Причины ограничения водопропускной способности |
текст |
|
|
20 |
Качественная характеристика уровня безопасности |
код |
Таблица 5 |
|
21 |
Дополнительные сведения по качественной характеристике уровня безопасности ГТС |
текст |
** |
|
_____________ * Отметка (здесь - проектная отметка) - высота точки относительно исходного уровня, заданная проектом, вычисляемая по Балтийской системе координат. Примечание. Балтийская система (БС). По постановлению Правительства Российской Федерации № 568 от 28 июля 2000 г. до завершения организационно-технических мероприятий, необходимых для перехода к использованию системы геодезических координат 1995 года (СК-95), используется единая система геодезических координат, введенная постановлением Совета Министров СССР от 7 апреля 1946 г. № 760. По этой системе за начало координат принято Пулково, а за исходный уровень высот - Балтийское море (Кронштадтский футшток). ** В случае пониженного, неудовлетворительного или опасного уровня безопасности ГТС в данном поле указываются причины принятия приведенной качественной характеристики уровня безопасности ГТС. |
|||
Классификация ГТС по высотному расположению водоприемника
|
код |
Наименование |
|
1 |
Водосбросы с поверхностным водоприемником |
|
2 |
Водосбросы с глубинным водоприемником |
Классификация ГТС по типу основного затвора
|
код |
Тип затвора |
|
1 |
Плоский |
|
2 |
Сегментный |
|
3 |
Плоская задвижка |
|
4 |
Дисковый (дроссельный) |
|
5 |
Игольчатый |
|
6 |
Конусный |
|
7 |
Цилиндрический |
|
8 |
Шаровой |
|
9 |
Затвор другого типа |
Таблица 2.7.
Тип 4. Траншейные водосбросы
|
№ п/п |
Наименование технических характеристик и сведений по ГТС |
Ед. изм. |
Значение |
|
1 |
Наименование ГТС |
|
|
|
2 |
Классификация ГТС по типу оборудования водосливной части |
код |
Таблица 2.4.2 |
|
3 |
Классификация ГТС по конструкции головной части |
код |
Таблица 2.4.3 |
|
4 |
Классификация ГТС по конструкции водоотводящего устройства |
код |
Таблица 2.4.4 |
|
5 |
Классификация ГТС по типу основного затвора |
код |
Таблица 2.4.5 |
|
|
Габариты |
|
|
|
6 |
Суммарная ширина пролетов входного оголовка |
м |
|
|
7 |
Длина траншеи для пропуска воды |
м |
|
|
8 |
Размеры поперечного сечения траншеи для пропуска воды (ширина, высота (В×Н) |
м |
|
|
9 |
Отметка* порога входного оголовка |
м |
|
|
10 |
Нормальный уровень верхнего бьефа (НПУ) |
м |
|
|
11 |
Форсированный уровень верхнего бьефа (ФПУ) |
м |
|
|
|
Мощность |
|
|
|
12 |
Класс сооружения |
|
Таблица 3 |
|
13 |
Количество основных затворов |
шт. |
|
|
14 |
Максимальный проектный расход при НПУ |
м3/с |
|
|
15 |
Максимальный проектный расход при ФПУ |
м3/с |
|
|
16 |
Фактический максимальный расход при наличии ограничений проектной водопропускной способности при НПУ |
м3/с |
|
|
17 |
Фактический максимальный расход при наличии ограничений проектной водопропускной способности при ФПУ |
м3/с |
|
|
18 |
Причины ограничения водопропускной способности |
текст |
|
|
19 |
Качественная характеристика уровня безопасности |
код |
Таблица 5 |
|
20 |
Дополнительные сведения по качественной характеристике уровня безопасности ГТС |
текст |
** |
|
_____________ * Отметка (здесь - проектная отметка) - высота точки относительно исходного уровня, заданная проектом, вычисляемая по Балтийской системе координат. Примечание. Балтийская система (БС). По постановлению Правительства Российской Федерации № 568 от 28 июля 2000 г. до завершения организационно-технических мероприятий, необходимых для перехода к использованию системы геодезических координат 1995 года (СК-95), используется единая система геодезических координат, введенная постановлением Совета Министров СССР от 7 апреля 1946 г. № 760. По этой системе за начало координат принято Пулково, а за исходный уровень высот - Балтийское море (Кронштадтский футшток). ** В случае пониженного, неудовлетворительного или опасного уровня безопасности ГТС в данном поле указываются причины принятия приведенной качественной характеристики уровня безопасности ГТС. |
|||
Таблица 2.8.
Тип 5. Сифонные водосбросы
|
№ п/п |
Наименование технических характеристик и сведений по ГТС |
Ед. изм. |
Значение |
|
1 |
Наименование ГТС |
|
|
|
|
Габариты |
|
|
|
2 |
Ширина в свету входного отверстия сифона |
м |
|
|
3 |
Отметка* забральной кромки капора сифона |
м |
|
|
4 |
Отметка* верха гребня водослива |
м |
|
|
5 |
Вертикальный размер в свету горловины сифона |
м |
|
|
6 |
Отметка* выходной кромки капора сифона |
м |
|
|
7 |
Нормальный уровень верхнего бьефа (НПУ) |
м |
|
|
8 |
Форсированный уровень верхнего бьефа (ФПУ) |
|
|
|
|
Мощность |
|
|
|
9 |
Класс сооружения |
|
Таблица 3 |
|
10 |
Количество сифонов для пропуска воды |
шт. |
|
|
11 |
Максимальный проектный расход при НПУ |
м3/с |
|
|
12 |
Максимальный проектный расход при ФПУ |
м3/с |
|
|
13 |
Фактический максимальный расход при наличии ограничений проектной водопропускной способности при НПУ |
м3/с |
|
|
14 |
Фактический максимальный расход при наличии ограничений проектной водопропускной способности при ФПУ |
м3/с |
|
|
15 |
Причины ограничения водопропускной способности |
текст |
|
|
16 |
Качественная характеристика уровня безопасности |
код |
Таблица 5 |
|
17 |
Дополнительные сведения по качественной характеристике уровня безопасности ГТС |
текст |
** |
|
_____________ * Отметка (здесь - проектная отметка) - высота точки относительно исходного уровня, заданная проектом, вычисляемая по Балтийской системе координат. Примечание. Балтийская система (БС). По постановлению Правительства Российской Федерации № 568 от 28 июля 2000 г. до завершения организационно-технических мероприятий, необходимых для перехода к использованию системы геодезических координат 1995 года (СК-95), используется единая система геодезических координат, введенная постановлением Совета Министров СССР от 7 апреля 1946 г. № 760. По этой системе за начало координат принято Пулково, а за исходный уровень высот - Балтийское море (Кронштадтский футшток). ** В случае пониженного, неудовлетворительного или опасного уровня безопасности ГТС в данном поле указываются причины принятия приведенной качественной характеристики уровня безопасности ГТС. |
|||
Таблица 2.9.
Тип 6. Водоспуски, водовыпуски донные
|
№ п/п |
Наименование технических характеристик и сведений по ГТС |
Ед. изм. |
Значение |
|
1 |
Наименование ГТС |
|
|
|
2 |
Классификация ГТС по расположению в узле сооружений |
код |
Таблица 2.4.1 |
|
3 |
Классификация ГТС по способу управления затворами |
код |
Таблица 2.9.1 |
|
4 |
Классификация ГТС по типу основного затвора |
код |
Таблица 2.6.2 |
|
|
Габариты |
|
|
|
5 |
Размеры в свету поперечного сечения водоводов для пропуска воды (ширина, высота (В×Н) или диаметр (D) |
м |
|
|
6 |
Отметка* порога входного оголовка |
м |
|
|
7 |
Отметка* воды ВБ при пропуске максимального проектного расхода |
м |
|
|
8 |
Отметка* воды НБ при пропуске максимального проектного расхода |
м |
|
|
|
Мощность |
|
|
|
9 |
Класс сооружения |
|
Таблица 3 |
|
10 |
Количество ниток водоводов для пропуска воды |
шт. |
|
|
11 |
Количество основных затворов |
шт. |
|
|
12 |
Максимальный проектный расход |
м3/с |
|
|
13 |
Качественная характеристика уровня безопасности |
код |
Таблица 5 |
|
14 |
Дополнительные сведения по качественной характеристике уровня безопасности ГТС |
текст |
** |
|
_____________ * Отметка (здесь - проектная отметка) - высота точки относительно исходного уровня, заданная проектом, вычисляемая по Балтийской системе координат. Примечание. Балтийская система (БС). По постановлению Правительства Российской Федерации № 568 от 28 июля 2000 г. до завершения организационно-технических мероприятий, необходимых для перехода к использованию системы геодезических координат 1995 года (СК-95), используется единая система геодезических координат, введенная постановлением Совета Министров СССР от 7 апреля 1946 г. № 760. По этой системе за начало координат принято Пулково, а за исходный уровень высот - Балтийское море (Кронштадтский футшток). ** В случае пониженного, неудовлетворительного или опасного уровня безопасности ГТС в данном поле указываются причины принятия приведенной качественной характеристики уровня безопасности ГТС. |
|||
Классификация ГТС по способу управления затворами
|
код |
Наименование |
|
1 |
Водоспуски с башней управления затворами |
|
2 |
Водоспуски без башни управления затворами |
Вид 3. Водозаборные ГТС
Таблица 2.10.
Тип 1. Поверхностные водозаборы
|
№ п/п |
Наименование технических характеристик и сведений по ГТС |
Ед. изм. |
Значение |
|
1 |
Наименование ГТС |
|
|
|
2 |
Классификация водозаборов по способу подачи воды |
код |
Таблица 2.10.1 |
|
3 |
Классификация водозаборов по условиям забора воды |
код |
Таблица 2.10.2 |
|
4 |
Классификация водозаборов по назначению забора воды |
код |
Таблица 2.10.3 |
|
5 |
Классификация ГТС по типу основного затвора |
код |
Таблица 2.4.5 |
|
|
Габариты |
|
|
|
6 |
Суммарная ширина пролетов входного оголовка |
м |
|
|
7 |
Отметка* порога входного оголовка |
м |
|
|
8 |
Отметка* верха входного оголовка |
м |
|
|
9 |
Отметка* воды в водоисточнике при заборе максимального проектного расхода |
м |
|
|
|
Мощность |
|
|
|
10 |
Класс сооружения |
|
Таблица 3 |
|
11 |
Количество отверстий для водозабора |
шт. |
|
|
12 |
Количество основных затворов |
шт. |
|
|
13 |
Количество ниток водоводов для пропуска воды |
шт. |
|
|
14 |
Максимальный проектный расход |
м3/с |
|
|
15 |
Качественная характеристика уровня безопасности |
код |
Таблица 5 |
|
16 |
Дополнительные сведения по качественной характеристике уровня безопасности ГТС |
текст |
** |
|
_____________ * Отметка (здесь - проектная отметка) - высота точки относительно исходного уровня, заданная проектом, вычисляемая по Балтийской системе координат. Примечание. Балтийская система (БС). По постановлению Правительства Российской Федерации № 568 от 28 июля 2000 г. до завершения организационно-технических мероприятий, необходимых для перехода к использованию системы геодезических координат 1995 года (СК-95), используется единая система геодезических координат, введенная постановлением Совета Министров СССР от 7 апреля 1946 г. № 760. По этой системе за начало координат принято Пулково, а за исходный уровень высот - Балтийское море (Кронштадтский футшток). ** В случае пониженного, неудовлетворительного или опасного уровня безопасности ГТС в данном поле указываются причины принятия приведенной качественной характеристики уровня безопасности ГТС. |
|||
Классификация водозаборов по способу подачи воды
|
код |
Наименование |
|
1 |
Водозаборы с самотечной подачей воды |
|
2 |
Водозаборы с машинным водоподъемом |
Классификация водозаборов по условиям забора воды
|
код |
Наименование |
|
1 |
Бесплотинные водозаборы |
|
2 |
Плотинные водозаборы |
Классификация водозаборов по назначению забора воды
|
код |
Наименование |
|
1 |
Питьевое водоснабжение |
|
2 |
Техническое водоснабжение |
|
3 |
Для нужд сельского хозяйства |
|
4 |
Для рыбоводства |
|
5 |
Для других целей |
Таблица 2.11.
Тип 2. Глубинные водозаборы
|
№ п/п |
Наименование технических характеристик и сведений по ГТС |
Ед. изм. |
Значение |
|
1 |
Наименование ГТС |
|
|
|
2 |
Классификация водозаборов по способу подачи воды |
код |
Таблица 2.10.1 |
|
3 |
Классификация водозаборов по условиям забора воды |
код |
Таблица 2.10.2 |
|
4 |
Классификация водозаборов по назначению забора воды |
код |
Таблица 2.10.3 |
|
5 |
Классификация ГТС по типу основного затвора |
код |
Таблица 2.6.2 |
|
|
Габариты |
|
|
|
6 |
Размеры в свету отверстий входного оголовка (ширина, высота (В×Н) или диаметр (D) |
м |
|
|
7 |
Размеры в свету сечения водовода (ширина, высота (В×Н) или диаметр (D) |
м |
|
|
8 |
Отметка* порога входного оголовка |
м |
|
|
9 |
Отметка* воды в водоисточнике при заборе максимального проектного расхода |
м |
|
|
|
Мощность |
|
|
|
10 |
Класс сооружения |
|
Таблица 3 |
|
11 |
Количество отверстий для водозабора |
шт. |
|
|
12 |
Количество основных затворов |
шт. |
|
|
13 |
Количество ниток водоводов для пропуска воды |
шт. |
|
|
14 |
Максимальный проектный расход |
м3/с |
|
|
15 |
Качественная характеристика уровня безопасности |
код |
Таблица 5 |
|
16 |
Дополнительные сведения по качественной характеристике уровня безопасности ГТС |
текст |
** |
|
_____________ * Отметка (здесь - проектная отметка) - высота точки относительно исходного уровня, заданная проектом, вычисляемая по Балтийской системе координат. Примечание. Балтийская система (БС). По постановлению Правительства Российской Федерации № 568 от 28 июля 2000 г. до завершения организационно-технических мероприятий, необходимых для перехода к использованию системы геодезических координат 1995 года (СК-95), используется единая система геодезических координат, введенная постановлением Совета Министров СССР от 7 апреля 1946 г. № 760. По этой системе за начало координат принято Пулково, а за исходный уровень высот - Балтийское море (Кронштадтский футшток). ** В случае пониженного, неудовлетворительного или опасного уровня безопасности ГТС в данном поле указываются причины принятия приведенной качественной характеристики уровня безопасности ГТС. |
|||
Вид 4. Водопроводящие ГТС
Таблица 2.12.
Тип 1 - 4. Водоводы, туннели, лотки, акведуки.
|
№ п/п |
Наименование технических характеристик и сведений по ГТС |
Ед. изм. |
Значение |
|
1 |
Наименование ГТС |
|
|
|
2 |
Классификация водоводов по материалу изготовления |
код |
Таблица 2.12.1 |
|
|
Габариты |
|
|
|
3 |
Размеры в свету поперечного сечения водопроводящей части водовода (ширина, высота (В×Н) или диаметр (D) |
м |
|
|
4 |
Длина водовода |
м |
|
|
5 |
Уклон водовода |
|
|
|
6 |
Отметка* начальной точки по оси водовода |
м |
|
|
|
Мощность |
|
|
|
7 |
Класс сооружения |
|
Таблица 3 |
|
8 |
Количество ниток водоводов |
шт. |
|
|
9 |
Максимальный проектный расход |
м3/с |
|
|
10 |
Качественная характеристика уровня безопасности |
код |
Таблица 5 |
|
11 |
Дополнительные сведения по качественной характеристике уровня безопасности ГТС |
текст |
** |
|
_____________ * Отметка (здесь - проектная отметка) - высота точки относительно исходного уровня, заданная проектом, вычисляемая по Балтийской системе координат. Примечание. Балтийская система (БС). По постановлению Правительства Российской Федерации № 568 от 28 июля 2000 г. до завершения организационно-технических мероприятий, необходимых для перехода к использованию системы геодезических координат 1995 года (СК-95), используется единая система геодезических координат, введенная постановлением Совета Министров СССР от 7 апреля 1946 г. № 760. По этой системе за начало координат принято Пулково, а за исходный уровень высот - Балтийское море (Кронштадтский футшток). ** В случае пониженного, неудовлетворительного или опасного уровня безопасности ГТС в данном поле указываются причины принятия приведенной качественной характеристики уровня безопасности ГТС. |
|||
Классификация водоводов по материалу изготовления
|
код |
Наименование |
|
1 |
Железобетонные водоводы |
|
2 |
Металлические водоводы |
|
3 |
Водоводы из других материалов |
Таблица 2.13.
Тип 5. Каналы
|
№ п/п |
Наименование технических характеристик и сведений по ГТС |
Ед. изм. |
Значение |
|
1 |
Наименование ГТС |
|
|
|
2 |
Классификация каналов по назначению |
код |
Таблица 2.13.1 |
|
3 |
Классификация каналов по материалу облицовки |
код |
Таблица 2.13.2 |
|
|
Габариты |
|
|
|
4 |
Размеры в свету поперечного сечения канала (ширина по дну (B1), ширина по верху (В2), глубина (Н) |
м |
|
|
5 |
Длина канала |
м |
|
|
6 |
Уклон канала |
|
|
|
7 |
Максимальная глубина воды в канале |
м |
|
|
8 |
Отметка* начальной точки по дну в голове канала |
м |
|
|
9 |
Отметка* конечной точки по дну в конце канала |
м |
|
|
|
Мощность |
|
|
|
10 |
Класс сооружения |
|
Таблица 3 |
|
11 |
Максимальный проектный расход |
м3/с |
|
|
12 |
Качественная характеристика уровня безопасности |
код |
Таблица 5 |
|
13 |
Дополнительные сведения по качественной характеристике уровня безопасности ГТС |
текст |
** |
|
_____________ * Отметка (здесь - проектная отметка) - высота точки относительно исходного уровня, заданная проектом, вычисляемая по Балтийской системе координат. Примечание. Балтийская система (БС). По постановлению Правительства Российской Федерации № 568 от 28 июля 2000 г. до завершения организационно-технических мероприятий, необходимых для перехода к использованию системы геодезических координат 1995 года (СК-95), используется единая система геодезических координат, введенная постановлением Совета Министров СССР от 7 апреля 1946 г. № 760. По этой системе за начало координат принято Пулково, а за исходный уровень высот - Балтийское море (Кронштадтский футшток). ** В случае пониженного, неудовлетворительного или опасного уровня безопасности ГТС в данном поле указываются причины принятия приведенной качественной характеристики уровня безопасности ГТС. |
|||
Классификация каналов по назначению
|
код |
Наименование |
|
1 |
Каналы энергетические |
|
2 |
Каналы судоходные |
|
2 |
Каналы водопроводные |
|
3 |
Каналы оросительные |
|
4 |
Каналы осушительные |
|
5 |
Каналы обводнительные |
|
6 |
Каналы рыбоходные |
|
7 |
Каналы лесосплавные |
|
8 |
Каналы комплексные |
Классификация каналов по материалу облицовки
|
код |
Наименование |
|
1 |
Каналы с ж.-бетонной облицовкой |
|
2 |
Каналы с бетонной облицовкой |
|
2 |
Каналы с облицовкой другого вида |
|
3 |
Каналы без облицовки |
Таблица 2.14.
Тип 6. Дюкеры
|
№ п/п |
Наименование технических характеристик и сведений по ГТС |
Ед. изм. |
Значение |
|
1 |
Наименование ГТС |
|
|
|
2 |
Классификация водоводов по материалу изготовления |
код |
Таблица 2.12.1 |
|
|
Габариты |
|
|
|
3 |
Размеры в свету поперечного сечения водоводов (ширина, высота (В×Н) или диаметр (D) |
м |
|
|
4 |
Отметка* порога входного оголовка |
м |
|
|
5 |
Отметка* верха входного оголовка |
м |
|
|
6 |
Отметка* порога выходного оголовка |
м |
|
|
7 |
Отметка* воды ВБ перед входным оголовком |
м |
|
|
8 |
Отметка* воды НБ за выходным оголовком |
м |
|
|
|
Мощность |
|
|
|
9 |
Класс сооружения |
|
Таблица 3 |
|
10 |
Количество ниток водоводов |
шт. |
|
|
11 |
Максимальный проектный расход |
м3/с |
|
|
12 |
Качественная характеристика уровня безопасности |
код |
Таблица 5 |
|
13 |
Дополнительные сведения по качественной характеристике уровня безопасности ГТС |
текст |
** |
|
_____________ * Отметка (здесь - проектная отметка) - высота точки относительно исходного уровня, заданная проектом, вычисляемая по Балтийской системе координат. Примечание. Балтийская система (БС). По постановлению Правительства Российской Федерации № 568 от 28 июля 2000 г. до завершения организационно-технических мероприятий, необходимых для перехода к использованию системы геодезических координат 1995 года (СК-95), используется единая система геодезических координат, введенная постановлением Совета Министров СССР от 7 апреля 1946 г. № 760. По этой системе за начало координат принято Пулково, а за исходный уровень высот - Балтийское море (Кронштадтский футшток). ** В случае пониженного, неудовлетворительного или опасного уровня безопасности ГТС в данном поле указываются причины принятия приведенной качественной характеристики уровня безопасности ГТС. |
|||
Вид 5 Регуляционные и выправительные ГТС
Таблица 2.15.
Тип 1. Берегоукрепительные и дноукрепительные сооружения
|
№ п/п |
Наименование технических характеристик и сведений по ГТС |
Ед. изм. |
Значение |
|
1 |
Наименование ГТС |
|
|
|
2 |
Классификация ГТС по конструкции и материалу крепления |
код |
Таблица 2.15.1 |
|
|
Габариты |
|
|
|
3 |
Ширина крепления |
м |
|
|
4 |
Длина крепления |
м |
|
|
5 |
Толщина крепления |
м |
|
|
|
Мощность |
|
|
|
6 |
Класс сооружения |
|
Таблица 3 |
|
7 |
Качественная характеристика уровня безопасности |
код |
Таблица 5 |
|
8 |
Дополнительные сведения по качественной характеристике уровня безопасности ГТС |
текст |
* |
|
_____________ ** В случае пониженного, неудовлетворительного или опасного уровня безопасности ГТС в данном поле указываются причины принятия приведенной качественной характеристики уровня безопасности ГТС. |
|||
Классификация ГТС по конструкции и материалу крепления
|
код |
Наименование вида крепления |
|
1 |
Подпорная вертикальная стенка |
|
2 |
Монолитные или сборные железобетонные плиты |
|
3 |
Асфальтобетон |
|
4 |
Каменная наброска или горная масса |
|
5 |
Гравийно-галечное или щебеночное покрытие |
|
6 |
Банкет из горной массы |
Таблица 2.16.
Тип 2. Струенаправляющие и отклоняющие дамбы
|
№ п/п |
Наименование технических характеристик и сведений по ГТС |
Ед. изм. |
Значение |
|
1 |
Наименование ГТС |
|
|
|
|
Габариты |
|
|
|
2 |
Длина |
м |
|
|
3 |
Максимальная высота |
м |
|
|
4 |
Максимальная ширина по основанию |
м |
|
|
5 |
Ширина по гребню |
м |
|
|
6 |
Отметка* гребня |
м |
|
|
|
Мощность |
|
|
|
7 |
Класс сооружения |
|
Таблица 3 |
|
8 |
Качественная характеристика уровня безопасности |
код |
Таблица 5 |
|
9 |
Дополнительные сведения по качественной характеристике уровня безопасности ГТС |
текст |
** |
|
_____________ * Отметка (здесь - проектная отметка) - высота точки относительно исходного уровня, заданная проектом, вычисляемая по Балтийской системе координат. Примечание. Балтийская система (БС). По постановлению Правительства Российской Федерации № 568 от 28 июля 2000 г. до завершения организационно-технических мероприятий, необходимых для перехода к использованию системы геодезических координат 1995 года (СК-95), используется единая система геодезических координат, введенная постановлением Совета Министров СССР от 7 апреля 1946 г. № 760. По этой системе за начало координат принято Пулково, а за исходный уровень высот - Балтийское море (Кронштадтский футшток). ** В случае пониженного, неудовлетворительного или опасного уровня безопасности ГТС в данном поле указываются причины принятия приведенной качественной характеристики уровня безопасности ГТС. |
|||
Вид 6. ГТС специального назначения
Таблица 2.17.
Тип 1. Сооружения, ограждающие хранилища жидких отходов промышленных организаций (хвостохранилища, шламохранилища, золошлакохранилища) и сельскохозяйственных организаций
|
№ п/п |
Наименование технических характеристик и сведений по ГТС |
Ед. изм. |
Значение |
|
1 |
Наименование ГТС |
|
|
|
2 |
Классификация ГТС по виду складируемых отходов |
код |
Таблица 2.17.1 |
|
|
Габариты |
|
|
|
3 |
Длина |
м |
|
|
4 |
Максимальная высота |
м |
|
|
5 |
Максимальная ширина по основанию |
м |
|
|
6 |
Ширина по гребню |
м |
|
|
7 |
Отметка* гребня |
м |
|
|
|
Мощность |
|
|
|
8 |
Класс сооружения |
|
Таблица 3 |
|
9 |
Общий объем хранилища |
млн. м3 |
|
|
10 |
Общая площадь хранилища |
тыс. м2 |
|
|
11 |
Объем заскладированных отходов |
млн. м3 |
|
|
12 |
Химические компоненты хранилища жидких отходов и количественные характеристики содержания опасных веществ |
текст |
|
|
13 |
Класс токсичности отходов |
|
|
|
14 |
Качественная характеристика уровня безопасности |
код |
Таблица 5 |
|
15 |
Дополнительные сведения по качественной характеристике уровня безопасности ГТС |
текст |
** |
|
_____________ * Отметка (здесь - проектная отметка) - высота точки относительно исходного уровня, заданная проектом, вычисляемая по Балтийской системе координат. Примечание. Балтийская система (БС). По постановлению Правительства Российской Федерации № 568 от 28 июля 2000 г. до завершения организационно-технических мероприятий, необходимых для перехода к использованию системы геодезических координат 1995 года (СК-95), используется единая система геодезических координат, введенная постановлением Совета Министров СССР от 7 апреля 1946 г. № 760. По этой системе за начало координат принято Пулково, а за исходный уровень высот - Балтийское море (Кронштадтский футшток). ** В случае пониженного, неудовлетворительного или опасного уровня безопасности ГТС в данном поле указываются причины принятия приведенной качественной характеристики уровня безопасности ГТС. |
|||
Классификация ГТС по виду складируемых отходов
|
код |
Наименование вида хранилища |
|
1 |
Хвостохранилища |
|
2 |
Шламохранилища |
|
3 |
Золошлакохранилища |
|
4 |
Хранилища отходов сельскохозяйственного производства |
Таблица 2.18.
Тип 2. Сооружения котлованного типа, не имеющие подпорных сооружений и предназначенные для хранения жидких отходов промышленных и сельскохозяйственных организаций
|
№ п/п |
Наименование технических характеристик и сведений по ГТС |
Ед. изм. |
Значение |
|
1 |
Наименование ГТС |
|
|
|
|
Мощность |
|
|
|
2 |
Класс сооружения |
|
Таблица 3 |
|
3 |
Общий объем хранилища |
млн. м3 |
|
|
4 |
Общая площадь хранилища |
тыс. м2 |
|
|
5 |
Объем заскладированных отходов |
млн. м3 |
|
|
6 |
Химические компоненты хранилища жидких отходов и количественные характеристики содержания опасных веществ |
текст |
|
|
7 |
Класс токсичности отходов |
|
|
|
8 |
Качественная характеристика уровня безопасности |
код |
Таблица 5 |
|
9 |
Дополнительные сведения по качественной характеристике уровня безопасности ГТС |
текст |
* |
|
_____________ * В случае пониженного, неудовлетворительного или опасного уровня безопасности ГТС в данном поле указываются причины принятия приведенной качественной характеристики уровня безопасности ГТС. |
|||
Таблица 2.19.
Тип 3. Здания ГЭС
|
№ п/п |
Наименование технических характеристик и сведений по ГТС |
Ед. изм. |
Значение |
|
1 |
Наименование ГТС |
|
|
|
2 |
Классификация зданий ГЭС по назначению и расположению на гидроузле (комплексе ГТС) |
код |
Таблица 2.19.1 |
|
|
Габариты |
|
|
|
3 |
Наибольшая длина здания ГЭС |
м |
|
|
4 |
Наибольшая ширина здания ГЭС |
м |
|
|
5 |
Наибольшая высота здания ГЭС |
м |
|
|
6 |
Отметка* пола машинного зала |
м |
|
|
7 |
Нормальный уровень верхнего бьефа (НПУ) |
м |
|
|
8 |
Форсированный уровень верхнего бьефа (ФПУ) |
м |
|
|
9 |
Максимальный уровень нижнего бьефа |
м |
|
|
|
Мощность |
|
|
|
10 |
Класс сооружения |
|
Таблица 3 |
|
11 |
Количество гидросиловых установок |
шт. |
|
|
12 |
Суммарная мощность гидросиловых установок |
Мвт |
|
|
13 |
Годовая выработка электроэнергии |
Мвт/час |
|
|
14 |
Качественная характеристика уровня безопасности |
код |
Таблица 5 |
|
15 |
Дополнительные сведения по качественной характеристике уровня безопасности ГТС |
текст |
** |
|
_____________ * Отметка (здесь - проектная отметка) - высота точки относительно исходного уровня, заданная проектом, вычисляемая по Балтийской системе координат. Примечание. Балтийская система (БС). По постановлению Правительства Российской Федерации № 568 от 28 июля 2000 г. до завершения организационно-технических мероприятий, необходимых для перехода к использованию системы геодезических координат 1995 года (СК-95), используется единая система геодезических координат, введенная постановлением Совета Министров СССР от 7 апреля 1946 г. № 760. По этой системе за начало координат принято Пулково, а за исходный уровень высот - Балтийское море (Кронштадтский футшток). ** В случае пониженного, неудовлетворительного или опасного уровня безопасности ГТС в данном поле указываются причины принятия приведенной качественной характеристики уровня безопасности ГТС. |
|||
Классификация зданий ГЭС по назначению и расположению на гидроузле (комплексе ГТС)
|
код |
Наименование |
|
1 |
Здание ГЭС, несовмещенное с плотиной |
|
2 |
Здание ГЭС, совмещенное с водосливной плотиной |
|
3 |
Здание ГЭС, совмещенное с глухой плотиной |
|
4 |
Здание гидроаккумулирующей ГЭС |
|
5 |
Здание деривационной ГЭС |
Таблица 2.20.
Тип 4. Насосные станции
|
№ п/п |
Наименование технических характеристик и сведений по ГТС |
Ед. изм. |
Значение |
|
1 |
Наименование ГТС |
|
|
|
2 |
Классификация насосных станций по надежности подачи воды |
код |
Таблица 2.20.1 |
|
|
Габариты |
|
|
|
3 |
Наибольшая длина здания насосной станции |
м |
|
|
4 |
Наибольшая ширина здания насосной станции |
м |
|
|
6 |
Наибольшая высота здания насосной станции |
м |
|
|
7 |
Отметка* пола машинного зала |
м |
|
|
8 |
Отметка* воды в аванкамере насосные станции до водоподъема |
м |
|
|
9 |
Отметка* воды после водоподъема |
м |
|
|
|
Мощность |
|
|
|
10 |
Класс сооружения |
|
Таблица 3 |
|
11 |
Высота подъема воды |
м |
|
|
12 |
Количество насосных установок |
шт. |
|
|
13 |
Максимальная проектная производительность насосной станции |
м3/с |
|
|
14 |
Качественная характеристика уровня безопасности |
код |
Таблица 5 |
|
15 |
Дополнительные сведения по качественной характеристике уровня безопасности ГТС |
текст |
** |
|
_____________ * Отметка (здесь - проектная отметка) - высота точки относительно исходного уровня, заданная проектом, вычисляемая по Балтийской системе координат. Примечание. Балтийская система (БС). По постановлению Правительства Российской Федерации № 568 от 28 июля 2000 г. до завершения организационно-технических мероприятий, необходимых для перехода к использованию системы геодезических координат 1995 года (СК-95), используется единая система геодезических координат, введенная постановлением Совета Министров СССР от 7 апреля 1946 г. № 760. По этой системе за начало координат принято Пулково, а за исходный уровень высот - Балтийское море (Кронштадтский футшток). ** В случае пониженного, неудовлетворительного или опасного уровня безопасности ГТС в данном поле указываются причины принятия приведенной качественной характеристики уровня безопасности ГТС. |
|||
Классификация насосных станций по надежности подачи воды
|
код |
Наименование |
|
1 |
Насосные станции 1 категории |
|
2 |
Насосные станции 2 категории |
|
3 |
Насосные станции 3 категории |
Таблица 2.21.
Тип 5. Судопропускные сооружения
|
№ п/п |
Наименование технических характеристик и сведений по ГТС |
Ед. изм. |
Значение |
|
1 |
Наименование ГТС |
|
|
|
|
Габариты |
|
|
|
2 |
Ширина в свету судопропускной камеры |
м |
|
|
3 |
Длина в свету судопропускной камеры |
м |
|
|
4 |
Высота стенок судопропускной камеры |
м |
|
|
5 |
Отметка* верха судопропускной камеры |
м |
|
|
6 |
Уровень верхнего бьефа |
м |
|
|
7 |
Уровень нижнего бьефа |
м |
|
|
|
Мощность |
|
|
|
8 |
Класс сооружения |
|
Таблица 3 |
|
9 |
Количество судопропускных камер |
шт. |
|
|
10 |
Качественная характеристика уровня безопасности |
код |
Таблица 5 |
|
11 |
Дополнительные сведения по качественной характеристике уровня безопасности ГТС |
текст |
** |
|
_____________ * Отметка (здесь - проектная отметка) - высота точки относительно исходного уровня, заданная проектом, вычисляемая по Балтийской системе координат. Примечание. Балтийская система (БС). По постановлению Правительства Российской Федерации № 568 от 28 июля 2000 г. до завершения организационно-технических мероприятий, необходимых для перехода к использованию системы геодезических координат 1995 года (СК-95), используется единая система геодезических координат, введенная постановлением Совета Министров СССР от 7 апреля 1946 г. № 760. По этой системе за начало координат принято Пулково, а за исходный уровень высот - Балтийское море (Кронштадтский футшток). ** В случае пониженного, неудовлетворительного или опасного уровня безопасности ГТС в данном поле указываются причины принятия приведенной качественной характеристики уровня безопасности ГТС. |
|||
Таблица 2.22.
Тип 6. Лесосплавные сооружения
|
№ п/п |
Наименование технических характеристик и сведений по ГТС |
Ед. изм. |
Значение |
|
1 |
Наименование ГТС |
|
|
|
|
Габариты |
|
|
|
2 |
Ширина в свету лесосплавного лотка |
м |
|
|
3 |
Длина лесосплавного лотка |
м |
|
|
4 |
Высота стенок лесосплавного лотка |
м |
|
|
5 |
Отметка* дна в головной части лесосплавного лотка |
м |
|
|
6 |
Отметка* дна в выходной части лесосплавного лотка |
м |
|
|
|
Мощность |
|
|
|
7 |
Класс сооружения |
|
Таблица 3 |
|
8 |
Проектная пропускная способность сооружения |
Ед./час |
|
|
9 |
Качественная характеристика уровня безопасности |
код |
Таблица 5 |
|
10 |
Дополнительные сведения по качественной характеристике уровня безопасности ГТС |
текст |
** |
|
_____________ * Отметка (здесь - проектная отметка) - высота точки относительно исходного уровня, заданная проектом, вычисляемая по Балтийской системе координат. Примечание. Балтийская система (БС). По постановлению Правительства Российской Федерации № 568 от 28 июля 2000 г. до завершения организационно-технических мероприятий, необходимых для перехода к использованию системы геодезических координат 1995 года (СК-95), используется единая система геодезических координат, введенная постановлением Совета Министров СССР от 7 апреля 1946 г. № 760. По этой системе за начало координат принято Пулково, а за исходный уровень высот - Балтийское море (Кронштадтский футшток). ** В случае пониженного, неудовлетворительного или опасного уровня безопасности ГТС в данном поле указываются причины принятия приведенной качественной характеристики уровня безопасности ГТС. |
|||
Таблица 2.23.
Тип 7. Рыбопропускные сооружения
|
№ п/п |
Наименование технических характеристик и сведений по ГТС |
Ед. изм. |
Значение |
|
1 |
Наименование ГТС |
|
|
|
2 |
Классификация рыбопропускных сооружений по конструкции |
код |
Таблица 2.23.1 |
|
|
Мощность |
|
|
|
3 |
Класс сооружения |
|
Таблица 3 |
|
4 |
Качественная характеристика уровня безопасности |
код |
Таблица 5 |
|
5 |
Дополнительные сведения по качественной характеристике уровня безопасности ГТС |
текст |
* |
|
_____________ * В случае пониженного, неудовлетворительного или опасного уровня безопасности ГТС в данном поле указываются причины принятия приведенной качественной характеристики уровня безопасности ГТС. |
|||
Классификация рыбопропускных сооружений по конструкции
|
код |
Наименование |
|
1 |
Рыбоходы |
|
2 |
Рыбопропускные шлюзы |
|
3 |
Механические рыбоподъемники |
|
4 |
Гидравлические рыбоподъемники |
Таблица 2.24.
Тип 8. Отстойники
|
№ п/п |
Наименование технических характеристик и сведений по ГТС |
Ед. изм. |
Значение |
|
1 |
Наименование ГТС |
|
|
|
2 |
Классификация отстойников по способу удаления наносов. |
код |
Таблица 2.24.1 |
|
3 |
Классификация отстойников по назначению. |
код |
Таблица 2.24.2 |
|
4 |
Классификация отстойников по месту расположения. |
код |
Таблица 2.24.3 |
|
|
Габариты |
|
|
|
5 |
Ширина в свету отстойной камеры |
м |
|
|
6 |
Длина отстойной камеры |
м |
|
|
7 |
Высота стенок отстойной камеры |
м |
|
|
8 |
Отметка* верха отстойной камеры |
м |
|
|
|
Мощность |
|
|
|
9 |
Класс сооружения |
|
Таблица 3 |
|
10 |
Количество отстойных камер |
шт. |
|
|
11 |
Качественная характеристика уровня безопасности |
код |
Таблица 5 |
|
12 |
Дополнительные сведения по качественной характеристике уровня безопасности ГТС |
текст |
** |
|
_____________ * Отметка (здесь - проектная отметка) - высота точки относительно исходного уровня, заданная проектом, вычисляемая по Балтийской системе координат. Примечание. Балтийская система (БС). По постановлению Правительства Российской Федерации № 568 от 28 июля 2000 г. до завершения организационно-технических мероприятий, необходимых для перехода к использованию системы геодезических координат 1995 года (СК-95), используется единая система геодезических координат, введенная постановлением Совета Министров СССР от 7 апреля 1946 г. № 760. По этой системе за начало координат принято Пулково, а за исходный уровень высот - Балтийское море (Кронштадтский футшток). ** В случае пониженного, неудовлетворительного или опасного уровня безопасности ГТС в данном поле указываются причины принятия приведенной качественной характеристики уровня безопасности ГТС. |
|||
Классификация отстойников по способу удаления наносов
|
код |
Наименование |
|
1 |
Отстойники с гидравлическим промывом |
|
2 |
Отстойники с механической очисткой |
Классификация отстойников по назначению
|
код |
Наименование |
|
1 |
Отстойники ГЭС |
|
2 |
Отстойники оросительных систем |
|
3 |
Отстойники водоснабжения |
Классификация отстойников по месту расположения
|
код |
Наименование |
|
1 |
Отстойники, совмещенные с водоприемником |
|
2 |
Отстойники, расположенные на трассе канала |
Классы ГТС
|
Классы ГТС |
Примечание |
|
I |
Классы ГТС назначаются по СНиП 33-01-2003 Приложение Б, табл. Б.1 - Б.4 |
|
II |
|
|
III |
|
|
IV |
Типы оснований ГТС
|
код |
Наименование |
|
1 |
Скальное |
|
2 |
Полускальное |
|
3 |
Нескальное |
Таблица качественных характеристик уровня безопасности ГТС
|
Код |
Наименование характеристик |
|
1 |
Нормальный уровень безопасности: ГТС соответствуют проекту, действующим нормам и правилам, значения критериев безопасности не превышают предельно допустимых для работоспособного состояния сооружений и оснований, эксплуатация осуществляется без нарушений действующих законодательных актов, норм и правил, предписания органов государственного контроля и надзора выполняются. |
|
2 |
Пониженный уровень безопасности: невыполнение первоочередных мероприятий или неполное выполнение предписаний органов государственного контроля и надзора по обеспечению безопасности ГТС и другие нарушения правил эксплуатации при прочих условиях, приведенных в п. 1. |
|
3 |
Неудовлетворительный уровень безопасности: снижение механической или фильтрационной прочности, превышение предельно допустимых значений критериев безопасности для работоспособного состояния, другие отклонения от проектного состояния, способные привести к развитию аварии. |
|
4 |
Опасный уровень безопасности: наступает вследствие развивающихся процессов снижения прочности и устойчивости элементов ГТС и их оснований, превышения предельно допустимых значений критериев безопасности, характеризующих переход от частично неработоспособного к неработоспособному состоянию сооружений и оснований. |
к административному
регламенту исполнения
Росводресурсами, Ростехнадзором и Ространснадзором
государственной функции по государственной
регистрации гидротехнических сооружений и ведению
Российского регистра гидротехнических сооружений
Кодирование регистрируемых гидротехнических сооружений или комплекса гидротехнических сооружений
Регистрационные коды гидротехническим сооружениям присваиваются организацией уполномоченной Федеральным агентством водных ресурсов на ведение БД Регистра.
Кодирование гидротехнических сооружений осуществляется в соответствии с требованиями Единой системы классификации и кодирования технико-экономической и социальной информации в Российской Федерации.
Структура кода ГТС (комплекса ГТС) представлена на рисунке 1.
|
Группа |
|||||
|
1 |
2 |
3 |
4 |
5 |
6 |
|
↓ |
↓ |
↓ |
↓ |
↓ |
↓ |
|
Порядковый номер ГТС (комплекса ГТС) |
|||||
|
Код типа сооружений (Таблица 3) |
|||||
|
Код вида сооружений (Таблица 3) |
|||||
|
Код субъекта РФ |
|||||
|
Код бассейнового округа (Таблица 2) |
|||||
|
Код федерального органа надзора (Таблица 1) |
|||||
Рисунок 1. Код гидротехнического сооружения (комплекса гидротехнических сооружений)
Группа 1.
Коды федерального органа надзора
|
№ п/п |
Наименование органа надзора |
Цифра кода |
|
1 |
Ростехнадзор |
2 |
|
2 |
Ространснадзор |
3 |
Группа 2.
Коды бассейновых округов
|
Наименование бассейнового округа |
Цифра кода |
|
Балтийский |
01 |
|
Баренцево-Беломорский |
02 |
|
Двинско-Печорский |
03 |
|
Днепровский |
04 |
|
Донской |
05 |
|
Кубанский |
06 |
|
Западно-Каспийский |
07 |
|
Верхневолжский |
08 |
|
Окский |
09 |
|
Камский |
10 |
|
Нижневолжский |
11 |
|
Уральский |
12 |
|
Верхнеобский |
13 |
|
Иртышский |
14 |
|
Нижнеобский |
15 |
|
Ангаро-Байкальский |
16 |
|
Енисейский |
17 |
|
Ленский |
18 |
|
Анадыро-Колымский |
19 |
|
Амурский |
20 |
Группа 3.
Коды субъектов Российской Федерации указываются по государственному общероссийскому классификатору (ОКАТО)*
________________
* Общероссийский классификатор объектов административно-территориального деления ОК 019-95 (ОКАТО) (утв. постановлением Госстандарта РФ от 31 июля 1995 г. № 413).
Группы 4, 5.
Коды видов и типов гидротехнических сооружений
|
Вид сооружения |
Тип сооружения |
||
|
1 |
Водоподпорные и водонапорные ГТС |
01 |
Плотины водохранилищ низконапорные (Н ≤ 10 м) |
|
02 |
Плотины водохранилищ средненапорные (10 м < Н ≤ 40 м) |
||
|
03 |
Плотины водохранилищ высоконапорные (Н > 40 м) |
||
|
04 |
Дамбы водозащитные (Н ≤ 3 м) |
||
|
05 |
Дамбы водозащитные (Н > 3 м) |
||
|
06 |
Перегораживающие сооружение |
||
|
07 |
Шлюзы-регуляторы |
||
|
08 |
Вододелители |
||
|
2 |
Водосбросные и водопропускные ГТС, (в том числе сопрягающие) |
01 |
Открытые водосбросы |
|
02 |
Шахтные водосбросы |
||
|
03 |
Туннельные водосбросы |
||
|
04 |
Траншейные водосбросы |
||
|
05 |
Сифонные водосбросы |
||
|
06 |
Водоспуски, донные водовыпуски |
||
|
3 |
Водозаборные ГТС |
01 |
Поверхностные водозаборы |
|
02 |
Глубинные водозаборы |
||
|
4 |
Водопроводящие ГТС |
01 |
Водоводы |
|
02 |
Акведуки |
||
|
03 |
Туннели |
||
|
04 |
Лотки |
||
|
05 |
Каналы |
||
|
06 |
Дюкеры |
||
|
5 |
Регуляционные и выправительные ГТС |
01 |
Берегоукрепительные и дноукрепительные сооружения |
|
02 |
Струенаправляющие и отклоняющие дамбы |
||
|
6 |
ГТС специального назначения |
01 |
Сооружения, ограждающие хранилища жидких отходов |
|
02 |
Котлованные сооружения для хранения жидких отходов |
||
|
03 |
Здания ГЭС |
||
|
04 |
Насосные станции |
||
|
05 |
Судопропускные сооружения |
||
|
06 |
Лесосплавные сооружения |
||
|
07 |
Рыбопропускные сооружения |
||
|
08 |
Отстойники |
||
Группа 6.
Порядковый номер ГТС (комплекса ГТС)
Порядковый номер ГТС (комплексу ГТС) присваивается при внесении сведений о ГТС в Регистр и обеспечивает уникальность кода ГТС в Регистре.
к административному
регламенту исполнения
Росводресурсами, Ростехнадзором и Ространснадзором
государственной функции по государственной
регистрации гидротехнических сооружений и ведению
Российского регистра гидротехнических сооружений
Адреса территориальных органов государственного контроля и надзора
|
№ |
Название Управления |
Юридический адрес |
Телефон |
Факс |
E-mail/ Официальный сайт |
|
2 |
Федеральная служба по надзору в сфере транспорта (Госморречнадзор) |
||||
|
|
Центральный федеральный округ |
||||
|
2.1 |
Центральное управление государственного речного надзора Федеральной службы по надзору в сфере транспорта |
125195, Москва, Ленинградское шоссе, д. 57 |
(495) 626-12-70 |
(495) 626-12-70 (495) 626-95-23 |
mbu@bk.ru |
|
|
Дальневосточный федеральный округ |
||||
|
2.2 |
Амурское управление государственного морского и речного надзора |
680021, г. Хабаровск, ул. Герасимова, д. 31 |
(4212) 76-48-01 76-47-98 76-47-99 76-48-00 76-47-97 |
(4212) 76-48-01 76-47-98 76-47-99 76-48-00 76-47-97 |
Grsi-amur@mail.kht.ru Overin_abuan@vvt.kht.ru Amur_bugn@vvt.kht.ru |
|
2.3 |
Северо-Восточное управление государственного морского и речного надзора |
677000, Республика Саха, г. Якутск, пр. Ленина д. 4/2 |
(4112) 21-85-68 21-73-27 |
(4112) 21-85-68 21-73-27 |
grsipolb@yandex.ru |
|
2.4 |
Дальневосточное управление государственного морского надзора |
690990, г. Владивосток, ул. Нижнепортовая, д. 3 здание "Нор Фес" |
(4232) 49-66-83 49-60-55 49-69-35 49-50-03 |
(4232) 49-66-83 49-60-55 49-69-35 49-50-03 |
kharitonov-nm@dvgosmornadzor.ru priemnaya@dvgosmornfdzor.ru |
|
|
Северо-Западный федеральный округ |
||||
|
2.5 |
Северо-Западное управление государственного морского и речного надзора Федеральной службы по надзору в сфере транспорта |
Петербург, ул. Большая Морская, д. 37 |
8(4722) 35-37-54 |
(812) 438-18-94 |
bugn78@volgo-balt.spb.ru |
|
2.6 |
Северное управление государственного морского и речного надзора |
163000, г. Архангельск, ул. Розы Люксембург, д. 5 к. 433 |
(8182) 65-67-24, 63-32-39 |
(8182) 65-67-24, 63-32-39 |
bugn@atnet.ru bugn29@atnet.ru |
|
|
Сибирский федеральный округ |
||||
|
2.7 |
Обское управление государственного речного надзора |
630007, г. Новосибирск, Пристанский переулок, д. 5 |
(3832) 23-37-77 90-77-10 23-14-63 |
(3832) 23-37-77 90-77-10 23-14-63 |
bugn54@online.nsk.su |
|
2.8 |
Енисейское управление государственного морского и речного надзора |
660049, г. Красноярск, ул. Бограда, д. 15 |
(3912) 59-14-45 ф. 59-14-48 59-14-46 |
(3912) 59-14-45 ф. 59-14-48 59-14-46 |
bugn24@krsn.ru |
|
2.9 |
Восточно-Сибирское управление государственного речного надзора |
664025, г. Иркутск, ул. Гоголя, д. 53 |
(3952) 33-28-93 28-73-38 |
(3952) 33-28-93 28-73-38 |
grsivsb@irmail.ru bugn38@irmail.ru |
|
2.10 |
Обь-Иртышское управление государственного морского и речного надзора |
644121, г. Омск, ул. 9-я Ленинская, д. 55 "В" |
(3812) 24-01-68 ф. 24-03-58 23-85-54 24-14-21 |
(3812) 24-01-68 ф. 24-03-58 23-85-54 24-14-21 |
oibu@omsktele.com bugn55@omsktele.com |
|
|
Уральский федеральный округ |
||||
|
|
|
|
|
|
|
|
|
Южный федеральный округ |
||||
|
2.11 |
Азово-Донское управление государственного морского и речного надзора Федеральной службы по надзору в сфере транспорта |
344019, г. Ростов-на-Дону, ул. Советская, д. 44, офис 519 |
(8632) 23-98-35, 51-49-33 |
(8632) 23-98-35, 51-49-33 |
Mtrf2@rambler.ru Grsi_dkb@donpac.ru |
|
|
Приволжский федеральный округ |
||||
|
2.12 |
Волжское управление государственного морского и речного надзора |
603001, г. Нижний Новгород, ул. Рождественская, д. 21 Е |
(8312) 31-39-76 33-29-61(ф.) |
(8312) 31-36-27 |
vbugn@rol.ru bugn52@rol.ru |
|
2.13 |
Камское управление государственного речного надзора |
614000, г. Пермь, Комсомольский проспект, 16 А |
(3422) 19-93-47 ф. 19-92-01 ф. 12-25-88 |
(3422) 19-93-47 ф. 19-92-01 ф. 12-25-88 |
kamagrsi@mail.perm.ru grsi@online.nsk.su Kamabugn@mail.ru |
|
3 |
Федеральная служба по экологическому, технологическому и атомному надзору |
||||
|
|
Центральный федеральный орган |
||||
|
3.1 |
Московское управление Федеральной службы по экологическому, технологическому и атомному надзору |
123056, г. Москва, ул. Красина, д. 27, строение 1 |
(495) 254-10-55, 254-17-16 |
(495) 254-04-77 |
mostehnadzor@mail.ru |
|
3.2 |
Центральное управление Федеральной службы по экологическому, технологическому и атомному надзору |
103031, г. Москва, Газетный пер., д. 3-5, стр. 1 |
(495) 629-88-20 |
(495) 629-15-21 |
cpogtn@dol.ru |
|
3.3 |
Верхне-Донское управление Федеральной службы по экологическому, технологическому и атомному надзору |
394038, г. Воронеж, ул. Конструкторов, д. 82 |
(4732) 63-26-12 |
(4732) 78-91-39 |
mail@ggtnrf.vrn.ru tech@ggtnrf.vrn.ru |
|
3.4 |
Приокское управление Федеральной службы по экологическому, технологическому и атомному надзору |
300041, г. Тула, проспект Ленина, д. 40 |
(4872) 36-26-35, 36-15-86 |
(4872) 36-26-55 |
nadzor@tula.net |
|
3.5 |
Верхне-Волжское управление Федеральной службы по экологическому, технологическому и атомному надзору |
150054, г. Ярославль, проспект Ленина, д. 61-а |
(4852) 42-92-85 |
(4852) 21-77-94 |
gnadzor@yaroslavl.ru tehgroup@mail.ru |
|
|
Северо-западный федеральный округ |
||||
|
3.6 |
Северо-Западное управление Федеральной службы по экологическому, технологическому и атомному надзору |
191028, г. Санкт-Петербург, ул. Моховая, д. 3 |
(812) 321-64-26, 273-55-21 |
(812) 273-33-94 |
nw@gosnadzor.spb.ru |
|
3.7 |
Печорское управление Федеральной службы по экологическому, технологическому и атомному надзору |
169906, Республика Коми, г. Воркута, ул. Мира, д. 3 "б" |
(821-51) 7-33-54, 3-34-04 |
(821-51) 72-20-06 |
nadzorokr@rambler.ru |
|
3.8 |
Северное управление Федеральной службы по экологическому, технологическому и атомному надзору |
160001, г. Вологда, ул. Благовещенская, д. 23 |
(8172) 72-35-92 |
(8182) 72-97-20 |
ggtn@vologda.ru |
|
3.9 |
Беломорское управление Федеральной службы по экологическому, технологическому и атомному надзору |
183032, г. Мурманск, Кольский проспект, д. 1 |
(8152) 25-46-91 |
(8152) 27-09-00 |
muggtn@aspol.ru |
|
|
Южный федеральный округ |
||||
|
3.10 |
Нижне-Донское управление Федеральной службы по экологическому, технологическому и атомному надзору |
344029, г. Ростов-на-Дону, ул. Селиванова, д. 66 |
(863) 290-88-78 |
(863) 227-95-12 |
enn@rostenn.elektra.ru rostovupr@shkht.donpac.ru |
|
3.11 |
Северо-Кавказское управление Федеральной службы по экологическому, технологическому и атомному надзору |
350020, Краснодарский край г. Краснодар, ул. Ставропольская, д. 42 |
(861) 267-78-31 |
(861) 267-00-31 |
upr@sko.nadzor.ru |
|
3.12 |
Средне-Кавказское управление Федеральной службы по экологическому, технологическому и атомному надзору |
355012, г. Ставрополь, ул. Мира, д. 313 |
(8652) 26-48-57 |
(861) 26-35-12 |
okrug@statel.stavropol.ru uten_a35@tzstv.ru |
|
3.13 |
Нижне-Волжское управление Федеральной службы по экологическому, технологическому и атомному надзору |
400074, г. Волгоград, ул. Огарева, д. 15 |
(8442) 94-14-14 |
(8442) 94-58-58 |
unvogtn@vistcom.ru |
|
|
Приволжский федеральный округ |
||||
|
3.14 |
Волжско-Окское управление Федеральной службы по экологическому, технологическому и атомному надзору |
603022, г. Нижний Новгород, Гребешковский откос, д. 7 |
(8312) 33-97-70, 34-23-03, 33-24-85 |
(8312) 30-72-94 |
ggtn-nn@sandy.ru, dir@gen.nnov.ru |
|
3.15 |
Приуральское управление Федеральной службы по экологическому, технологическому и атомному надзору |
450064, г. Уфа, ул. Мира, д. 14 |
(3472) 79-98-95 |
(3472) 79-99-49, 79-97-49 |
pto@bashnadzor.ru |
|
3.16 |
Приволжское управление Федеральной службы по экологическому технологическому и атомному надзору |
420097, г. Казань, ул. Зинина, д. 4, а/я 35 |
(8843) 31-17-77, 31-17-01 |
(8843) 36-65-55 |
okrug@tbit.ru |
|
3.17 |
Западно-Уральское управление Федеральной службы по экологическому, технологическому и атомному надзору |
614990, г. Пермь, Вильвенская, д. 6, д. 34-б |
(3422) 34-03-95 |
(3422) 34-02-70 |
zuo@pstu.ru |
|
3.18 |
Средне-Поволжское управление Федеральной службы по экологическому, технологическому и атомному надзору |
443035, г. Самара (Обл)-2, ул. Нагорная, д. 136а |
(846) 992-90-38, 97-20-38, 332-74-71 |
(846) 992-77-12 |
uten-53@uten.samtel.ru http://www.suggtn.ru su_ggtn@mail.tms.ru, fgu@svgen.ru |
|
3.19 |
Средне-Волжское управление Федеральной службы по экологическому, технологическому и атомному надзору |
410012, г. Саратов, ул. Московская, д. 94 |
(8452) 26-26-61, 27-51-9 |
(8452) 26-26-61, 27-51-9 |
nadzor@mail.saratov.ru |
|
|
Уральский федеральный округ |
||||
|
3.20 |
Уральское управление Федеральной службы по экологическому, технологическому и атомному надзору |
620144, г. Екатеринбург, ул. Большакова, д. 97 |
(343) 251-46-79, 251-46-79, 251-46- 58 |
(343) 251-46-79, 251-46-79, 251-46- 58 |
info@rtn-ural.ru |
|
3.21 |
Северо-Уральское управление Федеральной службы по экологическому, технологическому и атомному надзору |
625048, г. Тюмень, ул. Хохрякова, д. 10 |
(3452) 73-34-98, 45-32-00 |
(3452) 73-34-98, 45-32-00 |
uto@ggtn.tmn.ru |
|
|
Сибирский федеральный округ |
||||
|
3.22 |
Западно-Сибирское управление Федеральной службы по экологическому, технологическому и атомному надзору |
630008, г. Новосибирск-09, ул. Толстого, д. 5 |
(3832) 22-26-30, 23-80-83, 218-30-99 |
(3832) 22-26-30, 23-80-83, 218-30-99 |
ggtnnsk@online.sinor.ru |
|
3.23 |
Енисейское управление Федеральной службы по экологическому технологическому и атомному надзору |
660049, г. Красноярск, пр. Мира д. 36, а/я 25461 |
(3912) 27-53-38, 59-10-41 |
(3912) 59-10-05 |
emurtn@mtcnet.ru enokr@krasmail.ru |
|
3.24 |
Прибайкальское управление Федеральной службы по экологическому, технологическому и атомному надзору |
664003, г. Иркутск, ул. Дзержинского, д. 1 |
(3952) 24-36-92, 34-49-03 |
(3952) 24-01-63, 24-37-59 |
kans@igen.ru, ggtn@irk.ru |
|
3.25 |
Южно-Сибирское управление Федеральной службы по экологическому, технологическому и атомному надзору |
650099, г. Кемерово, Советский пр., д. 3 |
(3842) 58-74-05, 58-73-90, 58-71-70 |
|
kuznentr@kuzbass.net |
|
3.26 |
Забайкальское управление Федеральной службы по экологическому, технологическому и атомному надзору |
672038, г. Чита, ул. Тимирязева, д. 27А 672000, г. Чита, а/я 1051, а/я 140 |
(3022) 35-49-89, 35-80-22, 38-25-76 |
(3022) 352-917 |
gosnadzor@chitaonline.ru ennadz@chiten.elektra.ru |
|
|
Дальневосточный федеральный округ |
||||
|
3.27 |
Дальневосточное управление Федеральной службы по экологическому, технологическому и атомному надзору |
680000, г. Хабаровск, ул. Запарина, д. 76 |
(4212) 32-55-46, 32-45-26 |
(4212) 42-03-00 |
postmaster@ggtn.khv.ru |
|
3.28 |
Ленское управление Федеральной службы по экологическому, технологическому и атомному надзору |
677980, Республика Саха (Якутия), г. Якутск, ул. Кирова, д. 13, оф. 272 |
(4112) 42-26-38, 42-35-23 |
(4112) 42-26-38, 42-35-23 |
gnadzor _oo@optilink.ru |
|
3.29 |
Камчатское управление Федеральной службы по экологическому, технологическому и атомному надзору |
683031, г. Петропавловск- Камчатский, проспект К. Маркса, д. 35 |
(4152) 26-60-46, 26-60-44 |
(4152) 26-60-46, 26-60-44 |
kgti@mail.iks.ru |
|
3.30 |
Северо-Восточное управление Федеральной службы по экологическому, технологическому и атомному надзору |
685000, г. Магадан ул. Пролетарская, д. 11, к. 425 |
(4132) 62-13-69 |
213-69 |
okrug@online.magadan.su |
|
3.31 |
Сахалинское управление Федеральной службы по экологическому, технологическому и атомному надзору |
693000, г. Южно-Сахалинск, ул. К. Маркса, д. 32 |
72-21-64, 74-50-36 |
72-21-64, 74-50-36 |
uten@sakhalin.ru |