Инструкция
о порядке действий органов госконтроля при аварийных сбросах
(выбросах) загрязняющих веществ и экстремально высоком
загрязнении природной среды
(утв.
Государственным комитетом СССР по лесному хозяйству,
Государственным комитетом СССР по гидрометеорологии и контролю природной
среды, Министерством геологии СССР, Министерством сельского хозяйства
СССР, Министерством морского флота СССР, Главным государственным
санитарным врачом СССР, Министерством рыбного хозяйства СССР и
Министерством мелиорации и водного хозяйства СССР
14 ноября, 21, 23, 26 декабря 1983 г., 1 марта 1984 г.)
Инструкция устанавливает порядок действий органов, специально уполномоченных осуществлять государственный контроль за охраной природной среды, - Госкомгидромета, Минводхоза СССР, Минрыбхоза СССР, Минздрава СССР, Мингео СССР, Минсельхоза СССР, Администрации Северного морского пути при Минморфлоте, Гослесхоза СССР*(1) при обнаружении и расследовании аварий и других случаев, связанных с экстремально высоким загрязнением природной среды (атмосферного воздуха, почв, поверхностных, подземных, морских вод)*(2), с целью оперативного контроля за зоной загрязнения, снижения возможных отрицательных последствий, ликвидации причин экстремально высокого загрязнения, оперативного обеспечения союзных директивных органов согласованной информацией о создавшейся ситуации и принимаемых мерах.
______________
*(1) Далее по тексту - органы госконтроля.
*(2) Действие настоящей Инструкции не распространяется на случаи систематически наблюдающихся в конкретных районах экстремально высоких уровней загрязнения природной среды, обусловленных установившимся режимом поступления загрязняющих веществ.
1. Под экстремально высоким загрязнением природной среды понимается:
Для атмосферного воздуха
содержание одного или нескольких веществ, превышающее предельно допустимую концентрацию (ПДК)*(3):
- в 20 - 29 раз при сохранении этого уровня более 2 суток;
- в 30 - 49 раз при сохранении этого уровня от 8 часов и более;
- в 50 и более раз.
Для поверхностных, подземных, морских вод
максимально разовое содержание одного или нескольких нормируемых веществ в концентрациях, превышающих ПДК в 100 и более раз*(4);
появление запаха воды интенсивностью более 4 баллов и не свойственного воде ранее.
Для поверхностных и морских вод
покрытие пленкой (нефтяной, масляной и другого происхождения) более 1/3 поверхности водного объекта при его обозримой площади до 6 км2;
покрытие пленкой поверхности водного объекта на площади 2 км2 и более при его обозримой площади более 6 км2.
Для почв
содержание пестицидов в концентрациях 50 и более ПДК по санитарно-токсикологическим критериям или 10 и более ПДК по фито-токсическим критериям;
содержание загрязняющих веществ техногенного происхождения в концентрациях 50 и более ПДК*(5).
______________
*(3) С возможным учетом времени, прошедшего с момента возникновения экстремально высокого загрязнения до его обнаружения.
*(4) Содержание веществ в поверхностных, морских водах сопоставляется с наиболее "жесткими" ПДК в ряду одноименных показателей. Содержание веществ в подземных водах сопоставляется с санитарно-гигиеническими ПДК.
*(5) Для веществ, на которые не установлено ПДК для почвы, - превышение 100-кратной величины среднего регионального фона.
1.1. Негативное воздействие на животный и растительный мир выброса (сброса) загрязняющих веществ может проявляться*(6):
в массовой гибели (заболевании) рыб и/или других водных организмов и растений, отклонения от нормального развития икры, личинок и молоди рыб, в сокращении и потере мест нагула, нереста и зимовальных ям рыб, нарушении путей миграции рыб и других водных организмов, приобретении посторонних запахов и привкусов, не свойственных им ранее;
в массовой гибели (заболевании) животных, в том числе диких, при которых уровень смертности (заболевания) превышает среднестатистический в три и более раз;
в массовой гибели растительности, в том числе лесных массивов и сельскохозяйственных растений (ожоги, усыхание и другие признаки).
______________
*(6) Если указанные явления обусловлены факторами, не связанными с загрязнением (поражение вредителями, ухудшение естественных условий обитания и др.), расследования указанных явлений проводятся в соответствии с ведомственными нормативно-техническими документами.
2. Экстремально высокое загрязнение природной среды выявляется: органами Госкомгидромета, Минводхоза СССР, Минрыбхоза СССР, Минздрава СССР, Мингео СССР, Минсельхоза СССР, Минморфлота, Гослесхоза СССР и государственными органами по охране и регулированию использования животного мира союзных республик при осуществлении ими в установленном порядке государственного контроля за охраной природы и рациональным использованием природных ресурсов в соответствии с положениями об этих органах.
Случаи экстремально высокого загрязнения могут выявляться также ведомственными службами охраны природы, общественными организациями и гражданами.
3. Расследованию подлежат все случаи аварийного выброса (сброса) загрязняющих веществ в природную среду народнохозяйственными предприятиями, организациями и объектами, транспортными средствами, другими возможными источниками загрязнения, расположенными на территории страны и континентальном шельфе СССР, и все случаи экстремально высокого загрязнения природной среды.
4. Порядок передачи информации об экстремально высоком загрязнении.
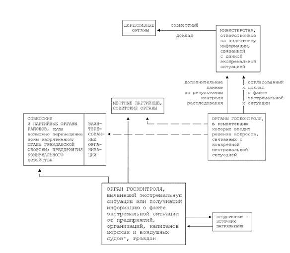
Передача информации осуществляется в соответствии с утверждаемой советскими органами на соответствующем уровне (город, АССР, область, край, республика) схемой, к разработке которой привлекаются все заинтересованные организации. Головной организацией по разработке схем на местах является орган Госкомгидромета*(7). В схеме должно предусматриваться (Приложение 1):
______________
*(7) При разработке схемы для населенного пункта, в котором отсутствует подразделение Госкомгидромета, функции головной организации по разработке схемы осуществляет республиканское (территориальное) управление Госкомгидромета.
4.1. Немедленное уведомление государственными, кооперативными и общественными предприятиями, организациями, учреждениями соответствующих органов госконтроля о всех фактах аварийных выбросов (сбросов) загрязняющих веществ, продуктов, отходов производства и т.п. и об установленных ими фактах экстремально высокого загрязнения природной среды.
4.2. Немедленное уведомление органом госконтроля (установившим факт аварийного выброса (сброса) загрязняющих веществ, факт экстремально высокого загрязнения природной среды или получившим соответствующую информацию от ведомственных служб охраны природы, общественных организаций и граждан) местных советских и партийных органов, контролирующих органов, осуществляющих надзор за соблюдением природоохранного законодательства по соответствующему направлению, а также других заинтересованных организаций. Информация подготавливается в соответствии с требованиями Приложения 2 к настоящей Инструкции.
4.3. Передача органами госконтроля, в компетенцию которых входит контроль и оценка сложившейся ситуации, информации о происшедшем в свои вышестоящие организации. (При расследовании случаев, связанных с негативным воздействием на диких зверей и птиц, Главохота РСФСР, Казглавохота, Госкомприрода Литовской ССР и Гослесхоз СССР передают информацию о выявленных подведомственными им органами по охране и регулированию использования животного мира фактах в адрес Минсельхоза СССР.) При этом производится проверка и взаимное уточнение данных, характеризующих величину и период воздействия, и указываются разногласия, если они имеют место*(8).
Информация о фактах аварийного выброса (сброса) загрязняющих веществ передается в адреса министерств и госкомитетов только при наличии подтверждения, что они привели к экстремально высокому загрязнению природной среды*(9).
______________
*(8) При условии, что уточнение может быть проведено в течение срока, не превышающего сутки.
*(9) Порядок взаимного обмена информацией об уровнях загрязнения природной среды, не достигших экстремально высокого загрязнения, и проведения расследований этих случаев устанавливается органами госконтроля на местах по взаимному соглашению.
4.4. Передача дополнительной информации об экстремально высоком загрязнении, в том числе результатов оперативного контроля за зоной загрязнения, прогнозов распространения зон загрязнения, оценка ущерба и т.п. по мере поступления данных.
4.5. Ответственными за подготовку информации об экстремально высоком загрязнении в союзные директивные органы являются:
4.5.1. Госкомгидромет и Минздрав СССР - по атмосферному воздуху.
4.5.2. Госкомгидромет и Минводхоз СССР, а в случае массовой гибели рыбы или других водных организмов и растений с участием Минрыбхоза СССР - по поверхностным и морским водам.
4.5.3. Мингео СССР - по загрязнению подземных вод.
4.5.4. Минсельхоз СССР и Госкомгидромет - по почвам.
4.5.5. Минсельхоз СССР и Госкомгидромет - при массовой гибели диких зверей и птиц в результате загрязнения природной среды.
4.5.6. Гослесхоз СССР и Госкомгидромет - по поражению леса в результате загрязнения природной среды.
5. Организации, осуществляющие расследование фактов экстремально высокого загрязнения:
5.1. По атмосферному воздуху - органы Госкомгидромета*(10), Минздрава СССР, представитель предприятия, выбросы (сбросы) которого вызвали экстремально высокое загрязнение, другие заинтересованные организации.
______________
*(10) Орган ведомства, указанного первым в пунктах 5.1 - 5.7, является ответственным за координацию работ по данному разделу, за подготовку для местных советских органов предложений о привлечении других организаций к расследованию и за подготовку сводного доклада.
5.2. По поверхностным и морским водам - органы Госкомгидромета, Минводхоза СССР, Минрыбхоза СССР, Минздрава СССР, Минморфлота*(11), представитель предприятия, выбросы (сбросы) которого вызвали экстремально высокое загрязнение, другие заинтересованные организации.
______________
*(11) Минморфлот (Администрация Северного морского пути) - только по районам арктических морей.
5.3. По подземным водам - органы Мингео СССР, Минздрава СССР, представитель предприятия, выбросы (сбросы) которого вызвали экстремально высокое загрязнение, другие заинтересованные организации.
5.4. По почвам - органы Минсельхоза СССР, Госкомгидромета, Минздрава СССР, представитель предприятия, выбросы (сбросы) которого вызвали экстремально высокое загрязнение, другие заинтересованные организации.
5.5. В случае массовой гибели рыб и других водных организмов, обусловленных загрязнением, - органы Минрыбхоза СССР, Минсельхоза СССР, Минводхоза СССР, Госкомгидромета, Минздрава СССР, представитель предприятия, выбросы (сбросы) которого вызвали экстремально высокое загрязнение, другие заинтересованные организации.
5.6. В случае гибели (повреждения) лесов в результате загрязнения - органы Гослесхоза СССР, Госкомгидромета, Минздрава СССР, представитель предприятия, выбросы (сбросы) которого вызвали экстремально высокое загрязнение, другие заинтересованные организации.
5.7. В случаях массовой гибели диких зверей и птиц, обусловленной загрязнением, - государственные органы по охране и регулированию использования животного мира, органы Госкомгидромета, Минводхоза СССР (если гибель связана с загрязнением вод), Минздрава СССР, представитель предприятия, выбросы (сбросы) которого вызвали экстремально высокое загрязнение, другие заинтересованные организации.
6. Порядок действий органов госконтроля при расследовании экстремально высокого загрязнения.
При установлении экстремально высокого загрязнения органами госконтроля в возможно короткий срок осуществляются следующие действия:
6.1. По атмосферному воздуху:
6.1.1. Органы Госкомгидромета:
обследуют зону распространения экстремального загрязнения;
принимают меры к установлению вероятного источника загрязнения (если источник неизвестен);
составляют оперативные прогнозы распространения зоны экстремально высокого загрязнения;
обследуют предприятие - предполагаемый виновник экстремально высокого загрязнения, проводят расследование причин его возникновения;
выдают предписание на проведение работ по прекращению (сокращению) выброса загрязняющих веществ;
устанавливают (уточняют) объемы выбросов загрязняющих веществ;
контролируют ход выполнения мероприятий по ликвидации последствий экстремально высокого загрязнения.
6.1.2. Органы Минздрава СССР:
участвуют в обследовании зоны распространения экстремально высокого загрязнения;
участвуют в обследовании предприятия;
оценивают возможность влияния создавшейся ситуации на здоровье населения и условия его проживания.
6.2. По поверхностным и морским водам:
6.2.1. Органы Минводхоза СССР:
обследуют предприятие - источник экстремально высокого загрязнения (при наличии сведений об источнике загрязнения), проводят расследование причин аварийного загрязнения, принимают меры к выявлению источника загрязнения, совместно с органами Госкомгидромета участвуют в осуществлении контроля за распространением зоны загрязнения;
устанавливают (уточняют) объемы сброса загрязняющих веществ;
выдают предписание на проведение работ по прекращению (сокращению) сбросов загрязняющих веществ и другие виды работ;
контролируют ход выполнения мероприятий по локализации и ликвидации последствий экстремально высокого загрязнения;
определяют размер убытков, причиненных государству нарушением водного законодательства в результате экстремально высокого загрязнения, и применяют соответствующие санкции.
6.2.2. Органы Госкомгидромета:
осуществляют оперативный контроль за концентрациями загрязняющих веществ в зоне загрязнения и на пути его распространения;
по данным анализов на специфические загрязняющие вещества с учетом динамики водных масс принимают меры к установлению вероятного источника загрязнения (если источник неизвестен);
составляют оперативные прогнозы распространения зоны экстремально высокого загрязнения.
6.2.3. Органы Минздрава СССР:
осуществляют контроль за качеством воды водных объектов в местах использования для хозяйственно-питьевых и рекреационных целей, определяют возможность использования воды для указанных целей, выдают предписания на временную приостановку водопользования.
6.2.4. Органы Минрыбхоза СССР:
участвуют в обследовании предприятий для установления причин загрязнения;
осуществляют контроль за влиянием экстремально высокого загрязнения на жизнедеятельность рыб, других водных организмов и растений, а также за состоянием мест массового скопления рыб (нерестилища, зимовальные ямы, нагульные площади, миграционные пути);
разрабатывают и осуществляют меры по максимальному снижению возможных потерь для рыбного хозяйства;
определяют ущерб рыбному хозяйству в результате экстремально высокого загрязнения и применяют соответствующие санкции.
6.2.5. Администрация Северного морского пути при Минморфлоте (по районам арктических морей):
обследует загрязнение морской среды и северного побережья СССР, суда и другие плавучие средства;
принимает меры к выявлению источника загрязнения.
6.3. По подземным водам:
6.3.1. Органы Мингео СССР:
осуществляют контроль за качеством подземных вод в зоне экстремально высокого загрязнения;
обследуют предприятие - предполагаемый виновник экстремально высокого загрязнения, проводят расследование причин загрязнения подземных вод, выдают предписание на проведение работ по прекращению загрязнения подземных вод и контролируют их выполнение, выдают предписание на откачку загрязненных подземных вод и контролируют его выполнение.
6.3.2. Органы Минздрава СССР:
выдают предписание на временную приостановку водопользования, проводят контроль качества подземных вод, используемых для питьевого водоснабжения.
6.4. По почвам:
6.4.1. Органы Минсельхоза СССР:
обследуют зону распространения экстремально высокого загрязнения;
организуют расследование причин экстремально высокого загрязнения;
готовят материалы обследования зоны экстремально высокого загрязнения, оценивают возможные последствия и определяют ущерб сельскому хозяйству;
принимают меры к ликвидации (снижению) последствий экстремально высокого загрязнения почв.
6.4.2. Органы Госкомгидромета:
участвуют в обследовании зоны распространения экстремально высокого загрязнения почвы;
участвуют в выявлении источника загрязнения (если он неизвестен).
6.4.3. Органы Минздрава СССР:
участвуют в обследовании зоны распространения экстремально высокого загрязнения почв;
оценивают возможность влияния создавшейся ситуации на здоровье населения и условия его проживания.
6.5. В случае гибели (повреждения) леса:
6.5.1. Органы Гослесхоза СССР:
обследуют зону поражения растительности;
организуют расследование причин гибели (повреждения) леса;
готовят материалы обследования зоны гибели (повреждения) леса, определяют ущерб лесному хозяйству.
6.5.2. Органы Госкомгидромета:
участвуют в определении уровней загрязнения природной среды в зоне поражения лесов;
принимают меры к установлению источников загрязнения.
6.5.3. Органы Минздрава СССР:
оценивают возможность влияния создавшейся ситуации на здоровье населения и условия его проживания.
6.6. В случае массовой гибели диких зверей и птиц:
6.6.1. Государственные органы по охране и регулированию использования животного мира:
организуют расследование причин массовой гибели диких зверей и птиц;
обследуют зону массовой гибели диких зверей и птиц;
готовят материалы обследования зоны массовой гибели диких зверей и птиц, определяют ущерб, нанесенный охотничьему хозяйству;
оценивают возможные последствия массовой гибели диких зверей и птиц, принимают меры к ликвидации (снижению) последствий массовой гибели.
6.6.2. Органы Госкомгидромета:
участвуют в обследовании зоны массовой гибели диких зверей и птиц;
организуют определение уровней загрязнения природной среды в зоне массовой гибели диких зверей и птиц;
в случае, если гибель обусловлена загрязнением атмосферного воздуха, выдают предприятию - источнику экстремально высокого загрязнения предписание на прекращение (сокращение) выбросов загрязняющих веществ в атмосферу.
6.6.3. Органы Минводхоза СССР (в случае, если массовая гибель диких зверей и птиц обусловлена загрязнением вод):
участвуют в обследовании зоны массовой гибели диких зверей и птиц и расследовании причин этого явления;
выдают предписание предприятию - источнику загрязнения на прекращение (сокращение) сброса загрязняющих веществ в водные объекты.

______________
* Передача сообщений от капитанов морских и воздушных судов производится в соответствии с действующей инструкцией.
1. Источник информации (органы Госконтроля, общественные организации, граждане), дата, время поступления.
2. Дата, время, место (область, населенный пункт, наименование водного объекта, район моря (координаты)) выявления экстремальной ситуации.
3. Характеристика экстремальной ситуации (залповый или аварийный выброс в атмосферу, сброс неочищенных сточных вод, авария на трубопроводе, авария технологического оборудования, авария на хранилище и т.п.).
4. Критерии, по которым отмечена экстремальная ситуация, с указанием количественных характеристик (концентрации загрязняющих веществ в природных средах, объемы сбросов (выбросов) загрязняющих веществ, площадь покрытия пленкой, интенсивность и характер запаха, масштабы гибели рыбы, других водных организмов, растений, животных и т.п.).
5. Причины возникновения экстремальной ситуации (выход из строя перекачивающей насосной станции, очистных сооружений, установок по очистке отходящих газов, разрыв трубопровода, отключение электроэнергии, повреждение судна во время шторма и т.п.).
6. Виновник возникновения экстремальной ситуации с указанием ведомственной принадлежности (полное наименование предприятия, учреждения, министерства).
7. Сведения об организациях, получивших информацию об экстремальной ситуации и передавших ее органу госконтроля.
8. Предпринимаемые меры по локализации, ликвидации экстремальной ситуации, ее последствий.
9. Прогноз движения зоны экстремального загрязнения.
По результатам обследования, по мере выяснения дополнительных данных передается информация:
- уточнение сведений по п.п. 1 - 8, сведения о перемещении зоны загрязнения, концентрации загрязняющих веществ в ней;
- уточнение объема выброса (сброса) загрязняющих веществ;
- данные о причиненном ущербе;
- сведения об угрозе здоровью человека, природопользованию (невозможность использовать воду для питьевого, промышленного, сельскохозяйственного водоснабжения, невозможность использовать сельскохозяйственные культуры для питания и т.п.);
- уточнение прогноза движения зоны загрязнения, сведения о передаче прогноза заинтересованным организациям;
- другие дополнительные сведения.
|
Заместитель
Председателя |
______________ подпись |
Л.Е. Михайлов |
|
14 ноября 1983 года |
|
|
|
|
|
|
|
Заместитель
Председателя |
______________ подпись |
В.Г. Соколовский |
|
21 декабря 1983 года |
|
|
|
|
|
|
|
Заместитель
Министра |
______________ подпись |
И.Д. Ворона |
|
21 декабря 1983 года |
|
|
|
|
|
|
|
Заместитель
Министра |
______________ подпись |
А.А. Гольцов |
|
21 декабря 1983 года |
|
|
|
|
|
|
|
Заместитель
Министра |
______________ подпись |
Б.А. Юницын |
|
23 декабря 1983 года |
|
|
|
|
|
|
|
Главный
государственный |
______________ подпись |
Н.П. Бургасов |
|
23 декабря 1983 года |
|
|
|
|
|
|
|
Первый
заместитель |
______________ подпись |
Н.П. Кудрявцев |
|
26 декабря 1983 года |
|
|
|
|
|
|
|
Заместитель
Министра |
______________ подпись |
А.С. Батраков |
|
1 марта 1984 года |
|
|
СОДЕРЖАНИЕ