Приказ Минприроды России от 12 марта 2012 г. № 57
"Об утверждении Административного регламента по предоставлению органами
государственной власти субъектов Российской Федерации государственной услуги в
сфере переданного полномочия Российской Федерации по предоставлению водных
объектов или их частей, находящихся в федеральной собственности и расположенных
на территориях субъектов Российской Федерации, в пользование на основании
договоров водопользования"
(в редакции, актуальной с 5
января 2018 г.,
с изменениями и дополнениями, внесенными в текст,
согласно приказам Минприроды России: от
20.02.2013 г. № 65,
от 26.02.2014 г. № 116, от 17.11.2017 г. № 611)
В соответствии с Федеральным законом от 27 июля 2010 г. № 210-ФЗ "Об организации предоставления государственных и муниципальных услуг" (Собрание законодательства Российской Федерации, 2010, № 31, ст. 4179; 2011, № 15, ст. 2038; № 27, ст. 3873, ст. 3880; № 29, ст. 4291; № 30, ст. 4587; № 49, ст. 7061), Правилами разработки и утверждения административных регламентов предоставления государственных услуг, утвержденными постановлением Правительства Российской Федерации от 16 мая 2011 г. № 373 (Собрание законодательства Российской Федерации, 2011, № 22, ст. 3169; № 35, ст. 5092), и пунктом 5.2.46 Положения о Министерстве природных ресурсов и экологии Российской Федерации, утвержденного постановлением Правительства Российской Федерации от 29 мая 2008 г. № 404 (Собрание законодательства Российской Федерации, 2008, № 22, ст. 2581; № 42, ст. 4825; № 46, ст. 5337; 2009, № 3, ст. 378; № 6, ст. 738; № 33, ст. 4088; № 34, ст. 4192; № 49, ст. 5976; 2010, № 5, ст. 538; № 10, ст. 1094; № 14, ст. 1656; № 26, ст. 3350; № 31, ст. 4251, ст. 4268; № 38, ст. 4835; 2011, № 6, ст. 888; № 14, ст. 1935; № 36, ст. 5149; 2012, № 7, ст. 865), приказываю:
Утвердить прилагаемый Административный регламент по предоставлению органами государственной власти субъектов Российской Федерации государственной услуги в сфере переданного полномочия Российской Федерации по предоставлению водных объектов или их частей, находящихся в федеральной собственности и расположенных на территориях субъектов Российской Федерации, в пользование на основании договоров водопользования.
|
Министр |
Ю.П. Трутнев |
|
|
|
|
Зарегистрировано
в Минюсте РФ 4 июля 2012 г. |
|
Приложение
Административный регламент по предоставлению органами государственной власти субъектов Российской Федерации государственной услуги в сфере переданного полномочия Российской Федерации по предоставлению водных объектов или их частей, находящихся в федеральной собственности и расположенных на территориях субъектов Российской Федерации, в пользование на основании договоров водопользования
Предмет регулирования Регламента
1. Административный регламент по предоставлению органами государственной власти субъектов Российской Федерации государственной услуги в сфере переданного полномочия Российской Федерации по предоставлению водных объектов или их частей, находящихся в федеральной собственности и расположенных на территориях субъектов Российской Федерации, в пользование на основании договоров водопользования (далее - Регламент) устанавливает порядок подготовки и заключения договора водопользования органом исполнительной власти субъекта Российской Федерации, уполномоченным на заключение договоров водопользования, в отношении водных объектов или их частей, находящихся в федеральной собственности и расположенных на территориях субъектов Российской Федерации.
2. Государственная услуга по предоставлению органами исполнительной власти субъектов Российской Федерации водных объектов или их частей, находящихся в федеральной собственности и расположенных на территориях субъектов Российской Федерации, в пользование на основании договоров водопользования (далее - государственная услуга) оказывается заявителю уполномоченными органами исполнительной власти субъектов Российской Федерации (далее - уполномоченный орган).
3. Регламент описывает предоставление государственной услуги:
по предоставлению водных объектов или их частей, находящихся в федеральной собственности и расположенных на территориях субъектов Российской Федерации (за исключением предоставления в пользование водоемов, которые полностью расположены на территориях соответствующих субъектов Российской Федерации и использование водных ресурсов которых осуществляется для обеспечения питьевого и хозяйственно-бытового водоснабжения двух и более субъектов Российской Федерации, а также морей или их отдельных частей) (далее - водные объекты или их части), в пользование для:
1) забора (изъятия) водных ресурсов из поверхностных водных объектов;
2) использования акватории водных объектов, в том числе для рекреационных целей;
3) использования водных объектов без забора (изъятия) водных ресурсов для целей производства электрической энергии.
Круг заявителей
4. Водные объекты или их части, находящиеся в федеральной собственности и расположенные на территории субъекта Российской Федерации, предоставляются на основании договора водопользования физическому, юридическому лицу или индивидуальному предпринимателю (далее - заявитель).
Требования к порядку информирования о предоставлении государственной услуги
5. Информация о месте нахождения, графике работы, справочные телефоны, адреса официальных сайтов, адреса электронной почты уполномоченных органов приведена в приложении 1 к настоящему Регламенту.
Графики приема посетителей уполномоченных органов размещены на информационных стендах и сайтах (при наличии) указанных органов.
6. В помещениях уполномоченных органов должны быть размещены информационные стенды. На информационных стендах размещается следующая информация:
выписки из нормативных правовых актов, содержащих нормы, регулирующие деятельность по исполнению государственной услуги;
текст Регламента с приложениями;
описание конечного результата исполнения государственной услуги;
исчерпывающая информация о порядке исполнения государственной услуги (в текстовом и/или графическом, схематическом виде) со ссылкой на настоящий Регламент;
перечень документов, необходимых для предоставления водного объекта в пользование на основании договоров водопользования;
адрес официального сайта в сети Интернет (при наличии), адрес электронной почты уполномоченного органа;
справочные телефоны, общий справочный телефон (в том числе номер телефона - автоинформатора) уполномоченного органа;
информация о местоположении, почтовом адресе и телефонах сотрудников соответствующих структурных подразделений уполномоченного органа;
график работы сотрудников соответствующих структурных подразделений;
порядок получения информации по процедуре исполнения государственной услуги;
обязанности должностных лиц при ответе на телефонные звонки, устные и письменные обращения граждан или организаций, требования к форме и характеру взаимодействия должностных лиц с заявителями.
7. Информирование о предоставлении государственной услуги по предоставлению водных объектов или их частей, находящихся в федеральной собственности и расположенных на территориях субъектов Российской Федерации, в пользование на основании договоров водопользования может осуществляться:
по письменным обращениям;
путем личного приема граждан;
по телефону;
по электронной почте (при ее наличии);
посредством размещения информации с использованием федеральной государственной информационной
системы "Единый портал государственных и муниципальных услуг (функций)" или регионального портала государственных и муниципальных услуг.
Информация предоставляется бесплатно.
8. При предоставлении информации по письменным обращениям ответ на обращение направляется почтой в адрес заявителя в срок, не превышающий 30 дней с момента поступления письменного обращения.
9. Руководитель (заместитель руководителя) уполномоченного органа определяет исполнителя для подготовки ответа по каждому конкретному письменному обращению.
10. Ответы на письменные обращения должны содержать ответы на поставленные вопросы, фамилию, инициалы и номер телефона исполнителя.
11. Ответ на письменное обращение подписывается руководителем (заместителем руководителя) уполномоченного органа.
Указанный ответ направляется по почте.
12. Личный прием граждан по процедуре исполнения государственной услуги осуществляется руководителем уполномоченного органа в часы приема заявителей и в соответствии с требованиями Федерального закона от 2 мая 2006 г. № 59-ФЗ "О порядке рассмотрения обращений граждан Российской Федерации"1.
______________
1 Собрание законодательства Российской Федерации, 2006, № 19, ст. 2060; 2010, № 27, ст. 3410; № 31, ст. 4196.
13. При представлении консультаций по телефону должностные лица уполномоченных органов обязаны в соответствии с поступившим запросом предоставлять информацию по следующим вопросам:
информацию о входящих номерах, под которыми зарегистрированы в системе делопроизводства материалы заявителя;
информацию о принятии решения по конкретному заявлению и прилагающимся материалам;
сведения о нормативных правовых актах по вопросам заключения договора водопользования (наименование, номер, дата принятия нормативного правового акта);
перечень документов, представление которых необходимо для заключения договора водопользования;
требования к заверению документов, прилагаемых к заявлению.
14. Должностное лицо, дающее консультацию по телефону, после снятия телефонной трубки должно назвать наименование уполномоченного органа, свою должность, фамилию, имя и отчество (при наличии).
Во время консультации все положения, сообщаемые или разъясняемые заявителю, должны сопровождаться ссылками на нормативные правовые акты.
Время консультации по телефону, как правило, не должно превышать 10 минут. При невозможности должностного лица, осуществляющего консультирование по телефону, предоставить информацию, указанную в пункте 13 Регламента, указанное должностное лицо может предложить заявителю обратиться за необходимой информацией в форме письменной консультации.
Иные вопросы рассматриваются только на основании соответствующего письменного обращения.
15. При консультировании по электронной почте (при ее наличии) ответ на обращение направляется на электронный адрес заявителя в срок, не превышающий 10 дней с момента поступления обращения, по вопросам, перечень которых установлен пунктом 13 настоящего Регламента.
В иных случаях ответ на обращение направляется по электронной почте на электронный адрес заявителя в срок, не превышающий 30 дней с момента поступления обращения.
16. Информация о порядке предоставления государственной услуги размещается в федеральной государственной информационной системе "Единый портал государственных и муниципальных услуг (функций)".
Наименование государственной услуги
17. Государственная услуга по предоставлению водных объектов или их частей, находящихся в федеральной собственности и расположенных на территориях субъектов Российской Федерации, в пользование на основании договоров водопользования.
Наименование органа, предоставляющего государственную услугу
18. Наименования уполномоченных органов приведены в приложении 1 к Регламенту.
Уполномоченным органам запрещается требовать от заявителя осуществления действий, в том числе согласований, необходимых для получения государственной услуги и связанных с обращением в иные государственные органы, органы местного самоуправления и организации.
Результат предоставления государственной услуги
19. Результатом предоставления государственной услуги является подготовка и заключение уполномоченным органом договора водопользования, который направляется на регистрацию в государственном водном реестре, либо мотивированный отказ в предоставлении водного объекта в пользование.
Сроки предоставления государственной услуги
20. В случае подачи заявления о предоставлении водного объекта в пользование для забора (изъятия) водных ресурсов из поверхностных водных объектов, использования водных объектов без (забора) изъятия водных ресурсов для производства электрической энергии уполномоченный орган в срок, не превышающий 60 календарных дней с даты поступления документов, оформляет в 2 экземплярах договор водопользования и после подписания указанного договора уполномоченным должностным лицом представляет его заявителю на подпись непосредственно или направляет письмом с уведомлением о вручении.
21. В случае подачи заявления о предоставлении водного объекта в пользование для использования акватории водных объектов, в том числе для рекреационных целей (за исключением случаев, когда договором водопользования предусматриваются разметка границ акватории водного объекта, размещение на ней зданий, строений, плавательных средств, других объектов и сооружений, а также случаев, предусматривающих иное обустройство акватории водного объекта, в соответствии с водным законодательством и законодательством о градостроительной деятельности), после рассмотрения документов о предоставлении в пользование акватории водного объекта при положительной оценке возможности ее использования для заявленной цели уполномоченный орган в срок, не превышающий 60 дней с даты поступления документов, размещает на официальном сайте исполнительного органа государственной власти субъекта Российской Федерации в сети Интернет или опубликовывает в официальном печатном периодическом издании сообщение о приеме документов от других претендентов на предоставление в пользование акватории водного объекта, указанной заявителем в представленных им документах, а также о заявленной цели ее использования, месте расположения, наименовании водного объекта и его характеристиках.
Документы от иных претендентов на предоставление данной акватории водного объекта для указанной цели могут быть представлены в 30-дневный срок с даты размещения на официальном сайте в сети Интернет или опубликования в официальном печатном периодическом издании сообщения о приеме документов от иных претендентов.
Если документы от других претендентов не поступили, уполномоченный орган в течение 5 дней с даты окончания срока подачи документов оформляет договор водопользования с заявителем.
В случае если имеется несколько претендентов на право заключения договора водопользования для предоставления в пользование акватории водного объекта, подготовка договора водопользования осуществляется в соответствии с Правилами подготовки и заключения договора водопользования, право на заключение которого приобретается на аукционе, утвержденными постановлением Правительства Российской Федерации от 14 апреля 2007 г. № 2302.
______________
2 Собрание законодательства Российской Федерации, 2007, № 17, ст. 2046; 2008, № 11, ст. 1033; 2009 г. № 18, ст. 2248.
22. В случае подачи заявления о предоставлении акватории водного объекта в пользование для использования акватории водного объекта, в том числе для рекреационных целей, в случаях, когда договором водопользования предусматриваются разметка границ акватории водного объекта, размещение на ней зданий, строений, плавательных средств, других объектов и сооружений, а также случаев, предусматривающих иное обустройство акватории водного объекта, в соответствии с водным законодательством и законодательством о градостроительной деятельности, если при рассмотрении заявления установлено, что договор водопользования должен быть заключен по результатам аукциона, уполномоченный орган начинает подготовку к проведению аукциона, о чем информирует заявителя в течение 15 дней с даты поступления его заявления.
Уполномоченный орган организует подготовку и публикацию извещения в официальном печатном издании, обеспечивающем публикацию информации о проведении аукциона, размещение документации в сети Интернет не позднее 60 дней до начала проведения аукциона на сайте исполнительного органа государственной власти.
Аукцион должен быть проведен уполномоченным органом в течение 90 дней с даты информирования заявителя о необходимости заключения договора водопользования по результатам аукциона.
После проведения аукциона в течение 3 рабочих дней с даты подписания протокола аукциона уполномоченный орган передает победителю аукциона 1 экземпляр данного протокола и договор водопользования для его подписания.
Победитель аукциона в течение 10 рабочих дней с даты подписания протокола аукциона представляет в уполномоченный орган подписанный им договор водопользования, а также документ, подтверждающий оплату победителем аукциона предмета аукциона в течение 10 рабочих дней, следующих за датой завершения аукциона, путем перечисления денежных средств в размере окончательной цены предмета аукциона на счет, указанный уполномоченным органом, с учетом внесенного задатка.
В случае, если аукцион признан несостоявшимся по причине участия в аукционе только 1 участника, уполномоченный орган в течение 3 рабочих дней с даты принятия комиссией по проведению аукциона решения по итогам рассмотрения заявок на участие в аукционе или подписания протокола аукциона передает этому участнику аукциона 1 экземпляр протокола рассмотрения заявок или протокола аукциона и договор водопользования для его подписания. Указанный участник аукциона вправе подписать договор водопользования в течение 10 рабочих дней с даты принятия решения комиссии.
Не допускается заключение договора водопользования по результатам аукциона или в случае, если аукцион признан несостоявшимся, ранее чем через десять дней со дня размещения информации о результатах аукциона на официальном сайте в сети Интернет.
23. При признании невозможным использования водного объекта для заявленной цели уполномоченный орган направляет заявителю мотивированный отказ в предоставлении водного объекта для заявленной цели. Срок направления мотивированного отказа в предоставлении водного объекта в пользование для заявленной цели составляет не более 60 дней с момента регистрации заявления и прилагаемых к нему документов в уполномоченном органе.
Перечень нормативных правовых актов, регулирующих отношения, возникающие в связи с предоставлением государственной услуги
24. Предоставление государственной услуги осуществляется в соответствии с:
1) Водным кодексом Российской Федерации от 3 июня 2006 г. № 74-ФЗ (Собрание законодательства Российской Федерации, 2006, № 23, ст. 2381; № 50, ст. 5279; 2007, № 26, ст. 3075; 2008, № 29, ст. 3418; № 30, ст. 3616; 2009, № 30, ст. 3735; № 52, ст. 6441; 2011, № 1, ст. 32; № 29, ст. 4281; № 30, ст. 4590, ст. 4594, ст. 4596, ст. 4605; № 48, ст. 6723; № 50, ст. 7343, ст. 7359);
2) Федеральным законом от 21 июля 2005 г. № 94-ФЗ "О размещении заказов на поставки товаров, выполнение работ, оказание услуг для государственных и муниципальных нужд" (Собрание законодательства Российской Федерации, 2005, № 30, ст. 3105; 2006, № 1, ст. 18; № 31, ст. 3441; 2007, № 17, ст. 1929; № 31, ст. 4015; № 46, ст. 5553; 2008, № 30, ст. 3616; № 49, ст. 5723; 2009, № 1 ст. 16, ст. 31; № 18, ст. 2148; № 19, ст. 2283; № 27, ст. 3267; № 29, ст. 3584, ст. 3592, ст. 3601; № 48, ст. 5711, ст. 5723; № 51, ст. 6153; № 52 ст. 6441; 2010, № 19, ст. 2286, ст. 2291; № 31, ст. 4209; № 45, ст. 5755; 2011, № 15, ст. 2029; № 17, ст. 2320; № 27, ст. 3880; № 29, ст. 4291; № 48, ст. 6727; № 50, ст. 7359, ст. 7360; № 51, ст. 7447);
3) Федеральным законом Российской Федерации от 2 мая 2006 г. № 59-ФЗ "О порядке рассмотрения обращений граждан Российской Федерации" (Собрание законодательства Российской Федерации, 2006, № 19, ст. 2060; 2010, № 27, ст. 3410; № 31, ст. 4196);
4) Гражданским кодексом Российской Федерации, частью первой (Собрание законодательства Российской Федерации, 1994, № 32, ст. 3301; 1996, № 9, ст. 773; № 34, ст. 4026; 1999, № 28, ст. 3471; 2001, № 17, ст. 1644; № 21, ст. 2063; 2002, № 12, ст. 1093; № 48, ст. 4746; № 48, ст. 4737; 2003, № 2, ст. 167; № 52, ст. 5034; 2004, № 27, ст. 2711; № 31, ст. 3233; 2005, № 1, ст. 18; ст. 39, 43; № 27, ст. 2722; № 30, ст. 3120; 2006, № 2, ст. 171; № 3, ст. 282; № 23, ст. 2380; № 27, ст. 2881; № 31, ст. 3437; № 45, ст. 4627; № 50, ст. 5279; № 52, ст. 5497, 5498; 2007, № 1, ст. 21; № 7, ст. 834; № 27, ст. 3213; № 31, ст. 3993; № 41, ст. 4845; № 49, ст. 6079; 2007, № 50, ст. 6246; 2008, № 17, ст. 1756; № 20, ст. 2253; 2008, № 29, ст. 3418; № 30, ст. 3616; № 45, ст. 5147; № 52 ст. 6235; 2009, № 1, ст. 14, 16, 19, 20, 23; № 7, ст. 775; № 15, ст. 1778; № 26; ст. 3130; № 29, ст. 3582; № 52, ст. 6428; № 48, ст. 6727; № 50, ст. 7359, 7360; № 51, ст. 7447; 2010, № 19, ст. 2291; № 31, ст. 4163; 2011, № 7, ст. 901; № 15, ст. 2038; № 49, ст. 7041);
5) Федеральным законом от 27 июля 2010 г. № 210-ФЗ "Об организации предоставления государственных и муниципальных услуг" (Собрание законодательства Российской Федерации, 2010, № 31, ст. 4179; 2011, № 15, ст. 2038; № 27, ст. 3873, 3880; № 29, ст. 4291; № 30, ст. 4587; № 49, ст. 7061);
6) постановлением Правительства Российской Федерации от 16 мая 2011 г. № 373 "О разработке и утверждении административных регламентов исполнения государственных функций и административных регламентов предоставления государственных услуг" (Собрание законодательства Российской Федерации, 2011, № 22, ст. 3169; № 35, ст. 5092);
7) постановлением Правительства Российской Федерации от 12 марта 2008 г. № 165 "О подготовке и заключении договора водопользования" (Собрание законодательства Российской Федерации, 2008, № 11, ст. 1033; 2009, № 18, ст. 2248);
8) постановлением Правительства Российской Федерации от 14 декабря 2006 г. № 764 "Об утверждении Правил расчета и взимания платы за пользование водными объектами, находящимися в федеральной собственности" (Собрание законодательства Российской Федерации, 2006, № 51, ст. 5467);
9) постановлением Правительства Российской Федерации от 14 апреля 2007 г. № 230 "О договоре водопользования, право на заключение которого приобретается на аукционе, и о проведении аукциона" (Собрание законодательства Российской Федерации, 2007, № 17, ст. 2046; 2008, № 11, ст. 1033; 2009, № 18, ст. 2248);
10) постановлением Правительства Российской Федерации от 30 декабря 2006 г. № 876 "О ставках платы за пользование водными объектами, находящимися в федеральной собственности" (Собрание законодательства Российской Федерации, 2007, № 1, ст. 324; № 50, ст. 6294);
11) постановлением Правительства Российской Федерации от 28 апреля 2007 г. № 253 "О порядке ведения государственного водного реестра" (Собрание законодательства Российской Федерации, 2007, № 19, ст. 2357; 2009, № 18, ст. 2248; 2011, № 9, ст. 1246);
11.1 постановлением Правительства Российской Федерации от 16 мая 2011 г. № 373 "О разработке и утверждении административных регламентов исполнения государственных функций и административных регламентов предоставления государственных услуг" (Собрание законодательства Российской Федерации, 2011, № 22, ст. 3169; № 35, ст. 5092; 2012, № 28, ст. 3908; № 36, ст. 4903; № 50, ст. 7070; № 52, ст. 7507; № 2014, № 5, ст. 506);
11.2 постановлением Правительства Российской Федерации от 26 марта 2016 г. № 236 "О требованиях к предоставлению в электронной форме государственных и муниципальных услуг" (Собрание законодательства Российской Федерации, 2016, № 15, ст. 2084);
12) приказом МПР России от 22 августа 2007 г. № 216 "Об утверждении правил оформления государственной регистрации в государственном водном реестре договоров водопользования, решений о предоставлении водных объектов в пользование, перехода прав и обязанностей по договорам водопользования, прекращения договоров водопользования" (зарегистрирован Минюстом России 11 сентября 2007 г., регистрационный № 10116);
13) приказом МПР России от 23 апреля 2008 г. № 102 "Об утверждении формы заявления о предоставлении водного объекта в пользование" (Зарегистрирован Минюстом России 19 мая 2008 г. регистрационный № 11700)3;
14) приказом МПР России от 22 мая 2007 г. № 128 "Об утверждении формы заявления о предоставлении акватории водного объекта в пользование" (Зарегистрирован Минюстом России 19 июня 2007 г. № 9671)4, с изменениями внесенными приказом Минприроды России от 26 июня 2009 г. № 170 "О внесении изменений в приказ Министерства природных ресурсов Российской Федерации от 22 мая 2007 г. № 128" (Зарегистрирован Минюстом России 18 августа 2009 г. регистрационный № 14559).
Исчерпывающий перечень документов, необходимых в соответствии с нормативными правовыми актами для предоставления государственной услуги, которые являются необходимыми и обязательными для предоставления государственной услуги, подлежащих представлению заявителем
25. Заявитель вправе обратиться в уполномоченный орган с: заявлением по форме, утвержденной приказом МПР России от 23 апреля 2008 г. № 102 "Об утверждении формы заявления о предоставлении водного объекта в пользование"3, для забора (изъятия) водных ресурсов из поверхностных водных объектов, использования водных объектов без (забора) изъятия водных ресурсов для производства электрической энергии, использования акватории водных объектов, в том числе для рекреационных целей (за исключением случаев, когда предусматривается разметка границ акватории водного объекта, размещения на ней зданий, строений, плавательных средств, других объектов и сооружений, а также в случаях, предусматривающих иное обустройство акватории водного объекта);
заявлением по форме, утвержденной приказом МПР России от 22 мая 2007 г. № 128 "Об утверждении формы заявления о предоставлении акватории водного объекта в пользование"4, для использования акватории водного объекта, в том числе для рекреационных целей, в случаях, когда договором водопользования предусматриваются разметка границ акватории водного объекта, размещение на ней зданий, строений, плавательных средств, других объектов и сооружений, а также в случаях, предусматривающих иное обустройство акватории водного объекта.
______________
3 Бюллетень нормативных актов федеральных органов исполнительной власти, 2008, № 22.
4 Бюллетень нормативных актов федеральных органов исполнительной власти, 2007, № 27.
26. Перечень документов и материалов, прилагаемых к заявлению о предоставлении водного объекта в пользование:
1) копии учредительных документов;
2) копия документа, удостоверяющего личность, - для физического лица;
3) документ, подтверждающий полномочия лица на осуществление действий от имени заявителя, - при необходимости;
4) подпункт 4 пункта 26 утратил силу согласно приказу Минприроды России от 20 февраля 2013 г. № 65;
5) материалы, содержащие сведения о планируемых заявителем водохозяйственных мероприятиях, мероприятиях по охране водного объекта и сохранению водных биологических ресурсов и среды их обитания, а также о предполагаемом размере и источниках средств, необходимых для их реализации;
6) материалы, содержащие сведения о возможности ведения в установленном порядке регулярных наблюдений за водными объектами и их водоохранными зонами при осуществлении водопользования;
7) материалы, отображающие в графической форме водный объект, указанный в заявлении, размещение средств и объектов водопользования, а также пояснительная записка к этим материалам.
27. Дополнительно к заявлению о предоставлении водного объекта в пользование для забора (изъятия) водных ресурсов из поверхностных водных объектов прилагаются:
1) расчет и обоснование заявленного объема забора (изъятия) водных ресурсов из водного объекта за платежный период, включая объем их забора (изъятия) для передачи абонентам;
2) расчет платы за пользование водным объектом для забора (изъятия) водных ресурсов;
3) сведения о наличии контрольно-измерительной аппаратуры для учета объема и качества забираемых (изымаемых) из водного объекта водных ресурсов, в том числе передаваемых абонентам водных ресурсов, о проведении регулярных наблюдений за водными объектами и их водоохранными зонами, а также сведения об обеспечении такого учета и таких регулярных наблюдений;
4) сведения о технических параметрах водозаборных сооружений: тип и производительность водозаборных сооружений, наличие устройств по предотвращению попадания рыб и других водных биологических ресурсов в эти сооружения, способ отбора водных ресурсов;
5) обозначение в графической форме места забора (изъятия) водных ресурсов и размещения водозаборных сооружений.
28. Дополнительно к заявлению о предоставлении водного объекта в пользование для использования акватории водного объекта, в том числе для рекреационных целей (за исключением случаев, когда предусматривается разметка границ акватории водного объекта, размещения на ней зданий, строений, плавательных средств, других объектов и сооружений, а также в случаях, предусматривающих иное обустройство акватории водного объекта) прилагаются:
1) материалы, содержащие сведения о планируемом использовании акватории водного объекта и применяемых при этом технических средствах, площади акватории водного объекта, намечаемой к использованию;
2) расчет размера платы за использование водного объекта для указанной цели;
3) обозначение в графической форме места расположения предоставляемой в пользование акватории водного объекта и ее границы.
28.1. Для осуществления водопользования в охранных зонах гидроэнергетических объектов к заявлению в случае использования акватории водного объекта для рекреационных целей кроме документов и материалов, указанных в пунктах 26 и 28 настоящего Регламента, прилагается письменное решение организации, которая владеет на праве собственности или ином законном основании гидроэнергетическим оборудованием (гидротурбиной) эксплуатируемого (строящегося) гидроэнергетического объекта либо имеет проектную документацию на проектируемый гидроэнергетический объект, о согласовании осуществления водопользования в охранной зоне гидроэнергетического объекта.
29. Дополнительно к заявлению о предоставлении водного объекта в пользование для использования водного объекта без забора (изъятия) водных ресурсов с целью производства электрической энергии прилагаются:
1) сведения об установленной мощности гидроэнергетического объекта;
2) состав и краткое описание гидротехнических сооружений гидроэнергетического объекта (плотин, водосбросов, водозаборных, водовыпускных и других гидротехнических сооружений), а также рыбозащитных и рыбопропускных сооружений;
3) сведения о наличии контрольно-измерительной аппаратуры для учета количества производимой электроэнергии, регулярных наблюдений за состоянием и режимами водохранилища, водного объекта ниже гидроузла на примыкающем к нему участке (в верхнем и нижнем бьефах) и их водоохранных зон, а также сведения об обеспечении такого учета и таких регулярных наблюдений;
4) расчет количества производимой электроэнергии за платежный период и размера платы за пользование водным объектом для целей производства электрической энергии;
5) обозначение в графической форме места размещения гидротехнических сооружений, относящихся к гидроэнергетическому объекту.
30. Перечень прилагаемых документов к заявлению о предоставлении акватории водного объекта в пользование, в том числе для рекреационных целей, в случае, если предусматривается разметка границ акватории водного объекта, размещения на ней зданий, строений, плавательных средств, других объектов и сооружений, а также в случаях, предусматривающих иное обустройство акватории водного объекта:
1) копии учредительных документов;
2) копия документа, удостоверяющего личность, - для физического лица;
3) документ, подтверждающий полномочия лица на осуществление действий от имени заявителя, - при необходимости;
4) предложения по условиям договора, а также осуществлению водохозяйственных и водоохранных мероприятий;
5) материалы, обосновывающие площадь используемой акватории водного объекта;
6) сведения о технических параметрах, размещаемых на акватории объектов: зданий, строений, сооружений, плавательных средств, иного обустройства акватории водного объекта;
7) графические материалы с отображением размещения объектов водопользования, пояснительная записка к ним.
30.1. Для осуществления водопользования в охранных зонах гидроэнергетических объектов к заявлению о предоставлении акватории водного объекта в пользование в случае использования акватории водного объекта для рекреационных целей прилагается письменное решение организации, которая владеет на праве собственности или ином законном основании гидроэнергетическим оборудованием (гидротурбиной) эксплуатируемого (строящегося) гидроэнергетического объекта либо имеет проектную документацию на проектируемый гидроэнергетический объект, о согласовании осуществления водопользования в охранной зоне гидроэнергетического объекта.
31. Заявитель вправе представить иные документы и предложения по условиям договора водопользования дополнительно к заявлению, документам и материалам, предусмотренным пунктами 26 - 29 настоящего Регламента.
32. Копии документов, прилагаемых к заявлению о предоставлении водного объекта в пользование, представляются с предъявлением оригинала, если копии не удостоверены в нотариальном порядке.
Копии документов заверяются работником уполномоченного органа, осуществляющего их прием, путем внесения записи об их соответствии оригиналам с указанием даты, должности, фамилии, инициалов лица, сделавшего запись.
33. Соответствующее заявление и прилагаемые к нему документы представляются заявителем непосредственно, направляются по почте ценным письмом с уведомлением о вручении и с описью вложения. Заявление и прилагаемые к нему документы могут быть направлены в форме электронных документов с использованием федеральной государственной информационной системы "Единый портал государственных и муниципальных услуг (функций)" или регионального портала государственных и муниципальных услуг. В этом случае заявление и прилагаемые к нему документы подписываются электронной подписью уполномоченного лица в соответствии с законодательством Российской Федерации.
34. В бумажном виде образцы указанных заявлений должны предоставляться в помещении уполномоченного органа, а в электронном могут быть получены с использованием федеральной государственной информационной системы "Единый портал государственных и муниципальных услуг (функций)" или регионального портала государственных и муниципальных услуг.
Исчерпывающий перечень документов, необходимых в соответствии с нормативными правовыми актами для предоставления государственной услуги, которые находятся в распоряжении государственных органов, органов местного самоуправления и иных органов, участвующих в предоставлении государственной услуги, и которые заявитель вправе представить
35. Для рассмотрения заявления и прилагаемых к нему документов и материалов, предусмотренных пунктом 26 настоящего Регламента, уполномоченный орган в течение 2 рабочих дней со дня представления заявителем заявления и прилагаемых к нему документов и материалов запрашивает в том числе с использованием единой системы межведомственного электронного взаимодействия и подключаемых к ней региональных систем межведомственного электронного взаимодействия, в соответствии с Правилами подготовки и заключения договора водопользования, утвержденными постановлением Правительства Российской Федерации от 12 марта 2008 г. № 165:
а) в Федеральной налоговой службе (ее территориальных органах):
сведения из Единого государственного реестра юридических лиц - в отношении юридических лиц;
сведения из Единого государственного реестра индивидуальных предпринимателей - в отношении индивидуальных предпринимателей;
б) в Федеральной службе по надзору в сфере защиты прав потребителей и благополучия человека - сведения о санитарно-эпидемиологическом заключении, если забор (изъятие) водных ресурсов осуществляется из поверхностных водных объектов для целей питьевого и хозяйственно-бытового водоснабжения.
35.1. Заявитель вправе по собственной инициативе представить документы, подтверждающие сведения, указанные в пунктах 26 и 35 настоящего Регламента.
36. Запрещается требовать от заявителя:
представления документов и информации или осуществления действий, представление или осуществление которых не предусмотрено нормативными правовыми актами, регулирующими отношения, возникающие в связи с предоставлением государственной услуги;
представления документов и информации, которые находятся в распоряжении органов, предоставляющих государственную услугу, иных государственных органов, органов местного самоуправления и организаций, в соответствии с нормативными правовыми актами Российской Федерации, нормативными правовыми актами субъектов Российской Федерации и муниципальными правовыми актами.
Исчерпывающий перечень оснований для отказа в приеме документов, необходимых для предоставления государственной услуги
37. Отказ в рассмотрении вопроса о предоставлении в пользование водного объекта или его части на основании договора водопользования направляется заявителю, в случае, если документы для предоставления водного объекта или его части на основании договора о предоставлении водного объекта в пользование представлены не в полном объеме.
Исчерпывающий перечень оснований для приостановления или отказа в предоставлении государственной услуги
38. Оснований для приостановления предоставления государственной услуги законодательством Российской Федерации не предусмотрено.
39. Отказ в предоставлении водного объекта в пользование направляется заявителю в следующих случаях:
а) документы представлены с нарушением требований, установленных Правилами подготовки и заключения договора водопользования, утвержденными постановлением Правительства Российской Федерации от 12 марта 2008 г. № 165;
б) получен отказ федеральных органов исполнительной власти (их территориальных органов), указанных в пункте 67 настоящего Регламента, в согласовании условий водопользования;
в) право пользования частью водного объекта, указанной в заявлении, предоставлено другому лицу, либо водный объект, указанный в заявлении, предоставлен в обособленное водопользование;
г) использование водного объекта в заявленных целях запрещено или ограничено в соответствии с законодательством Российской Федерации.
Перечень услуг, которые являются необходимыми и обязательными для предоставления государственной услуги
40. Других услуг, которые являются необходимыми и обязательными для предоставления государственной услуги, законодательством Российской Федерации не предусмотрено.
Размер платы, взимаемой с заявителя при предоставлении государственной услуги
41. Государственная услуга предоставляется уполномоченными органами бесплатно.
Максимальный срок ожидания в очереди при подаче запроса о предоставлении государственной услуги и при получении результата предоставления государственной услуги
42. Срок ожидания в очереди при подаче запроса о предоставлении государственной услуги и при получении результата предоставления государственной услуги не превышает пятнадцати минут.
Срок и порядок регистрации запроса заявителя о предоставлении государственной услуги, в том числе в электронной форме
43. Срок регистрации заявления и прилагаемых к нему документов составляет один рабочий день. Регистрация заявлений осуществляется должностным лицом уполномоченного органа, ответственным за прием и регистрацию заявления при предоставлении государственной услуги.
Требования к помещениям, в которых предоставляется государственная услуга, к месту ожидания и приема заявителей, размещению и оформлению визуальной, текстовой и мультимедийной информации о порядке предоставления таких услуг
44. Помещения для работы с заявителями предпочтительно размещать на нижних этажах зданий.
45. Вход в здание должен быть оборудован лестницей с поручнями, а также пандусами для беспрепятственного передвижения инвалидных колясок (при строительстве новых зданий).
46. В зданиях уполномоченных органов оборудуются сектора для информирования, ожидания и приема граждан. В новых зданиях для организации зала приема граждан необходимо выделить помещение, в котором оборудуется сектор для ожидания очереди, сектор для информирования и сектор для приема граждан, оборудованный в виде киосков (окон).
47. В случае переоборудования существующего здания при отсутствии необходимых помещений оборудуется операционный зал "кабинетного" типа, в котором выделяется сектор для ожидания очереди и сектор для информирования заявителей, а также кабинеты для заявителей.
48. Под сектор ожидания очереди отводится помещение, площадь которого должна определяться в зависимости от количества обращений заявителей.
49. Габаритные размеры, очертания и свойства сектора ожидания определяются с учетом необходимости создания оптимальных условий для работы сотрудников уполномоченных органов, а также для обслуживания заявителей.
50. В секторе ожидания должно быть естественное и искусственное освещение, окна должны быть оборудованы затеняющими регулируемыми устройствами (жалюзи, занавеси, шторы, внешние козырьки и другие), помещение оснащается оборудованием для поддержания температуры, влажности и скорости движения воздуха.
51. Сектор ожидания должен быть оснащен стульями, столами, телефоном, а также текстом Регламента.
Показатели доступности и качества государственной услуги, в том числе количество взаимодействий заявителя с должностными лицами при предоставлении государственной услуги и их продолжительность, возможность получения государственной услуги в многофункциональном центре предоставления государственных и муниципальных услуг, возможность получения информации о ходе предоставления государственной услуги, в том числе с использованием информационно-коммуникационных технологий
52. Ограничений по доступности государственной услуги не имеется.
52.1 Основным показателем качества и доступности государственной услуги является оказание государственной услуги в соответствии с требованиями, установленными законодательством Российской Федерации.
Оценка качества и доступности государственной услуги должна осуществляться по следующим показателям:
а) степень информированности граждан о порядке предоставления государственной услуги (доступность информации о государственной услуге, возможность выбора способа получения информации);
б) возможность выбора заявителем формы обращения за предоставлением государственной услуги (лично, через многофункциональный центр предоставления государственных и муниципальных услуг, посредством почтовой связи, в форме электронного документооборота через Единый портал);
в) своевременность предоставления государственной услуги в соответствии со стандартом ее предоставления, установленным настоящим Регламентом;
г) возможность получения информации о ходе предоставления государственной услуги, в том числе с использованием информационно- коммуникационных технологий.
52.2 Информация о ходе предоставления государственной услуги доводится до сведения заявителя путем размещения ее в сети Интернет и официальном сайте органа исполнительной власти субъекта Российской Федерации, на Едином портале в разделе информации о ходе предоставления государственной услуги, а также предоставляется по обращению заявителя посредством телефонной, почтовой, факсимильной связи и электронной почты.
52.3 Количество взаимодействий заявителя с должностными лицами при предоставлении государственной услуги и их продолжительность определены Регламентом.
52.4 Получение заявителем государственной услуги в многофункциональном центре осуществляется в соответствии с соглашениями, заключенными между многофункциональным центром и уполномоченным органом.
52.5. При поступлении заявления и комплекта документов многофункциональный центр обеспечивает его передачу в уполномоченный орган на его рассмотрение в порядке и сроки, которые установлены соглашением о взаимодействии между многофункциональным центром и органом, предоставляющим государственную услугу, но не позднее следующего рабочего дня со дня поступления заявления.
53. Пункт 53 утратил силу согласно приказу Минприроды России от 17 ноября 2017 г. № 611.
54. Пункт 54 утратил силу согласно приказу Минприроды России от 17 ноября 2017 г. № 611.
55. Пункт 55 утратил силу согласно приказу Минприроды России от 17 ноября 2017 г. № 611.
Иные требования, в том числе учитывающие особенности предоставления государственной услуги в многофункциональных центрах предоставления государственных и муниципальных услуг и особенности предоставления государственной услуги в электронной форме
55.1. Перечень классов средств электронной подписи, которые допускаются к использованию при обращении за получением государственной услуги, оказываемой с применением усиленной квалифицированной электронной подписи, и определяются на основании утверждаемой федеральным органом исполнительной власти по согласованию с Федеральной службой безопасности Российской Федерации модели угроз безопасности информации в информационной системе, используемой в целях приема обращений за получением государственной услуги и (или) предоставления такой услуги, в соответствии с постановлением Правительства Российской Федерации от 16.05.2011 № 373.
55.2. Пункт 55.2 утратил силу согласно приказу Минприроды России от 17 ноября 2017 г. № 611.
55.3. Заявителям обеспечивается возможность получения информации о порядке предоставления государственной услуги, необходимых для получения государственной услуги, в информационно-телекоммуникационной сети "Интернет" и в системе использования федеральной государственной информационной системы "Едином портале государственных и муниципальных услуг (функций)" или регионального портала государственных и муниципальных услуг.
Исчерпывающий перечень административных процедур
56. В процессе предоставления государственной услуги выделяются следующие административные процедуры:
1) заключение договора водопользования;
2) организация и проведение аукциона по приобретению права на заключение договора водопользования;
3) запрос документов, необходимых для предоставления государственной услуги, находящихся в распоряжении государственных органов и иных организаций;
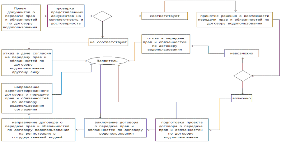
4) передача прав и обязанностей по договору водопользования другому лицу;
5) изменение условий или расторжение договора водопользования.
Описание последовательности действий при осуществлении административной процедуры по заключению договора водопользования
57. Основанием для начала административной процедуры является поступление заявления о предоставлении водного объекта в пользование (далее - заявление) с прилагаемыми к заявлению документами (далее - документы) в уполномоченный орган по месту водопользования.
58. Описание последовательности административных действий при осуществлении административной процедуры по заключению договора водопользования:
1) прием и регистрация документов для заключения договора водопользования;
2) рассмотрение принятых документов для заключения договора водопользования;
3) подготовка договора водопользования;
4) направление договора водопользования, право на заключение которого не приобретается на аукционе, на подписание заявителю;
5) направление подписанных договоров водопользования на регистрацию в государственном водном реестре и последующее направление зарегистрированного договора водопользования заявителю.
59. Структура и взаимосвязи административных процедур, выполняемых при предоставлении государственной услуги, приведены в виде схем процедур выполнения Регламента, приведенных в приложении 2 к настоящему Регламенту.
60. Содержание действия по приему и регистрации документов для заключения договора водопользования:
1) проверка состава представленных документов на соответствие описи вложения;
2) проверка представленных документов в соответствии с описью документов и материалов, необходимых для предоставления права пользования водным объектом или его частью на основании договора водопользования, приведенной в приложении 3 к настоящему Регламенту, путем:
а) проверки наличия заверенных копий представленных документов;
б) проверки полноты описи представленных документов;
3) прием заявления и документов путем проставления на сопроводительном письме регистрационного штампа в правой нижней части лицевой стороны первой страницы, в случае установления факта получения полного комплекта представленных документов, необходимых для предоставления права пользования водным объектом или его частью на основании договора водопользования. Регистрационный штамп должен содержать наименование уполномоченного органа, дату и входящий номер;
4) Подготовка и подписание расписки о получении документов с указанием фактически принятых документов, образец которой приведен в приложении 4 к настоящему Регламенту;
5) копирование указанной расписки;
6) передача заявителю оригинала расписки в получении документов с указанием фактически представленных документов.
В случае, если заявление и прилагаемые к нему документы представляются непосредственно заявителем, указанная расписка выдается заявителю в течение пятнадцати минут после окончания приема документов.
При поступлении документов, направленных по почте, указанная расписка высылается в течение рабочего дня, следующего за днем поступления документов, по указанному заявителем почтовому адресу с уведомлением о вручении.
При поступлении в уполномоченный орган документов, направленных с использованием федеральной государственной информационной системы "Единый портал государственных и муниципальных услуг (функций)" или регионального портала государственных и муниципальных услуг, расписка высылается в течение рабочего дня, следующего за днем поступления документов, заявителю с использованием федеральной государственной информационной системы "Единый портал государственных и муниципальных услуг (функций)" или регионального портала государственных и муниципальных услуг;
7) передача принятого комплекта документов, заявления и копии расписки в получении документов с указанием фактически представленных документов должностному лицу, ответственному за рассмотрение принятых документов и подготовку договора водопользования в уполномоченном органе.
61. Общий срок административного действия по приему и регистрации документов для заключения договора водопользования составляет не более пятнадцати минут на каждого заявителя.
При поступлении заявления и прилагаемых к нему документов по почте административное действие по приему и регистрации документов осуществляется в срок не позднее одного рабочего дня, следующего за днем поступления в уполномоченный орган заявления и прилагаемых к нему документов.
Заявление и прилагаемые к нему документы, направленные в электронном виде, через федеральную государственную информационную систему "Единый портал государственных и муниципальных услуг (функций)" или региональный портал государственных и муниципальных услуг, регистрируются в автоматическом режиме.
Ответственным за выполнение административного действия является специалист, осуществляющий прием и регистрацию документов.
62. В случае, если предоставленные документы представлены не в полном объеме, должностное лицо, ответственное за прием и регистрацию документов в уполномоченном органе:
1) подготавливает и подписывает отказ в рассмотрении документов для предоставления права пользования водным объектом или его частью на основании договора водопользования в связи с их некомплектностью;
2) Передает заявителю подписанный отказ в рассмотрении документов в связи с их некомплектностью.
В случае, если заявление и прилагаемые к нему документы представляются непосредственно заявителем, указанный отказ выдается заявителю в течение одного часа после окончания проверки полноты документов.
При поступлении документов, направленных по почте, указанный отказ высылается в течение рабочего дня, следующего за днем поступления документов, по указанному заявителем почтовому адресу с уведомлением о вручении.
При поступлении в уполномоченный орган документов, направленных с использованием федеральной государственной информационной системы "Единый портал государственных и муниципальных услуг (функций)" или регионального портала государственных и муниципальных услуг, отказ, подписанный электронной подписью уполномоченного лица в соответствии с законодательством Российской Федерации, высылается заявителю с использованием федеральной государственной информационной системы "Единый портал государственных и муниципальных услуг (функций)".
63. Основанием для начала действия по рассмотрению принятых документов для заключения договора водопользования является получение комплекта документов, заявления и копии расписки о получении документов с указанием фактически представленных документов от должностного лица, ответственного за прием и регистрацию документов.
64. Содержание действия:
1) рассмотрение комплекта документов на предмет соответствия их требованиям законодательства Российской Федерации и оценка соответствия условий осуществления намечаемых водохозяйственных мероприятий и мероприятий по охране водного объекта требованиям охраны водных объектов, полноты и достоверности представленных документов;
2) проверка расчетов параметров водопользования и размера платы за пользование водным объектом;
3) определение условий использования водного объекта по согласованию с заинтересованными исполнительными органами государственной власти;
4) подпункт 4 пункта 64 утратил силу согласно приказу Минприроды России от 20 февраля 2013 г. № 65.
65. В случае, если подано заявление о предоставлении водного объекта в пользование для использования акватории водного объекта, должностное лицо, ответственное за рассмотрение принятых документов и подготовку договора водопользования, рассматривает представленные документы о предоставлении в пользование водного объекта и при положительной оценке возможности использования акватории для заявленной цели обеспечивает размещение извещения на официальном сайте органа государственной власти субъекта Российской Федерации в сети Интернет или опубликование извещения в официальном печатном издании о проведении аукциона и приеме документов от других претендентов на предоставление в пользование акватории водного объекта.
Документы от иных претендентов на предоставление права пользования указанной в заявлении акватории водного объекта для использования её в заявленной цели могут быть представлены в орган государственной власти субъекта Российской Федерации в 30-дневный срок с даты размещения извещения на официальном сайте в сети Интернет или опубликования в официальном печатном издании извещения о приеме документов от иных претендентов.
В случае, если в течение 30 дней с даты размещения на официальном сайте уполномоченного органа в сети Интернет или опубликования в официальном печатном издании сообщения о приеме документов от других претендентов документы не поступили, должностное лицо, ответственное за рассмотрение принятых документов и подготовку договора водопользования, в течение 5 дней с даты окончания срока подачи документов оформляет договор водопользования, который направляется на подпись заявителю.
В случае, если имеется несколько претендентов на право заключения договора водопользования для предоставления в пользование акватории водного объекта, договор подготавливается к заключению в соответствии с порядком подготовки и заключения договора водопользования, право на заключение которого приобретается на аукционе.
66. Проверка расчетов параметров водопользования осуществляется на основании схем комплексного использования и охраны водных объектов по каждому водозабору, объекту водопользования, отражаемым в договоре водопользования.
Проверка расчета платы за пользование водным объектом осуществляется в соответствии с Правилами расчета и взимания платы за пользование водными объектами, находящимися в федеральной собственности.
В случае, если рассчитанные параметры водопользования и плата за пользование водным объектом неверны, должностное лицо, ответственное за рассмотрение принятых документов и подготовку договора водопользования, самостоятельно рассчитывает параметры водопользования и плату за пользование водным объектом.
67. При определении условий использования водного объекта по согласованию с заинтересованными исполнительными органами государственной власти:
разрабатывается проект условий использования водного объекта; при заключении договора водопользования в отношении нескольких водозаборов, объектов водопользования - условий использования водного объекта по каждому из них;
определяются условия использования водного объекта по согласованию со следующими федеральными органами исполнительной власти (их территориальными органами) по вопросам, отнесенным к их компетенции:
с Федеральной службой по надзору в сфере защиты прав потребителей и благополучия человека - в случае использования водного объекта для целей, предусмотренных подпунктом 1 пункта 3 настоящего Регламента;
с Федеральным агентством по рыболовству - в случае использования водного объекта рыбохозяйственного значения;
с Федеральным агентством морского и речного транспорта - в случае использования водного объекта в акватории морского и речного порта, а также в пределах внутренних водных путей Российской Федерации;
подготавливаются пакеты документов для рассылки заинтересованным исполнительным органам государственной власти для согласования условий использования водного объекта. Каждый пакет документов содержит соответствующее сопроводительное письмо за подписью руководителя (заместителя руководителя) уполномоченного органа, запрос предложений по условиям использования водного объекта и проект условий использования водного объекта;
направляются подготовленные пакеты документов в заинтересованные исполнительные органы государственной власти согласно определенному перечню.
Формирование условий использования водного объекта прекращается после получения от всех заинтересованных исполнительных органов государственной власти соответствующих согласований или предложений, но не более чем через тридцать календарных дней с момента направления подготовленных пакетов документов с сопроводительными письмами в соответствующие заинтересованные исполнительные органы государственной власти.
68. В случае, если заинтересованные исполнительные органы государственной власти в течение тридцати календарных дней с момента направления им подготовленных пакетов документов с сопроводительными письмами не представили предложения, осуществляется окончательное формирование условий использования водного объекта без получения соответствующих согласований.
69. Окончательные условия использования водного объекта формируются с учетом полученных предложений от заинтересованных исполнительных органов государственной власти, а также с учетом особенностей предоставляемого в пользование водного объекта, его режима, ограничений и запретов, установленных в отношении использования водного объекта, в случаях, предусмотренных законодательством Российской Федерации и законодательством субъекта Российской Федерации, схем комплексного использования и охраны водных объектов и документов территориального планирования, представленных заявителем предложений по условиям договора водопользования.
70. По результатам рассмотрения принятых документов для заключения договора водопользования принимается решение о возможности использования водного объекта для заявленной цели.
71. В случае отсутствия возможности использования водного объекта для заявленной цели:
осуществляется подготовка мотивированного отказа в предоставлении водного объекта в пользование на основании договора водопользования для заявленной цели;
подписание указанного отказа у руководителя (заместителя руководителя) уполномоченного органа;
направление заявителю указанного отказа с приложением заявления и представленных документов.
Мотивированный отказ в предоставлении водного объекта для заявленной цели с прилагаемыми к нему документами и материалами передается заявителю непосредственно или высылается по указанному заявителем почтовому адресу с уведомлением о вручении в течение шестидесяти дней с момента регистрации заявления и прилагаемых к нему документов в уполномоченном органе.
При поступлении в уполномоченный орган документов, направленных с использованием федеральной государственной информационной системы "Единый портал государственных и муниципальных услуг (функций)" или регионального портала государственных и муниципальных услуг, мотивированный отказ, подписанный электронной подписью уполномоченного лица в соответствии с законодательством Российской Федерации, высылается заявителю с использованием федеральной государственной информационной системы "Единый портал государственных и муниципальных услуг (функций)" в течение шестидесяти дней с момента регистрации заявления и прилагаемых к нему документов в уполномоченном органе.
72. При рассмотрении документов вносятся соответствующие учетные записи о возможности использования водного объекта для заявленной цели в форму учета рассмотрения документов для предоставления права пользования водным объектом или его частью на основании договора водопользования (приложение 5 к настоящему Регламенту).
73. Общий срок административного действия по рассмотрению принятых документов для заключения договора водопользования составляет пятьдесят три календарных дня.
Ответственным за выполнение административного действия является лицо, осуществляющее рассмотрение принятых документов для заключения договора водопользования.
74. Основанием для начала действия по подготовке договора водопользования является принятое решение о предоставлении права пользования водным объектом или его частью на основании договора водопользования (если договор водопользования не заключается по результатам аукциона).
75. Содержание действия:
подготовка договора водопользования в двух экземплярах;
подписание у руководителя (заместителя руководителя) уполномоченного органа двух экземпляров договора водопользования.
76. К договору водопользования прилагаются материалы, представленные в графической форме, пояснительная записка к ним, расчеты параметров водопользования и платы за пользование водным объектом, график внесения платы за пользование водным объектом, а также программа регулярных наблюдений за состоянием водного объекта и его водоохранной зоной.
77. Общий срок административного действия по подготовке договора водопользования составляет пять календарных дней.
Ответственным за выполнение административного действия является специалист, осуществляющий рассмотрение документов и подготовку договора водопользования.
78. Основанием для начала действия по направлению договора водопользования, право на заключение которого не приобретается на аукционе, на подписание заявителю является подписание руководителем (заместителем руководителя) в двух экземплярах договора водопользования.
79. Содержание действия заключается в передаче непосредственно или направление двух экземпляров договора водопользования по указанному заявителем почтовому адресу с уведомлением об их вручении.
При поступлении в уполномоченный орган документов, направленных с использованием федеральной государственной информационной системы "Единый портал государственных и муниципальных услуг (функций)" или регионального портала государственных и муниципальных услуг, договор водопользования, подписанный электронной подписью уполномоченного лица в соответствии с законодательством Российской Федерации, высылается заявителю с использованием федеральной государственной информационной системы "Единый портал государственных и муниципальных услуг (функций)" или регионального портала государственных и муниципальных услуг.
80. Экземпляры договора водопользования направляются заявителю в течение шестидесяти дней с момента регистрации заявления и прилагаемых к нему документов в уполномоченном органе.
81. В течение тридцати дней с момента получения двух экземпляров договора водопользования заявитель или его уполномоченный представитель (при наличии документов, подтверждающих полномочия на подписание договора водопользования) подписывает договор водопользования и направляет их в уполномоченный орган по месту водопользования.
82. В случае, если заявитель не согласен с условиями направленного ему договора водопользования, он вправе отказаться от заключения договора водопользования, направив извещение об отказе от подписания договора водопользования.
Указанное извещение может быть направлено в уполномоченный орган в форме электронного документа с использованием федеральной государственной информационной системы "Единый портал государственных и муниципальных услуг (функций)" или регионального портала государственных и муниципальных услуг. В этом случае извещение подписывается электронной подписью уполномоченного лица в соответствии с законодательством Российской Федерации.
83. Если в срок, установленный пунктом 81 Регламента, заявитель не представляет в уполномоченный орган подписанный договор водопользования или извещение об отказе от подписания договора водопользования, то считается, что заявитель отказался от заключения договора водопользования.
Ответственным за выполнение административного действия является специалист, осуществляющий рассмотрение документов и подготовку договора водопользования.
84. Содержание действия по направлению подписанных договоров водопользования на регистрацию в государственном водном реестре и последующему направлению зарегистрированного договора водопользования заявителю:
внесение договора водопользования на регистрацию в государственном водном реестре;
направление одного из экземпляров договора водопользователю с приложением оригиналов всех документов, полученных от заявителя.
85. Внесение договора водопользования на регистрацию в государственном водном реестре осуществляется в течение пяти рабочих дней с момента подписания договора водопользования.
Направление водопользователю - в течение двух рабочих дней с момента получения зарегистрированных экземпляров договора водопользования.
Ответственным за выполнение административного действия является специалист, осуществляющий рассмотрение документов, подготовку договора водопользования.
Описание последовательности действий при осуществлении административной процедуры по организации и проведению аукциона по приобретению права на заключение договора водопользования
86. Основаниями для начала административной процедуры являются:
поступление в уполномоченный орган, являющийся организатором аукциона, заявления о предоставлении акватории водного объекта в пользование в случаях, когда договором водопользования предусматриваются разметка границ акватории водного объекта, размещение на ней зданий, строений, плавательных средств, других объектов и сооружений, а также в случаях, предусматривающих иное обустройство акватории водного объекта;
поступление в уполномоченный орган заявления для использования акватории водного объекта, в том числе для рекреационных целей, и наличие нескольких претендентов на право заключения договора водопользования для предоставления в пользование акватории водного объекта.
87. Описание последовательности действий при осуществлении административной процедуры по организации и проведению аукциона по приобретению права на заключение договора водопользования (далее - аукцион):
1) принятие решения о проведении аукциона;
2) организация и проведение аукциона;
3) заключение договора водопользования, право на заключение которого приобретается на аукционе.
88. Содержание действия по принятию решения о проведении аукциона:
1) рассмотрение заявления о предоставлении акватории водного объекта в пользование в случаях, когда договором водопользования предусматриваются разметка границ акватории водного объекта, размещение на ней зданий, строений, плавательных средств, других объектов и сооружений, а также в случаях, предусматривающих иное обустройство акватории водного объекта;
2) получение документов от иных претендентов на предоставление акватории водного объекта в соответствии с пунктом 23 Правил подготовки и заключения договора водопользования, утвержденных постановлением Правительства Российской Федерации от 12 марта 2008 г. № 165 "О подготовке и заключении договора водопользования"5.
______________
5 Собрание законодательства Российской Федерации, 2008, № 11, ст. 1033, 2009, № 18, ст. 2248.
89. Срок принятия решения о проведении аукциона составляет пятнадцать дней с момента регистрации заявления о предоставлении акватории водного объекта в пользование в уполномоченном органе.
При поступлении организатору аукциона заявления, направленного с использованием федеральной государственной информационной системы "Единый портал государственных и муниципальных услуг (функций)" или регионального портала государственных и муниципальных услуг, информация о необходимости проведения аукциона высылается заявителю с использованием указанной системы.
В случае если в течение 30 дней с даты размещения на официальном сайте государственного органа власти субъекта Российской Федерации в сети Интернет или опубликования в официальном печатном издании сообщения о приеме документов от других претендентов на предоставление в пользование акватории водного объекта в пользование документы от других претендентов поступили, принимается решение о проведении аукциона.
Ответственным за выполнение административного действия является уполномоченное организатором аукциона должностное лицо.
90. Содержание действия по организации и проведению аукциона:
В процессе административного действия по организации и проведению аукциона организатор аукциона:
1) определяет порядок, место, дату и время начала и окончания приема заявок на участие в аукционе (далее - заявка);
2) организует подготовку и публикацию извещения о проведении аукциона (далее - извещение) и документации об аукционе (далее - документация), извещений о признании аукциона несостоявшимся, завершении аукциона или его отмене;
3) дает разъяснения по подлежащим представлению документам до окончания установленного срока приема заявок;
4) заключает договоры о задатке;
5) обеспечивает хранение зарегистрированных заявок и прилагаемых к ним документов, а также конфиденциальность содержащихся в них сведений;
6) формирует действующую на период проведения аукциона комиссию по проведению аукциона (далее - комиссия), утверждает ее персональный состав и назначает ее председателя;
7) осуществляет организационное и техническое обеспечение деятельности комиссии;
8) совершает иные действия, связанные с организацией аукциона.
91. В решении уполномоченного органа о проведении аукциона указываются предмет аукциона, дата, время и место проведения аукциона, информация о том, что аукцион является открытым, требования к участнику аукциона, начальная цена предмета аукциона, размер задатка и размер "шага аукциона".
92. Уполномоченный орган вправе привлечь на основе договора юридическое лицо для осуществления функций по подготовке и проведению аукциона, включая разработку документации, опубликование и размещение извещения и иных связанных с обеспечением проведения аукциона функций в соответствии с Федеральным законом от 21 июля 2005 г. № 94-ФЗ "О размещении заказов на поставки товаров, выполнение работ, оказание услуг для государственных и муниципальных нужд"6.
______________
6 Собрание законодательства Российской Федерации, 2005, № 30, ст. 3105; 2006, № 1, ст. 18; № 31, ст. 3441; 2007, № 17, ст. 1929; № 31, ст. 4015; № 46, ст. 5553; 2008, № 30, ст. 3616; № 49, ст. 5723; 2009, № 1, ст. 16, ст. 31; № 18, ст. 2148; № 19, ст. 2283; № 27, ст. 3267; № 29, ст. 3584, ст. 3592, ст. 3601; № 48, ст. 5711, ст. 5723; № 51, ст. 6153; № 52, ст. 6441; 2010, № 19, ст. 2286, ст. 2291; № 31, ст. 4209; № 45, ст. 5755; 2011, № 27, ст. 3880; № 29, ст. 4291.
93. В извещении должны быть указаны:
организатор аукциона;
предмет аукциона, в том числе сведения о водном объекте, срок договора водопользования и его условия;
место, дата и время начала и окончания срока подачи заявок;
место, дата и время начала проведения аукциона и время завершения аукциона;
начальная цена предмета аукциона и "шаг аукциона";
официальное печатное издание и официальный сайт, где размещена документация;
банковские реквизиты счета для перечисления необходимых средств;
размер средств, внесенных в качестве обеспечения заявки (далее - задаток), и условия их внесения.
94. Документация, кроме сведений, указанных в извещении, должна содержать следующую информацию:
требования к содержанию и форме заявки, инструкцию по заполнению заявки;
порядок отзыва заявок и внесения изменений в них;
формы, порядок, даты начала и окончания срока предоставления участникам аукциона разъяснений положений, содержащихся в документации;
порядок проведения осмотров предоставляемого в пользование водного объекта заинтересованными лицами и заявителями (далее - заявитель);
место, дату и время вскрытия конвертов с заявками, а также место, дату и время рассмотрения комиссией этих заявок;
срок и порядок внесения задатка, банковские реквизиты счета для перечисления необходимых средств.
К документации должен быть приложен договор водопользования.
95. Организатор аукциона на основании заявления, поданного заявителем в письменной форме, в течение 5 рабочих дней с даты получения заявления обязан предоставить заявителю документацию. Документация предоставляется в письменной форме после внесения заявителем платы за предоставление документации, которая не должна превышать расходы организатора аукциона, связанные с изготовлением копии документации, а также с доставкой ее заявителю (если в заявлении содержится просьба о предоставлении документации посредством почтовой связи). Предоставление документации в форме электронного документа осуществляется без взимания платы. Содержание документации, предоставляемой в порядке, установленном настоящим пунктом, должно соответствовать содержанию документации, размещенной на официальном сайте.
96. Организатор аукциона по собственной инициативе или в соответствии с запросом заявителя вправе внести изменения в документацию не позднее тридцати дней до окончания срока подачи заявок. При внесении изменений в документацию организатор аукциона не вправе изменять сведения, определяющие предмет аукциона, в том числе сведения о водном объекте, срок договора водопользования и его условия. Изменения размещаются на официальном сайте и направляются заказными письмами (с уведомлением о вручении) всем лицам, которым была предоставлена документация, в течение двух рабочих дней с даты принятия решения о внесении изменений в документацию.
При поступлении организатору аукциона запроса, направленного с использованием федеральной государственной информационной системы "Единый портал государственных и муниципальных услуг (функций)" или регионального портала государственных и муниципальных услуг, изменения высылаются лицам, которым была предоставлена документация, с использованием федеральной государственной информационной системы "Единый портал государственных и муниципальных услуг (функций)" или регионального портала государственных и муниципальных услуг.
97. Не позднее шестидесяти дней до начала проведения аукциона должностное лицо, ответственное за организацию аукциона, обеспечивает опубликование извещения в официальном печатном издании, обеспечивающем публикацию информации о проведении аукциона, и размещение документации на сайте организатора аукциона в сети Интернет, а также на официальном сайте субъекта Российской Федерации. Информация о проведении аукциона, размещенная на официальном сайте, должна быть доступна для ознакомления без взимания дополнительной платы.
Ответственным за выполнение административного действия является уполномоченное организатором аукциона должностное лицо.
98. Для признания заявителя участником аукциона уполномоченный орган устанавливает следующие обязательные требования к заявителю:
в отношении заявителя не проводятся процедуры банкротства и ликвидации;
деятельность заявителя не приостанавливается в порядке, предусмотренном Кодексом Российской Федерации об административных правонарушениях7, в день рассмотрения заявки;
заявитель обязан внести задаток на счет, указанный в документации. При этом он считается соответствующим данному требованию, если средства поступили на счет, указанный в документации, или копия платежного документа, подтверждающего перечисление указанных средств на этот счет, представлена непосредственно перед началом процедуры вскрытия конвертов с заявками. Размер задатка составляет 100 процентов начальной цены предмета аукциона.
Уполномоченный орган не вправе устанавливать иные требования к заявителям.
______________
7 Собрание законодательства Российской Федерации, 2002, № 1, ст. 1; 2011, № 30, ст. 4601.
99. Датой начала подачи заявок является дата опубликования в официальном печатном издании или дата размещения на официальном сайте извещения. Прием заявок прекращается непосредственно перед началом процедуры вскрытия конвертов с заявками. В указанный срок заявитель подает заявку по форме, установленной в документации.
100. К заявке заявитель прилагает:
документ с указанием наименования, организационно-правовой формы, места нахождения, почтового адреса, номера телефона юридического лица, а также копии учредительных документов, заверенные в установленном законодательством Российской Федерации порядке;
документ с указанием фамилии, имени, отчества, данных документа, удостоверяющего личность, места жительства, номера контактного телефона (для физического лица) индивидуального предпринимателя;
документ, подтверждающий полномочия лица на осуществление действий от имени заявителя (в случае необходимости);
реквизиты банковского счета для возврата задатка;
документы, подтверждающие внесение задатка;
опись представленных документов, подписанная заявителем.
Уполномоченный орган не вправе требовать от заявителя представления иных документов.
101. Заявитель вправе подать только одну заявку. Не допускается взимание платы за участие в аукционе. Представление заявки подтверждает согласие заявителя выполнять обязательства в соответствии с договором водопользования, извещением, документацией, проектом договора водопользования.
Заявитель вправе изменить или отозвать заявку в любое время до окончания срока подачи заявок.
100.1. Заявка и прилагаемые к ней документы могут быть направлены организатору аукциона в форме электронного документа с использованием "Единого портала государственных и муниципальных услуг (функций)" или регионального портала государственных и муниципальных услуг. В этом случае заявка и прилагаемые к ней документы подписываются электронной подписью уполномоченного лица в соответствии с законодательством Российской Федерации.
100.2. Для рассмотрения вопроса об участии заявителя в аукционе организаторы аукциона в течение 2 рабочих дней со дня представления заявителем заявки и прилагаемых к ней документов запрашивают в том числе в форме электронного документа с использованием единой системы межведомственного электронного взаимодействия и подключаемых к ней региональных систем межведомственного электронного взаимодействия в Федеральной налоговой службе (ее территориальных органах):
сведения из Единого государственного реестра юридических лиц - в отношении юридических лиц;
сведения из Единого государственного реестра индивидуальных предпринимателей - в отношении индивидуальных предпринимателей.
100.3. Федеральная налоговая служба (ее территориальные органы) в течение 5 рабочих дней со дня получения запроса, указанного в пункте 100.2 настоящего Регламента, представляют запрашиваемые сведения в форме, в которой поступил запрос.
Заявитель вправе по собственной инициативе представить документы, подтверждающие сведения, указанные в пункте 100.2 настоящего Регламента, которые могут быть направлены организатору аукциона в форме электронного документа с использованием информационной системы.
102. Для принятия решения по итогам рассмотрения заявок, определения победителя аукциона, а также иных функций, связанных с проведением аукциона, уполномоченный орган формирует комиссию по проведению аукциона, утверждает ее персональный состав и назначает председателя. В состав комиссии должны входить председатель, заместитель председателя, секретарь и другие члены комиссии. Количество членов комиссии должно составлять не менее 5 человек.
Членами комиссии не могут быть физические лица, лично заинтересованные в результатах аукциона, в том числе физические лица, подавшие заявки либо состоящие в штате организаций, подавших заявки, а также физические лица, которые являются аффилированными по отношению к участникам аукциона, в том числе физические лица, являющиеся участниками (акционерами) этих организаций, членами их органов управления, кредиторами участников аукциона.
В случае выявления в составе комиссии указанных лиц организатор аукциона обязан незамедлительно заменить их другими физическими лицами, которые лично не заинтересованы в результатах аукциона и на которых не способны оказывать влияние участники аукциона.
Комиссия руководствуется в своей деятельности законодательством Российской Федерации, а также Правилами проведения аукциона по приобретению права на заключение договора водопользования, утвержденными постановлением Правительства Российской Федерации от 14 апреля 2007 г. № 230 "О договоре водопользования, право на заключение которого приобретается на аукционе, и о проведении аукциона"2.
______________
2 Собрание законодательства Российской Федерации, 2007, № 17, ст. 2046; 2008, № 11, ст. 1033; 2009 г. № 18, ст. 2248.
103. Организатор аукциона не позднее 15 дней до окончания срока подачи заявок вправе отказаться от проведения аукциона и в течение 2 дней обязан известить заявивших об участии в аукционе о своем отказе от проведения аукциона. При поступлении организатору аукциона заявок, направленных с использованием федеральной государственной информационной системы "Единый портал государственных и муниципальных услуг (функций)" или регионального портала государственных и муниципальных услуг, извещение об отказе от проведения аукциона высылается заявившим об участии в аукционе с использованием федеральной государственной информационной системы "Единый портал государственных и муниципальных услуг (функций)" или регионального портала государственных и муниципальных услуг.
Извещение об отказе от проведения аукциона в течение 5 дней публикуется организатором аукциона в официальном печатном издании и в течение 2 дней размещается на официальном сайте.
104. Заявитель не позднее пяти рабочих дней до окончания срока подачи заявок вправе направить в письменной форме в уполномоченный орган запрос о разъяснении положений документации. Уполномоченный орган направляет разъяснения в письменной форме в течение пяти рабочих дней с даты поступления запроса. При поступлении организатору аукциона запроса, направленного с использованием федеральной государственной информационной системы "Единый портал государственных и муниципальных услуг (функций)" или регионального портала государственных и муниципальных услуг, разъяснения высылаются заявителю с использованием федеральной государственной информационной системе "Единый портал государственных и муниципальных услуг (функций)" или регионального портала государственных и муниципальных услуг.
В течение двух рабочих дней с даты направления разъяснения положений документации по запросу заявителя это разъяснение размещается уполномоченным органом на официальном сайте с указанием предмета запроса, но без указания лица, от которого поступил запрос. Разъяснение положений документации не должно изменять ее суть.
105. При проведении аукциона не допускается:
создание преимущественных условий для отдельных лиц или группы лиц, в том числе предоставление доступа к конфиденциальной информации;
осуществление уполномоченным органом координации деятельности участников аукциона, в результате которой ограничивается либо может ограничиваться конкуренция между участниками аукциона или ущемляются их интересы;
необоснованное ограничение доступа к участию в аукционе.
106. Проверка соответствия заявителей требованиям, предусмотренным пунктом 98 Регламента, осуществляется комиссией.
107. Основаниями для отказа в допуске к участию в аукционе являются:
1) несоответствие заявки требованиям, предусмотренным документацией;
2) несоответствие заявителя требованиям, предусмотренным пунктом 98 Регламента.
Отказ в допуске к участию в аукционе по другим основаниям неправомерен.
108. В случае выявления несоответствия заявителя требованиям, предусмотренным пунктом 98 Регламента, комиссия отстраняет его от участия в аукционе.
109. Комиссия ведет протокол рассмотрения заявок. Срок рассмотрения заявок не может превышать пяти дней с даты окончания подачи заявок.
На основании результатов рассмотрения заявок комиссия принимает решение о допуске заявителя к участию в аукционе и о признании его участником аукциона или об отказе в допуске заявителя к участию в аукционе. Протокол рассмотрения заявок размещается уполномоченным органом на официальном сайте в день окончания рассмотрения заявок.
110. Вскрытие конвертов с заявками осуществляется на заседании комиссии и оформляется протоколом рассмотрения заявок. Уполномоченный орган обязан осуществлять аудиозапись процедуры вскрытия конвертов с заявками. Любое лицо, присутствующее при вскрытии конвертов с заявками, вправе осуществлять аудио- и видеозапись процедуры вскрытия.
111. Протокол рассмотрения заявок должен содержать:
а) все зарегистрированные заявки с указанием имен (наименований) заявителей;
б) дату подачи заявок;
в) сведения о внесенных задатках;
г) все отозванные заявки;
д) имена (наименования) заявителей, признанных участниками аукциона;
е) имена (наименования) заявителей, которым было отказано в признании их участниками аукциона, с указанием причин такого отказа.
Протокол рассмотрения заявок подписывается всеми присутствующими членами комиссии в течение одного дня с даты окончания рассмотрения заявок.
После оформления протокола рассмотрения заявок зарегистрированные заявки передаются на хранение в уполномоченный орган.
112. Заявитель приобретает статус участника аукциона с даты оформления комиссией протокола рассмотрения заявок, содержащего сведения о признании заявителя участником аукциона.
113. Заявители, признанные участниками аукциона, и заявители, не допущенные к участию в аукционе, уведомляются о принятых решениях не позднее следующего дня после даты оформления этих решений протоколом рассмотрения заявок путем вручения под расписку соответствующего извещения либо направления такого извещения заказным письмом (с уведомлением о вручении).
При поступлении организатору аукциона заявки, направленной с использованием федеральной государственной информационной системы "Единый портал государственных и муниципальных услуг (функций)" или регионального портала государственных и муниципальных услуг, извещение, подписанное электронной подписью уполномоченного лица в соответствии с законодательством Российской Федерации, высылается участнику аукциона или заявителю, не допущенному к участию в аукционе, с использованием федеральной государственной информационной системы "Единый портал государственных и муниципальных услуг (функций)" или регионального портала государственных и муниципальных услуг.
Решение о проведении аукциона принимается уполномоченным органом на основании протокола рассмотрения заявок.
114. В процессе проведения аукциона уполномоченный орган обязан осуществлять аудиозапись аукциона. Любое лицо, присутствующее при проведении аукциона, вправе осуществлять аудио- и видеозапись аукциона.
Аукцион проводится путем повышения начальной цены предмета аукциона на "шаг аукциона".
"Шаг аукциона" устанавливается в размере 10 процентов начальной цены предмета аукциона. Если после троекратного объявления последнего предложения о цене предмета аукциона ни один из участников аукциона не предложил более высокую цену предмета аукциона, уполномоченный орган вправе снизить "шаг аукциона", но не более чем в 10 раз.
Участники аукциона при проведении аукциона вправе предлагать более высокую цену предмета аукциона, равную либо кратную величине "шага аукциона".
Победителем аукциона признается участник аукциона, предложивший наиболее высокую цену предмета аукциона на момент завершения аукциона.
Аукцион проводится не более одного рабочего дня.
115. Комиссия ведет протокол аукциона, в котором должны быть указаны место, дата и время проведения аукциона, участники аукциона, начальная цена предмета аукциона, последнее предложение о цене предмета аукциона, а также наименование и место нахождения юридического лица, фамилия, имя, отчество (при наличии) и место жительства физического лица (победителя аукциона).
116. Организатор аукциона и присутствующие члены комиссии в день завершения аукциона подписывают протокол аукциона.
117. Протокол аукциона составляется в 2 экземплярах, один из которых остается в уполномоченном органе, а другой в течение трех дней с даты подписания протокола аукциона передается победителю аукциона.
118. Информация о результатах аукциона в течение десяти дней с даты подписания протокола аукциона публикуется уполномоченным органом в официальном печатном издании и в течение двух дней размещается на официальном сайте.
Ответственным за выполнение административного действия является уполномоченное организатором аукциона должностное лицо.
119. Нарушение процедуры организации и проведения аукциона является основанием для признания судом результатов аукциона и договора водопользования, заключенного по результатам такого аукциона, недействительными8.
______________
8 Пункт 51 Правил проведения аукциона по приобретению права на заключение договора водопользования, утвержденных постановлением Правительства Российской Федерации от 14 апреля 2007 г. № 230 "О договоре водопользования, право на заключение которого приобретается на аукционе, и о проведении аукциона" (Собрание законодательства Российской Федерации, 2007, № 17, ст. 2046; 2008, № 11, ст. 1033; 2009, № 18, ст. 2248).
120. Аукцион признается несостоявшимся, если:
а) в аукционе участвовал только один участник;
б) после троекратного объявления начальной цены предмета аукциона ни один из его участников не заявил о своем намерении приобрести предмет аукциона по начальной цене.
121. Уполномоченный орган обязан вернуть внесенный задаток в течение пяти рабочих дней:
с даты отказа уполномоченного органа от проведения аукциона - заявителям, внесшим задатки;
с даты получения уведомления об отзыве заявки - заявителю, отозвавшему заявку до начала проведения аукциона;
с даты оформления протокола рассмотрения заявок - заявителю, не допущенному к участию в аукционе;
с даты утверждения протокола аукциона - участникам аукциона, которые не стали победителями аукциона;
с даты отказа единственного участника аукциона от заключения договора водопользования - единственному участнику аукциона.
122. Датой возврата задатка считается дата, указанная в платежном документе с отметкой территориального органа Федерального казначейства, подтверждающем возврат задатка.
123. Для возврата задатка в случаях, указанных в пункте 121 Регламента, комиссия направляет в уполномоченный орган документы, подтверждающие внесение задатка.
124. В случае если победитель аукциона в течение 10 рабочих дней после дня завершения аукциона уклоняется от заключения договора водопользования, организатор аукциона заключает договор водопользования с участником, предложившим предпоследнюю цену предмета аукциона, по цене предмета аукциона, предложенной им. В случае согласия этого участника аукциона заключить договор водопользования этот участник признается победителем аукциона.
Задаток, внесенный победителем аукциона, уклонившимся от заключения договора водопользования, не возвращается, а перечисляется в доход соответствующего бюджета бюджетной системы Российской Федерации.
125. Основанием для начала действия по заключению договора водопользования, право на заключение которого приобретается на аукционе, являются:
1) протокол аукциона, оформленный в соответствии с Правилами проведения аукциона по приобретению права на заключение договора водопользования, утвержденными постановлением Правительства Российской Федерации от 14 апреля 2007 г. № 230 "О договоре водопользования, право на заключение которого приобретается на аукционе, и о проведении аукциона"2;
2) документ, подтверждающий оплату победителем аукциона предмета аукциона в течение десяти рабочих дней, следующих за датой завершения аукциона, путем перечисления денежных средств в размере окончательной цены предмета аукциона на счет, указанный уполномоченным органом, с учетом внесенного задатка.
______________
2 Собрание законодательства Российской Федерации, 2007, № 17, ст. 2046; 2008, № 11, ст. 1033; 2009 г. № 18, ст. 2248.
126. Договор водопользования подписывают:
со стороны уполномоченного органа - руководитель (заместитель руководителя) уполномоченного органа;
со стороны водопользователя - победитель аукциона (его уполномоченный представитель) при наличии у него документов, подтверждающих полномочия на подписание договора.
Договор водопользования заключается по форме примерного договора водопользования, утвержденной постановлением Правительства Российской Федерации от 12 марта 2008 г. № 165 "О подготовке и заключении договора водопользования".
127. Уполномоченный орган в течение трех рабочих дней с даты подписания протокола аукциона передает победителю аукциона один экземпляр этого протокола и договор водопользования для его подписания.
Победитель аукциона в течение десяти рабочих дней с даты подписания протокола аукциона представляет в уполномоченный орган подписанный им договор водопользования, а также документ, подтверждающий оплату победителем аукциона предмета аукциона.
Непредставление победителем аукциона в указанный срок подписанного договора водопользования расценивается как уклонение от заключения договора водопользования и влечет за собой последствия, предусмотренные пунктом 129 Регламента.
128. Договор водопользования должен быть подписан сторонами договора не позднее двадцати дней после завершения аукциона и оформления протокола аукциона или срока, указанного в извещении о проведении аукциона, и направлен уполномоченным органом на государственную регистрацию в государственном водном реестре.
Договор водопользования признается заключенным с момента его государственной регистрации в государственном водном реестре.
Ответственным за выполнение административного действия является уполномоченное организатором аукциона должностное лицо.
129. В случае уклонения одной из сторон от заключения договора водопользования другая сторона вправе обратиться в суд с иском о понуждении заключить договор, а также о возмещении убытков, причиненных уклонением от заключения договора9.
______________
9 Пункт 14 Правил подготовки и заключения договора водопользования, право на заключение которого приобретается на аукционе, утвержденных постановлением Правительства Российской Федерации от 14 апреля 2007 г. № 230 "О договоре водопользования, право на заключение которого приобретается на аукционе, и о проведении аукциона" (Собрание законодательства Российской Федерации, 2007 № 17, ст. 2046; 2008, № 11, ст. 1033; 2009, № 18, ст. 2248).
130. В случае если аукцион признан несостоявшимся по причине участия в аукционе только одного участника, организатор аукциона в течение 3 рабочих дней с даты принятия комиссией по проведению аукциона решения по итогам рассмотрения заявок на участие в аукционе или подписания протокола аукциона передает этому участнику аукциона один экземпляр протокола рассмотрения заявок или протокола аукциона и договор водопользования для его подписания.
При поступлении в исполнительный орган государственной власти или орган местного самоуправления заявки, направленной с использованием федеральной государственной информационной системы "Единый портал государственных и муниципальных услуг (функций)" или регионального портала государственных и муниципальных услуг, протокол рассмотрения заявок или протокол аукциона и договор водопользования, подписанные электронной подписью уполномоченного лица в соответствии с законодательством Российской Федерации, высылаются участнику аукциона с использованием федеральной государственной информационной системы "Единый портал государственных и муниципальных услуг (функций)" или регионального портала государственных и муниципальных услуг.
Указанный участник аукциона вправе подписать договор водопользования в течение десяти рабочих дней с даты принятия решения комиссии. В тот же срок этот участник аукциона при подписании договора водопользования перечисляет денежные средства в размере начальной цены предмета аукциона с учетом внесенного задатка на счет, указанный уполномоченным органом, и возвращает в уполномоченный орган подписанный договор водопользования с приложением к нему документов, подтверждающих перечисление указанных средств. Эти документы могут быть направлены организатору аукциона в форме электронного документа с использованием федеральной государственной информационной системы "Единый портал государственных и муниципальных услуг (функций)" или регионального портала государственных и муниципальных услуг. В этом случае договор водопользования подписывается электронной подписью уполномоченного лица в соответствии с законодательством Российской Федерации. Уполномоченный орган в течение десяти рабочих дней с даты поступления указанных документов обязан подписать договор водопользования и направить его на государственную регистрацию в государственном водном реестре.
131. В случае, если аукцион признан несостоявшимся по причине незаявления о своем намерении приобрести предмет аукциона участниками аукциона по начальной цене после троекратного объявления начальной цены предмета аукциона, организаторы аукциона формируют пакет документов, состоящий из оригиналов предоставленных документов претендентами на право заключения договора водопользования, и передают их лично после объявления аукциона несостоявшимся либо направляют по указанным претендентами адресам с уведомлением о вручении.
132. При заключении договора водопользования, право на заключение которого было приобретено на аукционе, должностное лицо, ответственное за заключение договора водопользования, право на заключение которого было приобретено на аукционе, в уполномоченном органе, вносит соответствующие учетные записи в форму учета рассмотрения документов для предоставления права пользования водным объектом или его частью на основании договора водопользования, указанную в приложении 5 к настоящему Регламенту.
Описание последовательности действий при осуществлении административной процедуры по запросу документов, необходимых для предоставления государственной услуги, находящихся в распоряжении государственных органов, органов местного самоуправления и иных организаций
133. Запрос документов, указанных в пункте 35 Регламента, необходимых для предоставления государственной услуги и находящихся в распоряжении государственных органов, органов местного самоуправления и иных организаций, осуществляется уполномоченным органом в случае их отсутствия в представленном комплекте документов.
134. Ответственный исполнитель уполномоченного органа осуществляет подготовку и направление запроса в федеральные органы исполнительной власти, в распоряжении которых находятся документы, необходимые для предоставления государственной услуги.
Направление запроса осуществляется с использованием системы межведомственного электронного взаимодействия.
Срок исполнения административной процедуры - не более 5 рабочих дней.
Описание последовательности действий при осуществлении административной процедуры по передаче прав и обязанностей по договору водопользования другому лицу
135. Основанием для начала административной процедуры является поступление от водопользователя заявления о даче согласия на передачу прав и обязанностей по договору водопользования другому лицу, образец которого приведен в приложении 6 к настоящему Регламенту, с сопроводительным письмом и прилагаемыми к заявлению документами (далее - документы о передаче прав и обязанностей по договору водопользования другому лицу) в уполномоченный орган по месту водопользования. Состав прилагаемых к указанному заявлению документов определяется в зависимости от цели, вида и условий использования водного объекта или его части.
136. Описание последовательности действий при осуществлении административной процедуры по передаче прав и обязанностей по договору водопользования другому лицу:
1) прием и регистрация документов о передаче прав и обязанностей по договору водопользования другому лицу;
2) рассмотрение принятых документов о передаче прав и обязанностей по договору водопользования другому лицу;
3) подготовка и подписание договора о передаче прав и обязанностей по договору водопользования;
4) внесение подписанного договора о передаче прав и обязанностей по договору водопользования на регистрацию в государственном водном реестре и последующее направление зарегистрированного договора о передаче прав и обязанностей по договору водопользования заявителю.
137. Содержание действия по приему и регистрации документов о передаче прав и обязанностей по договору водопользования другому лицу:
проверка состава представленных документов на соответствие описи вложения;
проверка представленных документов и материалов на их соответствие описи документов и материалов, необходимых для передачи прав и обязанностей по договору водопользования другому лицу, приведенной в приложении 3 к настоящему Регламенту.
138. В случае, если не представлен полный комплект документов, должностное лицо, ответственное за прием и регистрацию документов о передаче прав и обязанностей по договору водопользования другому лицу в уполномоченном органе, заполняет опись документов и материалов, необходимых для передачи прав и обязанностей по договору водопользования другому лицу, с указанием недостающих документов.
В случае, если заявление и прилагаемые к нему документы представляются непосредственно заявителем, должностное лицо, ответственное за прием и регистрацию документов о передаче прав и обязанностей по договору водопользования другому лицу в уполномоченном органе, по требованию заявителя подготавливает, подписывает и передает заявителю отказ в рассмотрении вопроса о передаче прав и обязанностей по договору водопользования другому лицу с указанием фактически представленных документов.
В случае, если заявление и прилагаемые к нему документы поступили по почте, должностное лицо, ответственное за прием и регистрацию документов о передаче прав и обязанностей по договору водопользования другому лицу в уполномоченном органе, подготавливает, подписывает и направляет заявителю отказ в рассмотрении вопроса о передаче прав и обязанностей по договору водопользования другому лицу с приложением описи документов и материалов, необходимых для передачи прав и обязанностей по договору водопользования другому лицу.
Указанный отказ с приложением описи документов и материалов, необходимых для передачи прав и обязанностей по договору водопользования другому лицу, и самих представленных документов высылается по указанному заявителем почтовому адресу с уведомлением о вручении в течение рабочего дня, следующего за днем поступления в уполномоченный орган заявления и прилагаемых к нему документов.
При поступлении в уполномоченный орган заявления и документов, направленных с использованием федеральной государственной информационной системы "Единый портал государственных и муниципальных услуг (функций)" или регионального портала государственных и муниципальных услуг, отказ, подписанный электронной подписью уполномоченного лица в соответствии с законодательством Российской Федерации, высылается заявителю с использованием федеральной государственной информационной системы "Единый портал государственных и муниципальных услуг (функций)".
139. В случае, если представлен полный комплект документов, должностное лицо, ответственное за прием и регистрацию документов о передаче прав и обязанностей по договору водопользования другому лицу в уполномоченном органе:
1) принимает документы о передаче прав и обязанностей по договору водопользования другому лицу путем проставления на сопроводительном письме регистрационного штампа в правой нижней части лицевой стороны первой страницы. Регистрационный штамп должен содержать сокращенное наименование уполномоченного органа, дату и входящий номер;
2) подготавливает и подписывает расписку о получении документов с приложением описи документов и материалов, необходимых для передачи прав и обязанностей по договору водопользования другому лицу, и фактически представленных документов, образец расписки приведен в приложении 7 к настоящему Регламенту;
3) снимает копию с указанной расписки;
4) передает заявителю оригинал расписки в получении документов с приложением описи документов и материалов, необходимых для передачи прав и обязанностей по договору водопользования другому лицу.
В случае, если заявление и прилагаемые к нему документы представляются непосредственно заявителем, указанная расписка выдается заявителю в течение пятнадцати минут после окончания приема документов.
При поступлении документов, направленных по почте, указанная расписка высылается в течение рабочего дня, следующего за днем поступления документов, по указанному заявителем почтовому адресу с уведомлением о вручении.
140. Общий срок административного действия по приему и регистрации документов о передаче прав и обязанностей по договору водопользования составляет не более пятнадцати минут на каждого заявителя.
При поступлении заявления и прилагаемых к нему документов по почте административное действие по приему и регистрации документов о передаче прав и обязанностей по договору водопользования осуществляется в срок не позднее одного рабочего дня, следующего за днем поступления в уполномоченный орган заявления и прилагаемых к нему документов.
Заявление и прилагаемые к нему документы, направленные в электронном виде, через федеральную государственную информационную систему "Единый портал государственных и муниципальных услуг (функций)" или региональный портал государственных и муниципальных услуг, регистрируются в автоматическом режиме.
Ответственным за выполнение административного действия является специалист, осуществляющий прием и регистрацию документов.
141. Содержание действия по рассмотрению заявления водопользователя о даче согласия на передачу прав и обязанностей по договору водопользования другому лицу (далее - правопреемник) заключается в проверке наличия указанного в заявлении права пользования водным объектом на основании договора водопользования у заявителя и не является целью использования водного объекта правопреемником забора (изъятия) водных ресурсов из поверхностных водных объектов для целей питьевого и хозяйственно-бытового водоснабжения.
142. Решение о возможности передачи прав и обязанностей по договору водопользования другому лицу принимается в следующих случаях:
1) заявитель обладает указанным в заявлении правом пользования водным объектом на основании договора водопользования;
2) целью использования данного объекта не будет являться забор (изъятие) водных ресурсов из поверхностных водных объектов для целей питьевого и хозяйственно-бытового водоснабжения.
143. В случае, если принято решение о невозможности передачи прав и обязанностей по договору водопользования другому лицу, должностное лицо, ответственное за рассмотрение принятых документов о передаче прав и обязанностей по договору водопользования и за подготовку и подписание договора о передаче прав и обязанностей по договору водопользования в уполномоченном органе:
1) подготавливает отказ в даче согласия на передачу прав и обязанностей по договору водопользования другому лицу;
2) подписывает указанный отказ у руководителя (заместителя руководителя) уполномоченного органа;
3) направляет заявителю указанный отказ с приложением заключения по результатам проверки представленного заявления.
Отказ в даче согласия на передачу прав и обязанностей по договору водопользования другому лицу с приложением заключения по результатам проверки представленного заявления передается заявителю непосредственно или высылается по указанному заявителем почтовому адресу с уведомлением о вручении.
При поступлении в уполномоченный орган заявления и документов, направленных с использованием федеральной государственной информационной системы "Единый портал государственных и муниципальных услуг (функций)" или регионального портала государственных и муниципальных услуг, отказ, подписанный электронной подписью уполномоченного лица в соответствии с законодательством Российской Федерации, направляется заявителю с использованием федеральной государственной информационной системы "Единый портал государственных и муниципальных услуг (функций)".
Указанный отказ может быть обжалован заявителем в судебном порядке.
144. Общий срок административного действия по рассмотрению документов о передаче прав и обязанностей по договору водопользования другому лицу составляет тридцать календарных дней с момента регистрации соответствующего заявления в уполномоченном органе.
Ответственным за выполнение административного действия является специалист, осуществляющий рассмотрение документов о передаче прав и обязанностей по договору водопользования другому лицу.
145. Содержание действия по подготовке и подписанию договора о передаче прав и обязанностей по договору водопользования:
1) подготовка проекта договора о передаче прав и обязанностей по договору водопользования;
2) подписание у руководителя уполномоченного органа договора на передачу прав и обязанностей;
3) передача договора о передаче прав и обязанностей по договору водопользования заявителю.
Экземпляры договора о передаче прав и обязанностей по договору водопользования другому лицу направляются заявителю в течение тридцати дней с момента регистрации заявления и прилагаемых к нему документов в уполномоченном органе.
146. Заявитель и лицо, которому заявитель вправе передать права и обязанности по договору водопользования, в течение тридцати календарных дней после получения договора о передаче прав и обязанностей по договору водопользования, подписывают указанный договор и направляют его в уполномоченный орган.
147. Если в срок, установленный пунктом 146 Регламента, заявитель не представляет в уполномоченный орган подписанные экземпляры договора о передаче прав и обязанностей по договору водопользования, то считается, что заявитель отказался от заключения указанного договора.
148. Общий срок административных действий по подготовке и подписанию договора о передаче прав и обязанностей по договору водопользования в уполномоченном органе и направлению на подпись заявителю составляет два календарных дня.
Ответственным за выполнение административного действия является специалист, осуществляющий подготовку договора о передаче прав и обязанностей по договору водопользования.
149. Содержание действия по внесению подписанного договора о передаче прав и обязанностей по договору водопользования на регистрацию в государственном водном реестре и последующее направление зарегистрированного договора заявителю:
внесение договора о передаче прав и обязанностей по договору водопользования на регистрацию в государственном водном реестре;
направление одного из экземпляров договора водопользователю с приложением оригиналов всех документов, полученных от заявителя.
150. При заключении договора о передаче прав и обязанностей по договору водопользования должностное лицо, ответственное за рассмотрение принятых документов о передаче прав и обязанностей по договору водопользования и за подготовку и подписание договора о передаче прав и обязанностей по договору водопользования в уполномоченном органе, вносит соответствующие учетные записи в форму учета рассмотрения заявлений о даче согласия на передачу прав и обязанностей по договору водопользования другому лицу (приложение 8 к настоящему Регламенту).
151. Внесение договора о передаче прав и обязанностей по договору водопользования на регистрацию в государственном водном реестре осуществляется в течение пяти рабочих дней с момента подписания договора водопользования.
Направление водопользователю - в течение двух рабочих дней с момента получения зарегистрированных экземпляров договора водопользования.
Ответственным за выполнение административного действия является специалист, осуществляющий рассмотрение документов, подготовку договора о передаче прав и обязанностей по договору водопользования.
Описание последовательности действий при осуществлении административной процедуры по изменению условий или расторжению договора водопользования
152. Основанием для начала административной процедуры является поступление заявления водопользователя об изменении условий или о расторжении договора водопользования, образец которого приведен в приложении 9 к настоящему Регламенту, с обосновывающими материалами в уполномоченный орган.
153. Описание последовательности действий при осуществлении административной процедуры по изменению условий или расторжению договора водопользования:
1) прием и регистрация документов для заключения дополнительного соглашения к договору водопользования об изменении условий или соглашения сторон о расторжении договора водопользования;
2) рассмотрение принятых документов для заключения дополнительного соглашения к договору водопользования об изменении условий или соглашения сторон о расторжении договора водопользования;
3) подготовка дополнительного соглашения к договору водопользования об изменении условий или соглашения сторон о расторжении договора водопользования;
4) направление подписанного дополнительного соглашения к договору водопользования об изменении условий или соглашения сторон о расторжении договора водопользования заявителю;
5) внесение подписанного дополнительного соглашения к договору водопользования об изменении условий на регистрацию в государственном водном реестре или соглашения сторон о расторжении договора водопользования для внесения данных о нем в государственный водный реестр и последующее направление зарегистрированного дополнительного соглашения заявителю или соглашения сторон, данные о котором внесены в государственный водный реестр.
154. Содержание действия по приему и регистрации документов для заключения дополнительного соглашения к договору водопользования об изменении условий или соглашения сторон о расторжении договора водопользования:
проверка состава представленных документов на соответствие описи вложения;
проверка комплектности представленных документов на соответствие описи документов и материалов, необходимых для заключения дополнительного соглашения к договору водопользования об изменении условий или соглашения сторон о расторжении договора водопользования, путем:
а) проверки наличия заверенных копий представленных документов;
б) проверки полноты описи представленных документов.
155. В случае, если представлен неполный комплект документов, должностное лицо, ответственное за прием и регистрацию документов в уполномоченном органе:
заполняет опись документов и материалов, необходимых для заключения дополнительного соглашения к договору водопользования об изменении условий или соглашения сторон о расторжении договора водопользования с указанием недостающих документов;
подготавливает, подписывает и передает заявителю отказ в рассмотрении вопроса об изменении условий или расторжении договора водопользования.
Если заявление и прилагаемые к нему документы представляются непосредственно заявителем, отказ в рассмотрении вопроса об изменении условий или расторжении договора водопользования с приложением представленных документом передаются заявителю.
Если заявление и прилагаемые к нему документы поступили по почте, отказ в рассмотрении вопроса об изменении условий или расторжении договора водопользования с приложением описи документов и материалов, необходимых для заключения дополнительного соглашения к договору водопользования об изменении условий или соглашения сторон о расторжении договора водопользования, высылается по указанному заявителем почтовому адресу с уведомлением о вручении в течение рабочего дня, следующего за днем поступления в уполномоченный орган заявления и прилагаемых к нему документов.
При поступлении в уполномоченный орган заявления и документов, направленных с использованием федеральной государственной информационной системы "Единый портал государственных и муниципальных услуг (функций)" или регионального портала государственных и муниципальных услуг, отказ, подписанный электронной подписью уполномоченного лица в соответствии с законодательством Российской Федерации, высылается заявителю с использованием федеральной государственной информационной системы "Единый портал государственных и муниципальных услуг (функций)".
156. В случае, если представлен полный комплект документов, должностное лицо, ответственное за прием и регистрацию документов в уполномоченном органе:
принимает заявление об изменении условий или расторжении договора водопользования и обосновывающие документы путем проставления на сопроводительном письме регистрационного штампа в правой нижней части лицевой стороны первой страницы. Регистрационный штамп должен содержать сокращенное наименование уполномоченного органа, дату и входящий номер;
подготавливает и подписывает расписку о получении документов с приложением описи документов и материалов, необходимых для заключения дополнительного соглашения к договору водопользования об изменении условий или соглашения сторон о расторжении договора водопользования, образец которой приведен в приложении 10 к настоящему Регламенту;
снимает копию с указанной расписки и передает заявителю оригинал расписки в получении документов с указанием фактически представленных документов.
В случае, если заявление представляется непосредственно, указанная расписка выдается в течение пятнадцати минут после окончания приема документов.
При поступлении документов, направленных по почте, указанная расписка высылается в течение рабочего дня, следующего за днем поступления документов, по указанному заявителем почтовому адресу с уведомлением о вручении.
При поступлении в уполномоченный орган документов, направленных с использованием федеральной государственной информационной системы "Единый портал государственных и муниципальных услуг (функций)" или регионального портала государственных и муниципальных услуг, расписка, подписанная электронной подписью уполномоченного лица в соответствии с законодательством Российской Федерации, высылается в течение рабочего дня, следующего за днем поступления документов, заявителю с использованием федеральной государственной информационной системы "Единый портал государственных и муниципальных услуг (функций)" или регионального портала государственных и муниципальных услуг.
157. Общий срок административного действия по приему и регистрации документов для заключения дополнительного соглашения к договору водопользования об изменении условий или соглашения сторон о расторжении договора водопользования составляет не более пятнадцати минут на каждого заявителя.
Ответственным за выполнение административного действия является специалист, осуществляющий прием и регистрацию документов для заключения дополнительного соглашения к договору водопользования об изменении условий или соглашения сторон о расторжении договора водопользования.
158. Содержанием действия по рассмотрению принятых документов для заключения дополнительного соглашения к договору водопользования об изменении условий или соглашения сторон о расторжении договора водопользования является проверка достоверности изложенных в документах материалов, а также проверка на факт приобретения права пользования водным объектом на аукционе.
159. По результатам проверки представленных документов в срок не более трех дней принимается решение о необходимости изменения условий или расторжения договора водопользования.
160. В случае, если принято решение о невозможности изменить условия договора водопользования, должностное лицо, ответственное за рассмотрение принятых документов и за подготовку дополнительного соглашения к договору водопользования об изменении условий или соглашения сторон о расторжении договора водопользования в уполномоченном органе:
1) подготавливает мотивированный отказ в необходимости изменения условий договора водопользования;
2) подписывает указанный мотивированный отказ у руководителя (заместителя руководителя) уполномоченного органа;
3) направляет заявителю указанный мотивированный отказ с приложением заключения по результатам проверки представленных документов, заявления и самих представленных документов.
Мотивированный отказ в необходимости изменения условий договора водопользования с приложением заключения по результатам проверки представленных документов и самих представленных документов передается заявителю непосредственно или высылается по указанному заявителем почтовому адресу с уведомлением о вручении в течение двадцати пяти календарных дней с момента регистрации заявления и прилагаемых к нему документов в уполномоченном органе.
При поступлении в уполномоченный орган, направленных с использованием федеральной государственной информационной системы "Единый портал государственных и муниципальных услуг (функций)" или регионального портала государственных и муниципальных услуг, отказ, подписанный электронной подписью уполномоченного лица в соответствии с законодательством Российской Федерации, высылается заявителю с использованием федеральной государственной информационной системы "Единый портал государственных и муниципальных услуг (функций)".
Указанный отказ может быть обжалован заявителем в судебном порядке.
161. Общий срок административного действия по рассмотрению принятых документов для заключения дополнительного соглашения к договору водопользования об изменении условий или соглашения сторон о расторжении договора водопользования составляет двадцать пять календарных дней.
162. Основанием для начала действия по подготовке дополнительного соглашения к договору водопользования об изменении условий или соглашения сторон о расторжении договора водопользования является принятое решение о заключении соответствующего соглашения.
163. Содержание действия:
1) подготовка дополнительного соглашения к договору водопользования об изменении условий или соглашения сторон о расторжении договора водопользования в двух экземплярах;
2) подписание у руководителя (заместителя руководителя) уполномоченного органа двух экземпляров дополнительного соглашения к договору водопользования об изменении условий или двух экземпляров соглашения сторон о расторжении договора водопользования.
164. При подготовке дополнительного соглашения к договору водопользования об изменении условий или соглашения сторон о расторжении договора водопользования должностное лицо, ответственное за рассмотрение принятых документов и за подготовку дополнительного соглашения к договору водопользования об изменении условий или соглашения сторон о расторжении договора водопользования в уполномоченном органе, вносит соответствующие учетные записи в форму учета рассмотрения документов для заключения соглашения сторон об изменении условий или о расторжении договора водопользования, приведенную в приложении 11 к настоящему Регламенту.
165. Общий срок административного действия по подготовке дополнительного соглашения к договору водопользования об изменении условий или соглашения сторон о расторжении договора водопользования составляет два календарных дня.
Ответственным за выполнение административного действия является специалист, осуществляющий подготовку дополнительного соглашения к договору водопользования об изменении условий или соглашения сторон о расторжении договора водопользования.
166. Основанием для начала действия по направлению подписанного дополнительного соглашения к договору водопользования об изменении условий или соглашения сторон о расторжении договора водопользования заявителю является получение двух подписанных руководителем (заместителем руководителя) уполномоченного органа экземпляров соответствующих соглашений.
Дополнительное соглашение к договору водопользования об изменении условий или соглашения сторон о расторжении договора водопользования в двух экземплярах направляются заявителю в течение тридцати дней с момента регистрации заявления об изменении условий или о расторжении договора водопользования и прилагаемых к нему документов в уполномоченном органе.
167. В течение тридцати календарных дней с даты получения двух экземпляров дополнительного соглашения к договору водопользования об изменении условий или соглашения сторон о расторжении договора водопользования заявитель подписывает дополнительное соглашение к договору водопользования об изменении условий или соглашение сторон о расторжении договора водопользования и направляет их в уполномоченный орган.
Ответственным за выполнение административного действия является специалист, осуществляющий подготовку договора о передаче прав и обязанностей по договору водопользования.
168. В случае, если заявитель выражает несогласие с условиями направленного ему дополнительного соглашения к договору водопользования об изменении условий или соглашения сторон о расторжении договора водопользования, то заявитель вправе направить в уполномоченный орган извещение о несогласии с условиями проекта дополнительного соглашения к договору водопользования об изменении условий или соглашения сторон о расторжении договора водопользования.
169. Если в срок, установленный пунктом 167 Регламента, заявитель не представляет в уполномоченный орган подписанное дополнительное соглашение к договору водопользования об изменении условий или соглашение сторон о расторжении договора водопользования, то считается, что заявитель отказался от заключения дополнительного соглашения к договору водопользования об изменении условий или соглашения сторон о расторжении договора водопользования.
170. Содержание действия по внесению подписанного дополнительного соглашения к договору водопользования об изменении условий на регистрацию в государственном водном реестре или соглашения сторон о расторжении договора водопользования для внесения данных о нем в государственный водный реестр и последующее направление зарегистрированного дополнительного соглашения заявителю или соглашения сторон, данные о котором внесены в государственный водный реестр:
внесение соответствующего соглашения на регистрацию в государственном водном реестре;
направление одного из экземпляров соглашения водопользователю.
171. Внесение соответствующего соглашения на регистрацию в государственном водном реестре осуществляется в течение пяти рабочих дней с момента подписания договора водопользования.
Направление водопользователю - в течение двух рабочих дней с момента получения зарегистрированных экземпляров договора водопользования.
Ответственным за выполнение административного действия является специалист, осуществляющий рассмотрение принятых документов и подготовку дополнительного соглашения к договору водопользования об изменении условий или соглашения сторон о расторжении договора водопользования.
172. При заключении дополнительного соглашения сторон об изменении условий или соглашения сторон о расторжении договора водопользования должностное лицо, ответственное за рассмотрение принятых документов и за подготовку дополнительного соглашения к договору водопользования об изменении условий или соглашения сторон о расторжении договора водопользования в уполномоченном органе, вносит соответствующие учетные записи в форму учета рассмотрения документов для заключения дополнительного соглашения к договору водопользования об изменении условий или соглашения сторон о расторжении договора водопользования (приложение 11 к настоящему Регламенту).
Порядок осуществления текущего контроля за соблюдением и исполнением ответственными должностными лицами положений Регламента и иных нормативных правовых актов, устанавливающих требования к исполнению государственной услуги, а также принятием ими решений
173. Текущий контроль за соблюдением и исполнением ответственными должностными лицами уполномоченного органа положений Регламента осуществляется руководителем уполномоченного органа или его заместителем.
Порядок и периодичность осуществления плановых и внеплановых проверок полноты и качества исполнения государственной услуги, в том числе порядок и формы контроля за полнотой и качеством исполнения государственной услуги
174. Федеральная служба по надзору в сфере природопользования осуществляет государственную функцию по осуществлению контроля и надзора за исполнением органами государственной власти субъектов Российской Федерации переданного им для осуществления полномочия Российской Федерации по предоставлению водных объектов или их частей в пользование на основании договоров водопользования с правом направления предписаний об устранении выявленных нарушений, а также о привлечении к ответственности должностных лиц, исполняющих обязанности по осуществлению переданных полномочий.
175. Государственная функция по осуществлению государственного контроля и надзора за исполнением органами государственной власти субъектов Российской Федерации переданного им для осуществления полномочия Российской Федерации по предоставлению водных объектов или их частей в пользование исполняется непосредственно Федеральной службой по надзору в сфере природопользования и ее территориальными органами в соответствии с Административным регламентом исполнения Федеральной службой по надзору в сфере природопользования государственной функции по осуществлению контроля и надзора за исполнением органами государственной власти субъектов Российской Федерации переданных им для осуществления полномочий Российской Федерации в области водных отношений с правом направления предписаний об устранении выявленных нарушений, а также о привлечении к ответственности должностных лиц, исполняющих обязанности по осуществлению переданных полномочий, утвержденным приказом Минприроды России от 31 октября 2008 г. № 290 "Об утверждении Административного регламента исполнения Федеральной службой по надзору в сфере природопользования государственной функции по осуществлению контроля и надзора за исполнением органами государственной власти субъектов Российской Федерации переданных им для осуществления полномочий Российской Федерации в области водных отношений с правом направления предписаний об устранении выявленных нарушений, а также о привлечении к ответственности должностных лиц, исполняющих обязанности по осуществлению переданных полномочий"10 (с изменениями, внесенными приказом Минприроды России от 2 июня 2010 г. № 19311).
______________
10 Зарегистрирован Минюстом России 20 февраля 2009 г., регистрационный № 13416; Бюллетень нормативных актов федеральных органов исполнительной власти, 2009, № 13.
11 Зарегистрирован Минюстом России 19 июля 2010 г. регистрационный № 17900; Бюллетень нормативных актов федеральных органов исполнительной власти, 2010, № 33.
Ответственность должностных лиц уполномоченных органов за решения и действия (бездействие), принимаемые (осуществляемые) ими в ходе предоставления государственной услуги
176. Ответственность за решения и действия (бездействие), принимаемые (осуществляемые) в ходе исполнения государственной услуги в рамках деятельности уполномоченного органа, возлагается на руководителя уполномоченного органа, ответственного за предоставление государственной услуги.
Положения, характеризующие требования к порядку и формам контроля за предоставлением государственной услуги, в том числе со стороны граждан, их объединений и организаций
177. Контроль за проведением проверок со стороны граждан, их объединений и организаций является самостоятельной формой контроля и осуществляется путем направления обращений в уполномоченные органы, а также путем обжалования действий (бездействия) и решений, осуществляемых (принятых) в ходе проведения проверок, в вышестоящие органы государственной власти и судебные органы.
178. Заявитель вправе подать жалобу в уполномоченный орган, предоставляющий государственную услугу, в письменной форме, в том числе при личном приеме заявителя, или в электронном виде.
179. Жалоба должна содержать:
а) наименование органа, предоставляющего государственную услугу, должностного лица органа, предоставляющего государственную услугу, либо федерального государственного служащего, решения и действия (бездействие) которых обжалуются;
б) фамилию, имя, отчество (при наличии), сведения о месте жительства заявителя - физического лица либо наименование, сведения о месте нахождения заявителя - юридического лица, а также номер (номера) контактного телефона, адрес (адреса) электронной почты (при наличии) и почтовый адрес, по которым должен быть направлен ответ заявителю;
в) сведения об обжалуемых решениях и действиях (бездействии) органа, предоставляющего государственную услугу, его должностного лица либо федерального государственного служащего;
г) доводы, на основании которых заявитель не согласен с решением и действием (бездействием) органа, предоставляющего государственную услугу, его должностного лица либо федерального государственного служащего. Заявителем могут быть представлены документы (при наличии), подтверждающие доводы заявителя, либо их копии.
180. В случае если жалоба подается через представителя заявителя, также представляется документ, подтверждающий полномочия на осуществление действий от имени заявителя. В качестве документа, подтверждающего полномочия на осуществление действий от имени заявителя, может быть представлена:
а) оформленная в соответствии с законодательством Российской Федерации доверенность (для физических лиц);
б) оформленная в соответствии с законодательством Российской Федерации доверенность, заверенная печатью заявителя и подписанная руководителем заявителя или уполномоченным этим руководителем лицом (для юридических лиц);
в) копия решения о назначении или об избрании либо приказа о назначении физического лица на должность, в соответствии с которым такое физическое лицо обладает правом действовать от имени заявителя без доверенности.
Предмет жалобы
181. Заявитель может обратиться с жалобой в том числе в следующих случаях:
а) нарушение срока регистрации запроса заявителя о предоставлении государственной услуги;
б) нарушение срока предоставления государственной услуги;
в) требование представления заявителем документов, не предусмотренных нормативными правовыми актами Российской Федерации для предоставления государственной услуги;
г) отказ в приеме документов, представление которых предусмотрено нормативными правовыми актами Российской Федерации для предоставления государственной услуги;
д) отказ в предоставлении государственной услуги, если основания отказа не предусмотрены федеральными законами и принятыми в соответствии с ними иными нормативными правовыми актами Российской Федерации;
е) требование внесения заявителем при предоставлении государственной услуги платы, не предусмотренной нормативными правовыми актами Российской Федерации;
ж) отказ органа, предоставляющего государственную услугу, его должностного лица в исправлении допущенных опечаток и ошибок в выданных в результате предоставления государственной услуги документах либо нарушение установленного срока таких исправлений.
Органы государственной власти и уполномоченные на рассмотрение должностные лица, которым может быть направлена жалоба
182. Жалоба подается в уполномоченный орган, предоставляющий государственную услугу или в вышестоящий орган (в порядке подчиненности).
Порядок подачи и рассмотрения жалобы
183. Прием жалоб в письменной форме осуществляется органом, предоставляющим государственную услугу, в месте предоставления государственной услуги (в месте, где заявитель подавал запрос на получение государственной услуги, нарушение порядка которой обжалуется, либо в месте, где заявителем получен результат указанной государственной услуги).
Время приема жалоб должно совпадать со временем предоставления государственных услуг.
Жалоба в письменной форме может быть также направлена по почте.
В случае подачи жалобы при личном приеме заявитель представляет документ, удостоверяющий его личность в соответствии с законодательством Российской Федерации.
184. В электронном виде жалоба может быть подана заявителем посредством:
а) официального сайта органа, предоставляющего государственную услугу, в информационно-телекоммуникационной сети "Интернет";
б) федеральной государственной информационной системы "Единый портал государственных и муниципальных услуг (функций)".
185. При подаче жалобы в электронном виде документы, указанные в пункте 180 настоящего Регламента, могут быть представлены в форме электронных документов, подписанных электронной подписью, вид которой предусмотрен законодательством Российской Федерации, при этом документ, удостоверяющий личность заявителя, не требуется.
186. Жалоба рассматривается органом, предоставляющим государственную услугу, порядок предоставления которой был нарушен вследствие решений и действий (бездействия) органа, предоставляющего государственную услугу, его должностного лица либо федеральных государственных служащих. В случае если обжалуются решения руководителя органа, предоставляющего государственную услугу, жалоба подается в вышестоящий орган (в порядке подчиненности) и рассматривается им в порядке, предусмотренном настоящим Регламентом.
При отсутствии вышестоящего органа жалоба подается непосредственно руководителю органа, предоставляющего государственную услугу, и рассматривается им в соответствии с настоящим Регламентом.
187. В случае если жалоба подана заявителем в орган, в компетенцию которого не входит принятие решения по жалобе в соответствии с требованиями пункта 186 настоящего Регламента, в течение 3 рабочих дней со дня ее регистрации указанный орган направляет жалобу в уполномоченный на ее рассмотрение орган и в письменной форме информирует заявителя о перенаправлении жалобы.
При этом срок рассмотрения жалобы исчисляется со дня регистрации жалобы в уполномоченном на ее рассмотрение органе.
188. В органах, предоставляющих государственные услуги, определяются уполномоченные на рассмотрение жалоб должностные лица, которые обеспечивают:
а) прием и рассмотрение жалоб в соответствии с требованиями настоящего Регламента;
б) направление жалоб в уполномоченный на их рассмотрение орган в соответствии с пунктом 186 настоящего Регламента.
189. В случае установления в ходе или по результатам рассмотрения жалобы признаков состава административного правонарушения, предусмотренного статьей 5.63 Кодекса Российской Федерации об административных правонарушениях от 30 декабря 2001 г. № 195-ФЗ (Собрание законодательства Российской Федерации, 2002, № 1, ст. 1; 2012, № 49, ст. 6752), или признаков состава преступления должностное лицо, уполномоченное на рассмотрение жалоб, незамедлительно направляет соответствующие материалы в органы прокуратуры.
190. Органы, предоставляющие государственные услуги, обеспечивают:
а) оснащение мест приема жалоб;
б) информирование заявителей о порядке обжалования решений и действий (бездействия) органов, предоставляющих государственные услуги, их должностных лиц либо федеральных государственных служащих посредством размещения информации на стендах в местах предоставления государственных услуг, на их официальных сайтах, на Едином портале;
в) консультирование заявителей о порядке обжалования решений и действий (бездействия) органов, предоставляющих государственные услуги, их должностных лиц либо федеральных государственных служащих, в том числе по телефону, электронной почте, при личном приеме;
г) заключение соглашений о взаимодействии в части осуществления многофункциональными центрами приема жалоб и выдачи заявителям результатов рассмотрения жалоб;
д) формирование и представление ежеквартально в вышестоящий орган отчетности о полученных и рассмотренных жалобах (в том числе о количестве удовлетворенных и неудовлетворенных жалоб).
Сроки рассмотрения жалобы
191. Жалоба, поступившая в уполномоченный на ее рассмотрение орган, подлежит регистрации не позднее следующего рабочего дня со дня ее поступления. Жалоба рассматривается в течение 15 рабочих дней со дня ее регистрации, если более короткие сроки рассмотрения жалобы не установлены органом, уполномоченным на ее рассмотрение.
В случае обжалования отказа органа, предоставляющего государственную услугу, его должностного лица в приеме документов у заявителя либо в исправлении допущенных опечаток и ошибок или в случае обжалования заявителем нарушения установленного срока таких исправлений жалоба рассматривается в течение 5 рабочих дней со дня ее регистрации.
Перечень оснований для приостановления рассмотрения жалобы в случае, если возможность приостановления предусмотрена законодательством Российской Федерации
192. Оснований для приостановления рассмотрения жалобы не предусмотрено.
Результат рассмотрения жалобы
193. По результатам рассмотрения жалобы в соответствии с частью 7 статьи 11.2 Федерального закона от 27 июля 2010 г. № 210-ФЗ "Об организации предоставления государственных и муниципальных услуг" уполномоченный на ее рассмотрение орган принимает решение об удовлетворении жалобы либо об отказе в ее удовлетворении. Указанное решение принимается в форме акта уполномоченного на ее рассмотрение органа.
При удовлетворении жалобы уполномоченный на ее рассмотрение орган принимает исчерпывающие меры по устранению выявленных нарушений, в том числе по выдаче заявителю результата государственной услуги, не позднее 5 рабочих дней со дня принятия решения, если иное не установлено законодательством Российской Федерации.
Порядок информирования заявителя о результатах рассмотрения жалобы
194. Ответ по результатам рассмотрения жалобы направляется заявителю не позднее дня, следующего за днем принятия решения, в письменной форме.
195. В ответе по результатам рассмотрения жалобы указываются:
а) наименование органа, предоставляющего государственную услугу, рассмотревшего жалобу, должность, фамилия, имя, отчество (при наличии) его должностного лица, принявшего решение по жалобе;
б) номер, дата, место принятия решения, включая сведения о должностном лице, решение или действие (бездействие) которого обжалуется;
в) фамилия, имя, отчество (при наличии) или наименование заявителя;
г) основания для принятия решения по жалобе;
д) принятое по жалобе решение;
е) в случае, если жалоба признана обоснованной, - сроки устранения выявленных нарушений, в том числе срок предоставления результата государственной услуги;
ж) сведения о порядке обжалования принятого по жалобе решения.
196. Ответ по результатам рассмотрения жалобы подписывается уполномоченным на рассмотрение жалобы должностным лицом органа, предоставляющего государственные услуги.
По желанию заявителя ответ по результатам рассмотрения жалобы может быть представлен не позднее дня, следующего за днем принятия решения, в форме электронного документа, подписанного электронной подписью уполномоченного на рассмотрение жалобы должностного лица и (или) уполномоченного на рассмотрение жалобы органа, вид которой установлен законодательством Российской Федерации.
197. Уполномоченный на рассмотрение жалобы орган отказывает в удовлетворении жалобы в следующих случаях:
а) наличие вступившего в законную силу решения суда, арбитражного суда по жалобе о том же предмете и по тем же основаниям;
б) подача жалобы лицом, полномочия которого не подтверждены в порядке, установленном законодательством Российской Федерации;
в) наличие решения по жалобе, принятого ранее в соответствии с требованиями настоящего Регламента в отношении того же заявителя и по тому же предмету жалобы.
198. Уполномоченный на рассмотрение жалобы орган вправе оставить жалобу без ответа в следующих случаях:
а) наличие в жалобе нецензурных либо оскорбительных выражений, угроз жизни, здоровью и имуществу должностного лица, а также членов его семьи;
б) отсутствие возможности прочитать какую-либо часть текста жалобы, фамилию, имя, отчество (при наличии) и (или) почтовый адрес заявителя, указанные в жалобе.
Порядок обжалования решения по жалобе
199. Заявитель вправе обжаловать решение по жалобе в вышестоящем органе государственной власти.
Право заявителя на получение информации и документов, необходимых для обоснования и рассмотрения жалобы
200. Заявитель имеет право на получение исчерпывающей информации и документов, необходимых для обоснования и рассмотрения жалобы.
Способы информирования заявителей о порядке подачи и рассмотрения жалобы
201. Информацию о порядке подачи и рассмотрения жалобы можно получить:
а) на официальном сайте органа, предоставляющего государственную услугу;
б) в информационно-телекоммуникационной сети "Интернет", на портале федеральной государственной информационной системы "Единый портал государственных и муниципальных услуг (функций)";
в) по телефонам, указанным в приложении 1 к настоящему Регламенту;
г) при личном обращении в уполномоченный орган, предоставляющий государственную услугу.
к Административному регламенту
по предоставлению органами государственной
власти субъектов Российской Федерации
государственной услуги в сфере
переданного полномочия Российской
Федерации по предоставлению водных
объектов или их частей, находящихся
в федеральной собственности и расположенных
на территориях субъектов Российской
Федерации, в пользование на основании
договоров водопользования
Информация об органах государственной власти субъектов Российской Федерации, осуществляющих переданное полномочие Российской Федерации в области водных отношений по предоставлению водных объектов в пользование
|
№ п/п |
Субъекты Российской Федерации |
Наименование уполномоченного органа исполнительной власти субъекта Российской Федерации в области водных отношений |
Место нахождения |
График работы, Справочные телефоны, Адрес официального сайта в сети Интернет, Адрес электронной почты |
|
1 |
2 |
3 |
4 |
5 |
|
1. |
Республика Адыгея (Адыгея) |
Управление природных ресурсов и охраны окружающей среды Республики Адыгея |
385000, Республика Адыгея, г. Майкоп, ул. Крестьянская, 236 |
понедельник - четверг, с 9:00 до 18:00 ч. пятница с 9:00 до 17:00 Справочный телефон: (87772) 57-09-24; http://www.Adygheya.ru E-mail: ecokontrol_ra@.mail.ru |
|
2. |
Республика Алтай |
Министерство лесного хозяйства Республики Алтай |
649000, Республика Алтай, г. Горно-Алтайск, ул. Ленкина, 12 |
понедельник - пятница с 9:00 до 18:00 ч. Справочный телефон: 8 (388-22) 6-72-91, 6-21-81 http://mlh-ra.ru E-mail: forest04@mail.ru, mpr_ra@mail.ru |
|
3. |
Республика Башкортостан |
Министерство природопользования и экологии Республики Башкортостан |
450006, Республика Башкортостан, г. Уфа, ул. Ленина, 86 |
понедельник - пятница с 9:00 до 18:00 ч. перерыв с 12:30 до 13:30 ч. Справочные телефоны: (347) 262-41-01 (347) 262-40-69 (347) 273-50-32 (347) 273-95-63 (347) 273-50-45 Факс (347) 273-50-45 http://www.mprrb.ru E-mail: mprrb@ufanet.ru |
|
4. |
Республика Бурятия |
Министерство природных ресурсов Республики Бурятия |
670034, Республика Бурятия, г. Улан-Удэ, ул. Революции 1905 года, 11а |
понедельник - пятница с 8:30 до 17:30 ч. Справочный телефон: 8 (3012) 44-16-15 http://www.minpriroda-rb.ru E-mail: info@mpr.govrb.ru |
|
5. |
Республика Дагестан |
Министерство природных ресурсов и экологии Республики Дагестан |
367012, Республика Дагестан, г. Махачкала, ул. Абубакарова, 73 |
понедельник - пятница с 9:00 до 18:00 ч. Справочные телефоны: (8722) 671240 (8722) 672957 (8722) 672786 (8722) 673859 (8722) 517259 (8722) 780761 (8722) 517256 http://www.mprdaq.ru E-mail: mprierd-info@mail.ru; mprvoda@mail.ru |
|
6. |
Республика Ингушетия |
Комитет Республики Ингушетия по экологии и природным ресурсам |
386001, Республика Ингушетия, г. Магас, Дошлоко Мальсагова, 31а |
понедельник - пятница с 9:00 до 18:00 ч. Справочный телефон: (8734) 55-15-68, 55-17-39 http://www.komecori.ru E-mail: Komitet.ri@mail |
|
7. |
Кабардино-Балкарская Республика |
Министерство природных ресурсов и охраны окружающей Кабардино-Балкарской Республики |
360017, Кабардино-Балкарская Республика, г. Нальчик, ул. Балкарская, дом 102 |
понедельник - пятница с 9:00 до 18:00 ч. обеденный перерыв с 13:00 до 14:00 ч. Справочный телефон: 8-866-2-74-18-07 8-866-2-74-12-86 http://www.pravitelstvokbr.ru E-mail: mooskbr@rambler.ru |
|
8. |
Республика Калмыкия |
Министерство природных ресурсов, охраны окружающей среды и развития энергетики Республики Калмыкия |
358000, Республика Калмыкия, г. Элиста, ул. Н. Очирова, 15 |
понедельник - пятница с 9:00 до 18:00 ч. обеденный перерыв с 13:00 до 14:00 ч. Справочный телефон: (84722) 40403 (84722) 35107 http://www.kalmpriroda.ru E-mail: priemnaya@kalmpriroda.ru E-mail: voda@kalmpriroda.ru |
|
9. |
Карачаево-Черкесская Республика |
Управление охраны окружающей среды и водных ресурсов Карачаево-Черкесской Республики |
369000, Карачаево-Черкесская Республика, г. Черкесск, ул. Первомайская, 49 |
понедельник - пятница с 9:00 до 18:00 ч. обеденный перерыв с 13:00 до 14:00 ч. Справочный телефон: (8-878-2) 26-48-94 http://okrsredkchr.ru E-mail: iekolog@mail.ru |
|
10. |
Республика Карелия |
Министерство по природопользованию и экологии Республики Карелия |
185035, Республика Карелия, г. Петрозаводск, ул. Андропова, д. 2/24 |
понедельник - четверг с 9:00 до 17:15 ч. пятница с 9:00 до 17:00 ч. Справочный телефон: (8142) 79-67-01; (8142) 79-67-29; (8142) 79-67-30 http://gov.karelia.ru/gov/Power/Committee/Forest/index.html E-mail: ecopetr@karelia.ru |
|
11. |
Республика Коми |
Министерство природных ресурсов и охраны окружающей среды Республики Коми |
167982, Республика Коми, г. Сыктывкар, ул. Интернациональная, 108 а |
понедельник - четверг, с 8:45 до 18:00 ч. пятница с 8:45 до 16:00 ч. справочные телефоны: 8 (8212) 24-07-44 8 (8212) 44-13-90 8 (8212) 20-26-75 8 (8212) 20-28-61 http://Mpr.rkomi.ru E-mail: mprrk@rkomi.ru |
|
12. |
Республика Марий Эл |
Департамент экологической безопасности, природопользования и защиты населения Республики Марий Эл |
424000 Республика Марий Эл, г. Йошкар-Ола, ул. Волкова, д. 103 |
понедельник - пятница с 8:30 до 17:30 ч. перерыв с 12:30 до 13:30 ч. справочные телефоны: (8362) 63-03-94 (8362) 63-02-88 http://portal.mari.ru/debzn/ E-mail: debzn@mari-el.ru |
|
13. |
Республика Мордовия |
Министерство лесного, охотничьего хозяйства и природопользования Республики Мордовия |
430005, Республика Мордовия, г. Саранск, ул. Коммунистическая, 50 |
понедельник - пятница с 9 до 18 ч. перерыв с 13 до 14 ч. справочные телефоны: 8 (834-2) 24-49-40 8 (834-2) 23-21-53 http://www:e-mordovia.ru/powerbodv/view/10 E-mail: mpriroda@moris.ru |
|
14. |
Республика Саха (Якутия) |
Департамент по водным отношениям Республики Саха (Якутия) |
677000, Республика Саха (Якутия), г. Якутск, ул. Курашова, 30/1, 2-й этаж, каб. 206 |
понедельник - пятница, с 9:00 до 18:00 ч. перерыв с 13:00 до 14:00 ч. справочные телефоны: 8 (4112) 341117; 8 (4112) 421022 8 (4112) 343903 http://www.sakha.gov.ru E-mail: aquadepartment@mail.ru |
|
15. |
Республика Северная Осетия - Алания |
Комитет Республики Северная Осетия - Алания по охране окружающей среды и природных ресурсов |
362021, РСО-Алания, г. Владикавказ, ул. Иристонская, 25 |
понедельник - пятница, с 9:00 до 18:00 ч. справочные телефоны: (867-2) 74-94-21, (867-2) 74-35-86. http://www.minprirod.ru E-mail: minprirod@rambler.ru |
|
16. |
Республика Татарстан (Татарстан) |
Министерство энергетики Республики Татарстан |
420021, Республика Татарстан, г. Казань, ул. Татарстан, 55 |
понедельник - четверг с 9:00 до 18:00 ч. пятница с 9:00 до 16:45 перерыв на обед с 12:00 до 12:45 Справочные телефоны: (843) 200-00-01 (843) 200-00-19 (843) 200-00-28 (843) 200-00-03 (843) 200-00-16 (843) 200-00-75 http://minenergo.tatar.ru E-mail: minenergo@tatar.ru Tatyana.Vasileva@tatar.ru Nataliya.Boychenko@tatar.ru |
|
17. |
Республика Тыва |
Министерство природных ресурсов и экологии Республики Тыва |
667011, Республика Тыва, г. Кызыл, ул. Калинина, 1 "б" |
понедельник - пятница, с 8:00 до 17:00 ч. справочные телефоны 8 (39422) 6-28-03 8 (39422) 6-28-00 8 (39422) 6-28-06 http://minpriroda-rt.tuva.ru E-mail//minpriroda tuva@mail.ru |
|
18. |
Удмуртская Республика |
Министерство природных ресурсов и охраны окружающей среды Удмуртской Республики |
426011, Удмуртская Республика, г. Ижевск, переулок Северный, 61 |
понедельник - четверг с 8:30 до 16:30 ч. перерыв с 12:00 до 12:48 ч. справочные телефоны (3412) 439-101 (3412) 901-062 http://www.minpriroda.ru E-mail: mpr-pvo@mail.ru |
|
19. |
Республика Хакасия |
Министерство регионального развития республики Хакасия |
655019, Республика Хакасия, г. Абакан, ул. Щетинкина, 18, а/я 93 |
понедельник - пятница, с 9:00 до 18:00 ч. перерыв с 13:00 до 14:00 справочные телефоны: 8 (3902) 22-75-26 http://www.r-19.ru E-mail: minreg@r-19.ru E-mail: pressa-minregion@r-19.ru |
|
20. |
Чеченская Республика |
Комитет Правительства Чеченской Республики по экологии |
364020, Чеченская Республика, г. Грозный, Ленинский район, ул. Кутузова, 5 |
понедельник - пятница, с 9:00 до 18:00 ч. справочные телефоны: (8712) 22-39-64 (8712) 22-37-39 http://www.ecologchr.ru E-mail: есо95@mail.ru |
|
21. |
Чувашская Республика - Чувашия |
Министерство природных ресурсов и экологии Чувашской Республики |
428032, Чувашская Республика, г. Чебоксары, ул. Ленинградская, 33 |
понедельник - пятница, с 8:00 до 17:00 ч. перерыв с 12:00 до 13:00 справочные телефоны: (8352) 62-69-22, факс (8352) 62-73-83 http://www.minpriroda.cap.ru E-mail: minpriroda@cap.ru |
|
22. |
Алтайский край |
Управление природных ресурсов и охраны окружающей среды Алтайского края |
656035, Алтайский край, г. Барнаул, пр-т Ленина, 59, а/я 1277 65056, Алтайский край, г. Барнаул, ул. Гоголя, 42 |
понедельник - четверг с 9:00 до 18:00 ч. пятница с 9:00 до 17:00 ч. обед с 13:00 до 13:48 ч. http://www.ecoregion22.ru E-mail: alt_dooc@ab.ru |
|
23. |
Забайкальский край |
Министерство природных ресурсов и экологии Забайкальского края |
672021, Забайкальский край, г. Чита, ул. Чкалова, д. 136 (юридический адрес) Г. Чита, ул. Чайковского, д. 8 (почтовый адрес) |
понедельник-четверг с 8:45 до 18:00 ч. пятница с 8:45 до 16:45 ч. перерыв с 13:00 до 14:00 справочные телефоны: (302-2) 35-85-32 (302-2) 32-47-01 http://www.minprir.e-zab.ru E-mail: info@minprir.e-zab.ru |
|
24. |
Камчатский край |
Министерство природных ресурсов Камчатского края |
683040, Камчатская область г. Петропавловск- Камчатский, пл. Ленина, 1 683040, г. Петропавловск Камчатский, Ленинградская д. 118 |
понедельник - пятница, с 9:00 до 17:00 ч. справочные телефоны: (4152) 420174 (4152) 424425 (4152) 425654. http://www.kamchatka.gov.ru E-mail: priroda@kamchatka.gov.ru |
|
25. |
Краснодарский край |
Министерство природных ресурсов Краснодарского края |
350020, г. Краснодар, ул. Красная, 180, 350020, г. Краснодар, ул. Дзержинского, 14, ул. Офицерская, 32 |
понедельник - четверг, с 9:00 до 18:00 ч., перерыв с 13:00 до 14:00 ч. справочные телефоны: (861) 259-19-65, (861) 298-04-29, www.mprkk.ru E-mail: mprkk@krasnodar.ru |
|
26. |
Красноярский край |
Министерство природных ресурсов и лесного комплекса Красноярского края |
660009, Красноярский край, г. Красноярск, ул. Ленина, 125 |
понедельник-пятница с 9:00 до 18:00 ч. обед c 13.00 до 14:00 ч. справочные телефоны: (391) 249-31-00, (391) 249-38-53 http://www.krskstate.ru E-mail: mail-mpr@mpr.krskstate.ru |
|
27. |
Пермский край |
Министерство природных ресурсов Пермского края |
614006, Пермский край, г. Пермь, ул. Ленина, 51 |
понедельник-четверг с 9:00 до 18:00 ч. пятница с 9:00 до 17:00 ч. справочные телефоны (342) 235-11-97 (342) 235-11-92 (342) 217-73-74 http://www.priroda.permkrai.ru E-mail: Voda3@priroda.permkrai.ru Vodal@priroda.permkrai.ru |
|
28. |
Приморский край |
Управление природных ресурсов и охраны окружающей среды Приморского края |
690007, Приморский край, г. Владивосток, ул. 1-я Морская, 2 каб. 500/3 |
понедельник - четверг, с 9:00 до 18:00 ч. пятница с 9:00 до 17:00 ч. перерыв с 13:00 до 14:00 ч. справочные телефоны: 8 (4232) 215-399 http://www.primorskv.ru E-mail: prirodapk@primorsky.ru |
|
29. |
Ставропольский край |
Министерство природных ресурсов и охраны окружающей среды Ставропольского края |
355006, Ставропольский край, г. Ставрополь, ул. Голенева, 18 |
понедельник - пятница с 9 до 18 ч. перерыв с 13 до 14 ч. Прием документов от заявителей: вторник, четверг с 9 до 18 ч., перерыв с 13 до 14 ч. справочные телефоны: (8652) 94-73-44 (8652) 94-73-30/94-73-41 (8652) 94-73-38/94-73-12 (8652) 94-73-05/94-73-07 http://www.mpr.stavkray.ru E-mail: voda@mpr.stavkray.ru |
|
30. |
Хабаровский край |
Министерство природных ресурсов Хабаровского края |
680000, Хабаровский край, г. Хабаровск, ул. Карла Маркса, 56 680000, г. Хабаровск, ул. Запарина, 92 |
понедельник - пятница: с 9:00 до 18:00 ч., перерыв на обед: с 13:00 до 14:00 ч. справочные телефоны: (4212) 32-50-80 (4212) 32-92-64 (4212) 32-72-17 (4212) 31-56-64 http://www.adm.khv.ru http://mpr.khabkrai.ru E-mail: priroda@adm.khv.ru E-mail: vodresurs@adm.khv.ru E-mail: mprinfo@adm.khv.ru |
|
31. |
Амурская область |
Министерство природных ресурсов Амурской области |
675023, Амурская область, г. Благовещенск, ул. Ленина, 135 |
понедельник-пятница с 9:00 до 18:00 ч. справочные телефоны 8 4162-23-16-40 8 4162-23-16-41 8 4162-23-16-56 8 4162-23-16-57 http://www.amurobl.ru E-mail: mail@mpr.amurobl.ru |
|
32. |
Архангельская область |
Агентство природных ресурсов и экологии Архангельской области |
163004, Архангельская область, г. Архангельск, пр. Троицкий, 49 |
понедельник - четверг, с 9:00 до 17:30 ч. пятница с 9:00 до 16:00 перерыв с 13:00 до 14:00 справочные телефоны: (8182) 21-55-19; (8182) 28-55-48 факс: (8182) 28-57-48 http://www.dvinaland.ru E-mail: eco@dvinaland.ru |
|
33. |
Астраханская область |
Служба природопользования и охраны окружающей среды Астраханской области |
414000, Астраханская область, г. Астрахань, ул. Свердлова, 59а |
понедельник - пятница, с 9:00 до 18:00 ч. справочные телефоны (8512) 61-04-00 http://nature.astrobl.ru E-mail: nature@astrobl.ru |
|
34. |
Белгородская область |
Департамент строительства, транспорта и жилищно-коммунального хозяйства Белгородской области |
308005, Белгородская область, г. Белгород, Соборная пл., 4 |
понедельник - пятница, с 9:00 до 18:00 ч. справочные телефоны: 8-4722-32-17-48, 8-4722-33-46-57, 8-4722-33-45-77 http://www.bekegion.ru http://belgorodstroy.ru E-mail: belvodresurs@mail.ru |
|
35. |
Брянская область |
Комитет природопользования и охраны окружающей среды, лицензирования отдельных видов деятельности Брянской области |
241050, Брянская область, г. Брянск, площадь Карла Маркса, д. 2 |
понедельник - четверг, с 9:30 до 17:45 ч. пятница с 8:30 до 16:30 перерыв с 13:00 до 14:00 справочные телефоны: (4832) 74-31-03 http://www.kp132.ru E-mail: klabo@online.bryansk.ru |
|
36. |
Владимирская область |
Департамент природопользования и охраны окружающей среды администрации Владимирской области |
600000, Владимирская область, г. Владимир, ул. Гагарина, 31 |
понедельник - пятница, с 8:30 до 17:00 ч. перерыв с 12:00 до 12:30 справочные телефоны: (4922) 32-32-30 (4922) 32-29-58 http://dpp.avo.ru E-mail: dpp@avo.ru |
|
37. |
Волгоградская область |
Комитет природных ресурсов и охраны окружающей среды Администрации Волгоградской области |
400078, Волгоградская область, г. Волгоград, проспект им. В. И. Ленина, 102 |
понедельник - пятница 08:30 до 17:30 ч. перерыв 12:00 до 13:00 ч. справочные телефоны (8442) 23-67-46 (8442) 23-35-86 http:/ www.voganet.ru E-mail: priem_kop@rlan.ru |
|
38. |
Вологодская область |
Департамент природных ресурсов и охраны окружающей среды Вологодской области |
160000, Вологодская область, г. Вологда, ул. Зосимовская, 65 |
понедельник - пятница 8:00 до 17:00 ч. перерыв 12:30 до 13:30 ч. справочные телефоны (8172) 75-84-18 (8172) 75-21-48 (8172) 75-85-73 (8172) 75-12-49 http://www.vologda-oblast.ru E-mail: priroda@vologda.ru |
|
39. |
Воронежская область |
Управление по экологии и природопользованию Воронежской области |
394026, Воронежская область, г. Воронеж, ул. Плехановская, 53 |
понедельник -четверг с 9:00 до 18.00 ч. пятница с 9:00 до 16:45 перерыв с 13:00 до 13:45 справочные телефоны: (4732) 5219-77 (4732) 52-78-30 http://www.govvrn.ru E-mail: ecolog@gowrn.ru |
|
40. |
Ивановская область |
Комитет Ивановской области по природопользованию |
153000, г. Иваново, пл. Революции, д. 2/1, к. 444 |
понедельник - пятница 9:00 до 18:00 ч. перерыв 13:00 до 14:00 ч. справочные телефоны (4932) 32-51-44 (4932) 32-58-33 http:/www.kompriroda.ivanovoobl.ru E-mail: kompriroda@ivanovoobl.ru |
|
41. |
Иркутская область |
Министерство природных ресурсов и экологии Иркутской области |
664027, Иркутская область, г. Иркутск, ул. Ленина, 1а Отдел водных ресурсов г. Иркутск, ул. Горького, 31, каб. 9 |
понедельник - пятница, с 9:00 до 18:00 ч. перерыв с 13:00 до 14:00 справочные телефоны: 8 (3952) 25-62-46 8 (3952) 20-19-41 http://www.irkobl.ru http://www.irkobl.ru/sites/ecology E-mail: eco_exam@govirk.ru eco@govirk.ru; a.davidkova@govirk.ru |
|
42. |
Калининградская область |
Министерство развития инфраструктуры Калининградской области |
236007, Калининградская область, г. Калининград, ул. Дмитрия Донского, 1 |
понедельник - пятница, с 9:00 до 18:00 ч. перерыв на обед с 13:00 до 14:00 справочные телефоны: 8 (4012) 59-90-30 8 (4012) 59-90-31 факс 8 (4012) 59-92-09 8 (4012) 59-95-73 http://www.gov39.ru E-mail: infrast@gov39.ru, loyko@gov39.ru |
|
43. |
Калужская область |
Министерство природных ресурсов, экологии и благоустройства Калужской области |
240018, г. Калуга, ул. Заводская, д. 57 |
понедельник-четверг с 9:00 до 18:15 ч. пятница с 9:00 до 17:00 ч. справочные телефоны: (4842) 71-99-55 4842) 54-92-18 (4842) 71-99-68 (4842) 71-99-76 http://www.admoblkaluga.ru/ E-mail: prohorovya@adm.kaluga.ru teljatnikova@adm.kaluga.ru korolevaiv@adm.kaluga.ru mitjuchina@adm.kaluga.ru priroda@adm.kaluga.ru |
|
44. |
Кемеровская область |
Департамент природных ресурсов и экологии Кемеровской области |
650099, Кемеровская область, г. Кемерово, пр-т Советский, 63 |
понедельник - пятница, с 8:30 до 12:00 ч. с 13:00 до 17:30 ч. технический перерыв: с 11:00 до 11:10 ч. перерыв на обед: с 12:00 до 13:00 ч. справочные телефоны: (384-2) 58-55-56 http://www.kuzbasseco.ru/ E-mail: kea@ako.ru |
|
45. |
Кировская область |
Департамент экологии и природопользования Кировской области |
610000, Кировская область, г. Киров, Динамовский пр-д, 14а |
понедельник-четверг с 09:00 до 18:00 ч. пятница с 09:00 до 17:00 ч. справочные телефоны: (8332) 64-52-01 (8332) 64-54-94 http://ako.kirov.ru E-mail: depgreen43@mail.ru |
|
46. |
Костромская область |
Департамент природных ресурсов и охраны окружающей среды Костромской области |
156013, Костромская область, г. Кострома, проспект Мира, 128а |
понедельник - пятница, с 8:00 до 17:00 ч. перерыв на обед с 12:00 до 13:00 справочные телефоны: (4942) 513591 (4942) 513591 (4942) 453722 (4942) 453712 http://www.dpr44.ru E-mail: dpr44@bk.ru |
|
47. |
Курганская область |
Департамент природных ресурсов и охраны окружающей среды Курганской области |
640021, Курганская область, г. Курган, ул. Володарского, 65 а |
понедельник - пятница, с 8:00 до 17:00 ч. перерыв на обед с 12:00 до 13:00 справочные телефоны: (3522) 43-19-00 (3522) 43-27-15 (3522) 43-32-61 http://www.priroda.kureanobl.ru E-mail: prirodresurs@kurganobl.ru |
|
48. |
Курская область |
Департамент экологической безопасности и природопользования Курской области |
305023, Курская область, г. Курск, ул. 3-я Песковская, д. 40 |
понедельник - пятница, с 9:00 до 18:00 ч. справочные телефоны: 8 (4712) 33-13-38 http://ecolog46.ru E-mail: ecolog46@yandex.ru |
|
49. |
Ленинградская область |
Комитет по природным ресурсам Ленинградской области |
197342, Ленинградская область, Санкт-Петербург, улица Торжковская, 4 |
понедельник - четверг с 9:00 до 18:00 пятница: с 9:00 до 17:00 обеденный перерыв с 12:12 до 13:00 справочные телефоны: (812) 4965636, (812) 4924405 (812) 4928072 (812) 4926989 (812) 4927414 http://www.lenobl.ru/economics/ecology E-mail: lpc@lenreg.ru |
|
50. |
Липецкая область |
Управление экологии и природных ресурсов Липецкой области |
398050, Липецкая область, г. Липецк, площадь Плеханова, 1 |
понедельник - четверг: с 8:30 до 17:30, пятница: с 8:30 до 16:30 перерыв с 13:00 до 13:48 справочный телефон: (4742) 72-42-25 http://www.admlr.lipetsk.ru E-mail: ekolog@admlr.lipetsk.ru |
|
51. |
Магаданская область |
Департамент природных ресурсов администрации Магаданской области |
685000, Магаданская область, г. Магадан, ул. Пролетарская, 14 |
понедельник - четверг с 9:00 до 17:45 пятница: с 9:00 до 17:30 обеденный перерыв с 12:30 до 14:00 справочные телефоны: (4132) 607191 (4132) 643239 http://www.magadan.ru E-mail: nedra_dep@maglan.ru nedravoda@maglan.ru |
|
52. |
Московская область |
Министерство экологии и природопользования Московской области |
143407, Московская область, г. Красногорск, бульвар Строителей, дом 1 |
понедельник - четверг, с 9:00 до 18:00 ч. пятница с 9:00 до 16:45 перерыв с 12:30 до 13:15 приемный день: вторник - с 10:00 до 17:00 справочные телефоны: 8 (498) 602 20 69 8 (498) 602 2140 8 (498) 602 2141 8 (498) 602 2142 8 (498) 602 20 01 http://www.mosreg.ru http://www.mep.mosreg.ru E-mail: pismo@minecology.ru |
|
53. |
Мурманская область |
Комитет промышленного развития, экологии и природопользования Мурманской области |
183025, Мурманская область, г. Мурманск, проезд Капитана Тарана, 25 |
понедельник-четверг с 9:00 до 18:15 ч. пятница с 9:00 до 17:00 ч. перерыв на обед с 13:00 до 14:00 ч. часы приема заявителей понедельник-пятница с 10:00 до 16:00 ч. справочные телефоны: (815 2) 21-00-40 (815 2) 21-00-24 http://nature.gov-murman.ru E-mail: kpr@kpr-murman.info |
|
54. |
Нижегородская область |
Министерство экологии и природных ресурсов Нижегородской области |
603134, Нижегородская область, г. Нижний Новгород, ул. Костина, 2 |
понедельник - четверг, с 9:00 до 18:00 ч. пятница с 9:00 до 17:00 перерыв с 13:00 до 14:00 справочные телефоны: (831) 433-86-64 (831) 430-14-10 (831) 433-99-65 (831) 434-38-05 http://http://www.mpr-nn.ru/ E-mail: official@eco.kreml.nnov.ru; bar@eco.kreml.nnov.ru |
|
55. |
Новгородская область |
Комитет по охране окружающей среды и природных ресурсов Новгородской области |
173025, Новгородская область, г. Великий Новгород, проспект Мира, 22/25 |
понедельник - пятница, с 8:30 до 17:30 ч. перерыв с 13:00 до 14:00 ч. справочные телефоны: (8162) 68-44-81, 68-44-83 факс (8162) 67-41-92 http://www.ecology.niac.ru/ E-mail: ecology@niac.ru, eco.ovr@yandex.ru |
|
56. |
Новосибирская область |
Департамент природных ресурсов и охраны окружающей среды Новосибирской области |
630099, Новосибирская область, г. Новосибирск, Красный проспект, 25, каб. 445 |
понедельник - четверг, с 9:00 до 18:00 ч. пятница с 9:00 до 17:00 перерыв с 13:00 до 13:48 справочные телефоны: (383) 202-08-70 факс (383) 202-08-28 http://dproos.nso.ru E-mail: dproos@obladm.nso.ru |
|
57. |
Омская область |
Министерство природных ресурсов и экологии Омской области |
644001, Омская область, г. Омск, ул. Куйбышева, 63 |
понедельник - четверг с 8:30 до 17:45 ч. пятница с 8:30 до 17:45 ч. обеденный перерыв с 13:00 до 14:00 справочные телефоны (3812) 37-25-07 http://www.mpr.omskportal.ru E-mail: mpr.it.omsk@mail.ru |
|
58. |
Оренбургская область |
Министерство строительства, жилищно-коммунального и дорожного хозяйства Оренбургской области |
460015, Оренбургская область, г. Оренбург, Дом Советов |
понедельник - четверг, с 9:00 до 18:00 ч. пятница с 9:00 до 17:00 перерыв с 13:00 до 13:48 справочные телефоны: (3532) 78-60-14, 77-69-43 http://www.orb.ru E-mail: office06@mail.orb.ru |
|
59. |
Орловская область |
Управление по охране и использованию объектов животного мира, водных биоресурсов и экологической безопасности Орловской области |
302028, Орловская область, г. Орел, ул. Сурена Шаумяна, 16 |
понедельник - пятница, с 9:00 до 18:00 ч. Перерыв с 13:00 до 14:00 справочный телефон: 8 (4862) 45-54-98 Факс: 8 (4862) 45-46-71 http://www.adm.orel.ru E-mail: ekokontrol-orl@yandex.ru |
|
60. |
Пензенская область |
Управление природных ресурсов и охраны окружающей среды Пензенской области |
440066, Пензенская область, г. Пенза, 2-ой Виноградный проезд, 30 |
понедельник - пятница, с 9:00 до 18:00 ч. справочные телефоны: (8412) 92-00-02 (8412) 92-05-58 http://www.priroda-pnz.ru/ E-mail: priroda-pnz@mail.ru |
|
61. |
Псковская область |
Государственный комитет Псковской области по природопользованию и охране окружающей среды |
180000, Псковская область, г. Псков, ул. Некрасова, 23 |
понедельник - пятница, с 9:00 до 18:00 ч. перерыв с 13:00 до 14:00 ч. справочные телефоны: 8 (8112) 68-65-20 8 (8112) 68-65-02 8 (8112) 68-65-68 8 (8112) 68-65-69 8 (8112) 68-65-69 8 (8112) 68-65-02 http://priroda.pskov.ru E-mail: lik-ochrana@obladmin.pskov.ru E-mail: lvermolaeva@obladmin.pskov.ru E-mail: lic-vod@obladmin.pskov.ru |
|
62. |
Ростовская область |
Комитет по охране окружающей среды и природных ресурсов Ростовской области |
344000, Ростовская область, г. Ростов-на-Дону, пр. Ворошиловский, 46/176 |
понедельник - четверг, с 9:00 до 18:00 ч. пятница с 9:00 до 16:45 перерыв с 13:00 до 13:45 часы и дни приёма заявителей: вторник, среда, четверг с 9:00 до 13:00, с 14.00 до 18:00 справочный телефон: (863) 240-78-09, (863) 240-34-89 Факс: (863) 240-96-09, (863) 291-06-24 http://www.doncomeco.ru E-mail: doncomeco@mail.ru |
|
63. |
Рязанская область |
Министерство природопользования и экологии Рязанской области |
300006, Рязанская область, г. Рязань, ул. Есенина, 9 |
понедельник - четверг, с 9:00 до 18:00 ч. пятница с 9:00 до 17:00 перерыв с 13:00 до 13:48 Справочный телефон: 8 (4912) 93-90-60 Факс: 8 (4912) 93-90-60 http://www.priroda-ryazan.ru E-mail: priroda@ryazantelekom.ru |
|
64. |
Самарская область |
Министерство лесного хозяйства, охраны окружающей среды и природопользования Самарской области |
443013, Самарская область, г. Самара, ул. Дачная, 4Б, каб. 42 |
понедельник - пятница, с 9:00 до 18:00 ч. перерыв с 12:30 до 13:30 ч. справочные телефоны: 8 (846) 263 99 84, 8 (846) 266 74 76 http://www.priroda.samregion.ru/ E-mail: MNR@samregion.ru |
|
65. |
Саратовская область |
Комитет охраны окружающей среды и природопользования Саратовской области |
410005, Саратовская область, г. Саратов, 1-я Садовая, 131а |
понедельник - четверг, с 9:00 до 18:00 ч. пятница с 9:00 до 17:00 перерыв с 13:00 до 13:48 ч. справочные телефоны: 8-(8452) 29-26-77; 8-(8452) 29-25-05 http://www.saratov.gov.ru/government/ structure/compresenvir/ E-mail: ecocom@saratov.gov.ru |
|
66. |
Сахалинская область |
Министерство природных ресурсов и охраны окружающей среды Сахалинской области |
693020, Сахалинская область, г. Южно-Сахалинск, пр-т Мира, 107, оф. 70 |
понедельник - четверг, с 9:00 до 17:15 ч. пятница с 9:00 до 17:00 перерыв с 13:00 до 14:00 справочные телефоны: (4242) 498-201 (4242) 498-216 http://mpr.admsakhalin.ru E-mail: mpr@ admsakhalin.ru |
|
67. |
Свердловская область |
Министерство природных ресурсов Свердловской области |
620004, Свердловская область, г. Екатеринбург, ул. Малышева, 101, к. 415 |
понедельник - четверг, с 8:30 до 17:30 ч. пятница с 8:30 до 16:30 перерыв с 12:00 до 12:48 справочные телефоны: (343) 371-99-50 (343) 374-43-25 http://www.mprso.ru E-mail: nedra@mprso.ru, pospelova@mprso.ru |
|
68. |
Смоленская область |
Департамент Смоленской области по природным ресурсам |
214000, Смоленская область, г. Смоленск, Чуриловский переулок, д. 19 |
понедельник - пятница, с 9:00 до 18:00 ч. перерыв с 13:00 до 14:00 ч. справочные телефоны: (4812) 29-12-11 (4812) 38-72-33 http://www.admin.smolensk.ru E-mail: lesprom@admin.smolensk.ru |
|
69. |
Тамбовская область |
Управление по охране окружающей среды и природопользованию Тамбовской области |
392000, Тамбовская область, г. Тамбов, ул. Базарная, 104 |
понедельник - пятница, с 8:30 до 17:30 ч. справочные телефоны: (84752) 72-80-53 (84752) 72-54-10 http://www.tambov.goy.ru/opr/index.html E-mail: post@opr.tambov.gov.ru |
|
70. |
Тверская область |
Департамент управления природными ресурсами и охраны окружающей среды Тверской области |
170000, Тверская область, г. Тверь, наб. Р. Лазури, 20 |
понедельник-четверг с 9:00 до 18:00 ч. пятница с 9:00 до 17:00 ч. перерыв с 12:30 до 13:18 справочные телефоны (4822) 62-02-62 (4822) 62-01-16 (4822) 62-01-19 http://www.dupros.ru E-mail: depupr@web.region.tver.ru |
|
71. |
Томская область |
Департамент природных ресурсов и охраны окружающей среды Томской области |
634041, Томская область, г. Томск, ул. Кирова, 14 |
понедельник - пятница, с 8:00 до 17:00 ч. справочные телефоны: (3822) 536-658 (3822) 536-646 (3822) 563-669 http://tomsk.gov.ru http://www.green.tsu.ru E-mail: sec@green.tsu.ru |
|
72. |
Тульская область |
Департамент Тульской области по экологии и природным ресурсам |
300041, Тульская область, г. Тула, проспект Ленина, 2 |
понедельник - четверг с 9:00 до 18.00 ч. пятница с 9:00 до 17.00 ч. перерыв с 13:00 до 13:48 ч. справочные телефоны: (4872) 30-63-37 (4872) 56-72-86 (4872) 36-16-29 (4872) 31-25-15 http://ecotula.ru E-mail: depecolog@region.tula.ru |
|
73. |
Тюменская область |
Департамент недропользования и экологии Тюменской области |
625000, г. Тюмень, ул. Советская, 61 |
понедельник - четверг с 8:45 до 18:00 ч. пятница с 9:00 до 17.00 ч. справочные телефоны: 8 (3452) 55-60-29, 8 (3452) 55-62-42 http://www.admtyumen.ru E-mail: Dnec@72to.ru |
|
74. |
Ульяновская область |
Министерство лесного хозяйства, природопользования и экологии Ульяновской области |
433460, Ульяновская область, г. Ульяновск, ул. Подлесная, 24 |
понедельник - пятница, с 9:00 до 18:00 ч. перерыв с 13:00 до 14:30 справочные телефоны: (8422) 46-82-72 (8422) 46-84-92 http://www.mpr73.ru E-mail: office@mpr73.ru |
|
75. |
Челябинская область |
Министерство промышленности и природных ресурсов Челябинской области |
454091, Челябинская область, г. Челябинск, проспект Ленина, 57 |
понедельник-пятница до 8:30 до 17:30 ч, перерыв: с 12:00 до 12:45 ч. график приема: с 10-00 до 16:00 ч., понедельник, пятница - не приемные дни справочные телефоны: 8-351-263-43-84 8-351-265-16-55 8-351-264-08-38 http://www.minprom74.ru E-mail: info@minprom74.ru E-mail: ovlp@mail.ru |
|
76. |
Ярославская область |
Департамент охраны окружающей среды и природопользования Ярославской области |
150014, г. Ярославль, ул. Свободы, д. 62 |
понедельник - четверг с 8:30 до 12:00 ч., с 13:00 до 17:30 ч. пятница: с 8:30 до 12:00 ч., с 13:00 до 16:30 ч.; Приёмные дни (работа с заявителями) - понедельник, вторник с 9:00 до 12:00 ч., с 13:00 до 17:00 ч. справочный телефон: (4852) 40-02-08, тел. факс (4852) 40-02-29 http://www.yarregion.ru/depts/doosp/default.aspx E-mail: doosp@region.adm.yar.ru |
|
77. |
Москва |
Департамент жилищно-коммунального хозяйства и благоустройства города Москвы |
109012, г. Москва, Богоявленский переулок, д. 6, стр. 2 |
понедельник - четверг с 8:00 до 17:00 ч. пятница с 8:00 до 15.45 ч. перерыв на обед с 12:00 до 12:45 Справочный телефон: (495) 957-01-08 http://www.dgkh.ru E-mail: ugkh@ugkh.mos.ru |
|
78. |
Санкт-Петербург |
Комитет по природопользованию, охране окружающей среды и обеспечению экологической безопасности |
197046, г. Санкт-Петербург, Каменноостровский проспект, 5/3 |
понедельник - четверг с 9:00 до 18:00 ч. пятница с 9:00 до 17:00 перерыв на обед с 13:12 до 14:00 Справочный телефон: (812) 298-8189, (812) 298-8670 http://www.gov.spb.ru/gov/admin/otrasl/ecology E-mail: dep@gov.spb.ru chayka@kpoos.gov.spb.ru shelakina@kpoos.gov.spb.ru forsh@kpoos.gov.spb.ru |
|
79. |
Еврейская автономная область |
Управление природных ресурсов Правительства Еврейской автономной области |
679015, Еврейская автономная область, г. Биробиджан, ул. Советская, 111 |
понедельник - пятница с 9:00 до 18:00 ч.; перерыв на обед с 13:00 до 14:00 ч. Справочный телефон: тел./факс (8-42622) 4-16-12; тел (8-42622) 4-71-94 http://www.eao.ru E-mail: prir@post.eao.ru |
|
80. |
Ненецкий автономный округ |
Агентство природных ресурсов и экологии Архангельской области |
163000, Архангельская область, г. Архангельск, пр. Троицкий, 49 |
понедельник - пятница с 9:00 до 18:00 ч. справочные телефоны (818 2) 215-519 E-mail: eco@dvinaland.ru |
|
81. |
Ханты-Мансийский автономный округ - Югра |
Департамент природных ресурсов и несырьевого сектора экономики Ханты-Мансийского автономного округа - Югры |
628007, г. Ханты-Мансийск, Ханты-Мансийский автономный округ - Югра (Тюменская область), ул. Дунина-Горкавича, дом 1 628012, ул. Рознина, дом 64, 3 этаж, г. Ханты-Мансийск |
понедельник - пятница с 9:00 до 18:00 ч. перерыв на обед с 13:00 до 14:00 ч. справочные телефоны: 8 (3467) 36-31-63 8 (3467) 36-31-64 8 (3467) 32-93-80 http://www.admhmao.m/committe/departament/dep_prirod/dep_prirod.htm E-mail: apk@admhmao.ru |
|
82. |
Чукотский автономный округ |
Департамент промышленной политики, строительства и жилищно-коммунального хозяйства Чукотского автономного округа |
689000, Чукотский автономный округ, г. Анадырь, ул. Отке, 4 |
понедельник - пятница с 9:00 до 18:00 ч. перерыв на обед с 12:45 до 14:30 ч. справочные телефоны: (42722) 6-35-30, т/ф. (42722) 6-35-32 http://www.chukotka.org E-mail: depprom87@inbox.ru; M.Kapitanenko@anadyr.chukotka.org |
|
83. |
Ямало-Ненецкий автономный округ |
Департамент природно-ресурсного регулирования, лесных отношений и развития нефтегазового комплекса Ямало-Ненецкого автономного округа |
629008, Ямало-Ненецкий автономный округ, г. Салехард, ул. Матросова, 29, кабинет 103 |
понедельник - пятница с 8:30 до 18:00 ч. перерыв на обед с 12:30 до 14:00 ч. Справочные телефоны: 8 (34922) 4-19-61, 8 (34922) 3-23-18 http://www.adm.yanao.ru E-mail: dprr@dprr.gov.yanao.ru |
к Административному
регламенту
по предоставлению органами государственной
власти субъектов Российской Федерации
государственной услуги в сфере
переданного полномочия Российской
Федерации по предоставлению водных
объектов или их частей, находящихся
в федеральной собственности и расположенных
на территориях субъектов Российской
Федерации, в пользование на основании
договоров водопользования
Схемы процедуры выполнения Административного регламента
1. Подготовка и заключение договора водопользования
1.1. Прием и регистрация документов для заключения договора водопользования

1.2. Рассмотрение документов, представленных для заключения договора водопользования

1.3. Организация и проведение аукциона на право подписания договора водопользования

1.4. Заключение договора водопользования

2. Изменение условий или расторжение договора водопользования

3. Передача прав и обязанностей по договору водопользования

к Административному
регламенту
по предоставлению органами государственной
власти субъектов Российской Федерации
государственной услуги в сфере
переданного полномочия Российской
Федерации по предоставлению водных
объектов или их частей, находящихся
в федеральной собственности и расположенных
на территориях субъектов Российской
Федерации, в пользование на основании
договоров водопользования
Образец
Опись документов и материалов, необходимых для предоставления
права пользования водным объектом
или его частью на основании договора для забора (изъятия) водных ресурсов из
поверхностных водных объектов
|
"___" ___________ 20___ г. вх. № _________ |
____________________________ |
|
(дата и входящий номер заявления) |
(уполномоченный орган государственной власти субъекта Российской Федерации) |
|
№ |
Наименование документов, материалов или электронных приложений |
Требования* |
Отметка о наличии** |
|
1 |
2 |
3 |
4 |
|
1 |
Заявление о предоставлении в пользование водного объекта или его части на основании договора водопользования |
1 экз. |
|
|
2 |
Копии учредительных документов |
Только для юридического лица. 1 экз.: нотариально заверенная копия или копия с предъявлением оригинала |
|
|
3 |
Копия документа, удостоверяющего личность |
Только для физического лица. 1 экз.: нотариально заверенная копия или копия с предъявлением оригинала |
|
|
4 |
Документ, подтверждающий полномочия лица на осуществление действий от имени заявителя: ______________________________ ______________________________ (указать документ) |
Обязателен только при представлении документов не лично заявителем. 1 экз.: оригинал, нотариально заверенная копия или копия с предъявлением оригинала |
|
|
5 |
Документ о предоставлении в пользование земельного участка, необходимого для осуществления водопользования, право на который не зарегистрировано в Едином государственном реестре прав на недвижимое имущество и сделок с ним |
Обязателен в случаях, если использование земельного участка необходимо для осуществления водопользования. 1 экз.: нотариально заверенная копия или копия с предъявлением оригинала |
|
|
6 |
Материалы, содержащие сведения о планируемых заявителем водохозяйственных мероприятиях, мероприятиях по охране водного объекта и сохранению водных биологических ресурсов и среды их обитания, а также о предполагаемом размере и источниках средств, необходимых для их реализации |
1 экз. на бумажном носителе и (или) копия на электронном носителе |
|
|
7 |
Строка семь исключена согласно приказу Минприроды России от 20 февраля 2013 г. № 65 |
||
|
8 |
Материалы, отображающие в графической форме водный объект, указанный в заявлении, размещение средств и объектов водопользования, а также пояснительная записка к этим материалам |
1 экз. на бумажном носителе и (или) электронном носителе |
|
|
9 |
Расчет и обоснование заявленного объема забора (изъятия) водных ресурсов из водного объекта за платежный период |
1 экз. на бумажном носителе и (или) копия на электронном носителе |
|
|
10 |
Расчет и обоснование размера платы за пользование водным объектом для забора (изъятия) водных ресурсов, включая объем их забора (изъятия) для передачи абонентам |
1 экз. на бумажном носителе и (или)копия на электронном носителе |
|
|
11 |
Сведения о наличии контрольно-измерительной аппаратуры для учета объема и качества забираемых (изымаемых) из водного объекта водных ресурсов, в том числе передаваемых абонентам водных ресурсов, о проведении регулярных наблюдений за водными объектами и их водоохранными зонами, а также сведения об обеспечении такого учета и таких регулярных наблюдений |
1 экз. на бумажном носителе и (или) электронном носителе |
|
|
12 |
Сведения о технических параметрах водозаборных сооружений (тип и производительность водозаборных сооружений, наличие устройств по предотвращению попадания рыб и других водных биологических ресурсов в эти сооружения, способ отбора водных ресурсов) |
1 экз. на бумажном носителе и (или) копия на электронном носителе |
|
|
_____________ * Копия на электронном носителе представляется по возможности. ** В графе 4 "Отметка о наличии" проставляется "есть" в случае наличия требуемого документа, удовлетворяемого предъявляемым к нему требованиям, указанным в графе 3 "Требования". В остальных случаях проставляется "нет". |
|||
|
Опись заполнил: |
_______________________________________ |
_____________________________________ |
_______________ |
|
|
(должность) |
(Ф.И.О.) |
(подпись) |
Образец
Опись представленных документов и материалов для использования акватории
водных объектов, в том числе
для рекреационных целей (за исключением случаев, когда предусматривается
разметка границ акватории водного объекта,
размещение на ней зданий, строений, плавательных средств, других объектов и
сооружений, а также в случаях,
предусматривающих иное обустройство акватории водного объекта)
|
"___" ___________ 20___ г. вх. № _________ |
____________________________ |
|
(дата и входящий номер заявления) |
(уполномоченный орган государственной власти субъекта Российской Федерации) |
|
№ |
Наименование документов, материалов или электронных приложений |
Требования* |
Отметка о наличии** |
|
1 |
2 |
3 |
4 |
|
1 |
Заявление о предоставлении в пользование водного объекта или его части на основании договора водопользования |
1 экз. |
|
|
2 |
Копии учредительных документов |
Только для юридического лица. 1 экз.: нотариально заверенная копия или копия с предъявлением оригинала |
|
|
3 |
Копия документа, удостоверяющего личность |
Только для физического лица. 1 экз.: нотариально заверенная копия или копия с предъявлением оригинала |
|
|
4 |
Документ, подтверждающий полномочия лица на осуществление действий от имени заявителя: ______________________________ ______________________________ (указать документ) |
Обязателен только при представлении документов не лично заявителем. 1 экз.: оригинал, нотариально заверенная копия или копия с предъявлением оригинала |
|
|
5 |
Документ о предоставлении в пользование земельного участка, необходимого для осуществления водопользования, право на который не зарегистрировано в Едином государственном реестре прав на недвижимое имущество и сделок с ним |
Обязателен в случаях, если использование земельного участка необходимо для осуществления водопользования. 1 экз.: нотариально заверенная копия или копия с предъявлением оригинала |
|
|
6 |
Материалы, содержащие сведения о планируемых заявителем водохозяйственных мероприятиях, мероприятиях по охране водного объекта и сохранению водных биологических ресурсов и среды их обитания, а также о предполагаемом размере и источниках средств, необходимых для их реализации |
1 экз. на бумажном носителе и (или) копия на электронном носителе |
|
|
7 |
Строка семь исключена согласно приказу Минприроды России от 20 февраля 2013 г. № 65 |
||
|
8 |
Материалы, отображающие в графической форме водный объект, указанный в заявлении, размещение средств и объектов водопользования, а также пояснительная записка к этим материалам |
1 экз. на бумажном носителе и (или) копия на электронном носителе |
|
|
9 |
Материалы, содержащие сведения о планируемом использовании акватории водного объекта и применяемых при этом технических средствах, площади акватории водного объекта, намечаемой к использованию |
1 экз. на бумажном носителе и (или) копия на электронном носителе |
|
|
10 |
Расчет размера платы за использование водного объекта для указанной цели |
1 экз. на бумажном носителе и (или) копия на электронном носителе |
|
|
11 |
Материалы, отображающие в графической форме место расположения предоставляемой в пользование акватории водного объекта и ее границы |
1 экз. на бумажном носителе и (или) копия на электронном носителе |
|
|
_____________ * Копия на электронном носителе представляется по возможности. ** В графе 4 "Отметка о наличии" проставляется "есть" в случае наличия требуемого документа, удовлетворяемого предъявляемым к нему требованиям, указанным в графе 3 "Требования". В остальных случаях проставляется "нет". |
|||
|
Опись заполнил: |
_______________________________________ |
_____________________________________ |
_______________ |
|
|
(должность) |
(Ф.И.О.) |
(подпись) |
Образец
Опись представленных документов и материалов для использования
акватории водных объектов, в том числе
для рекреационных целей (в случае если предусматривается разметка границ
акватории водного объекта, размещение
на ней зданий, строений, плавательных средств, других объектов и сооружений, а
также в случаях,
предусматривающих иное обустройство акватории водного объекта)
|
"___" ___________ 20___ г. вх. № _________ |
____________________________ |
|
(дата и входящий номер заявления) |
(уполномоченный орган государственной власти субъекта Российской Федерации) |
|
№ |
Наименование документов, материалов или электронных приложений |
Требования* |
Отметка о наличии** |
|
1 |
2 |
3 |
4 |
|
1 |
Заявление о предоставлении акватории водного объекта в пользование |
1 экз. |
|
|
2 |
Копии учредительных документов |
Только для юридического лица. 1 экз.: нотариально заверенная копия или копия с предъявлением оригинала |
|
|
3 |
Копия документа, удостоверяющего личность |
Только для физического лица. 1 экз.: нотариально заверенная копия или копия с предъявлением оригинала |
|
|
4 |
Документ, подтверждающий полномочия лица на осуществление действий от имени заявителя: ______________________________ ______________________________ (указать документ) |
Обязателен только при представлении документов не лично заявителем. 1 экз.: оригинал, нотариально заверенная копия или копия с предъявлением оригинала |
|
|
5 |
Предложения по условиям договора, а также осуществлению водохозяйственных и водоохранных мероприятий |
1 экз. на бумажном носителе и (или) копия на электронном носителе |
|
|
6 |
Материалы, обосновывающие площадь используемой акватории водного объекта |
1 экз. на бумажном носителе и (или) копия на электронном носителе |
|
|
7 |
Сведения о технических параметрах, размещаемых на акватории объектов: зданий, строений, сооружений, плавательных средств, иного обустройства акватории водного объекта |
1 экз. на бумажном носителе и (или) копия на электронном носителе |
|
|
8 |
Графические материалы с отображением размещения объектов водопользования, пояснительная записка к ним |
1 экз. на бумажном носителе и (или) копия на электронном носителе |
|
|
_____________ * Копия на электронном носителе представляется по возможности. ** В графе 4 "Отметка о наличии" проставляется "есть" в случае наличия требуемого документа, удовлетворяемого предъявляемым к нему требованиям, указанным в графе 3 "Требования". В остальных случаях проставляется "нет". |
|||
|
Опись заполнил: |
_______________________________________ |
_____________________________________ |
_______________ |
|
|
(должность) |
(Ф.И.О.) |
(подпись) |
Образец
Опись представленных документов и материалов для использования
водных объектов без забора (изъятия)
водных ресурсов для целей производства электрической энергии
|
"___" ___________ 20___ г. вх. № _________ |
____________________________ |
|
(дата и входящий номер заявления) |
(уполномоченный орган государственной власти субъекта Российской Федерации) |
|
№ |
Наименование документов, материалов или электронных приложений |
Требования* |
Отметка о наличии** |
|
1 |
2 |
3 |
4 |
|
1 |
Заявление о предоставлении в пользование водного объекта или его части на основании договора водопользования |
1 экз. |
|
|
2 |
Копии учредительных документов |
Только для юридического лица. 1 экз.: нотариально заверенная копия или копия с предъявлением оригинала |
|
|
3 |
Копия документа, удостоверяющего личность |
Только для физического лица. 1 экз.: нотариально заверенная копия или копия с предъявлением оригинала |
|
|
4 |
Документ, подтверждающий полномочия лица на осуществление действий от имени заявителя: ______________________________ ______________________________ (указать документ) |
Обязателен только при представлении документов не лично заявителем. 1 экз.: оригинал, нотариально заверенная копия или копия с предъявлением оригинала |
|
|
5 |
Документ о предоставлении в пользование земельного участка, необходимого для осуществления водопользования, право на который не зарегистрировано в Едином государственном реестре прав на недвижимое имущество и сделок с ним |
Обязателен в случаях, если использование земельного участка необходимо для осуществления водопользования. 1 экз.: нотариально заверенная копия с предъявлением оригинала |
|
|
6 |
Материалы, содержащие сведения о планируемых заявителем водохозяйственных мероприятиях, мероприятиях по охране водного объекта и сохранению водных биологических ресурсов и среды их обитания, а также о предполагаемом размере и источниках средств, необходимых для их реализации |
1 экз. на бумажном носителе и копия на электронном носителе |
|
|
7 |
Строка семь исключена согласно приказу Минприроды России от 20 февраля 2013 г. № 65 |
||
|
8 |
Материалы, отображающие в графической форме водный объект, указанный в заявлении, размещение средств и объектов водопользования, а также пояснительная записка к этим материалам |
1 экз. на бумажном носителе и (или) копия на электронном носителе |
|
|
9 |
Сведения об установленной мощности гидроэнергетического объекта |
1 экз. на бумажном носителе и (или) копия на электронном носителе |
|
|
10 |
Состав и краткое описание гидротехнических сооружений гидроэнергетического объекта (плотин, водосбросов, водозаборных, водовыпускных и других гидротехнических сооружений), а также рыбозащитных и рыбопропускных сооружений |
1 экз. на бумажном носителе и (или) копия на электронном носителе |
|
|
11 |
Сведения о наличии контрольно-измерительной аппаратуры для учета количества производимой электроэнергии, регулярных наблюдений за состоянием и режимами водохранилища, водного объекта ниже гидроузла на примыкающем к нему участке (в верхнем и нижнем бьефах) и их водоохранных зон, а также сведения об обеспечении такого учета и таких регулярных наблюдений |
1 экз. на бумажном носителе и (или) копия на электронном носителе |
|
|
12 |
Расчет количества производимой электроэнергии за платежный период |
1 экз. на бумажном носителе и (или) копия на электронном носителе |
|
|
13 |
Расчет размера платы за пользование водным объектом для целей производства электрической энергии |
1 экз. на бумажном носителе и (или) копия на электронном носителе |
|
|
14 |
Материалы, отображающие в графической форме место размещения гидротехнических сооружений, относящихся к гидротехническому объекту |
1 экз. на бумажном носителе и (или) копия на электронном носителе |
|
|
_____________ * Копия на электронном носителе представляется по возможности. ** В графе 4 "Отметка о наличии" проставляется "есть" в случае наличия требуемого документа, удовлетворяемого предъявляемым к нему требованиям, указанным в графе 3 "Требования". В остальных случаях проставляется "нет". |
|||
|
Опись заполнил: |
_______________________________________ |
_____________________________________ |
_______________ |
|
|
(должность) |
(Ф.И.О.) |
(подпись) |
Образец
Опись представленных документов и материалов для передачи прав и
обязанностей по договору водопользования
в целях забора (изъятия) водных ресурсов из поверхностных водных объектов
|
"___" ___________ 20___ г. вх. № _________ |
____________________________ |
|
(дата и входящий номер заявления) |
(уполномоченный орган государственной власти субъекта Российской Федерации) |
|
№ |
Наименование документов, материалов или электронных приложений |
Требования |
Отметка о наличии* |
|
1 |
2 |
3 |
4 |
|
1 |
Заявление о передаче прав и обязанностей по договору водопользования другому лицу |
1 экз. |
|
|
2 |
Копия договора водопользования |
1 экз., заверенный нотариально, или копия с предъявлением оригинала |
|
|
3 |
Копии учредительных документов |
Только для юридического лица. 1 экз.: нотариально заверенная копия или копия с предъявлением оригинала |
|
|
4 |
Строка 4 исключена согласно приказу Минприроды России от 20 февраля 2013 г. № 65 |
||
|
5 |
Документ, подтверждающий полномочия лица на осуществление действий от имени заявителя: ______________________________ ______________________________ (указать документ) |
Обязателен только при представлении документов не лично заявителем. 1 экз.: оригинал, нотариально заверенная копия или копия с предъявлением оригинала |
|
|
6 |
Документ о предоставлении в пользование земельного участка, необходимого для осуществления водопользования, право на который не зарегистрировано в Едином государственном реестре прав на недвижимое имущество и сделок с ним |
Обязателен в случаях, если использование земельного участка необходимо для осуществления водопользования. 1 экз.: нотариально заверенная копия или копия с предъявлением оригинала |
|
|
7 |
Сведения о наличии договора с аккредитованной лабораторией либо об аккредитации собственной лаборатории, осуществляющей анализ качества воды в водных объектах при осуществлении водопользования |
1 экз. на бумажном носителе |
|
|
8 |
Строка 8 исключена согласно приказу Минприроды России от 20 февраля 2013 г. № 65 |
||
|
9 |
Сведения о наличии контрольно-измерительной аппаратуры для учета объема водных ресурсов, забираемых (изымаемых) из поверхностного водного объекта |
1 экз. на бумажном носителе |
|
|
_____________ * В графе 4 "Отметка о наличии" проставляется "есть" в случае наличия требуемого документа, удовлетворяемого предъявляемым к нему требованиям, указанным в графе 3 "Требования". В остальных случаях проставляется "нет". |
|||
|
Опись заполнил: |
_______________________________________ |
_____________________________________ |
_______________ |
|
|
(должность) |
(Ф.И.О.) |
(подпись) |
Образец
Опись представленных документов и материалов для передачи прав и
обязанностей по договору водопользования
в целях использования водных объектов без забора (изъятия) водных ресурсов для целей
производства электрической энергии
|
"___" ___________ 20___ г. вх. № _________ |
____________________________ |
|
(дата и входящий номер заявления) |
(уполномоченный орган государственной власти субъекта Российской Федерации) |
|
№ |
Наименование документов, материалов или электронных приложений |
Требования |
Отметка о наличии* |
|
1 |
2 |
3 |
4 |
|
1 |
Заявление о даче согласия на передачу прав и обязанностей по договору водопользования другому лицу |
1 экз. |
|
|
2 |
Копия договора водопользования |
1 экз., заверенный нотариально, или копия с предъявлением оригинала |
|
|
3 |
Копии учредительных документов |
Только для юридического лица. 1 экз.: нотариально заверенная копия или копия с предъявлением оригинала |
|
|
4 |
Строка 4 исключена согласно приказу Минприроды России от 20 февраля 2013 г. № 65 |
||
|
5 |
Документ, подтверждающий полномочия лица на осуществление действий от имени заявителя: ______________________________ ______________________________ (указать документ) |
Обязателен только при представлении документов не лично заявителем. 1 экз.: оригинал, нотариально заверенная копия или копия с предъявлением оригинала |
|
|
6 |
Документ о предоставлении в пользование земельного участка, необходимого для осуществления водопользования, право на который не зарегистрировано в Едином государственном реестре прав на недвижимое имущество и сделок с ним |
Обязателен в случаях, если использование земельного участка необходимо для осуществления водопользования. 1 экз.: нотариально заверенная копия или копия с предъявлением оригинала |
|
|
7 |
Сведения о наличии договора с аккредитованной лабораторией либо об аккредитации собственной лаборатории, осуществляющей анализ качества воды в водных объектах при осуществлении водопользования |
1 экз. на бумажном носителе |
|
|
8 |
Строка 8 исключена согласно приказу Минприроды России от 20 февраля 2013 г. № 65 |
||
|
9 |
Сведения о наличии контрольно-измерительной аппаратуры для учета вырабатываемой электроэнергии, контроля показателей водного режима в верхнем и нижнем бьефах |
1 экз. на бумажном носителе |
|
|
10 |
Сведения о рыбозащитных и рыбопропускных сооружениях, мерах по охране водных биологических ресурсов |
1 экз. на бумажном носителе |
|
|
11 |
Копия документа об утверждении проектной документации на строительство гидроэлектростанций |
1 экз.: нотариально заверенная копия или копия с предъявлением оригинала |
|
|
_____________ * В графе 4 "Отметка о наличии" проставляется "есть" в случае наличия требуемого документа, удовлетворяемого предъявляемым к нему требованиям, указанным в графе 3 "Требования". В остальных случаях проставляется "нет". |
|||
|
Опись заполнил: |
_______________________________________ |
_____________________________________ |
_______________ |
|
|
(должность) |
(Ф.И.О.) |
(подпись) |
Образец
Опись представленных документов и материалов для передачи прав и
обязанностей по договору водопользования
для использования акватории водных объектов, в том числе для рекреационных
целей
|
"___" ___________ 20___ г. вх. № _________ |
____________________________ |
|
(дата и входящий номер заявления) |
(уполномоченный орган государственной власти субъекта Российской Федерации) |
|
№ |
Наименование документов, материалов или электронных приложений |
Требования* |
Отметка о наличии** |
|
1 |
2 |
3 |
4 |
|
1 |
Заявление о даче согласия на передачу прав и обязанностей по договору водопользования другому лицу |
1 экз. |
|
|
2 |
Копия договора водопользования |
1 экз., заверенный нотариально, или копия с предъявлением оригинала |
|
|
3 |
Копии учредительных документов |
Только для юридического лица. 1 экз.: нотариально заверенная копия или копия с предъявлением оригинала |
|
|
4 |
Строка 4 исключена согласно приказу Минприроды России от 20 февраля 2013 г. № 65 |
||
|
5 |
Документ, подтверждающий полномочия лица на осуществление действий от имени заявителя: ______________________________ ______________________________ (указать документ) |
Обязателен только при представлении документов не лично заявителем. 1 экз.: оригинал, нотариально заверенная копия или копия с предъявлением оригинала |
|
|
6 |
Документ о предоставлении в пользование земельного участка, необходимого для осуществления водопользования, право на который не зарегистрировано в Едином государственном реестре прав на недвижимое имущество и сделок с ним |
Обязателен в случаях, если использование земельного участка необходимо для осуществления водопользования. 1 экз.: нотариально заверенная копия или копия с предъявлением оригинала |
|
|
7 |
Материалы, содержащие сведения о планируемых заявителем водохозяйственных мероприятиях, мероприятиях по охране водного объекта и сохранению водных биологических ресурсов и среды их обитания, а также о предполагаемом размере и источниках средств, необходимых для их реализации |
1 экз. на бумажном носителе и (или) копия на электронном носителе |
|
|
8 |
Строка 8 исключена согласно приказу Минприроды России от 20 февраля 2013 г. № 65 |
||
|
9 |
Материалы, отображающие в графической форме водный объект, указанный в заявлении, размещение средств и объектов водопользования, а также пояснительная записка к этим материалам |
1 экз. на бумажном носителе и (или) копия на электронном носителе |
|
|
10 |
Материалы, содержащие сведения о планируемом использовании акватории водного объекта и применяемых при этом технических средствах, площади акватории водного объекта, намечаемой к использованию |
1 экз. на бумажном носителе и (или) копия на электронном носителе |
|
|
11 |
Расчет размера платы за использование водного объекта для указанной цели |
1 экз. на бумажном носителе и (или) копия на электронном носителе |
|
|
12 |
Материалы, отображающие в графической форме место расположения предоставляемой в пользование акватории водного объекта и ее границы |
1 экз. на бумажном носителе и (или) копия на электронном носителе |
|
|
_____________ * Копия на электронном носителе представляется по возможности. ** В графе 4 "Отметка о наличии" проставляется "есть" в случае наличия требуемого документа, удовлетворяемого предъявляемым к нему требованиям, указанным в графе 3 "Требования". В остальных случаях проставляется "нет". |
|||
|
Перечень заполнил: |
_______________________________________ |
_____________________________________ |
_______________ |
|
|
(должность) |
(Ф.И.О.) |
(подпись) |
к Административному
регламенту
по предоставлению органами государственной
власти субъектов Российской Федерации
государственной услуги в сфере
переданного полномочия Российской
Федерации по предоставлению водных
объектов или их частей, находящихся
в федеральной собственности и расположенных
на территориях субъектов Российской
Федерации, в пользование на основании
договоров водопользования
Образец
|
Расписка о получении документов Кому: __________________________________________________________________ Исх. № ____ от "___" _________ 20__ г. _____________________________________ _______________________________________________________________________ (фамилия, имя, отчество (при наличии) заявителя/представителя заявителя) |
|
Я ________________________________________ получил |
"___" _________ 20___ г. |
|
(Ф.И.О. сотрудника, принявшего комплект документов) |
(дата) |
|
от _____________________________________________________________________ _______________________________________________________________________ _______________________________________________________________________ (полное и сокращенное наименование юридического лица, Ф.И.О. заявителя физического лица) заявление о предоставлении в пользование водного объекта или его части на основании договора водопользования (от "___" ___________ 20___ г. ___________) (дата и входящий номер соответствующего заявления) и прилагаемые к нему документы согласно перечню представленных документов и материалов. Приложение: 1. Копия заполненного перечня представленных документов и материалов. |
|
_________________________ (Ф.И.О., должность) |
_________________________ (подпись) |
|
|
М.П. |
к Административному
регламенту
по предоставлению органами государственной
власти субъектов Российской Федерации
государственной услуги в сфере
переданного полномочия Российской
Федерации по предоставлению водных
объектов или их частей, находящихся
в федеральной собственности и расположенных
на территориях субъектов Российской
Федерации, в пользование на основании
договоров водопользования
Образец
Форма учета рассмотрения документов для предоставления права
пользования водным объектом
или его частью на основании договора водопользования
|
Общая часть: |
|
№ |
Входящий номер |
Дата приема |
Общее кол-во листов |
Заявитель |
Отметка о проведении аукциона |
Отказ в подписании договора водопользования заявителем |
Решение о возможности предоставить водный объект для заявленной цели |
Подписание договора водопользования |
|
|
дата |
номер |
||||||||
|
1 |
2 |
3 |
4 |
5 |
6 |
7 |
8 |
9 |
10 |
|
|
|
|
|
|
|
|
|
|
|
|
Часть "Согласование условий использования водного объекта с заинтересованными исполнительными органами государственной власти" |
|
№ |
Название заинтересованного органа государственной власти |
Запрос предложений по условиям использования водного объекта/условия использования водного объекта на согласование |
Получение предложений по условиям использования водного объекта согласованные условия использования водного объекта |
||
|
дата |
исх. номер |
дата |
вх. номер |
||
|
11 |
12 |
13 |
14 |
15 |
16 |
|
|
|
|
|
|
|
|
Часть "Ответственные исполнители" |
|
17 |
18 |
19 |
|
№ |
Прием и регистрация |
Рассмотрение Подготовка договора Подписание договора |
|
Правила заполнения формы: Одна запись соответствует одному пакету документов. Заполнение граф учетной формы осуществляется последовательно по мере выполнения операции: 1. Графа 1 "№" - указывается порядковый номер документа, начиная с 1. 2. Графа 2 "входящий номер" - указывается входящий номер, который должен соответствовать номеру, под которым документ зарегистрирован в регистрационно-контрольной форме как входящий. 3. Графа 3 "дата приема" - указывается дата приема документов на предоставление права пользования водным объектом или его частью от физических лиц, юридических лиц и индивидуальных предпринимателей. 4. Графа 4 "общее кол-во листов" - указывается общее количество листов представленных документов на предоставление права пользования водным объектом или его частью в печатном виде. 5. Графа 5 "заявитель" - указывается полное и сокращенное наименование юридического лица, Ф.И.О. заявителя частного лица. 6. Графа 6 "отметка о проведении аукциона" - в случае, если право пользования водным объектом или его частью подлежит приобретению на аукционе, проставляется - "аукцион", иначе прочерк ("-"). 7. Графа 7 "отказ в подписании договори водопользования" - в случае отказа заявителя от подписания договора водопользования, указывается входящий номер извещения об отказе от подписания договора заявителем, иначе ставится прочерк ("-"). 8. Графа 8 "решение о возможности предоставить водный объект для заявленной цели" - указывается "предоставить", если принято решение о возможности использовать водный объект для заявленных целей, "не предоставлять" - если принято решение не предоставлять. 9. Графы 9, 10 "подписание договора водопользования" - указывается дата подписания договора водопользования и номер договора водопользования. 10. Графа 11 "№" - указывается порядковый номер заинтересованного исполнительного органа государственной власти. 11. Графа 12 "Название заинтересованного ИОГВ" - указывается название заинтересованного исполнительного органа государственной власти. 12. Графы 13, 14 "Запрос предложений условий использования ВО/условия использования ВО на согласование: дата/ номер" - указывается дата и номер исходящего запроса предложений по условиям использования водного объекта или дата и номер исходящих разработанных условий использования водного объекта 13. Графы 15, 16 "Получение предложений по условиям использования ВО/ согласованные условия использования ВО" - указывается дата и номер входящих предложений по условиям использования водного объекта или дата и номер входящих согласованных условий использования водного объекта 14. Графа 17 "№" - дублируется номер из графы 1. 15. Графа 18 "прием и регистрация" - указываются фамилия и инициалы должностного лица, ответственного за прием и регистрацию документов для заключение договоров водопользования. 16. Графа 19 "рассмотрение" "подготовка договора" "подписание договора" - указываются фамилия и инициалы должностного лица, ответственного за рассмотрение принятых документов и подготовку договора водопользования. |
к Административному
регламенту
по предоставлению органами государственной
власти субъектов Российской Федерации
государственной услуги в сфере
переданного полномочия Российской
Федерации по предоставлению водных
объектов или их частей, находящихся
в федеральной собственности и расположенных
на территориях субъектов Российской
Федерации, в пользование на основании
договоров водопользования
Заявление о даче согласия на передачу прав и обязанностей
по договору водопользования другому лицу
|
|
____________________________ (наименование уполномоченного органа государственной власти субъекта Российской Федерации) |
|
Заявление ПРАВООБЛАДАТЕЛЬ: __________________________________________________ (полное и сокращенное наименование юридического лица, Ф.И.О. заявителя частного лица) действующего на основании: |
|
|
устава |
|
|
положения |
|
|
иное (указать вид документа) |
|
_______________________________________________________________________, Зарегистрированного _____________________________________________________ _______________________________________________________________________ (кем и когда зарегистрировано юридическое лицо) Документ, подтверждающий государственную регистрацию юридического лица __________________________________________ от "___" ______________ 20__ г., (наименование и реквизиты документа) выдан "________" ____ г. _________________________________________________, (когда и кем выдан) Место нахождения (юридический адрес) _______________________________________________________________________ Банковские реквизиты: ____________________________ ____________________________ ____________________________ в лице _________________________________________________________________ (должность, представитель, Ф.И.О. полностью) дата рождения "___" ______________________ г. паспорт серии № код подразделения, _______________________________________________________________________ (иной документ, удостоверяющий личность) выдан "___" ___________г. _______________________________________________, (когда и кем выдан) адрес проживания _______________________________________________________ (полностью место постоянного проживания) контактный телефон ______________, действующий от имени юридического лица: без доверенности ________________________________________________________ (указывается лицом, имеющим право действовать от имени юридического лица без доверенности в силу закона или учредительных документов) на основании доверенности, удостоверенной ________________________________ (Ф.И.О. нотариуса, округ) "___" _____________ г., № в реестре _______________ по иным основаниям _____________________________________________________ _______________________________________________________________________ (наименование и реквизиты документа) ПРАВОПРЕЕМНИК: _______________________________________________________________________ (полное и сокращенное наименование юридического лица, Ф.И.О. заявителя частного лица) |
|
ИНН |
______________ |
КПП |
______________ |
ОГРН |
______________ |
|
ОКПО |
______________ |
ОКОПФ |
______________ |
ОКФС |
______________ |
|
ОКВЭД |
______________ |
ОКОНХ |
______________ |
|
|
|
действующего на основании: |
|
|
устава |
|
|
положения |
|
|
иное (указать вид документа) |
|
_______________________________________________________________________, Зарегистрированного _____________________________________________________ _______________________________________________________________________ (кем и когда зарегистрировано юридическое лицо) Документ, подтверждающий государственную регистрацию юридического лица ___________________________________________ от "____" _____________ 20__ г., (наименование и реквизиты документа) выдан "_________" ____ г. _________________________________________________, (когда и кем выдан) Место нахождения (юридический адрес) _______________________________________________________________________ Банковские реквизиты: ____________________________ ____________________________ ____________________________ в лице _________________________________________________________________ (должность, представитель, Ф.И.О. полностью) дата рождения "___" ______________________ г. паспорт серии № код подразделения, _______________________________________________________________________ (иной документ, удостоверяющий личность) выдан "___" ___________ г. _______________________________________________, (когда и кем выдан) адрес проживания _______________________________________________________ (полностью место постоянного проживания) контактный телефон ______________, действующий от имени юридического лица: без доверенности ________________________________________________________ (указывается лицом, имеющим право действовать от имени юридического лица без доверенности в силу закона или учредительных документов) на основании доверенности, удостоверенной ________________________________ (Ф.И.О. нотариуса, округ) "___" _____________ г., № в реестре _______________ по иным основаниям _____________________________________________________ _______________________________________________________________________ (наименование и реквизиты документа) Прошу осуществить передачу прав и обязанностей по договору водопользования: |
|
___________________ "___" _____ 20 ___ г. |
№ ________________________ |
|
(место заключения договора) |
(указывается номер договора) |
|
от Правообладателя Правопреемнику. Приложения: от Правопреемника: а) копия учредительных документов; б) документ, подтверждающий полномочия лица на осуществление действий от имени заявителя; в) пункт "в" исключен согласно приказу Минприроды России от 20 февраля 2013 г. № 65; г) сведения о технических параметрах: водозаборных сооружений и мерах по предотвращению попадания рыб и других водных биологических ресурсов в эти сооружения (при изъятии водных ресурсов); установленной мощности гидроэлектростанции, пропускной способности энергетических, сбросных и иных сооружений, сведения о рыбозащитных и рыбопропускных сооружениях (при использовании для целей гидроэнергетики); д) сведения о наличии контрольно-измерительной аппаратуры для учета объема водных ресурсов, забираемых (изымаемых) из поверхностного водного объекта (при изъятии водных ресурсов); учета вырабатываемой электроэнергии, контроля показателей водного режима в верхнем и нижнем бьефах (при использовании для целей гидроэнергетики); е) сведения о лаборатории, которая будет контролировать качество воды в водном объекте, в том числе документ, подтверждающий право осуществлять данный вид деятельности. Представленные документы и сведения, указанные в заявлении, достоверны. Расписку о принятии документов получили. "___" ___________ 20__ г. "___" ч. "___" мин. (дата и время подачи заявления) |
|
___________________________________ / |
___________________________________ |
|
(подпись Правообладателя) |
(полностью Ф.И.О.) |
|
___________________________________ / |
___________________________________ |
|
(подпись Правопреемника) |
(полностью Ф.И.О.) |
|
№ записи в таблице учета входящих документов _________________ |
к Административному
регламенту
по предоставлению органами государственной
власти субъектов Российской Федерации
государственной услуги в сфере
переданного полномочия Российской
Федерации по предоставлению водных
объектов или их частей, находящихся
в федеральной собственности и расположенных
на территориях субъектов Российской
Федерации, в пользование на основании
договоров водопользования
Образец
|
Расписка о получении документов Кому: __________________________________________________________________ Исх. № ____ от "___" _________ 20__ г. _____________________________________ _______________________________________________________________________ (фамилия, имя, отчество заявителя/представителя заявителя) |
|
Я ________________________________________ получил |
"___" _________ 20___ г. |
|
(Ф.И.О. сотрудника, принявшего комплект документов) |
(дата) |
|
от _____________________________________________________________________ _______________________________________________________________________ _______________________________________________________________________ (полное и сокращенное наименование юридического лица, Ф.И.О. заявителя частного лица) заявление о даче согласия на передачу прав и обязанностей по договору водопользования другому лицу (от "___" ___________ 20___ г. ____________) (дата соответствующего заявления) и прилагаемые к нему документы согласно описи прилагаемых документов и материалов. Приложение: 1. Копия описи представленных документов и материалов. |
|
_______________________________ (лицо, ответственное за прием и регистрацию документов в уполномоченном органе) |
_________________________ (подпись) |
|
|
М.П. |
к Административному
регламенту
по предоставлению органами государственной
власти субъектов Российской Федерации
государственной услуги в сфере
переданного полномочия Российской
Федерации по предоставлению водных
объектов или их частей, находящихся
в федеральной собственности и расположенных
на территориях субъектов Российской
Федерации, в пользование на основании
договоров водопользования
Образец
Форма учета рассмотрения документов о передаче прав и обязанностей по договору водопользования другому лицу
|
Общая часть: |
|
№ |
Входящий номер заявления |
Дата приема |
Правообладатель |
Правопреемник |
Отметка о решении заключить договор о передаче прав и обязанностей по договору водопользования |
Отказ в даче согласия на передачу прав и обязанностей по договору водопользования другому лицу |
Подписание договора о передаче прав и обязанностей по договору водопользования |
|
|
дата |
номер |
|||||||
|
1 |
2 |
3 |
4 |
5 |
6 |
7 |
8 |
|
|
|
|
|
|
|
|
|
|
|
|
Часть "Ответственные исполнители": |
|
№ |
Проверка прав правообладателя |
Проверка соответствия целей возможности передачи прав и обязанностей |
Подготовка отказа в даче согласия на передачу прав и обязанностей по договору водопользования другому лицу |
Подготовка договора о передаче прав и обязанностей по договору водопользования |
|
9 |
10 |
11 |
12 |
13 |
|
|
|
|
|
|
|
Правила заполнения формы: Одна запись соответствует одному пакету документов. Заполнение граф учетной формы осуществляется последовательно по мере выполнения операции: Графа 1 "№ " - указывается порядковый номер заявления, начиная с 1. Графа 2 "входящий номер заявления" - указывается входящий номер заявления, который должен соответствовать номеру, под которым документ зарегистрирован в регистрационно-контрольной форме как входящий. Графа 3 "дата приема" - указывается дата приема заявления о передаче прав и обязанностей по договору водопользования другому лицу. Графа 4 "правообладатель" - указывается полное и сокращенное наименование юридического лица/Ф.И.О. заявителя, являющегося правообладателем на пользование водным объектом или его частью на момент подачи заявления, передающим права и обязанности по договору водопользования другому лицу. Графа 5 "правопреемник" - указывается полное и сокращенное наименование юридического лица/Ф.И.О. заявителя, являющегося правопреемником права пользования водным объектом или его частью, принимающим права и обязанности по договору водопользования от другого лица. Графа 6 " отметка о решении заключить договор о передаче прав и обязанностей по договору водопользования " - в случае, если представленные документы на передачу прав и обязанностей по договору водопользования другому лицу соответствуют описи представленных документов и материалов, а также удовлетворяют требованиям действующего законодательства, проставляется "заключить", иначе - "не заключать". Графа 7 " отказ в даче согласия на передачу прав и обязанностей по договору водопользования другому лицу " - проставляется дата исходящего письма, в случае если принято решение об отказ в даче согласия на передачу прав и обязанностей по договору водопользования другому лицу. Графа 8 "подписание договора о передаче прав и обязанностей по договору водопользования " - указывается дата подписания и номер договора о передаче прав и обязанностей по договору водопользования. Графа 9 "№ " - дублируется номер из графы 1. Графа 10 "проверка прав правообладателя" - указываются фамилия и инициалы должностного лица, ответственного за рассмотрение принятых документов. Графа 11 "проверка соответствия целей возможности передачи прав и обязанностей" - указываются фамилия и инициалы должностного лица, ответственного за рассмотрение принятых документов. Графа 12 " отказ в даче согласия на передачу прав и обязанностей по договору водопользования другому лицу" - указываются фамилия и инициалы должностного лица, ответственного за рассмотрение принятых документов. Графа 13 " подготовка договора о передаче прав и обязанностей по договору водопользования " - указываются фамилия и инициалы должностного лица, ответственного за заключение договора о передаче прав и обязанностей по договору водопользования. |
к Административному
регламенту
по предоставлению органами государственной
власти субъектов Российской Федерации
государственной услуги в сфере
переданного полномочия Российской
Федерации по предоставлению водных
объектов или их частей, находящихся
в федеральной собственности и расположенных
на территориях субъектов Российской
Федерации, в пользование на основании
договоров водопользования
Образец
Форма заявления об изменении условий
или о расторжении договора водопользования
|
|
____________________________ (наименование уполномоченного органа государственной власти субъекта Российской Федерации) |
|
Заявление _______________________________________________________________________ (полное и сокращенное наименование юридического лица, Ф.И.О. заявителя частного лица) действующего на основании: |
|
|
устава |
|
|
положения |
|
|
иное (указать вид документа) |
|
_______________________________________________________________________, Зарегистрированного _____________________________________________________ (кем и когда зарегистрировано юридическое лицо) Документ, подтверждающий государственную регистрацию юридического лица __________________________________________ от "___" ______________ 20__ г., (наименование и реквизиты документа) выдан "___" _________ г. _________________________________________________, (когда и кем выдан) Место нахождения (юридический адрес) _______________________________________________________________________ Банковские реквизиты: ___________________________________________________ В лице _________________________________________________________________ (должность, представитель, Ф.И.О. полностью) дата рождения __________________________________________________________ паспорт серии _________ № _________ код подразделения ____________________, _______________________________________________________________________ (иной документ, удостоверяющий личность) выдан "___" ___________г. _______________________________________________, (когда и кем выдан) адрес проживания _______________________________________________________ (полностью место постоянного проживания) контактный телефон ______________, действующий от имени юридического лица: без доверенности ________________________________________________________ (указывается лицом, имеющим право действовать от имени юридического лица без доверенности в силу закона или учредительных документов) на основании доверенности, удостоверенной ________________________________ (Ф.И.О. нотариуса, округ) "___" _____________ г., № в реестре _______________ по иным основаниям _____________________________________________________ (наименование и реквизиты документа) Договор водопользования: ________________________ "___" ___________ 20___ г. (место заключения договора) № __________________ Прошу _________________________________________________________________, (указывается тема заявления: "изменить условия договора водопользования", "расторгнуть договор водопользования") в силу следующих причин: _______________________________________________________________________; (указывается изменение и причина изменения договора либо причина расторжения договора) Приложение: 1. Пункт 1 исключен согласно приказу Минприроды России от 20 февраля 2013 г. № 65. 2. Обосновывающие материалы: 2.1. ___________________________________________________________________; 2.2. ___________________________________________________________________; 2.3. ___________________________________________________________________; 2.4. ___________________________________________________________________. Представленные документы и сведения, указанные в заявлении, достоверны. Расписку о принятии документов получил(а). |
|
"___" _____ 20 ___ г. "___" ч. "___" мин. |
|
|
(дата и время подачи заявления) |
|
|
___________________________________ / |
___________________________________ |
|
(подпись заявителя) |
(полностью Ф.И.О.) |
|
№ записи в таблице учета входящих документов _________________ |
к Административному
регламенту
по предоставлению органами государственной
власти субъектов Российской Федерации
государственной услуги в сфере
переданного полномочия Российской
Федерации по предоставлению водных
объектов или их частей, находящихся
в федеральной собственности и расположенных
на территориях субъектов Российской
Федерации, в пользование на основании
договоров водопользования
Образец
|
Расписка о получении документов Кому: __________________________________________________________________ Исх. № ____ от "___" _________ 20__ г. _____________________________________ _______________________________________________________________________ (фамилия, имя, отчество заявителя/представителя заявителя) |
|
Я ________________________________________ получил |
"___" _________ 20___ г. |
|
(Ф.И.О. сотрудника, принявшего комплект документов) |
(дата) |
|
от _____________________________________________________________________ _______________________________________________________________________ _______________________________________________________________________ (полное и сокращенное наименование юридического лица, Ф.И.О. заявителя частного лица) |
|
Заявление |
|
об изменении условий договора водопользования |
|
|
|
о расторжении договора водопользования |
|
(от "___" ___________ 20__ г. вх. № ________) и прилагаемые к нему документы: (дата и входящий номер соответствующего заявления) Копия договора водопользования:__________________________________________ (проставляется
"представлена", если представлена, Обосновывающие материалы: 1. _____________________________________________________________________ 2. _____________________________________________________________________ 3. _____________________________________________________________________ 4. _____________________________________________________________________ 5. |
|
_______________________________ (лицо, ответственное за прием и регистрацию документов в уполномоченном органе) |
_________________________ (подпись) |
|
|
М.П. |
к Административному
регламенту
по предоставлению органами государственной
власти субъектов Российской Федерации
государственной услуги в сфере
переданного полномочия Российской
Федерации по предоставлению водных
объектов или их частей, находящихся
в федеральной собственности и расположенных
на территориях субъектов Российской
Федерации, в пользование на основании
договоров водопользования
Образец
Форма учета рассмотрения документов для заключения
дополнительного соглашения к договору водопользования
об изменении условий или соглашения сторон о расторжении договора
водопользования
|
Общая часть: |
|
№ |
Входящий номер |
Дата приема |
Общее кол-во листов |
Заявитель |
Отметка о комплектности документов |
Мотивированный отказ |
Дата подписания дополнительного соглашения к договору водопользования об изменении условий или соглашения сторон о расторжении договора водопользования |
|
1 |
2 |
3 |
4 |
5 |
6 |
7 |
8 |
|
|
|
|
|
|
|
|
|
|
Часть "Ответственные исполнители": |
|
№ |
Проверка на комплектность |
Составление мотивированного отказа в рассмотрении документов |
Подготовка дополнительного соглашения к договору водопользования об изменении условий или соглашения сторон о расторжении договора водопользования |
Рассмотрение извещения о несогласии от заявителя |
|
9 |
10 |
11 |
12 |
13 |
|
|
|
|
|
|
|
Правила заполнения формы: Одна запись соответствует одному пакету документов. Заполнение граф учетной формы осуществляется последовательно по мере выполнения операции: 1. Графа 1 "№" - указывается порядковый номер документа, начиная с 1. 2. Графа 2 "входящий номер" - указывается входящий номер, который должен соответствовать номеру, под которым документ зарегистрирован в регистрационно-контрольной форме как входящий. 3. Графа 3 "дата приема" - указывается дата приема заявления об изменении условий водопользования или о расторжении договора водопользования от физических лиц, юридических лиц и индивидуальных предпринимателей. 4. Графа 4 "общее кол-во листов" - указывается общее количество листов представленных документов. 5. Графа 5 "заявитель" - указывается полное и сокращенное наименование юридического лица, Ф.И.О. заявителя, индивидуальный предприниматель. 6. Графа 6 "отметка о комплектности документов" - в случае, если представленные документы соответствуют копии расписки, обосновывающие материалы достоверны, проставляется "комплектны", иначе - "не комплектны". 7. Графа 7 " мотивированный отказ" - указываются реквизиты мотивированного отказа. 8. Графа 8 "дата подписания дополнительного соглашения к договору водопользования об изменении условий или соглашения сторон о расторжении договора водопользования " - указывается дата подписания сторонами соглашения. 9. Графа 9 "№" - дублируется номер из графы 1. 10. Графа 10 "проверка комплектности" - указываются фамилия и инициалы должностного лица, ответственного за рассмотрение принятых документов для заключения дополнительного соглашения к договору водопользования или соглашения сторон о расторжении договора водопользования. 11. Графа 11 "составление мотивированного отказа в рассмотрении документов" - указываются фамилия и инициалы должностного лица, ответственного за рассмотрение принятых документов и за подготовку дополнительного соглашения к договору водопользования об изменении условий или соглашения сторон о расторжении договора водопользования в уполномоченном органе. 12. Графа 12 " извещение заявителя об изменении условий договора водопользования или о расторжении договора водопользования " - указываются фамилия и инициалы должностного лица, ответственного за рассмотрение принятых документов и за подготовку дополнительного соглашения к договору водопользования об изменении условий или соглашения сторон о расторжении договора водопользования в уполномоченном органе. 13. Графа 13 "рассмотрение извещения о несогласии от заявителя" - указываются фамилия и инициалы должностного лица, ответственного за рассмотрение принятых документов и за подготовку дополнительного соглашения к договору водопользования об изменении условий или соглашения сторон о расторжении договора водопользования в уполномоченном органе. |